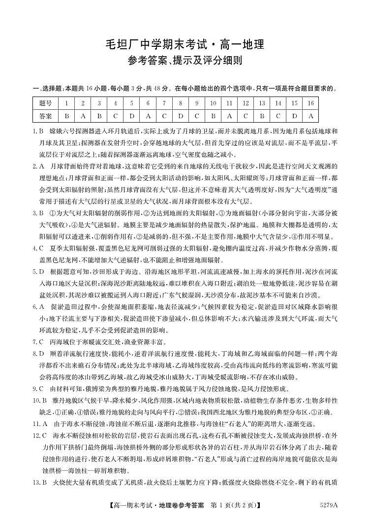
安徽省六安市毛坦厂中学2024-2025学年高一上学期1月期末考试地理试题
展开
这是一份安徽省六安市毛坦厂中学2024-2025学年高一上学期1月期末考试地理试题,文件包含试题docx、安徽省六安市毛钽厂中学2024-2025学年高一上学期1月期末考试地理试题答案pdf等2份试卷配套教学资源,其中试卷共8页, 欢迎下载使用。
高一地理
考生注意:
1.满分100分,考试时间75分钟。
2.考生作答时,请将答案答在答题卡上。选择题每小题选出答案后,用2B铅笔把答题卡上对应题目的答案标号涂黑;非选择题请用直径0.5毫米黑色墨水签字笔在答题卡上各题的答题区域内作答,超出答题区域书写的答案无效,在试题卷、草稿纸上作答无效。
3、本卷命题范围:人教必修第一册。
一、选择题:本题共16小题,每小题3分,共48分。在每小题给出的四个选项中,只有一项是符合题目要求的。
2024年5月3日,嫦娥六号探测器发射成功,5天后顺利进入环月轨道飞行。此次探月旨在实现人类首次在月球背面采集月壤样本并返回。这些样本为科学家研究月球背面与正面之间的差异提供了重要数据。据此完成1~2题。
1.由地球进入环月轨道的历程中,嫦娥六号探测器
A.逐渐脱离了地月系 B.穿越地球大气层空气密度渐小
C.将成为地球的卫星 D.首先穿过了地球大气的平流层
2.与正对地球的月球正面相比,月球背面更适宜进行空间天文观测,其原因可能是
A.地球无线电干扰少 B.缺少太阳辐射
C.受太阳活动影响小 D.大气透明度好
中央气象台2024年2月8日6时解除冰冻黄色预警和低温蓝色预警,国家应急管理部终止针对湖北、湖南两省的低温雨雪冰冻灾害四级应急响应,南方地区雨雪趋于结束,气温回升,天气晴好。左图为湖南长沙某地草莓生产景观图(大棚覆盖透明薄膜,草莓根部土壤覆盖透明地膜),右图示意大气受热过程。据此完成3~4题。
3.为应对2024年春节前的低温雨雪冰冻灾害,湖南长沙农户冬季大棚种植草莓还需覆盖地膜。覆盖地膜的作用主要是
A.削弱①环节 B.削弱③环节
C.增强②环节 D.削弱④环节
4.盛夏时,该地农户在蔬菜生长季时会撤掉大棚透明薄膜,改为覆盖黑色尼龙网的目的是
A.增强④,降低大棚棚内温度
B.减弱③,防止夜间温度过低
C.削弱②,减少菜叶水分蒸腾
D.增强②,提高农作物存活率
《广东新语》记载,“广州海边诸县,皆有沙田,顺德、新会、香山尤多。”明代以来,珠江口两岸地区的人们因地制宜,开发了促淤造田的农业生产模式:先修筑堤坝、后种植耐盐的水草,经过多年淤成沙田。据此完成5~6题。
5.沙田的泥沙主要来自
A.深海 B.湖泊 C.沙漠 D.河流
6.促淤造田过程中主要影响的水循环环节是
A.地表径流 B.大气降水 C.地下径流 D.水汽输送
下图是北半球某区域略图,图中箭头表示洋流及其流向。据此完成7~8题。
7.受洋流影响形成丰富渔业资源的海域是
A.甲 B.乙 C.丙 D.丁
8.与丁海域相比,乙海域海上航运的不利条件是
A.速度慢 B.受礁石威胁大
C.能耗大 D.受冰山威胁大
俄博梁分布着大面积的雅丹地貌,因为气候极为干旱而被称为“地球上最像火星的地方”。令人称奇的是,在这个年降水量不足20毫米的干旱之地,摄影师竟然意外地拍摄到了壮观的雨幡彩虹景观(下图)。据此完成9~10题。
9.形成图中地貌的主要作用是
A.海水侵蚀 B.流水堆积 C.风力侵蚀 D.风力沉积
10.对于图示雅丹地貌的叙述正确的是
①区域内地表物质较为松散 ②地貌的走向与风向相互垂直
③在我国主要分布在西北地区 ④区域内动植物生存条件优越
A.①② B.①③ C.②④ D.③④
位于青岛海岸、距岸百米的“石老人”是基岩海岸典型的海蚀柱景观,岩石表面有大片烧焦样蜂窝状石孔。2022年10月2 日晚,青岛遭遇数小时的雷雨大风天气,次日清晨人们发现“石老人”上半部分已经坍塌。右图为“石老人”所在地区海蚀地貌景观。据此完成11~12题。
11.“石老人”与海蚀崖之间距离的变化趋势是
A.逐渐变远 B.逐渐变近
C.先变远,后变近 D.先变近,后变远
12.“石老人”形成与消亡过程的海岸地貌可能依次是
A.海蚀柱—海蚀陡崖—碎屑堆积物
B.海蚀柱——海蚀拱桥—碎屑堆积物
C.海蚀拱桥—海蚀柱—碎屑堆积物
D.海蚀拱桥—碎屑堆积物—海蚀柱
林火作为森林土壤碳积累和流失的重要干扰因子之一,通过影响土壤表层有机质的组成和质量,进而改变了土壤碳的输入和输出过程,在短期或者长期内对土壤碳循环产生深刻影响。为了避免森林火灾释放温室气体造成的严重后果,计划烧除被应用到森林管理实践中。据此完成13~14题。
13.低强度火烧除短时间内增加了土壤有机碳的含量,其原因是
A.火烧后土壤肥力得到提升 B.未完全燃烧的有机物质进入土壤中
C.地表覆盖物减少,土壤温度下降 D.林火强度低,土壤温度低
14.计划烧除半年内,土壤有机碳的含量呈下降趋势,使其含量下降的作用有
①侵蚀作用 ②沉积作用 ③淋溶作用 ④淀积作用
A.①② B.③④ C.①③ D.②③2024年9月18 日20时08分在安徽合肥市肥东县(北纬31.98度,东经117.60度)发生4.7级地震,震源深度12 千米。右图为浙江省丽水市某居民手机地震预警信息。据此完成15~16题。
15.由图中预警信息可知
A.震中肥东县还未发生地震
B.丽水市震级小于合肥市肥东县
C.丽水市与震中地区烈度相同
D.通讯信息传播速度快于地震波
16.该居民的手机显示距震中460 km,获取该信息主要借助的现代地理信息技术是
A.全球卫星导航系统、地理信息系统
B.遥感技术、地理信息系统
C.遥感技术、全球卫星导航系统
D.全球卫星导航系统、手机
二、非选择题:本题共4小题,共52分。
17.阅读图文材料,完成下列要求。(14分)
我国太阳能资源总量丰富,但空间分布上存在着很大的差异。位于青藏高原上的青海省海南藏族自治州共和县塔拉滩,沙化土地面积占土地总面积的98.5%,荒无人烟,但此处建有我国面积最大的光伏发电站。下面左图为我国太阳辐射总量空间分布图,右图为共和县塔拉滩地理位置示意图。
(1)读左图说明我国太阳辐射总量的分布规律。(6分)
(2)分析在共和县塔拉滩建设大型太阳能光伏电站的有利条件。(4分)
(3)阿克苏的纬度比广州高,但年太阳辐射总量比广州丰富,简要分析原因。(4分)18.阅读图文材料,完成下列要求。(12分)
杭州主城区坐落在杭嘉湖平原,西临天目山区,东望东海。杭州城市热岛效应强度在夜晚较强,白天较弱,局地风向受到地形、海陆分布、城市建成区等的共同影响。夏季,杭州主城区东侧风向全天相对稳定,西侧风向昼夜基本相反。下图为杭州主城区东西向地形剖面(图中箭头方向向东)。
(1)分析夏季杭州主城区东侧全天风向相对稳定的原因。(8分)
(2)说明西部山区(天目山区)夏季对杭州主城区大气环境的改善作用。(4分)
19.阅读图文资料,完成下列要求。(14分)
亚马孙河是世界上流量最大、支流最多的河流,流经世界最大的冲积平原和最大的热带雨林气候区。亚马孙河流域有干、湿季之分。亚马孙河最大流量出现在5~6月,最小流量出现在11~12月。亚马孙河口有一个世界自然奇观——涌潮,可与我国的钱塘江大潮相媲美。下图为亚马孙河口附近表层海水多年平均盐度分布图。
(1)简析亚马孙河河口无三角洲的原因。(4分)
(2)推测亚马孙河河口31‰等盐度线的干湿季节移动特点。(4分)
(3)分析亚马孙河河口涌潮现象壮观的原因。(6分)20.阅读图文材料,完成下列要求。(12分)
贵州省平均海拔1100米左右,多峰丛山地,降水丰富,雨季明显。“中国天眼”即500米口径球面射电望远镜(FAST),位于贵州黔南州平塘县由岩溶漏斗、落水洞、天坑以及溶洞组成的大窝凼中,于2016年9月25日落成启用。下图为贵州省年降水量(单位:mm)及岩石分布图和“中国天眼”及其所在区域地貌景观图。
(1)从岩石和气候角度简析西南地区喀斯特地貌的成因。(4分)
(2)简述大窝凼地区植被生长的条件。(4分)
(3)人们对于喀斯特地貌对贵州经济的发展有两个观点:观点1:喀斯特地貌导致贵州山区贫困。观点2:喀斯特地貌是山区宝贵的财富。请你为以上两个观点提供相应依据。(4分)
相关试卷
这是一份安徽省六安市毛坦厂中学2024-2025学年高二上学期1月期末地理试题,文件包含试题docx、安徽省蚌埠市固镇县固镇县毛钽厂实验中学2024-2025学年高二上学期1月期末考试地理试题答案pdf等2份试卷配套教学资源,其中试卷共8页, 欢迎下载使用。
这是一份地理丨安徽省六安市毛坦厂实验中学2025届高三11月期中考试地理试卷及答案,共8页。
这是一份安徽省六安市毛坦厂中学2025届高三上学期11月期中考-地理试卷+答案,共8页。

