资料中包含下列文件,点击文件名可预览资料内容
还剩9页未读,
继续阅读
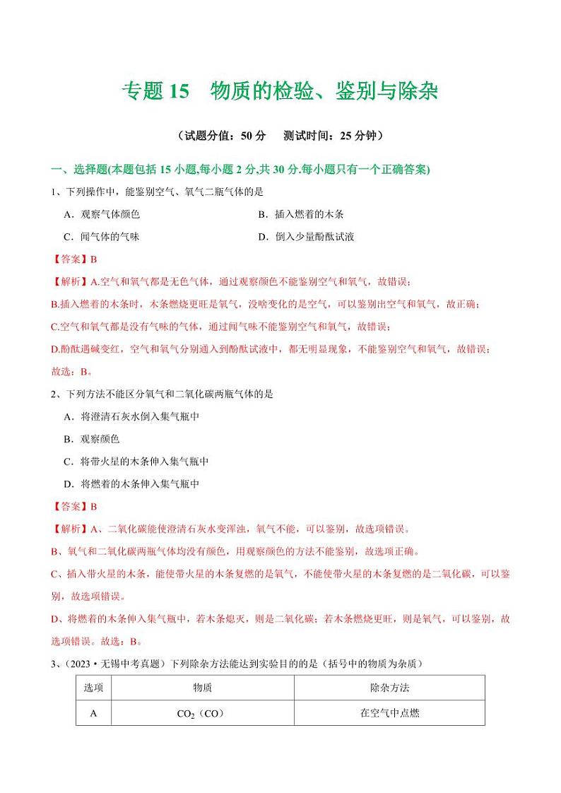
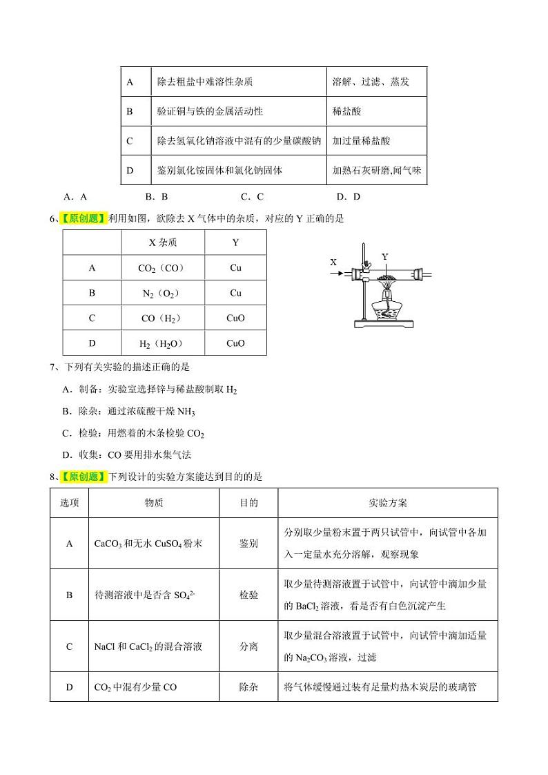
专题15 物质的检验、鉴别与除杂(测试)-2024年中考化学一轮复习讲练测(全国通用)(含答案)
展开
这是一份专题15 物质的检验、鉴别与除杂(测试)-2024年中考化学一轮复习讲练测(全国通用)(含答案),文件包含专题15物质的检验鉴别与除杂测试-2024年中考化学一轮复习讲练测全国通用教师版pdf、专题15物质的检验鉴别与除杂测试-2024年中考化学一轮复习讲练测全国通用学生版pdf等2份试卷配套教学资源,其中试卷共18页, 欢迎下载使用。
相关试卷
专题15 物质的检验、鉴别与除杂(讲义)-2024年中考化学一轮复习讲练测(全国通用)(含答案):
这是一份专题15 物质的检验、鉴别与除杂(讲义)-2024年中考化学一轮复习讲练测(全国通用)(含答案),文件包含专题15物质的检验鉴别与除杂讲义-2024年中考化学一轮复习讲练测全国通用教师版pdf、专题15物质的检验鉴别与除杂讲义-2024年中考化学一轮复习讲练测全国通用学生版pdf等2份试卷配套教学资源,其中试卷共45页, 欢迎下载使用。
专题15 物质的检验、鉴别与除杂(练习)-2024年中考化学一轮复习讲练测(全国通用)(含答案):
这是一份专题15 物质的检验、鉴别与除杂(练习)-2024年中考化学一轮复习讲练测(全国通用)(含答案),文件包含专题15物质的检验鉴别与除杂练习-2024年中考化学一轮复习讲练测全国通用教师版pdf、专题15物质的检验鉴别与除杂练习-2024年中考化学一轮复习讲练测全国通用学生版pdf等2份试卷配套教学资源,其中试卷共49页, 欢迎下载使用。
中考化学一轮复习专题15 物质的检验、鉴别与除杂(讲义)-2024年中考化学一轮复习讲练测(全国通用)(解析版):
这是一份中考化学一轮复习专题15 物质的检验、鉴别与除杂(讲义)-2024年中考化学一轮复习讲练测(全国通用)(解析版),共27页。

