还剩5页未读,
继续阅读
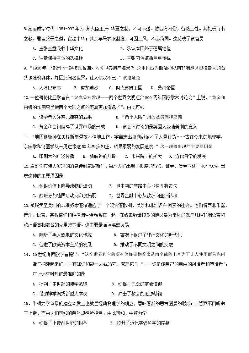
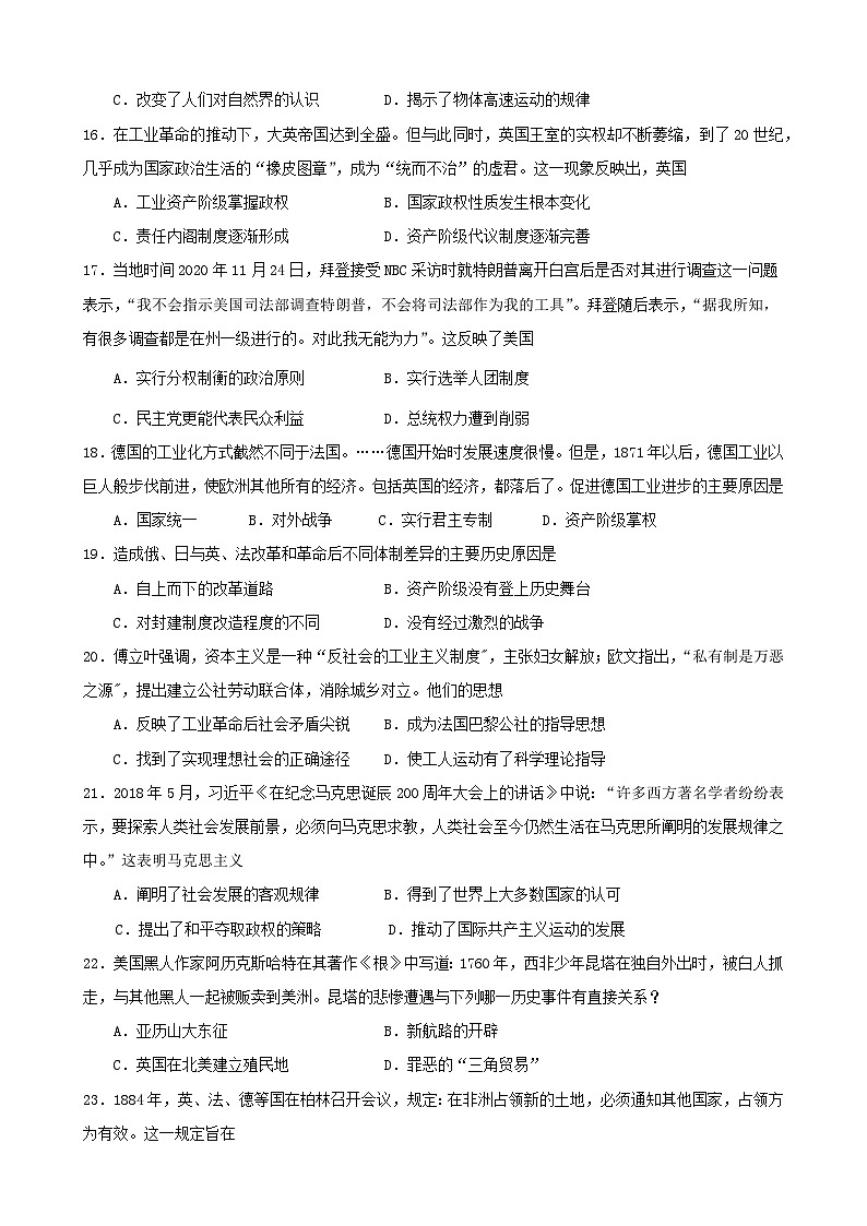
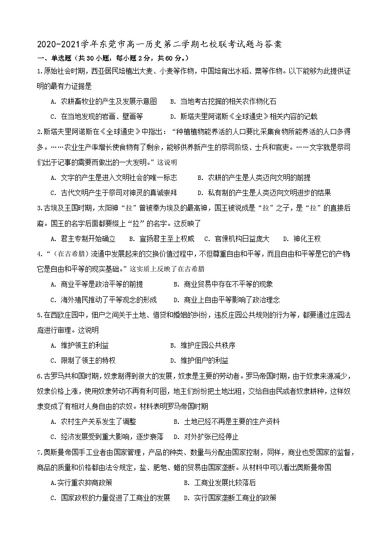
广东省东莞市七校2020—2021学年度第二学期高一期中联考历史试题
展开
这是一份广东省东莞市七校2020—2021学年度第二学期高一期中联考历史试题,共8页。试卷主要包含了单选题,材料分析题等内容,欢迎下载使用。
相关试卷
2024-2025学年度广东省东莞市五校联考高二上学期期中考试历史试题(解析版):
这是一份2024-2025学年度广东省东莞市五校联考高二上学期期中考试历史试题(解析版),共13页。试卷主要包含了下表是清政府财政收入结构表,阅读材料,完成下列要求等内容,欢迎下载使用。
2024-2025学年度广东省东莞市七校联考高三上学期12月月考历史试题(含解析):
这是一份2024-2025学年度广东省东莞市七校联考高三上学期12月月考历史试题(含解析),共9页。试卷主要包含了选择题,非选择题等内容,欢迎下载使用。
2023-2024学年广东省东莞市东华高级中学等四校联考第一学期高一期中联考历史试题含解析:
这是一份2023-2024学年广东省东莞市东华高级中学等四校联考第一学期高一期中联考历史试题含解析,共20页。试卷主要包含了单项选择题,非选择题等内容,欢迎下载使用。

