精品解析:湖北省十堰市郧阳区第一中学2025届高三8月联合教学质量检测数学试卷
展开
这是一份精品解析:湖北省十堰市郧阳区第一中学2025届高三8月联合教学质量检测数学试卷,文件包含精品解析湖北省十堰市郧阳区第一中学2025届高三8月联合教学质量检测数学试卷原卷版docx、精品解析湖北省十堰市郧阳区第一中学2025届高三8月联合教学质量检测数学试卷解析版docx等2份试卷配套教学资源,其中试卷共23页, 欢迎下载使用。
注意事项:
1. 答题前,先将自己的姓名、准考证号填写在试卷和答题卡上,并将准考证号条形码贴在答题卡上的指定位置.
2. 选择题的作答:每小题选出答案后,用2B 铅笔把答题卡上对应题目的答案标号涂黑.写在试卷、草稿纸和答题卡上的非答题区域均无效.
3. 非选择题的作答:用黑色签字笔直接答在答题卡上对应的答题区域内.写在试卷、草稿纸和答题卡上的非答题区域均无效.
4. 考试结束后,请将本试卷和答题卡一并上交.
一、单项选择题(本大题共8小题,每小题5分,共40分.在每小题所给的四个选项中,只有一项是符合题目要求的)
1. 已知角的终边上有一点的坐标为,则的值为( )
A. B. C. D.
【答案】D
【解析】
【分析】利用任意角的三角函数定义进行判断.
【详解】因为角的终边上有一点的坐标为,
所以,故A,B,C错误.
故选:D.
2. 已知集合,则( )
A. B.
C. D.
【答案】D
【解析】
【分析】由对数型函数的值域结合集合运算判定选项即可.
【详解】由题意可得,即,
所以,,,即A、B、C三选项错误,D正确.
故选:D
3. 在中,角A,B,C所对的边分别为a,b,c,若,,,则B等于( )
A. 30°B. 45°
C. 30°或150°D. 45°或135°
【答案】D
【解析】
【分析】由正弦定理求解.
【详解】由正弦定理得,,
又,即,又∵,∴或,
故选:D.
4. 已知,,,则的值为( )
A. B. C. D.
【答案】A
【解析】
【分析】首先由的范围及同角三角函数的平方关系和商数关系得出,再根据诱导公式得出,由两角差的正切公式计算即可.
【详解】因为,
所以,
所以,
所以,
又因为,
所以,
所以,
故选:A.
5. 已知,则( )
A. B. C. D.
【答案】B
【解析】
【分析】根据给定条件结合诱导公式进行角的变换,再利用二倍角公式计算作答.
【详解】因,所以.
故选:B
6. 垃圾分类是指按一定规定或标准将垃圾分类储存、投放和搬运,从而转变成公共资源的一系列活动,做好垃圾分类是每一位公民应尽的义务.已知某种垃圾的分解率与时间(月)近似地满足关系(其中为正常数),经过5个月,这种垃圾的分解率为,经过10个月,这种垃圾的分解率为,那么这种垃圾完全分解大约需要经过( )个月.(参考数据:)
A. 20B. 27C. 32D. 40
【答案】B
【解析】
【分析】根据和的两组值求出,再根据求出即可得解.
【详解】依题意得,解得,,
则,
这种垃圾完全分解,即分解率为,即,
所以,所以,
所以.
故选:B
7. 若过点可以作曲线的两条切线,则( )
A. B. C. D.
【答案】D
【解析】
【分析】设切点坐标为,由切点坐标求出切线方程,代入坐标,关于的方程有两个不同的实数解,变形后转化为直线与函数图象有两个交点,构造新函数由导数确定函数的图象后可得.
【详解】
设切点坐标为,由于,因此切线方程为,又切线过点,则,,
设,函数定义域是,则直线与曲线有两个不同的交点,,
当时,恒成立,在定义域内单调递增,不合题意;当时,时,,单调递减,
时,,单调递增,所以,结合图像知,即
故选:D.
8. 已知 在(0,π)上存在唯一实数x0使 又任意的, 均有 成立,则实数ω的取值范围是( )
A. B. C. D.
【答案】A
【解析】
【分析】化简,根据任意的, 均有 成立求出的最大值,求出,求出,求出的范围,根据在上存在唯一实数使 求出实数的取值范围.
【详解】,其中,
因为任意的, 均有 成立,所以成立,
所以的最大值为,所以,因为,所以,
所以,
因为,所以,
因为在上存在唯一实数使 ,
所以,所以,
所以.
故选:A.
【点睛】关键点点睛:本题关键在于根据任意的, 均有 成立求出的最大值,求出.
二、选择题(本题共3小题,每小题6分,共18分. 在每小题给出的选项中,有多项符合题目要求. 全部选对的得6分,部分选对的得部分分,有选错的得0分.)
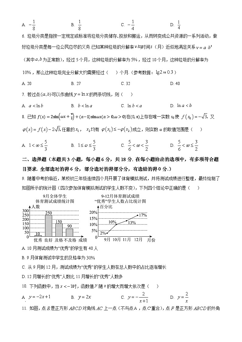
9. 随着中考的临近,某校初三年级连续四个月开展了体育模拟测试,并将测试成绩进行整理,最终绘制了如图所示的统计图(四次参加体育模拟测试的学生人数不变),下列四个结论中正确的是( )
A. 10月测试成绩为“优秀”的学生有40人
B. 9月体育测试中学生的及格率为
C. 从9月到12月,测试成绩为“优秀”的学生人数在总人数中的占比逐渐增长
D. 12月增长的“优秀”人数比11月增长的“优秀”人数多
【答案】CD
【解析】
【分析】通过统计图一一分析选项即可.
【详解】由图易知全体学生有人,
而10月测试成绩为“优秀”的学生占,即有50人,故A错误;
9月体育测试中学生的及格及以上人数为人,占比为,即及格率为,故B错误;
由第二个图可知优秀率递增,且12月比11月增长,11月比10月增长,显然C、D正确.
故选:CD
10. 下列函数中,当时,函数值随的增大而增大依次是( )
A. B. C. D.
【答案】BC
【解析】
【分析】利用一次函数、反比例函数的性质逐项判断即得.
【详解】对于A,函数中,,函数值随增大而减小,A不是;
对于B,函数中,,函数值随的增大而增大,B是;
对于C,函数的图象由函数的图象左移1个单位而得,
而当时,函数的函数值随的增大而增大,
因此当时,函数的函数值随的增大而增大,C是;
对于D,当时,反比例函数的函数值随的增大而减小,D不是.
故选:BC
11. 如图,点是正方形对角线上一点(不与点,点重合),点是正方形的外角的角平分线上一点,且,连接,.下列说法正确的是( )
A. 当点是的中点时,四边形是平行四边形
B. 的值为常数
C. 当时,
D. 当时,
【答案】ABC
【解析】
【分析】根据平行四边形的判定即可求解A,根据三角形全等,即可求解B,根据三角形的边角关系,角平分线以及内角和关系即可求解CD.
【详解】对于A.当点是的中点时,,,
,
,
四边形是平行四边形,故A正确;
对于B.连接,,
,,,
,
同理可证:,
,,
,
为等腰直角三角形,
,故B正确;
对于C.当时,
,
,
,
,
,
,
,故C正确;
对于D.当时,
,
,,
,
,
,故D错误,
故选:ABC.
三、填空题(本大题共3小题,每小题5分,共15分)
12. 设是一个随机试验中的两个事件,若,则______.
【答案】
【解析】
【分析】运用条件概率和并事件的概率公式即可解决.
【详解】,将代入可以求得,
,将,代入,求得
故答案为:.
13. 已知函数在区间内恰有3个零点,则的取值范围是______.
【答案】
【解析】
【分析】由三角恒等变换将函数化简,再由正弦函数的图像性质可得,代入计算,即可求解.
【详解】因为
,
当时,,
由于函数在区间内恰有3个零点,
则有,解得,
所以的取值范围是.
故答案为:
14. 已知函数,若,,且,则的最小值是______
【答案】8
【解析】
【分析】由函数奇偶性的定义可知为奇函数,根据单调性可知,然后结合基本不等式即可求解.
【详解】函数的定义域为,且,
所以为奇函数,又,所以函数单调递增,
又,所以,
所以,即,
所以,
当且仅当,即,,等号成立,
所以的最小值为.
故答案为:.
四、解答题(本大题共5小题,共77分.解答应写出必要的文字说明、证明过程或演算步骤)
15. 为促进农村经济发展,鼓励土地承包规划管理.已知土地的使用面积与相应规划管理时间具有线性相关关系,随机调查某村20户村民,经计算得到如下一些统计量的值:
,,,.
(1)求关于的经验回归方程;
(2)调查发现,家庭中女士不同意参与规划管理的概率为0.3,男士不同意参与规划管理的概率为0.2,男女是否同意参与规划管理相互独立.只要有一方不同意参与规划管理,则该家庭就决定不参与规划管理.若在抽查中发现3家不同意参与规划管理,求其中至少2家有女士不同意参与规划管理的概率.
参考公式:对于一组数据,,⋯,,其经验回归方程的斜率和截距的最小二乘法估计公式分别为,.
【答案】(1)
(2)
【解析】
【分析】(1)先求出样本中心点,再结合公式计算得出回归方程即可;
(2)先应用条件概率求出概率,再应用n次独立重复实验求出概率即得.
【小问1详解】
,
所以.
【小问2详解】
家庭中女士不同意参与规划管理的概率为0.3,男士不同意参与规划管理的概率为0.2,男女是否同意参与规划管理相互独立,
设不同意参与规划管理为事件A,设有女士不同意参与规划管理为事件B,
,
若在抽查中发现3家不同意参与规划管理,设其中至少2家有女士不同意参与规划管理为事件C.
16. 为了解某单位员工的月工资水平,从该单位500位员工中随机抽取了50位进行调查,得到如下频数分布表:
(1)完成如图所示的月工资频率分布直方图(注意填写纵坐标);
(2)估计该单位员工的月平均工资;
(3)若从月工资在和内的两组所调查的女员工中随机选取2人,试求这2人月工资差超过1000元的概率.
【答案】(1)答案见解析
(2)4300元 (3).
【解析】
【分析】(1)求出各个组的频率,最后得到各组长方形的高,最后画出频率分布直方图;
(2)平均值等于各个小矩形的面积乘以组中值之和;
(3)分层比得到抽取的人数后结合列举法解题即可.
【小问1详解】
先求出各组的频率(从左到右)分别为:,
再根据各组长方形面积为频率,组距为10,求出各组高(从左到右)分别为:.
画出月工资频率分布直方图如图所示:
【小问2详解】
,即该单位员工月平均工资估计为4300元.
【小问3详解】
由题中频数分布表知,月工资在组的女员工有4人,分别记为,;月工资在组的女员工有2人,分别记为.现从这6人中随机选取2人,样本空间
,共15个样本点.记“这2人月工资差超过1000元”为事件,
则,共8个样本点,
故所求概率.
17. 已知函数,求:
(1)函数y=fx的图象在点处的切线方程;
(2)的单调递减区间;
(3)求的极大值和极小值.
【答案】(1)
(2),
(3)极大值为,极小值为
【解析】
【分析】(1)利用导数的几何意义可求得切线斜率,进而得到切线方程;
(2)根据导函数的正负即可确定所求的单调区间;
(3)根据(2)可求极值.
【小问1详解】
由题意得:,
,又,
的图象在处的切线方程为,即.
【小问2详解】
由(1)知:,
当时,f′x0;
∴fx的单调递减区间为,.
【小问3详解】
根据(2)可知,当为函数的极小值点,且,
当为函数的极大值点,且,
所以的极大值为,极小值为.
18. 已知函数.
(1)讨论函数的单调性;
(2)若函数有两个极值点,
(ⅰ)求实数的取值范围;
(ⅱ)证明:函数有且只有一个零点.
【答案】(1)答案见解析;
(2)(ⅰ);(ⅱ)证明见解析
【解析】
【分析】(1)求出函数导函数,再分、、三种情况,分别求出函数的单调区间;
(2)(ⅰ)由(1)直接解得;(ⅱ)结合函数的最值与零点存在性定理证明即可.
【小问1详解】
函数的定义域为,
且,
当时,恒成立,所以单调递减;
当时,令,即,解得,,
因为,所以,则,
所以当时,
当时,
当时,
所以在上单调递减,在上单调递增,
在上单调递减;
当时,此时,
所以时,当时,
所以在上单调递增,在上单调递减.
综上可得:当时在单调递减;
当时在上单调递减,
在上单调递增,在上单调递减;
当时在上单调递增,在上单调递减.
【小问2详解】
(ⅰ)由(1)可知.
(ⅱ)由(1)在上单调递减,
在上单调递增,在上单调递减,
所以在处取得极大值,在处取得极小值,
又,所以,则,
又,
又,
所以在上没有零点,
又,则,则,,
则,
所以,所以在上存在一个零点,
综上可得函数有且只有一个零点.
19. 设有穷数列的项数为,若正整数满足:,则称为数列的“点”.
(1)若,求数列的“点”;
(2)已知有穷等比数列的公比为,前项和为.若数列存在“点”,求正数的取值范围;
(3)若,数列的“点”的个数为,证明:.
【答案】(1)3,5 (2)
(3)证明见解析
【解析】
【分析】(1)由通项公式写出数列各项,根据数列an的“点”定义确定结论;
(2)利用等比数列求和公式求,由条件可得存在,使得,解不等式可得的范围,再对所得结果加以验证即可,
(3)先证明若,则,结论成立,再证明若存在,使得,则数列an存在“点”, 数列an的 “点” 由小到大依次为,结合关系完成证明.
【小问1详解】
因为
所以,
所以数列 an 的 “ 点” 为 3,5 ,
【小问2详解】
依题意,,
因为数列存在 “点”,
所以存在 ,使得 ,
所以,
即.
因为,所以,所以,
又随的增大而增大,
所以当时,取最大值,
所以,又,所以.
当时,有,
所以数列存在 “点”,
所以的取值范围为,
【小问3详解】
①若,则数列an不存在 “点”,即.
由得,,所以,
②若存在,使得. 下证数列an有 “点”.
证明: 若,则2是数列an的 “点”;
若,因为存在,使得,
所以设数列an中第1个小于的项为,
则,所以是数列an的第1个 “点”.
综上,数列an存在 “点”.
不妨设数列an的 “点” 由小到大依次为,
则是中第1个小于的项,
故,因为 ,
所以,所以,所以
所以
所以.
综上,,得证.
【点睛】方法点睛:“新定义”主要是指即时定义新概念、新公式、新定理、新法则、新运算五种,然后根据此新定义去解决问题,有时还需要用类比的方法去理解新的定义,这样有助于对新定义的透彻理解.但是,透过现象看本质,它们考查的还是基础数学知识,所以说“新题”不一定是“难题”,掌握好三基,以不变应万变才是制胜法宝.
月工资百元
男员工数
1
8
10
6
4
4
女员工数
4
2
5
4
1
1
相关试卷
这是一份2023-2024学年湖北省十堰市郧阳第二中学高一(上)期末数学试卷(含答案),共5页。
这是一份精品解析:湖北省十堰市郧阳区第一中学2023-2024学年高三5月月考数学试题,文件包含精品解析湖北省十堰市郧阳区第一中学2023-2024学年5月月考数学试题原卷版docx、精品解析湖北省十堰市郧阳区第一中学2023-2024学年5月月考数学试题解析版docx等2份试卷配套教学资源,其中试卷共26页, 欢迎下载使用。
这是一份精品解析:湖北省十堰市郧阳区第一中学2023-2024学年高三上学期开学考试数学试卷,文件包含精品解析湖北省十堰市郧阳区第一中学2023-2024学年高三上学期开学考试数学试卷原卷版docx、精品解析湖北省十堰市郧阳区第一中学2023-2024学年高三上学期开学考试数学试卷解析版docx等2份试卷配套教学资源,其中试卷共27页, 欢迎下载使用。

