所属成套资源:【北京版】初中生物八年级下册单元同步练习(含答案)
北京版八年级下第十五章健康地生活练习(含答案)
展开
这是一份北京版八年级下第十五章健康地生活练习(含答案),共6页。
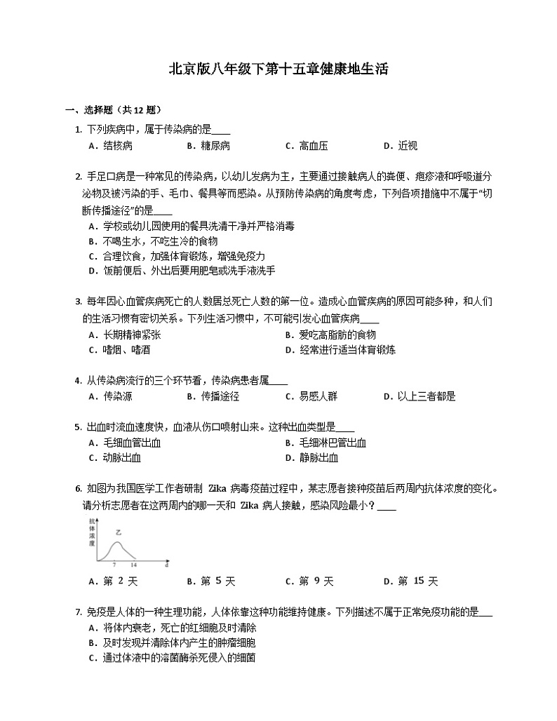
北京版八年级下第十五章健康地生活一、选择题(共12题)下列疾病中,属于传染病的是 A.结核病 B.糖尿病 C.高血压 D.近视手足口病是一种常见的传染病,以幼儿发病为主,主要通过接触病人的粪便、疱疹液和呼吸道分泌物及被污染的手、毛巾、餐具等而感染。从预防传染病的角度考虑,下列各项措施中不属于“切断传播途径”的是 A.学校或幼儿园使用的餐具洗清干净并严格消毒 B.不喝生水,不吃生冷的食物 C.合理饮食,加强体育锻炼,增强免疫力 D.饭前便后、外出后要用肥皂或洗手液洗手每年因心血管疾病死亡的人数居总死亡人数的第一位。造成心血管疾病的原因可能多种,和人们的生活习惯有密切关系。下列生活习惯中,不可能引发心血管疾病 A.长期精神紧张 B.爱吃高脂肪的食物 C.嗜烟、嗜酒 D.经常进行适当体育锻炼从传染病流行的三个环节看,传染病患者属 A.传染源 B.传播途径 C.易感人群 D.以上三者都是出血时流血速度快,血液从伤口喷射山来。这种出血类型是 A.毛细血管出血 B.毛细淋巴管出血 C.动脉出血 D.静脉出血如图为我国医学工作者研制 Zika 病毒疫苗过程中,某志愿者接种疫苗后两周内抗体浓度的变化。请分析志愿者在这两周内的哪一天和 Zika 病人接触,感染风险最小? A.第 2 天 B.第 5 天 C.第 9 天 D.第 15 天免疫是人体的一种生理功能,人体依靠这种功能维持健康。下列描述不属于正常免疫功能的是 A.将体内衰老,死亡的红细胞及时清除 B.及时发现并清除体内产生的肿瘤细胞 C.通过体液中的溶菌酶杀死侵入的细菌 D.有的人吸入花粉或尘土后会出现哮喘下列与预防蛔虫病无关的卫生习惯是 A.早晚刷牙、洗脸 B.注意饮食卫生,不吃没有洗干净的瓜果、蔬菜 C.不喝生水,饭前便后洗手 D.不随地大便下列有关免疫的叙述中,不正确的是 A.疫苗是用失活的或减毒的病原体制成的生物制品 B.免疫具有防御、清除和监视的功能 C.非特异性免疫可以针对多种病原体起作用 D.免疫对人体是有益的,人体的免疫能力越强越好某三甲医院接诊了一位生命垂危的患者,该患者最初患有流感,就自行去药店买了几种带有 OTC 标志的感冒药。为了能够尽快康复,该患者加倍剂量服用,最终因中毒性肌溶解和肝、肾衰竭而入院。下列叙述不正确的是 A.该患者自行购买的感冒药中不包含抗生素 B. OTC 为非处方药,适用于自我诊断和自我治疗 C.用药之前要仔细阅读说明书,了解相关信息 D.下次生病如有类似症状,可继续服用该药物下列属于呼吸道传染病的是 A.蛔虫病 B.肺结核 C.出血热 D.丝虫病临近夏季,溺水事件时有发生。对溺水导致的呼吸、心跳停止的伤员实施急救,下列措施不恰当的是 A.及时拔打 120 急救电话 B.做人工呼吸前,检查呼吸道内是否有污物 C.进行人工胸外按压,配合进行人工呼吸 D.只需进行人工胸外心脏按压,无需进行人工呼吸二、综合题(共3题)阅读以下资料,并回答相关问题。据报道,耳念珠菌对多种抗真菌药物有耐药性,可导致侵袭性感染并带来较高的死亡率,被称为“超级真菌”。耳念珠菌主要在医院内传播,会对器官移植、急性肿瘤等免疫力受损的住院患者构成威胁。医院可采取相应的隔离、消毒等方法来阻止耳念珠菌在医院内传播。健康人群一般不会发生感染,不具备相互传播的可能性。(1) 耳念珠菌属于真菌,真菌的主要生殖方式是 生殖。(2) 医院采取阻止耳念珠菌在医院内传播的方法中,属于控制传染源的措施是 。(3) 移植的器官会使人体产生不同程度的排斥,这属于人体免疫的第 道防线在起作用。(4) 从进化的角度看,“超级真菌”的产生是 的结果,其耐药性变异属于 的变异。“新型冠状肺炎”对世界人民的健康造成很大影响,疫苗的研制迫在眉睫。如图为人体免疫反应过程的示意图,回答有关问题:(1) “新型冠状病毒”在免疫反应中相当于图中所示的 。图中的“记忆细胞”和“浆细胞”也是两种淋巴细胞,浆细胞产生的抗体是一种抵抗病原体的特殊的 。(2) 图中的①②表示细胞的生命历程,依次分别表示细胞的 和细胞的 。(3) “新冠”疫苗制备的思路之一是可以用 的病原体制成,据图可知,接种不仅可以使得人体产生相应的抗体,还可以产生 细胞以提高对特定传染病的预防和抵抗力。(4) 预防“新型冠状肺炎”的传播,保护自身,你能提出两条措施吗? 。手足口病是由肠道病毒引起的一种传染病。5 岁以下的儿童,尤其是婴幼儿容易感染此病。大多数患儿是突然发病,表现为发热,体温多在 38∘C 以上,同时伴有头痛、咳嗽、流涕等症状,在手、足皮肤或口腔黏膜上出现类似水痘样的小疱疹。病毒寄生在患儿的咽部、唾液和粪便中,不仅可以通过唾液、喷嚏、说话时的飞沫传染给别人,还可以通过生活用品及餐具等间接传染。(1) 引起手足口病的病原体是 。(2) 从传染病流行的三个基本环节来看,手足口病患者和 5 岁以下的儿童分别属于 、 。(3) 在手足口病流行时,请你为小朋友提出几条预防措施(至少写出两条措施)。答案一、选择题(共12题)1. 【答案】A【解析】传染病是由病原体引起的,能在人与人之间或人与动物之间传播的疾病。传染病有病原体(每一种传染病都有其特异的病原体),有传染性(传染病能在人群中通过不同的途径相互传播),选项中只有结核病具有这样的特点。2. 【答案】C【解析】手足口病是一种常见的传染病,以幼儿发病为主,主要通过接触病人的粪便、疱疹液和呼吸道分泌物及被污染的手、毛巾、餐具等而感染。从预防传染病的角度考虑,学校或幼儿园使用的餐具洗清干净并严格消毒;不喝生水,不吃生冷的食物;饭前便后外出后要用肥皂或洗手液洗手;都属于切断传播途径。合理饮食,加强体育锻炼,增强免疫力,属于保护易感人群。故选C。3. 【答案】D4. 【答案】A5. 【答案】C6. 【答案】C【解析】从图中看出,某志愿者接种疫苗后两周内抗体浓度的变化,在低 9 天时,体内的抗体浓度最高。故选C。7. 【答案】D【解析】人体的免疫功能指的是:防御、自我稳定、免疫监视防御是指抵抗抗原的侵入、防止疾病发生、维护人体健康。自我稳定指清除体内衰老的、死亡的或损伤的细胞。免疫监视指识别和清除体内产生的损伤细胞和肿瘤细胞,维持人体内部环境的平衡和稳定;免疫功能过强时,会对吸入的花粉或尘土过敏。故选D。8. 【答案】A【解析】蛔虫病是一种消化道传染病,注意个人卫生,养成良好个人卫生习惯,饭前便后洗手;不饮生水,不食不清洁的瓜果;勤剪指甲;不随地大便等。对餐馆及饮食店等,应定期进行卫生标准化检查,禁止生水制作饮料等。加强粪便管理搞好环境卫生,对粪便进行无害化处理,不用生粪便施肥等。使用无害化人粪做肥料,防止粪便污染环境是切断蛔虫传播途径的重要措施。综上所述,早晚刷牙、洗脸,与预防蛔虫病无关。故选择A选项。9. 【答案】D10. 【答案】D11. 【答案】B12. 【答案】D【解析】方法一:当人出现意外事故时,我们首先应拨打“120”急救电话;当人停止呼吸,同时心跳也停止时,我们应该紧急实施人工呼吸的同时也实施胸外心脏按压。故选择D选项。方法二:当人出现意外事故时,我们首先应拨打“120”急救电话,同时正确的实施一定的急救措施。如果人突然停止呼吸,但心跳存在时,我们一般应对其进行人工呼吸进行施救;当人体能自主呼吸,但心跳停止时,我们应该对其进行胸外心脏挤压来帮助其恢复心跳当人即停止呼吸,同时心跳也停止时,我们应该紧急实施人工呼吸的同时实施胸外心脏挤压。因此遇到有人因溺水停止呼吸时,除了尽快拨打急救电话,还应采取人工呼吸实施抢救。故选择D选项。二、综合题(共3题)13. 【答案】(1) 孢子(2) 隔离(3) 三(4) 自然选择;可遗传【解析】(1) 通常来说,真菌的主要生殖方式是孢子生殖。(2) 控制传染源的具体措施有很多,常见的是隔离传染源,或者对传染源进行治疗、消灭等。(3) 人体有三道防线,第一道防线包括皮肤和黏膜;第二道防线包括体液中的杀菌物质和吞噬细胞;第三道防线主要是免疫器官、免疫细胞;移植器官会使人产生不同程度的排斥反应,被移植的异体器官相当于抗原,能刺激淋巴细胞(免疫细胞)产生相应的抗体,因此此过程属于第三道防线。(4) 真菌原本存在着耐药性强与弱的变异,耐药性弱的被药物杀死,耐药性强的获得生存、繁殖的机会,其产生的后代又有耐药性强弱的差异,耐药性强的再次被留下,如此长期进行自然选择,最后就形成了“超级真菌”。其耐药性变异属于可遗传的变异。14. 【答案】(1) 抗原;蛋白质(2) 分裂;分化(3) 灭活(减毒);记忆(4) 外出戴口罩、勤洗手、加强体育锻炼【解析】(1) 新冠病毒进入人体后,引起人的淋巴细胞产生抗体,所以在免疫反应中新冠病毒属于抗原。产生的抗体从化学本质上来讲属于蛋白质。(2) 从图中可以看出,①过程是淋巴细胞产生的相同形态的细胞,所以属于细胞分裂过程,而经过②过程后,细胞的形态结构和功能发生明显变化,所以属于细胞分化。(3) 目前研发新冠疫苗的思路之一是通过将病毒灭活(失去感染能力,但结构并未破坏)或者减毒(降低病毒活性)后形成疫苗。从图中可以看出,②过程可以产生记忆细胞预防下次人侵,提高对特定传染病的预防和抵抗力。(4) 从预防传染病的基本措施回答,合理即可。15. 【答案】(1) 肠道病毒(2) 传染源;易感人群(3) 勤洗手,搞好环境卫生、食品卫生和个人卫生,预防病从口入,等等。

