还剩22页未读,
继续阅读
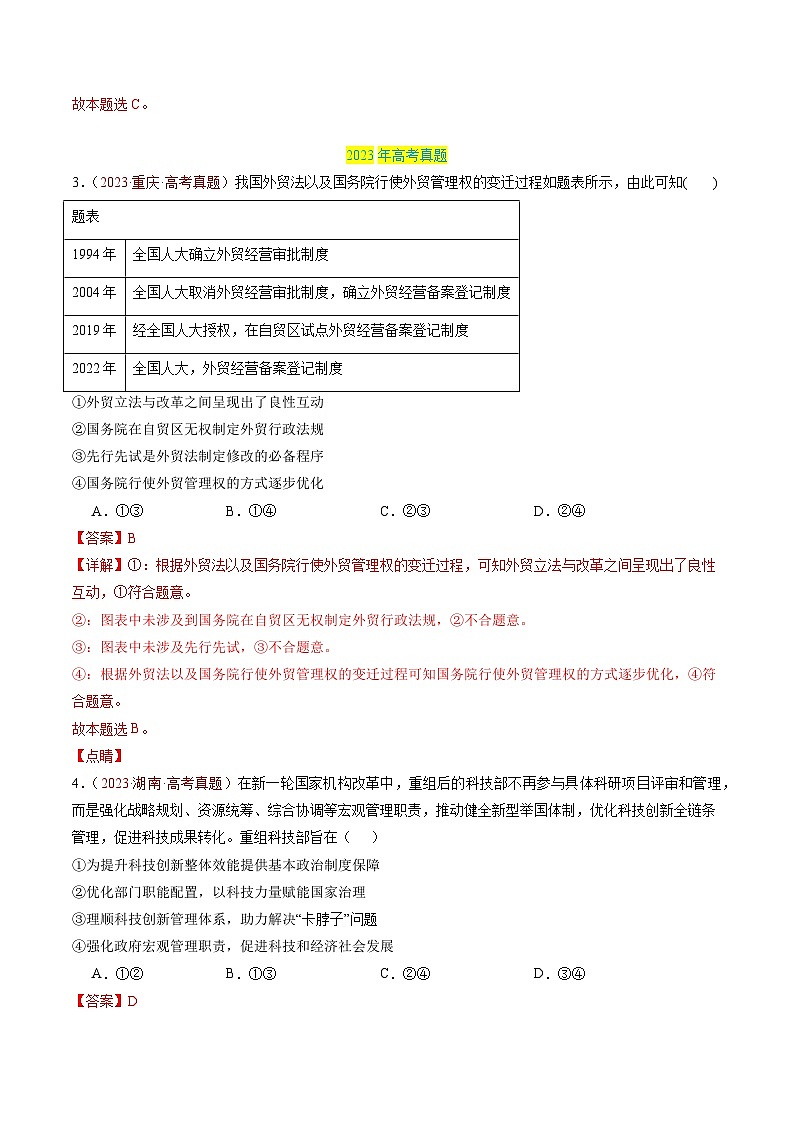
三年高考真题(2022-2024)分项汇编 政治 专题06 全面依法治国 Word版含解析
展开
这是一份三年高考真题(2022-2024)分项汇编 政治 专题06 全面依法治国 Word版含解析,共25页。试卷主要包含了阅读材料,完成下列要求等内容,欢迎下载使用。
相关试卷
专题06 全面依法治国-【真题汇编】最近3年(22-24年)高考政治真题分类汇编(新高考通用):
这是一份专题06 全面依法治国-【真题汇编】最近3年(22-24年)高考政治真题分类汇编(新高考通用),文件包含专题06全面依法治国-真题汇编最新3年22-24年高考政治真题分类汇编原卷版docx、专题06全面依法治国-真题汇编最新3年22-24年高考政治真题分类汇编解析版docx等2份试卷配套教学资源,其中试卷共37页, 欢迎下载使用。
三年(2022-2024)高考政治真题分类汇编专题06 全面依法治国(解析版):
这是一份三年(2022-2024)高考政治真题分类汇编专题06 全面依法治国(解析版),共25页。试卷主要包含了阅读材料,完成下列要求等内容,欢迎下载使用。
三年(2022-2024)高考政治真题分类汇编专题06 全面依法治国(原卷版):
这是一份三年(2022-2024)高考政治真题分类汇编专题06 全面依法治国(原卷版),共12页。试卷主要包含了阅读材料,完成下列要求等内容,欢迎下载使用。

