福建省漳州市卡迪夫高级中学2024-2025学年高一上学期第二次月考 物理试卷(含解析)
展开
这是一份福建省漳州市卡迪夫高级中学2024-2025学年高一上学期第二次月考 物理试卷(含解析),共16页。试卷主要包含了请将答案正确填写在答题卡上, 下列说法中正确的是, 两个共点力的大小分别为2等内容,欢迎下载使用。
满分:100分+20分 考试时间:75分钟
注意事项:
1.答题前填写好自己的姓名、班级、考号等信息
2.请将答案正确填写在答题卡上(选择题用2B铅笔填涂,非选择题用黑色签字笔填写)
一、单选题(本题共4小题,每题4分,共16分。在每小题给出的四个选项中,只有一项是符合题目要求的)
1. 关于物体的惯性,下列说法中正确的是( )
A. 运动速度大的物体不能很快地停下来,是因为物体的速度越大,惯性也越大
B. 汽车突然减速时,车上的人向前倾,转弯时会往外甩,而汽车匀速前进时,车上的人感觉平稳,说明突然减速和转弯时有惯性,匀速运动时没有惯性
C. 洒水车在洒水前进时,惯性不断减小
D. 在宇宙飞船上的物体没有惯性
【答案】C
【解析】
【详解】A.一切物体都有惯性,质量是物体惯性大小的唯一量度,物体的惯性大小与运动速度无关,A错误;
B.物体的惯性与运动状态无关,B错误;
C.洒水车在洒水前进时,质量不断减小,惯性不断减小,C正确;
D.在宇宙飞船上的物体有惯性,D错误。
故选C。
2. 为研究汽车的启动过程,一同学让家长将汽车从静止起动并沿直线运动,当汽车的速度达到10m/s时让其匀速运动,传感器记录了汽车在0~40s内的速度—时间图像如图所示,由图可知( )
A. 该汽车在0~10s内做匀加速直线运动
B. 该汽车在0~10s内做加速度减小的加速运动
C. 该汽车在0~40s内发生的位移为350m
D. 该汽车在0~40s内发生的位移小于350m
【答案】B
【解析】
【详解】AB.图像的斜率减小,加速度减小,所以该汽车在0~10s内做加速度减小的加速运动,B正确,A错误;
CD.如果0-40s内物体匀加速运动,位移
位移等于图像的面积,该面积大于350m,CD错误。
故选B。
3. 下列说法中正确的是( )
A. 有摩擦力必有弹力且摩擦力大小与弹力大小成正比
B. 质量大的物体受到的重力一定比质量小的物体受到的重力大
C. 重力是由于地球吸引而产生的,它的方向竖直向下
D. 物体对支持面的压力必定等于物体的重力
【答案】C
【解析】
【详解】A. 有摩擦力必有弹力,但滑动摩擦力的大小与正压力成正比,静摩擦力大小与压力无关,故A错误.
B. 重力G=mg的大小与质量以及所处位置的重力加速度有关,若在不同位置,质量大的物体不一定比质量小的物体重力大,故B错误.
C. 重力是由于地球的吸引而产生的,它的方向竖直向下,故C正确.
D. 物体对地面压力的大小与物体所处的运动状态有关,其大小不一定等于物体重力大小,故D错误.
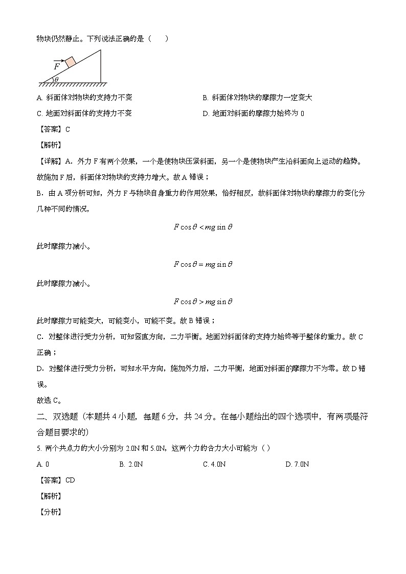
4. 如图所示,斜面体静置于粗糙水平地面上,物块静止在斜面体上,现对物块施加一水平向右的恒力,物块仍然静止。下列说法正确的是( )
A. 斜面体对物块的支持力不变B. 斜面体对物块的摩擦力一定变大
C. 地面对斜面体的支持力不变D. 地面对斜面的摩擦力始终为0
【答案】C
【解析】
【详解】A.外力F有两个效果,一个是使物块压紧斜面,另一个是使物块产生沿斜面向上运动的趋势。故施加F后,斜面体对物块的支持力增大。故A错误;
B.由A项分析可知,外力F与物块自身重力的作用效果,恰好相反,故斜面体对物块的摩擦力的变化分几种不同的情况,
此时摩擦力减小。
此时摩擦力减小。
此时摩擦力可能变大,可能变小,可能不变。故B错误;
C.对整体进行受力分析,可知竖直方向,二力平衡。地面对斜面体的支持力始终等于整体的重力。故C正确;
D.对整体进行受力分析,可知水平方向,施加外力后,二力平衡,地面对斜面摩擦力不为零。故D错误。
故选C。
二、双选题(本题共4小题,每题6分,共24分。在每小题给出的四个选项中,有两项是符合题目要求的)
5. 两个共点力的大小分别为2.0N和5.0N,这两个力的合力大小可能为( )
A. 0B. 2.0NC. 4.0ND. 7.0N
【答案】CD
【解析】
【分析】
【详解】若二力方向相同时,合力大小为
F=F1+F2=2N+5N=7N
为最大值; 若二力方向相反时,合力大小为
F=F2﹣F1=5N﹣2N=3N
为最小值;故两力的合力大小可能范围为:3N≤F≤7N.从选项中得只有选项C和选项D在此范围内,所以CD正确,AB错误.
故选CD.
6. 城市中的路灯经常用三角形的悬挂结构,图为这类结构的简化模型。图中硬杆OB可以绕过B点且垂直于纸面的轴无摩擦转动,在钢索OA的作用下处于水平位置,钢索和杆的质量都可以忽略。如果悬挂物的重量是G,∠AOB等于θ,下面说法正确的有( )
A. 杆OB产生的弹力方向不沿杆的方向
B. 钢索OA对O点的拉力大小等于G
C. 杆OB对O点的支持力大小等于
D. 考虑材料的强度,钢索的固定点A不能离B太近
【答案】CD
【解析】
【详解】A.不计杆的质量,杆OB产生的弹力方向一定沿杆的方向,A错误;
B.钢索OA对O点的拉力大小为
B错误;
C.杆OB对O点的支持力大小为,C正确;
D.钢索OA对O点的拉力大小为,A点和B点越近,θ越小,FOA越大,钢索越容易断裂,D正确。
故选CD。
7. 如图所示,可视为质点的一枚象棋子,从长的水平桌面的一端以初速度沿中线做匀减速直线运动滑向另一端,加速度大小为,经从另一端滑落。下列关于的值说法正确的是( )
A. 初速度的值可能为B. 初速度的值不可能为
C. 加速度的大小不可能大于D. 加速度的大小可能大于
【答案】BC
【解析】
【详解】物块水平沿中线做匀减速直线运动,则
由题干知
x=2m,t=2s,v>0
代入数据有
v0<2m/s
根据位移—速度关系
整理有
由于
v0<2m/s
可得
a<1m/s2
故选BC。
8. 一半圆柱工件放置在粗糙水平地面上,外圆柱表面光滑,截面为半圆,如图所示,A为半圆水平直径端点,为半圆的最高点。将一可视为质点的小物块沿圆柱表面在作用力的作用下,由A点向点缓慢移动,力的方向始终沿圆弧的切线方向,在此过程中半圆柱工件一直处于静止状态。物块和点的连线与水平方向的夹角为,下列说法正确的是( )
A. 作用力一直减小
B. 工件对物块的支持力先减小后增大
C. 当时地面对工件的摩擦力最大
D. 水平地面对工件的支持力先增大后减小
【答案】AC
【解析】
【详解】AB.由于物块缓慢移动,可看作是平衡状态,设物块和点的连线与水平方向的夹角为,对物块受力分析,由平衡条件可得
物块从点运动到点的过程中,夹角从零增大到90°,所以推力一直减小,物块受到的支持力一直增大,故A正确,B错误;
CD.将物块和工件看作一个整体,对整体受力分析,如图所示
根据平衡条件可得
夹角从零增大到90°,地面对工件的支持力一直增大;当
时地面对工件的摩擦力最大,所以水平地面对工件的摩擦力先增大后减小,故C正确,D错误。
故选AC。
三、填空题(本题共3小题,共9分)
9. 把一个大小为12N的力F分解成大小相等的两个分力,若两个分力间的夹角为120°,则两个分力的大小为______N,两个分力间的夹角越大,两个分力______(选填“越大”或“越小”)。
【答案】 ①. 12 ②. 越大
【解析】
【详解】[1]力F在两个分力夹角的角平分线上,若两个分力间的夹角为120°,有
解得两个分力的大小
[2]由平行四边形定则可知
()
即
()
则两个分力间的夹角越大,两个分力越大。
10. 一辆初速度为12m/s的轿车刹车后做匀减速直线运动,1s末速度减到7m/s。则轿车的加速度大小为________,2s末轿车的速度为________m/s,3s内轿车的位移为________m。
【答案】 ①. 5 ②. 2 ③. 14.4
【解析】
【详解】[1]根据加速度定义式可得加速度为
所以加速度的大小为5m/s2;
[2]根据速度-时间公式
代入数据可得2s末轿车的速度为
[3]速度减为零,所用的时间为
3s内轿车的位移为
11. 木块A、B的重力均为40N,它们与水平地面间的动摩擦因数均为0.25,夹在A、B之间的轻弹簧被压缩了,弹簧的劲度系数,系统置于水平地面上静止不动,现用的水平力推木块B,如图所示,则此时木块B所受静摩擦力大小为_________N,木块A所受静摩擦力大小为________N。
【答案】 ①. 2 ②. 8
【解析】
【详解】[1]由胡克定律可知,弹簧的弹力为
若最大静摩擦力大小等于滑动摩擦力大小,则两物块与水平地面间的最大静摩擦力为
对木块B受力分析,当现用的水平力推木块B时,木块B仍处于静止状态。则所受静摩擦力为
[2] 对木块A受力分析,所受静摩擦力为
四、实验探究题(本题共2小题,共12分)
12. 某实验小组用如图甲所示的装置研究自由落体运动的规律实验中使用的交流电的频率为50Hz,实验中打出的一条纸带如图乙所示,A、B、C、D、E是标示出来的计数点,相邻两个计数点之间还有4个计时点未标出,根据纸带上的数据可得D点的速度:________m/s,重力加速度________(均保留2位有效数字)。
【答案】 ①. ②.
【解析】
【详解】[1][2]相邻两个计数点之间还有4个计时点未标出,所以相邻两个计数点之间时间间隔
D点速度等于CE段的平均速度
根据逐差法求加速度
13. 某同学做“探究两个互成角度的力的合成规律”的实验。如图甲所示为某次实验中用手通过两个弹簧测力计共同拉动小圆环的示意图,其中A为固定橡皮条的图钉,O为标记出的小圆环的位置,OB和OC为细绳。图乙是在白纸上根据该次实验结果画出的图。
(1)本实验主要采用的科学方法是( )
A. 控制变量法B. 等效替代法
C. 理想实验法D. 建立物理模型法
(2)图乙中的力F和力F',一定沿橡皮条AO方向的是______(选填“F”或“F'”)
(3)在另一次实验中,该同学用两个弹簧测力计,通过细绳对小圆环施加平行木板平面的拉力作用,两个拉力的方向如图丙所示。如果小圆环可视为质点,且小圆环、橡皮条和细绳的重力可忽略不计,小圆环平衡时,橡皮条AO、细绳OB和OC对小圆环的拉力的分别为F1、F2和F3,关于这三个力的大小关系,正确的是______。
A. F1>F2>F3B. F3>F1>F2C. F2>F3>F1D. F3>F2>F1
【答案】(1)B (2)F
(3)A
【解析】
【小问1详解】
本实验的原理是用一个力产生的作用效果与两个力产生的作用相同来进行等效替代。
故选B。
【小问2详解】
用一个弹簧秤拉橡皮筋时,力一定沿橡皮条AO方向,图中可以看出,F表示一个力,表示的是用平行四边形定则作出的两个力的合力,所以一定沿橡皮条AO方向的是F。
【小问3详解】
对O点进行受力分析,与合力与等大反向,如图
根据几何关系可知
故选A。
五、计算题(本题共3小题,共39分)
14. 高空抛物现象曾被称为悬在城市上空的痛。高空抛物,是一种不文明的行为,而且会带来很大的社会危害。一个鸡蛋从离地h=80m的空中由静止释放(不计空气阻力,g取10m/s2)。求:
(1)经过多少时间落到地面;
(2)落地时小球的速度;
(3)从开始落下的时刻起,最后1s内的位移。
【答案】(1)4s;(2)40m/s;(3)45m
【解析】
【详解】(1)根据自由落体公式
可得
(2)根据速度位移公式
得落地时小球的速度
(3)前3s的位移
可得
则最后一秒的位移
15. 临近春节,一位家政工人用不计重力的拖把杆推动质量为0.26kg的拖把头在竖直玻璃上擦灰尘。假设拖把头与玻璃之间的动摩擦因数恒定,该工人始终用沿拖把杆方向的力推动拖把使拖把头竖直向上匀速运动,当拖把杆与竖直玻璃夹角为θ=37°时,工人对拖把的推力大小为F=10N。(,sin37°=0.6,cs37°=0.8)求:
(1)拖把头对玻璃的压力大小;
(2)拖把头与玻璃接触面间的动摩擦因数;
(3)擦玻璃时有这样的现象:灰尘位置太高时,已经用力较大却还是不容易擦干净,请用物理知识简要解释。
【答案】(1);(2);(3)见解析
【解析】
【详解】(1)根据力的分解可知拖把头对玻璃的压力大小为
(2)对拖把头,在竖直方向根据平衡条件可得
求得
(3)灰尘位置太高时,拖把杆与竖直玻璃夹角较小,推力的水平分力较小,对玻璃的压力较小,拖把头对玻璃的摩擦力就很小,不容易擦干净玻璃。
16. 如图所示,放在粗糙斜面上的物块A和悬挂的物块B均处于静止状态,轻绳绕过光滑的定滑轮与轻质弹簧的右端及轻绳的上端连接于点,轻质弹簧中轴线沿水平方向,轻绳的段与竖直方向的夹角,物块B的质量为,弹簧的劲度系数,重力加速度,求:
(1)绳上的拉力大小;
(2)弹簧的伸长量;
(3)若物块A的质量,斜面倾角,则物块A受到的摩擦力有多大?
【答案】(1);(2);(3)
【解析】
【详解】(1)对结点O进行受力分析,根据平衡条件可得
解得
(2)根据平衡条件得
解得
根据胡克定律
解得
(3)对A进行受力分析,沿斜面方向
根据平衡条件可得
六、附加题:(本题共2小题,共20分)
17. 完全相同的水球紧挨在一起水平排列,子弹在水球中沿水平方向做匀变速直线运动,恰好能穿出第四个水球,则子弹穿出第一个水球和第二个水球瞬间的速度之比是___________,子弹穿过第一个水球和第二个水球所用时间之比是___________。
【答案】 ①. ②.
【解析】
【详解】[1][2]由题意得子弹穿出第四个水球瞬间速度为零,子弹穿过四个水球的运动可以看作反向的初速度为零的匀加速直线运动,子弹穿过每个水球的位移相同,根据初速度为零的匀变速直线运动的规律
可知速度之比
根据初速度为零的匀变速直线运动的规律
x=12at2
可知穿过每个球的时间之比为
则子弹穿出第一个水球和第二个水球瞬间的速度之比为
穿过四个水球所用时间之比为
18. 如图甲所示,三条不可伸长且结实的轻绳结于O点,OC绳将质量为m的重物悬挂起来已知系在竖直墙上的AO绳与墙成37°角,保持O点位置不变,可改变BO绳拉力的方向,(g取10m/s2,sin37°=0.6,cs37°=0.8)。求:
(1)若m=1kg,BO绳的拉力沿水平方向时,BO绳和AO绳拉力的大小;
(2)若m=1kg,改变BO绳拉力方向时BO绳中拉力的最小值;
(3)如图乙所示,如果BO绳沿水平方向,B端固定于静止在倾角为37°粗糙斜面上的质量为M=12kg物体上,设最大静摩擦力等于滑动摩擦力,已知物体M和斜面间=0.8,若要保持M静止,则m的值最大为多少。
【答案】(1)7.5N;12.5N;(2)6N;(3)0.5kg
【解析】
【分析】
【详解】(1)依题意,对结点O受力分析,如图所示
根据三力平衡,可得
又因为
联立带入数据,求得
,
(2)根据力矢量三角形判断知,当OB绳拉力方向与OA绳方向垂直时,BO绳中拉力为最小,可得最小值
(3)若要保持M静止且m的值达最大,则此时M的受力分析如图所示
此时M受到的摩擦力恰好达到最大静摩擦力,由平衡条件及正交分解法可得
又
联立以上式子,带入数据求得
相关试卷
这是一份福建省漳州市漳州十校联盟2024-2025学年高一上学期11月期中物理试卷(解析版),共18页。试卷主要包含了单项选择题,多项选择题,非选择题等内容,欢迎下载使用。
这是一份福建省漳州市十校联盟2024-2025学年高一上学期11月期中考试物理试卷(Word版附解析),共13页。试卷主要包含了单项选择题,多项选择题,非选择题等内容,欢迎下载使用。
这是一份2022-2023学年福建省漳州市高一(下)期末物理试卷(含详细答案解析),共17页。试卷主要包含了单选题,多选题,填空题,实验题,简答题等内容,欢迎下载使用。

