还剩4页未读,
继续阅读
河北省沧州市2024-2025学年高一上学期期末考试历史试题
展开
这是一份河北省沧州市2024-2025学年高一上学期期末考试历史试题,共7页。试卷主要包含了本试卷主要考试内容等内容,欢迎下载使用。
相关试卷
河北省沧州市五县联考2024-2025学年高一上学期期末考试历史试题:
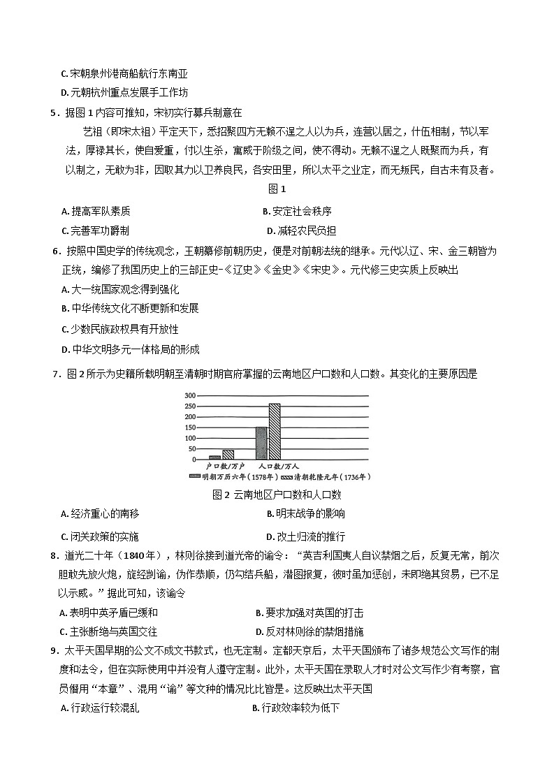
这是一份河北省沧州市五县联考2024-2025学年高一上学期期末考试历史试题,共7页。试卷主要包含了选择题,非选择题等内容,欢迎下载使用。
2023-2024学年河北省沧州市第一学期高一上学期期末考试历史试题含答案:
这是一份2023-2024学年河北省沧州市第一学期高一上学期期末考试历史试题含答案,共12页。
河北省沧州市2023-2024学年高一上学期期末考试历史试题:
这是一份河北省沧州市2023-2024学年高一上学期期末考试历史试题,共4页。

