所属成套资源:2025高考数学一轮复习专项训练
高考数学专题08 排列组合与二项式定理专项练习(教师版+学生版)
展开
这是一份高考数学专题08 排列组合与二项式定理专项练习(教师版+学生版),文件包含专题08排列组合与二项式定理教师版docx、专题08排列组合与二项式定理学生版docx等2份试卷配套教学资源,其中试卷共32页, 欢迎下载使用。
一、填空题
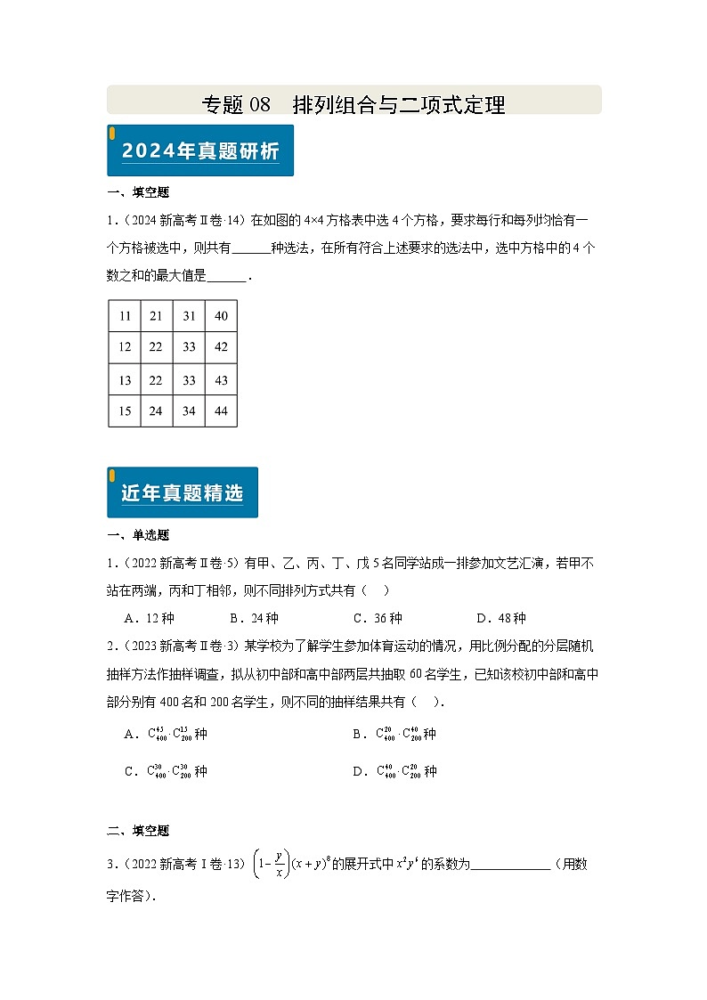
1.(2024新高考Ⅱ卷·14)在如图的4×4方格表中选4个方格,要求每行和每列均恰有一个方格被选中,则共有 种选法,在所有符合上述要求的选法中,选中方格中的4个数之和的最大值是 .
【答案】 24 112
【分析】由题意可知第一、二、三、四列分别有4、3、2、1个方格可选;利用列举法写出所有的可能结果,即可求解.
【详解】由题意知,选4个方格,每行和每列均恰有一个方格被选中,
则第一列有4个方格可选,第二列有3个方格可选,
第三列有2个方格可选,第四列有1个方格可选,
所以共有种选法;
每种选法可标记为,分别表示第一、二、三、四列的数字,
则所有的可能结果为:
,
,
,
,
所以选中的方格中,的4个数之和最大,为.
故答案为:24;112
【点睛】关键点点睛:解决本题的关键是确定第一、二、三、四列分别有4、3、2、1个方格可选,利用列举法写出所有的可能结果.
一、单选题
1.(2022新高考Ⅱ卷·5)有甲、乙、丙、丁、戊5名同学站成一排参加文艺汇演,若甲不站在两端,丙和丁相邻,则不同排列方式共有( )
A.12种B.24种C.36种D.48种
【答案】B
【分析】利用捆绑法处理丙丁,用插空法安排甲,利用排列组合与计数原理即可得解
【详解】因为丙丁要在一起,先把丙丁捆绑,看做一个元素,连同乙,戊看成三个元素排列,有种排列方式;为使甲不在两端,必须且只需甲在此三个元素的中间两个位置任选一个位置插入,有2种插空方式;注意到丙丁两人的顺序可交换,有2种排列方式,故安排这5名同学共有:种不同的排列方式,
故选:B
2.(2023新高考Ⅱ卷·3)某学校为了解学生参加体育运动的情况,用比例分配的分层随机抽样方法作抽样调查,拟从初中部和高中部两层共抽取60名学生,已知该校初中部和高中部分别有400名和200名学生,则不同的抽样结果共有( ).
A.种B.种
C.种D.种
【答案】D
【分析】利用分层抽样的原理和组合公式即可得到答案.
【详解】根据分层抽样的定义知初中部共抽取人,高中部共抽取,
根据组合公式和分步计数原理则不同的抽样结果共有种.
故选:D.
二、填空题
3.(2022新高考Ⅰ卷·13)的展开式中的系数为 (用数字作答).
【答案】-28
【分析】可化为,结合二项式展开式的通项公式求解.
【详解】因为,
所以的展开式中含的项为,
的展开式中的系数为-28
故答案为:-28
4.(2023新高考Ⅰ卷·13)某学校开设了4门体育类选修课和4门艺术类选修课,学生需从这8门课中选修2门或3门课,并且每类选修课至少选修1门,则不同的选课方案共有 种(用数字作答).
【答案】64
【分析】分类讨论选修2门或3门课,对选修3门,再讨论具体选修课的分配,结合组合数运算求解.
【详解】(1)当从8门课中选修2门,则不同的选课方案共有种;
(2)当从8门课中选修3门,
①若体育类选修课1门,则不同的选课方案共有种;
②若体育类选修课2门,则不同的选课方案共有种;
综上所述:不同的选课方案共有种.
故答案为:64.
一、排列与排列数
1、定义:从个不同元素中取出个元素排成一列,叫做从个不同元素中取出个元素的一个排列.从个不同元素中取出个元素的所有排列的个数,叫做从个不同元素中取出个元素的排列数,用符号表示.
2、排列数的公式:.
特例:当时,;规定:.
3、排列数的性质:
①;②;③.
二、组合与组合数
1、定义:从个不同元素中取出个元素并成一组,叫做从个不同元素中取出个元素的一个组合.从个不同元素中取出个元素的所有组合的个数,叫做从个不同元素中取出个元素的组合数,用符号表示.
2、组合数公式及其推导
求从个不同元素中取出个元素的排列数,可以按以下两步来考虑:
第一步,先求出从这个不同元素中取出个元素的组合数;
第二步,求每一个组合中个元素的全排列数;
根据分步计数原理,得到;
因此.
这里,,且,这个公式叫做组合数公式.因为,所以组合数公式还可表示为:.特例:.
注意:组合数公式的推导方法是一种重要的解题方法!在以后学习排列组合的混合问题时,一般都是按先取后排(先组合后排列)的顺序解决问题.公式常用于具体数字计算,常用于含字母算式的化简或证明.
3、组合数的主要性质:①;②.
4、组合应用题的常见题型:
= 1 \* GB3 \* MERGEFORMAT ①“含有”或“不含有”某些元素的组合题型
= 2 \* GB3 \* MERGEFORMAT ②“至少”或“最多”含有几个元素的题型
三、排列和组合的区别
组合:取出的元素地位平等,没有不同去向和分工.
排列:取出的元素地位不同,去向、分工或职位不同.
注意:排列、组合都是研究事物在某种给定的模式下所有可能的配置数目问题,它们之间的主要区别在于是否要考虑选出元素的先后顺序,不需要考虑顺序的是组合问题,需要考虑顺序的是排列问题.排列是在组合的基础上对入选的元素进行排队,因此,分析解决排列组合综合问题的基本思维是“先组合,后排列”.
四、二项式展开式的特定项、特定项的系数问题
1、二项式定理
一般地,对于任意正整数,都有:,
这个公式所表示的定理叫做二项式定理,等号右边的多项式叫做的二项展开式.
式中的做二项展开式的通项,用表示,即通项为展开式的第项:,
其中的系数(r=0,1,2,…,n)叫做二项式系数,
2、二项式的展开式的特点:
①项数:共有项,比二项式的次数大1;
②二项式系数:第项的二项式系数为,最大二项式系数项居中;
③次数:各项的次数都等于二项式的幂指数.字母降幂排列,次数由到;字母升幂排列,次
数从到,每一项中,,次数和均为;
④项的系数:二项式系数依次是,项的系数是与的系数(包括二项式系
数).
3、两个常用的二项展开式:
①()
②
4、二项展开式的通项公式
二项展开式的通项:
公式特点:①它表示二项展开式的第项,该项的二项式系数是;
②字母的次数和组合数的上标相同;
③与的次数之和为.
注意:①二项式的二项展开式的第r+1项和的二项展开式的第r+1项是有区别的,应用二项式定理时,其中的和是不能随便交换位置的.
②通项是针对在这个标准形式下而言的,如的二项展开式的通项是(只需把看成代入二项式定理).
五、二项式展开式中的最值问题
1、二项式系数的性质
= 1 \* GB3 \* MERGEFORMAT ①每一行两端都是,即;其余每个数都等于它“肩上”两个数的和,即.
= 2 \* GB3 \* MERGEFORMAT ②对称性每一行中,与首末两端“等距离”的两个二项式系数相等,即.
= 3 \* GB3 \* MERGEFORMAT ③二项式系数和令,则二项式系数的和为,变形式.
= 4 \* GB3 \* MERGEFORMAT ④奇数项的二项式系数和等于偶数项的二项式系数和在二项式定理中,令,
则,
从而得到:.
= 5 \* GB3 \* MERGEFORMAT ⑤最大值:
如果二项式的幂指数是偶数,则中间一项的二项式系数最大;
如果二项式的幂指数是奇数,则中间两项,的二项式系数,相等且最大.
2、系数的最大项
求展开式中最大的项,一般采用待定系数法.设展开式中各项系数分别为,设第项系数最大,应有,从而解出来.
六、二项式展开式中系数和有关问题
常用赋值举例:
1、设,
二项式定理是一个恒等式,即对,的一切值都成立,我们可以根据具体问题的需要灵活选取,的值.
①令,可得:
②令,可得:,即:
(假设为偶数),再结合①可得:
.
2、若,则
①常数项:令,得.
②各项系数和:令,得.
③奇数项的系数和与偶数项的系数和
(i)当为偶数时,奇数项的系数和为;
偶数项的系数和为.
(可简记为:为偶数,奇数项的系数和用“中点公式”,奇偶交错搭配)
(ii)当为奇数时,奇数项的系数和为;
偶数项的系数和为.
(可简记为:为奇数,偶数项的系数和用“中点公式”,奇偶交错搭配)
若,同理可得.
注意:常见的赋值为令,或,然后通过加减运算即可得到相应的结果.
【排列组合常用结论】
一、解决排列组合综合问题的一般过程
1、认真审题,确定要做什么事;
2、确定怎样做才能完成这件事,即采取分步还是分类或是分步与分类同时进行,弄清楚分多少类及多少步;
3、确定每一步或每一类是排列(有序)问题还是组合(无序)问题,元素总数是多少及取出多少个元素;
4、解决排列组合综合性问题,往往类与步交叉,因此必须掌握一些常用的解题策略.
二、常见排列组合类型及解法
1、如图,在圆中,将圆分等份得到个区域,,,,,现取种颜色对这个区域涂色,要求每相邻的两个区域涂不同的两种颜色,则涂色的方案有种.
2、错位排列公式
3、数字排列问题的解题原则、常用方法及注意事项
(1)解题原则:排列问题的本质是“元素”占“位子”问题,有限制条件的排列问题的限制条件主要表现在某元素不排在某个位子上,或某个位子不排某些元素,解决该类排列问题的方法主要是按“优先”原则,即优先排特殊元素或优先满足特殊位子,若一个位子安排的元素影响到另一个位子的元素个数时,应分类讨论.
4、定位、定元的排列问题,一般都是对某个或某些元素加以限制,被限制的元素通常称为特殊元素,被限制的位置称为特殊位置.这一类问题通常以三种途径考虑:
(1)以元素为主考虑,这时,一般先解决特殊元素的排法问题,即先满足特殊元素,再安排其他元素;
(2)以位置为主考虑,这时,一般先解决特殊位置的排法问题,即先满足特殊位置,再考虑其他位置;
(3)用间接法解题,先不考虑限制条件,计算出排列总数,再减去不符合要求的排列数.
5、解决相邻问题的方法是“捆绑法”,其模型为将n个不同元素排成一排,其中某k个元素排在相邻位置上,求不同排法种数的方法是:先将这k个元素“捆绑在一起”,看成一个整体,当作一个元素同其他元素一起排列,共有种排法;然后再将“捆绑”在一起的元素“内部”进行排列,共有种排法.根据分步乘法计数原理可知,符合条件的排法共有种.
6、解决不相邻问题的方法为“插空法”,其模型为将个不同元素排成一排,其中某个元素互不相邻(),求不同排法种数的方法是:先将()个元素排成一排,共有种排法;然后把个元素插入个空隙中,共有种排法.根据分步乘法计数原理可知,符合条件的排法共有·种.
一、单选题
1.(2024·重庆·三模)重庆某高校去年招收学生来自成渝地区2400人,除成渝外的西部地区2000人,中部地区1400人,东部地区1800人,港澳台地区400人.学校为了解学生的饮食习惯,拟选取40人作样本调研,为保证调研结果的代表性,则从该校去年招收的成渝地区学生中不同的抽样结果种数为( )
A.B.C.D.
【答案】C
【分析】根据分层抽样的性质计算即可。
【详解】为保证调研结果的代表性,设从该校去年招收的成渝地区学生中抽取n人,
则,
解得,
即从该校去年招收的成渝地区学生中不同的抽样结果种数为
故选:C
2.(2024·北京·三模)已知的二项式系数之和为64,则其展开式的常数项为( )
A.B.240C.60D.
【答案】B
【分析】根据二项式系数之和可得,结合二项展开式分析求解.
【详解】由题意可知:二项式系数之和为,可得,
其展开式的通项为,
令,解得,
所以其展开式的常数项为.
故选:B.
3.(2024·陕西·三模)2024年中国足球乙级联赛陕西联合的主场火爆,一票难求,主办方设定了三种不同的票价分别对应球场三个不同的区域,五位球迷相约看球赛,则五人中恰有三人在同一区域的不同座位方式共有( )
A.30种B.60种C.120种D.240种
【答案】C
【分析】依题意,先将在同一区域的三个人选出并选定区域,再对余下的两人分别在其它两个区域进行选择,由分步乘法计数原理即得.
【详解】要使五人中恰有三人在同一区域,可以分成三步完成:
第一步,先从五人中任选三人,有种方法;
第二步再选这三人所在的区域,有种方法;
第三步,将另外两人从余下的两个区域里任选,有种方法.
由分步乘法计数原理,共有种方法.
故选:C.
4.(2024·四川成都·三模)成实外教育集团自2000年成立以来,一直行走在民办教育的前端,致力于学生的全面发展,对学生的教育视为终身己任,在教育事业上砥砺前行,永不止步.截至目前,集团已开办29所K-12学校和两所大学,其中高中教育学校有11所.集团拟召开综合考评会.经考评后,11所学校得分互不相同,现从中任选3所学校的代表交流发言,则排名为第一名或第五名的学校代表去交流发言的概率为( )
A.B.C.D.
【答案】D
【分析】利用古典概率结合组合数的计算求解即可.
【详解】从11所学校中任选3所学校共有种选法.
其中排名为第一名或第五名的学校,可以分为三种情况:
第一类:只含有排名为第一名的学校的有种选法;
第二类:只含有排名为第五名的学校的有种选法;
第三类:同时含有第一名和第五名学校的有种选法;
共种选法.根据概率公式可得.
故选:D.
5.(2024·重庆九龙坡·三模)用1,2,3,4,5,6这六个数组成无重复数字的六位数,则在数字1,3相邻的条件下,数字2,4,6也相邻的概率为( )
A.B.C.D.
【答案】A
【分析】分别求出数字1,3相邻时的六位数个数以及数字1,3相邻,数字2,4,6也相邻的六位数的个数,根据条件概率的计算公式,即可求得答案.
【详解】设“数字1,3相邻”,设“数字2,4,6相邻”,
则数字1,3相邻时的六位数有个,
数字1,3相邻,数字2,4,6也相邻的六位数的个数为,
则.
故选:A.
6.(2024·新疆喀什·三模)展开式中,的系数为( )
A.20B.30C.25D.40
【答案】B
【分析】分不含项和含有一个项两种情况求解.
【详解】展开式中,的项为,
则的系数为30.
故选:.
7.(2024·新疆·三模)西安、洛阳、北京、南京和开封并称中国的五大古都.某旅游博主为领略五大古都之美,决定用两个月的时间游览完五大古都,且每个月只游览五大古都中的两个或三个(五大古都只游览一次),则恰好在同一个月游览西安和洛阳的概率为( )
A.B.C.D.
【答案】B
【分析】求出事件的总数以及目标事件的数量,再用古典概型计算即可..
【详解】将古都分成2个、3个两组,再在两个月安排旅游顺序,故事件总数为,
分2个古都组中含西安、洛阳,或3个古都组中含西安、洛阳,故恰好在同一个月游览西安和洛阳的事件数为:,
所以恰好在同一个月游览西安和洛阳的概率为:
故选:B
8.(2024·北京·三模)在的展开式中,项的系数为( )
A.B.C.16D.144
【答案】C
【分析】写出的展开式通项,即可列式求解.
【详解】,其展开式通项公式为,,
所以所求项的系数为,
故选: C.
9.(2024·河北秦皇岛·三模)三人被邀请参加同一个时间段的两个晚会,若两个晚会都必须有人去,去几人自行决定,且每人最多参加一个晚会,则不同的去法有( )
A.8种B.12种C.16种D.24种
【答案】B
【分析】根据参加晚会的人数分类讨论,利用排列组合数求解即可.
【详解】第一种情况,只有两人参加晚会,有种去法;
第二种情况,三人参加晚会,有种去法,共12种去法.
故选:B
10.(2024·安徽芜湖·三模)已知A、B、C、D、E、F六个人站成一排,要求A和B不相邻,C不站两端,则不同的排法共有( )种
A.186B.264C.284D.336
【答案】D
【分析】先考虑A和B不相邻的排法,再考虑A和B不相邻,且C站两端的情况,相减后得到答案.
【详解】先考虑A和B不相邻的排法,
将C、D、E、F四个人进行全排列,有种情况,
C、D、E、F四个人之间共有5个空,选择2个排A和B,有种情况,
故有种选择,
再考虑A和B不相邻,且C站两端的情况,
先从两端选择一个位置安排C,有种情况,
再将D、E、F三个人进行全排列,有种情况
最后D、E、F三个人之间共有4个空,选择2个排A和B,有种情况,
故有种情况,
则要求A和B不相邻,C不站两端,则不同的安排有种情况.
故选:D
11.(2024·浙江绍兴·三模)在的展开式中,含项的系数是10,则( )
A.0B.1C.2D.4
【答案】C
【分析】在的展开式中含的项即从5个因式中取4个,1个常数项即可写出含的项,则可得出答案.
【详解】根据二项展开式可知含项即从5个因式中取4个,1个常数项即可写出含的项;
所以含的项是,可得;
即可得.
故选:C
12.(2024·湖北荆州·三模)已知,则被3除的余数为( )
A.3B.2C.1D.0
【答案】D
【分析】先对二项展开式中的进行赋值,得出,再将看作进行展开,再利用二项展开式特点分析即得.
【详解】令,得,令,得,
两式相减,,
因为,
其中被3整除,所以被3除的余数为1,
综上,能被3整除.
故选:D.
二、多选题
13.(2024·山西临汾·三模)在的展开式中( )
A.所有奇数项的二项式系数的和为128
B.二项式系数最大的项为第5项
C.有理项共有两项
D.所有项的系数的和为
【答案】AB
【分析】先求出二项式系数和,奇数项二项式系数和等于偶数项二项式系数和,即可确定A;二项式系数的最大项,即为中间项,可确定B;整理出通项公式,再对赋值,即可确定C;令,可求出所有项的系数的和,从而确定D.
【详解】对于A,二项式系数和为,则所有奇数项的二项式系数的和为,故A正确;
对于B, 二项式系数最大为,则二项式系数最大的项为第5项,故B正确;
对于C,,为有理项,可取的值为,所以有理项共有三项,故C错误;
对于D,令,则所有项系数和为,故D错误.
故选:AB.
14.(2024·江西南昌·三模)已知的展开式中二项式系数的最大值与的展开式中的系数相等,则实数a的值可能为( )
A.B.C.D.
【答案】AB
【分析】先计算出的展开式中二项式系数最大值,根据二项式定理得到展开式的通项公式,从而得到方程,求出.
【详解】的展开式中二项式系数最大值为,
的展开式通项公式为,
令得,,
故展开式中的系数为,故,解得.
故选:AB
15.(2024·山西·三模)已知函数,则( )
A.B.展开式中,二项式系数的最大值为
C.D.的个位数字是1
【答案】BD
【分析】对于A:根据二项展开式分析求解;对于B:根据二项式系数的性质分析求解;对于C:利用赋值法,令、即可得结果;对于D:因为,结合二项展开式分析求解.
【详解】对于选项A:的展开式的通项为,
令,可得,
所以,故A错误;
对于选项B:因为为偶数,可知二项式系数的最大值为,故B正确;
对于选项C:令,可得;
令,可得;
所以,故C错误;
对于选项D:因为,
且的展开式的通项为,
可知当,均为20的倍数,即个位数为0,
当时,,所以的个位数字是1,故D正确;
故选:BD.
三、填空题
16.(2024·山东烟台·三模)展开式的中间一项的系数为 .
【答案】
【分析】中间一项是第4项,结合二项展开式的系数的计算公式即可求解.
【详解】因为展开式共有7项,它的中间一项是第4项,
所以展开式的中间一项的系数为.
故答案为:.
17.(2024·安徽合肥·三模)北京时间2024年4月26日5时04分,神舟十七号航天员乘组(汤洪波,唐胜杰,江新林3人)顺利打开“家门”,欢迎远道而来的神舟十八号航天员乘组(叶光富、李聪、李广苏3人)入驻“天宫”.随后,两个航天员乘组拍下“全家福”,共同向全国人民报平安.若这6名航天员站成一排合影留念,叶光富不站最左边,汤洪波不站最右边,则不同的排法有 .
【答案】504
【分析】本题考查排列中分类加法计数原理和分步乘法计数原理.根据题目要求,分两类进行讨论,第一类叶光富在最右侧,第二类叶光富不在最右侧.然后根据分类加法计数原理相加即可得到答案.
【详解】根据叶光富不站最左边,可以分为两种情况:
第一种情况:叶光富站在最右边,此时剩余的5人可以进行全排列,共有种排法.
第二种情况:叶光富不站在最右边,根据题目条件叶光富不站最左边,此时叶光富有4种站法.根据题目条件汤洪波不站在最右边,可知杨洪波只有4种站法.剩余的4人进行全排列,共有种排法,
由分类加法计数原理可知,总共有种排法.
故答案为:504
18.(2024·福建福州·三模)的展开式中常数项为 .
【答案】49
【分析】利用多项式乘法法写出展开式的通项,令次数为0即为常数项.
【详解】展开式的通项公式为
,,
当时,常数项为1;
当时,得常数项为;
当时,得常数项为;
所以展开式中的常数项为.
故答案为:.
19.(2024·新疆喀什·三模)小明设置六位数字的手机密码时,计划将的前6位数字3,1,4,1,5,9进行某种排列得到密码.若排列时要求相同数字不相邻,且相同数字之间一个数字,则小明可以设置的不同密码种数为 .
【答案】96
【分析】利用捆绑法即可求解.
【详解】从3,4,5,9中选择一个数字放入两个1之间,将其与两个1看作一个整体,与剩下元素全排列,故不同的密码个数为,
故答案为:96
20.(2024·河北衡水·三模)的展开式中的系数为 (用数字作答)
【答案】
【分析】根据题意,结合二项式的展开式的性质,准确计算,即可求解.
【详解】由题意,多项式的展开式中含有的项为:
,
所以的系数为.
故答案为:.
21.(2024·河南·三模)若的展开式中存在常数项,则的值可以是 (写出一个值即可)
【答案】(答案不唯一,满足的即可)
【分析】写出展开式的通项,令,求出,再根据且,即可确定的取值.
【详解】二项式展开式的通项为
(且),
令,则,又且,所以
故答案为:(答案不唯一,满足的即可)
22.(2024·上海闵行·三模)某羽毛球俱乐部,安排男女选手各6名参加三场双打表演赛(一场为男双,一场为女双,一场为男女混双),每名选手只参加1场表演赛,则所有不同的安排方法有 种.
【答案】4050
【分析】先考虑两对混双的组合,再从余下4名男选手和4名女选手各有3种不同的配对方法组成两对男双组合,两对女双组合,利用分步乘法原理可求得结果.
【详解】先考虑两对混双的组合有种不同的方法,
余下4名男选手和4名女选手各有3种不同的配对方法组成两对男双组合,两对女双组合,故共有.
故答案为:4050
23.(2024·上海·三模)2024年重庆市高考数学科目采用新试卷结构,我校高三年级将对来自三个班级的9名学生(每个班级3名学生)做一项围绕适应新试卷结构的调研,并再抽选其中的若干名学生做访谈,要求每个班级至少有一名学生被抽中,且任意两个班级被抽中的学生人数之和至多为3,则不同的抽选方法数为 .
【答案】108
【分析】分①每个班抽一名学生,②其中两个班抽一名学生,另外一个班抽两名学生两种情况讨论,利用组合数公式计算可得.
【详解】依题意,①若每个班抽一名学生,则有种抽法;
②若其中两个班抽一名学生,另外一个班抽两名学生,则有种抽法;
综上可得不同的抽选方法数为种.
故答案为:108
24.(2024·江西九江·三模)某儿童游乐场有一台打地鼠游戏机,共有9个洞.游戏开始后,每次有且仅有一只地鼠从某洞中冒出,地鼠第1次从1号洞冒出来.假设游戏过程中地鼠从上一个洞继续冒出的概率为,从其它洞冒出的可能性相等,则地鼠第3次从1号洞冒出的概率是 .假设游戏结束时,地鼠一共冒出次,则地鼠从1号洞冒出的次数期望值为 .
【答案】
【分析】根据全概率公式,第二次必须分析从1号洞冒出和没有从1号洞冒出,就能得到第三次从1号洞冒出的概率;地鼠一共冒出次,继而推出,,则可求出地鼠从1号洞冒出的次数期望值为.
【详解】令表示地鼠第次从1号洞冒出的概率,则.
当地鼠第2次从1号洞冒出时,第3次从1号洞冒出的概率为;
当地鼠第2次没有从1号洞冒出时,第3次从1号洞冒出的概率为.
同理可得:,
是以为首项,为公比的等比数列,
,也适合;
游戏结束时,地鼠一共冒出次,则地鼠从1号洞冒出的次数期望值为.
故答案为:;.
【点睛】关键点点睛:①掌握全概率公式;
②马尔科夫链,第次的情况必定和第次的情况有关系
相关试卷
这是一份高考数学专题16 双曲线专项练习(教师版+学生版),文件包含专题16双曲线教师版docx、专题16双曲线学生版docx等2份试卷配套教学资源,其中试卷共35页, 欢迎下载使用。
这是一份高考数学专题02 复数 专项练习 教师版+学生版,文件包含专题02复数教师版docx、专题02复数学生版docx等2份试卷配套教学资源,其中试卷共20页, 欢迎下载使用。
这是一份新高考数学专题复习专题54排列组合以及二项式定理专题练习(学生版+解析),共13页。试卷主要包含了题型选讲,二项式定理问题等内容,欢迎下载使用。

