所属成套资源:2025年高考英语寒假讲义(新教材新高考)
- 第02讲 单词+短语(选择性必修1~选择性必修2)重点易考单词变形+词义辨析(讲义)- 2025年高考英语寒假讲义(新教材新高考) 学案 0 次下载
- 第02讲 选择性必修1~选择性必修2词汇(练习)- 2025年高考英语寒假讲义(新教材新高考) 试卷 0 次下载
- 第03讲 选择性必修三~选择性必修四词汇(练习)-2025年高考英语寒假讲义(新教材新高考) 试卷 0 次下载
- 第04讲 高考阅读理解高频单词+阅读主题分类压轴词汇背诵+检测(讲义)-2025年高考英语寒假讲义(新教材新高考) 学案 0 次下载
- 第05讲 完形填空高频短语分类速记+完形填空高频词分类背诵+检测-2025年高考(讲义)-2025年高考英语寒假讲义(新教材新高考) 试卷 0 次下载
第03讲 单词+短语(选择性必修三~选择性必修四)重点易考单词变形+词义辨析(讲义)-2025年高考英语寒假讲义(新教材新高考)
展开
这是一份第03讲 单词+短语(选择性必修三~选择性必修四)重点易考单词变形+词义辨析(讲义)-2025年高考英语寒假讲义(新教材新高考),文件包含第03讲单词+短语选择性必修三选择性必修四重点易考单词变形+词义辨析讲义原卷版docx、第03讲单词+短语选择性必修三选择性必修四重点易考单词变形+词义辨析讲义解析版docx等2份学案配套教学资源,其中学案共47页, 欢迎下载使用。
\l "__x0001__1" 02 知识导图·思维引航3
\l "__x0001__2" 03 考点突破·考法探究4
\l "_考点一__" 考点一 选择性必修3~选择性必修4核心词汇4
\l "_知识点1 核心单词知变形" 知识点1 核心单词知变形4
\l "_知识点2_核心单词知拼写_1" 知识点2 核心单词知拼写8
\l "_考点二__" 考点二 选择性必修3~选择性必修4阅读词汇13
\l "_知识点1 阅读单词知词义" 知识点1 阅读单词知词义13
\l "_知识点2__" 知识点2 核心短语知辨析17
\l "__x0001__3" 04 真题练习·命题洞现
\l "_一、__真题实战_1" 真题实战20
\l "_命题演练_1" 命题演练20
考点一 选择性必修3~选择性必修4 核心词汇
知识点1 核心单词知变形
【高考导航】
(2024浙江卷1月阅读理解D篇片段) As adults we face a ________f the marshmallw test every day. We’ re nt tempted (诱惑) by ________, but by ur cmputers, phnes, and tablets — all the ________ that cnnect us t the glbal ________ fr varius types f infrmatin that d t us what marshmallws d t ________
选择性必修三 单词变形
Unit 1
1.________ adj. 准确的;精确的→________ adv. 准确地;精确地;的确如此
2.________adj. 现实的;逼真的→________ n. 逼真;现实主义;务实作风→________n. 现实主义画家(或作家等);现实主义者
3.________n. 人性;人道;(统称)人类→________ adj. 人文主义的
4.________adj. 有很大影响力的;有支配力的→________n. 影响,作用;势力,影响力;有影响的人(或事物) v. 影响,对……起作用
5.________ n. 雕像;雕刻品;雕刻术→________ n. 雕刻家;雕塑家
6.________ vt.& vi. 呈弧形横跨;(使)成弓形 n. 拱;拱形结构;拱门→________ adj. 拱形的;弓形的
7.________ n. 投资额;投资;(时间、精力的)投入→________ v. 投资;投入(时间或精力);赋予
8.________ vi.& vt. 批评;指责;评价→________n. 批评;指责;评论
9.________ n. 展览;(技能、感情或行为的)表演→________ v. 展览,展出;卖弄,炫耀;提出(证据等) n. 展品;(法庭上出示的)证物
10.________ n. 承认;认出;赞誉→________ vt.认出,识别;承认;接受,认可;赞赏 vi. 确认,承认
11.________adj. 值得……的;有价值的→________n. 价值;意义;作用 adj. 有……价值的;值……钱的
Unit 2
1.________ adv. 重复地→________v. 重复说(或写);照着说
2.________ n. 心理学;心理;心理影响→________ n. 心理学家→________ adj. 心理的,精神的;心理学的
3.________ vi. 依赖;依靠;信赖→________ adj. 可靠的,可信赖的
4.________ adj. 悲观的;悲观主义的→________ n. 悲观主义者→________ adv. 悲观地
5.________v. 删去;删除→________n. 删除,删去的部分
6.________ n. 解放;摆脱→________ v. 解放,解救→________ n. 解放者;释放者
7.________ n. 顾问;高级顾问医师→________ v. 咨询,请教
Unit 3
1.________ adj. 适合居住的→________ n. (动植物的)生活环境,栖息地
2.________ vt. 维持;遭受;承受住→________ adj. 可持续的;合理利用的
3.________adv. 频繁地;经常→________ adj. 频繁的,经常性的→________ n. 出现次数;频繁;频率
4.________ vt. 限制;限定;束缚→________n. 限制规定;限制法规;约束
5.________ vt. 使生效;贯彻;执行→________ n. 实现;执行
6.________ vi.& vt. 起源;发源;创立→________ n. 起源;原点;出身;开端→________ adj. 原来的;独创的;原作的 n. 原件;原作→________adv. 最初,起初;本来
7.________ n. 章程;规章制度→________vt. 调节;规定;控制
8.________n.去掉;处理→________ vi.& vt.排列;布置;使倾向于→________ adj. 一次性的;可自由支配的
Unit 4
1.________ n. 忍耐力;耐久力→________v. 持续存在,持久;忍受,忍耐 vi. 忍耐;持续
2.________ adj. 符合资格;具备……的知识(或技能、学历等)→________ v. 取得资格,合格;使有权(做某事)→________ n. (通过考试或学习课程取得的)资格,学历
3.________ adj.热情的;热心的→________ n. 热情,热忱→________adv. 热心地;满腔热情地
4.________ adj. 痛苦的;令人难受的→________ adv. 贫困地;可悲地;糟糕地;非常不幸地→________ n. 痛苦,苦难;穷困,悲惨境遇
5.________vi. 坚持;孜孜以求→________n. 毅力;韧性;不屈不挠的精神
6.________adj. 残酷的;残忍的;冷酷的→________adv. 残酷地;非常→________ n. 残酷,残忍;不公,虐待
7.________ vt.& vi. 公布;宣传;做广告→________n. 广告;(某一类事物的)广告→________ n. 广告活动;广告业
8.________ n. 承诺;保证;奉献→________ vt. 犯罪;把……交托给;指派……作战;使……承担义务;(公开地)表示意见 vi. 忠于(某个人、机构等);承诺
Unit 5
1.________ n. 悲伤;悲痛;伤心事 vi. 感到悲伤→________ adj. 悲伤的,悲痛的,悲哀的;使人悲伤的
2.________ adj. 分别的;各自的→________ adv. 分别;各自;依次为
3.________ n. 理解力;领悟力;理解练习→________ adj. 全部的;所有的;详尽的→________adj. 可理解的;能懂的→________ adv. 完全地;彻底地
4.________ n. 同情;赞同→________ adj. 同情的;有同情心的;赞同的
5.________adj. 天真无邪的;无辜的;无恶意的→________ n. 天真;单纯;无罪
6.________vi. 相一致;符合;相当于;通信→________ n. 来往信件;通信联系
7.________adj. 首要的;占支配地位的;显著的→________ vi.& vt. 占据支配地位;控制;影响
8.________ adj.复杂的;难懂的→________vt. 使复杂化→________ n. 使更复杂化(或更困难)的事物
选择性必修四 单词变形
Unit 1
1.________ n. 预约;约会;委任→________ vt. 任命;指定;约定 vi. 任命;委派
2.________ n. 女售货员;女推销员→________ n. 售货员;推销员
3.________adj. 内疚的;有罪的;有过失的→________ n. 内疚;罪行;罪责
4.________ adj. 模糊不清的;难以区分的→________ n. 模糊的记忆 v. (使)变得模糊不清
5.________n. 无行动;不采取措施→________adj. 不活跃的;不活动的;怠惰的;闲置的
6.________ vt. 使震惊;使昏迷→________ adj. 极好的,极吸引人的;令人震惊的
7.________ n. 泥;泥浆→________ adj. 多泥的;泥泞的
Unit 2
1.________ n. 创建;基础;地基→________ v. 创办,成立;建造,兴建
2.________ adj. 政治的→________ n. 政治,政治活动(事务)
3.________ adj. 位于→________n. 位置;地点;外景拍摄场地
4.________n. 自由;不受……影响的状态→________ adj. 免费的;自由的 v. 释放;使解脱出来
5.________vt. 批准;许可 n. 许可证;执照→________ adj. 得到正式许可的
6.________ n. 暴力;暴行→________adj. 暴力的;猛烈的
7.________n. 生理;生物学→________ adj. 生物的,生物学的→________ n. 生物学家
Unit 3
1.________ vt. 扩展;使伸长;延长→________ n. 扩展;延伸;延期
2.________ vt. 商定;达成(协议) vi. 谈判;磋商;协商→________ n. 谈判,磋商,协商;转让
3.________ vt. 看;看见→________ n. 旁观者;观看者
4.________ n. 职业;行业→________ adj. 专业的;职业的;职业性的 n. 专业人员;职业运动员
5.________ n. 混合;结合体;混合物→________ v. (使)混合,(使)调和
6.________ n. 迁移;迁徙;移居→________ v. 迁移;迁徙;移居
7.________vt. 开发;利用;剥削→________ n. 开发;利用;剥削
8.________ n. 反对者;对手;竞争者→________ n. 反对;对立
Unit 4
1.________ n. 沙土;灰尘 vi.& vt. 擦灰→________ adj. 布满灰尘的
2.________n. 优惠待遇;特权→________ adj. 有特权的;受特别优待的
3.________ adj. 有残疾的;丧失能力的→________ n. 缺陷;障碍
4.________ adv. 最近;不久前;近来→________ adj. 晚期的,末期的;晚的,迟的 adv. 晚,迟
5.________vt. 同意;准许 n. 拨款→________ n. 受让人;被授与者
6.________ n. 咨询;咨询会→________v. 咨询;请教
7.________ n. 稳定(性);稳固(性)→________ adj. 稳定的,牢固的;稳重的,沉稳的
8.________ adj. 假设的;假定的→________n. 假说,假设
Unit 5
1.________ vt. 把……分类(加以归类)→________ n. 类别,种类
2.________ n.参与者;参加者→________ vi. 参与,参加; vt.分享;分担→________ n.参加,参与
3.________ n. 会计;会计师→________ n. 账户;解释;账目,账单;理由;描述vi. 解释;导致;报账vt. 认为;把……视为
4.________ vt. 把……奉献给→________n. 献身;奉献
5.________ vt.& vi. 主管;指导;监督→________ n. 监督,管理→________ n. 监督人,指导者
6.________ n. 毛;毛线;毛料→________adj. 羊毛的;毛料的
7.________ n. 熟练;娴熟;精通→________adj. 熟练的;精通的
8.________n. 雇主;老板→________ v. 雇用
知识点2 核心单词知拼写
1. 选择性必修三
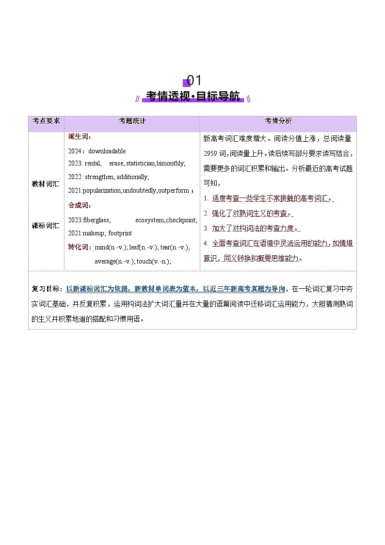
Unit 1考点要求
考题统计
考情分析
教材词汇
课标词汇
派生词:
2024:dwnladable
2023: rental, erase, statistician,bimnthly;
2022: strengthen, additinally;
2021:ppularizatin,undubtedly,utperfrm;
合成词:
2023:fiberglass, ecsystem,checkpint; 2021:makeup; ftprint
转化词:mind(n.-v.); leaf(n.-v.); tear(n.-v.);
average(n.-v.); tuch(v.-n.);
新高考词汇难度增大。阅读分值上涨,总阅读量2959词,阅读量上升。读后续写部分要求读写结合,需要更多的词汇积累和输出。分析最近的高考试题可知,
适度考查一些学生不常接触的高考词汇。
强化了对熟词生义的考查。
加大了对构词法的考查力度。
全面考查词汇在语境中灵活运用的能力,如情境意识、同义转换和概要思维能力。
复习目标:以新课标词汇为依据,新教材单词表为蓝本,以近三年新高考真题为导向,在一轮词汇复习中夯实词汇基础,并反复积累,运用构词法扩大词汇量并在大量的语篇阅读中迁移词汇运用能力,大胆猜测熟词的生义并积累地道的搭配和习惯用语。
1.________ adj. 发展水平低的;原始的;远古的
n. 文艺复兴前的艺术家(或作品)
2.________n. 维;规模;范围
3.________ n. 名誉;名声
4.________ n. 贵族成员;出身高贵的人 adj. 崇高的;宏伟的;高贵的
5.________ n. 地位;级别;行列 vt.& vi. 把……分等级;使排成行
6.________vt. 购买;采购 n. 购买;购买的东西
7.________ n. 委托人;当事人;客户
8.________vi.& vt. 出现;浮现;暴露
9.________ vt. 表达;传递(思想、感情等);传送
10.________ adj. 主观的
11.________ adj. 随后的;后来的;之后的
12.________adj. 喜爱
13.________ adj. 视觉的;视力的
14.________ adj. 永久的;永恒的;长久的
15.________ n. 纪念碑(或像等);纪念物;纪念品
adj. 纪念的;悼念的
16.________adj. 谦逊的;虚心的;卑微的
17.________ adj. 典型的;有代表性的 n. 代表
18.________n. (数量、价格、质量等的)减少;下降;衰落vi.& vt. 减少;下降;衰落;谢绝
19.________ n. 加入;进入;参与
20.________adj. 国民的;民用的;民事的
21.________ n. 扩张;扩展;扩大
22.________ vt. 保证;确保;肯定……必然发生
n. 保证;保修单;担保物
23.________ adj. 当代的;现代的;属同时期的
n. 同代人;同辈人
Unit 2
1.________n.滥用;虐待;辱骂vt.滥用;虐待;辱骂
2.________ vt.& vi. 支配;控制;占有优势
3.________ n.提示;暗示; vt.给(某人)暗示(或提示)
4.________ n. 回报;奖励;报酬 vt. 奖励;奖赏;给以报酬
5.________ vt. 促进;促使;使便利
6.________ vt. (仔细)检查;审查;测验
7.________ adj. 消极的;有害的;否定的
8.________n.自制力;纪律; vt.自我控制;处罚
9.________vt.& vi. 组成;作曲;撰写
10.________ vi.,vt.& n. 剃(须发);刮脸
11.________ vt. 打扰;搅乱;使烦恼
12.________ n. 专科医生;专家
13.________ n. 毒品;药物
14.________ vt. 跳过;不参加;悄悄溜走 vi. 蹦蹦跳跳地走;跳绳 n. 蹦跳
15.________vt. 激发;促进;刺激
16.________adj. 充满活力的;精力充沛的;动态的
17.________ adv.& adj. 每月;每月一次的 n. 月刊
18.________ vt. 提高;增强;增进
19.________ vt. 使恢复精力;使凉爽;刷新
20.________ vt. 吸引全部注意力;吸收
Unit 3
1.________ vi.& vt. (使)融化;熔化;软化
2.________vi.& vt. (使)挨饿;饿死
3.________ n. 生态;生态学
4.________ vt.& n. 排放;释放;发布
5.________ n. 燃料;刺激性言行
6.________ adj. 全部的;所有的;详尽的
7.________ n. 趋势;趋向;动向
8.________vt.& vi. 播送;广播;传播 n. 广播节目;电视节目
9.________n. 政策;方针;原则
10.________ vt. 抓住;夺取;控制
11.________ vi.& vt. 改革;(使)改正;改造 n. 改革;变革;改良
12.________ vt. 经历;经受(变化、不快等)
13.________ adj. 和谐的
14.________ adj. 适度的;中等的;温和的 vi.& vt. 缓和;使适中
15.________vt.& vi. 提交;呈递;屈服
16.________ adj. 每年的;一年的 n. 年刊;年鉴
17.________ adj. 敏感的;善解人意的;灵敏的
18.________n. 烟雾(烟与雾混合的空气污染物)
19.________ n. 垃圾;废物
20.________ n. 公司;企业;事业
21.________ vt. 恢复;使复原;修复
22.________n. 对(环境、文物等)保护;保持
23.________ n. (一)打;十二个
24.________n. 检查;查看;视察
25.________vt. 对……处以罚款
26.________ n. 运动;战役 vi.& vt. 参加运动;领导运动
27.________ vt. 忍受;包容;容许
Unit 4
1.________ adj. 严寒的;激烈而不愉快的;味苦的
2.________ n. 探险;远征;探险队
3.________ adv.& prep. 上(船、飞机、公共汽车等)
4.________ vt. 分派;布置;分配
5.________ n.& vt. 羡慕;妒忌
6.________ vt. 毁坏;压坏;压碎 n. 拥挤的人群
7.________ vi. 沉没;下沉;下降 vt. 使下沉;使沉没
8.________ vt. 舍弃;抛弃;放弃
9.________ n. 海军;海军部队
10.________adj. 相当不错的;正派的;得体的
11.________adj. 真正的;真诚的;可信赖的
12.________ vi.& vt. 决定;决心;解决(问题或困难) n. 决心;坚定的信念
13.________ n. 决议;解决;坚定
14.________n. (轮船、飞机等上面的)全体工作人员;专业团队;一群人
15.________ adj. 深入的;彻底的;细致的
16.________ n. 家具
17.________ adv. 不幸地;遗憾地
18.________ adv. 幸运地
19.________adj. 潮湿的;湿气重的
20.________ n. 娱乐;消遣;游戏
21.________ n. 指导;引导;导航
22.________ n. 发动机;马达 adj. 有引擎的;机动车的
23.________ n. 候选人;应试者
24.________n. 动机;原因;目的
Unit 5
1.________ adj.文学的;爱好文学的;有文学作品特征的
2.________ n. 押韵词;押韵的短诗 vi.& vt. (使)押韵
3.________ adj. 民间的;民俗的;普通百姓的
4.________ n. 钻石;金刚石;菱形
5.________ vt. 背诵;吟诵;列举
6.________ n.业余爱好者 adj.业余的;业余爱好的
7.________ n. 情绪;心情;语气
8.________ n. 格式;总体安排;(出版物的)版式
vt. 格式化
9.________adj. 精美的;精致的;脆弱的
10.________ n. 架子;搁板
11.________ n. 核心;精髓;(水果的)核儿
12.________ adj. 空白的;无图画(或韵律、装饰)的;没表情的 n. 空白;空格
13.________ n. 版本;(从不同角度的)说法
14.________ n. 时代;年代;纪元
15.________vt.& vi. 播种;种
16.________ n. 种子;起源;萌芽
17.________ n. 最后期限;截止日期
18.________ n. 比赛;竞赛;竞争 vt. 争取赢得(比赛、选举等);争辩
19.________ vt.修改;润色;抛光 n.上光剂;擦亮
20.________ n. 细绳;线;一串 vt. 悬挂;系 adj. 弦乐器的;线织的
21.________ n. 变化;变体;变奏曲
22.________ adj. 种族的;人种的
23.________ n. 偏见;成见 vt. 使怀有(或形成)偏见
选择性必修四
Unit 11.________ n. 小说;虚构的事
2.________ adj. 愚蠢的;荒谬的;荒唐的
3.________ n. 诚实正直;完整;完好
4.________ n. 庄重;庄严;尊严
5.________ n. 薪水;薪金
6.________ adj. 荒谬的;荒唐的
7.________ vt. 悬;挂;暂停;暂缓
8.________ vt. 让(某人)离开;解散;解雇;消除
9.________ vt. 表明;宣称;公布
10.________ cnj. 然而;但是;尽管
11.________ n. 谣言;传闻
12.________ vt.& vi. 假设;假定
13.________ n. 车费;船费;飞机票价
14.________ adj. 每周的 n. 周刊
15.________ vt. 计算;核算;预测
16.________ n. 外星人(生物);外星人 adj. 陌生的;外星的;外国的
17.________ adj. 更好的;占优势的;(在级别或重要性上)更高的
18.________ n.劳动(者);劳动 vi.奋斗;努力工作
19.________ n. 英寸(长度单位,等于2.54厘米)
20.________ adv. 向后;倒着;往回
21.________ vt.& vi. 紧握;抓紧
22.________ adj. 模糊的;朦胧的;困惑的
23.________ vt. (去)拿来;(去)请来
24.________ n. 速度;步伐;节奏 vt.& vi. 确定速度;调整节奏
25.________ n. 分开;分隔;差异;除(法)
26.________ n. 强烈的欲望;冲动 vt. 催促;力劝;大力推荐
27.________ adj. 随机的;不可思议的
28.________ adj. 最大极限的 n. 最大量;最大限度
29.________ vi.& vt. 爆炸;爆破
30.________ vt.& vi. (使)快速翻转;(用手指)轻抛
Unit 2
1.________ n. 公共场所(尤指价格低廉的饮食和娱乐场所);关节 adj. 联合的;共同的
2.________ adj. 最著名的;首要的 n. 总理;首相
3.________ vt.& vi. (使)振动
4.________ adj. 坦率的;简单的
5.________ n. 部长;大臣;外交使节
6.________ vt. 给……命名(或题名);使享有权利
7.________ vi.& n. 潜水;跳水;俯冲
8.________ vt. 倡议;赞助;主办 n. (法案等的)倡议者;赞助者
9.________ n. 自由
10.________ n. 样本;样品
11.________ n. 分布;分配;分发
12.________ adj. 暂时的;短暂的
13.________ n. 阶段;时期
14.________ n. 发生率;重复率;(声波或电磁波振动的)频率
15.________ vi. 孵出;破壳 vt. 使孵出;策划;(尤指)密谋
16.________ n. 能力;容量
17.________ n. 栅栏;围栏
18.________ n. 监狱;监禁
Unit 3
1.________ n. 故事;叙述
2.________ n. 等级;水平;联合会;联赛
3.________ adj. 皇家的;王室的;高贵的
4.________ vi.& vt. (使)撤回;撤离
5.________ n. 航道;海峡;频道
6.________ n.纽带;关系 vt.& vi.增强信任关系;使牢固结合
7.________ n. 政治;政治观点
8.________ n. 新闻报道;覆盖范围
9.________ vt.& vi. 鼓掌 vt. 称赞;赞赏
10.________ vt. 对……征税;使纳税 n. 税;税款
11.________ adj. 有人控制的;需人操纵的
12.________ adv. 与此同时;(比较两方面)对比之下
13.________ vt. 谋杀;凶杀;毁坏 n. 谋杀;凶杀
14.________ n. 仁慈;宽恕;恩惠
15.________ n. 个人财产;拥有;控制
16.________ vt. 把……载入正式记录;记录 n. 正式记录;日志;原木
17.________ n.逮捕;拘留 vt.逮捕;拘留;阻止
Unit 4
1.________ n. 包裹 vt. 裹好;打包
2.________ n. 邮件;信件;邮政 vt. 邮寄;发电邮给
3.________ adj. 中学的;次要的
4.________ n. 杂草;野草 vt.& vi. 除杂草
5.________ n. 合唱曲;合唱团 vt. 合唱;齐声说
6.________ n. 校服;制服 adj. 一致的;统一的
7.________ adj. 死板的;固执的
8.________ n. 化学家;药剂师;药房
9.________ vt. 给……遮挡(光线);加灯罩;把……涂暗 n. 阴凉处;灯罩;阴影部分
10.________ vt.& vi. (使脸上)起皱纹;皱起 n. 皱纹
11.________ n. 额;前额
12.________ n. 平台;站台;舞台
13.________ adj. 成熟的;时机成熟的
14.________ vt. 拖;拽 vt.& vi. 缓慢而费力地移动
15.________ vt. 封堵;补足 n. 堵塞物;插头;插座
16.________ vi.& vt. 辞职;辞去
17.________ vt. 值得;应得;应受
18.________ n. 情况;信息;投入;输入 vt. 输入
19.________ n. 曲调;曲子 vt. 调音;调节;调频道
20.________ vt. 感染(疾病);与……订立合同(或契约) n. 合同;契约
21.________ vt. 转发;转播 n. 接力赛;接班的人
22.________ n. 标准;准则;原则
23.________ vi.& vt. 企盼;祈祷
Unit 5
1.________ vi.& vt. (使)弹起;上下晃动 n.弹性;弹跳;活力
2.________ n. 律师
3.________ n. 抽屉
4.________ n. 债务;欠款
5.________ n. 简介;概述; vt. 扼要介绍;概述;
6.________ n. 侦探;警探
7.________ n. 庄园;住宅区;工业区
8.________n.密探;间谍 vi.间谍活动 vt.突然发现
9.________ n. 公平;公正;合理
10.________vt. 控告;控诉;谴责
11.________ adj. 贪婪的;贪心的
12.________adj. 社会主义的 n. 社会主义者
13.________ adj. 共产主义的 n. 共产主义者
14.________ n. 停车位;停车
15.________ n. 油煎的食物 vt.& vi. 油炸;油炒;油煎
16.________vi.& vt. 缝制;缝;做针线活
17.________ n. 优先事项;首要的事;优先
18.________n. 笼子 vt. 关在笼子里
19.________ n. 资金;财政;金融 vt. 提供资金
20.________ n. 收据;接收
21.________ n. 合格证书;证明
22.________ n. 沙漠;荒漠
23.________ vt. 获得;购得
考点二 选择性必修3~选择性必修4 阅读词汇
知识点1 阅读单词知词义
选择性必修三
Unit 1
1.Christianity n. ________
2.tw-dimensinal adj. ________
3.breakthrugh n. ________
4.mythlgy n.________
5.phtgraphy n. ________
6.Impressinism n. ________
7.sunrise n. ________
8.uter adj. ________
9.Cubism n. ________
10.water lily n. ________
11.pnd n. ________
12.bride n. ________
13.ink n. ________
14.animatin n. ________
15.frame n. ________
16.symphny n. ________
17.brnze n. ________ adj. ________
18.ceramic n. ________
19.vase n. ________
20.artistic adj. ________
21.Buddhist adj. ________ n. ________
22.Buddhism n. ________
Unit 2
1.tbacc n. ________
2.alchl n. ________
3.physical adj. ________
4.escalatr n. ________
5.pill n. ________
6.surgen n. ________
7.surgery n. ________
8.beard n. ________
9.cigarette n. ________
10.dizzy adj. ________
11.flu n. ________
12.dentist n. ________
13.sugary adj. ________
14.nut n. ________
15.skatebard n. ________ vi. ________
16.bwling n. ________
17.cmedy n. ________
Unit 3
1.graph n. ________
2.emissin n. ________
3.methane n. ________
4.carbn n. ________
5.dixide n. ________
6.fssil n. ________
7.wrldwide adv. ________ adj. ________
8.ftprint n. ________
9.basin n. ________
10.penguin n. ________
11.trpical adj. ________
12.chas n. ________
13.nuclear adj. ________
14.jungle n. ________
15.vlume n. ________
16.waterway n. ________
17.agenda n. ________
Unit 4
1.adversity n. ________
2.vigur n. ________
3.cupbard n. ________
4.steward n. ________
5.stve n. ________
6.belngings n. __________________
7.banj n. ________
8.vyage n.& vi. ________
9.csy adj. ________
10.selfish adj. ________
11.gd/badtempered adj. ________
12.bark vi.& n. ________
13.rugby n. ________
14.bat n.________ vi.& vt.________
15.nephew n. ________
16.crprate adj. ________
17.rugh adj. ________
18.navigatr n. ________
19.lyal adj. ________
20.episde n. ________
21.Cnfucianism n. ________
Unit 5
1.drama n. ________
2.imagery n. ________
3.rhythm n. ________
4.nursery adj. ________ n. ________
5.mckingbird n. ________
6.brass n. ________
7.billy gat n. ________
8.bull n. ________
9.bee n. ________
10.dewdrp n. ________
11.dawn n. ________
12.clver n. ________
13.butterfly n. ________
14.lawn n. ________
15.cinquain n. ________
16.tease vi.& vt. ________
17.haiku n. ________
18.syllable n. ________
19.blssm n. ________
20.await vt. ________
21.revlve vi. ________
22.utter vt. ________ adj. ________
23.cherry n. ________ adj. ________
24.verse n. ________
25.civilian n. ________
26.prse n. ________
27.snnet n. ________
28.wherever cnj. ________ adv. ________
29.barren adj. ________
30.grief n. ________
选择性必修四
Unit 11.bnus n. ________
2.nail n.________ vt. ________
3.ladder n. ________
4.chairwman n. ________
5.gramme n. ________
6.flur n. ________
7.venue n. ________
8.leather n. __________________
9.lever n. ________
10.panel n. ________
11.niece n. ________
12.handkerchief n. ________
13.lamp n. ________
14.puff n. ________
15.jlt n.________ vt.& vi. ________
16.verstatement n. ________
Unit 2
1.icnic adj. ________
2.didgerid n. ________
3.equatr n. ________
4.barbecue n. ________
5.bakery n. ________
6.butcher n. ________
7.herb n. ________
8.hrn n. ________
9.pitch n. ________
10.slgan n. ________
11.frg n. ________
12.arrw n. ________
13.getaway n. ________
14.kayaking n. ________
15.dmain n. ________
16.glf n. ________
17.strait n. ________
18.mnument n. ________
19.kiwi n. ________
20.geyser n. ________
21.puch n. ________
22.trunk n. ________
23.sessin n. ________
24.nest n. ________
25.mammal n. ________
Unit 3
1.merchant n. ________ adj. ________
2.fleet n. ________
3.spice n. ________
4.maritime adj. ________
5.turnament n. ________
6.laptp n. ________
7.submersible n. ________
8.underwater adv. ________ adj. ________
9.capsule n. ________
10.cral n. ________
11.directry n. ________
12.galln n. ________
13.marine adj. ________
Unit 4
1.jam n. ________
2.clay n. ________
3.cttn n. ________
4.tablet n. ________
5.rubber n. ________
6.washrm n. ________
7.bubble vi. ________
8.tube n. ________
9.circus n. ________
10.hut n. ________
11.husing n. ________
12.fireplace n. ________
13.saucer n. ________
14.kettle n. ________
15.pan n. ________
16.jar n. ________
17.grill n. ________
18.drway n. ________
19.leftver adj. ________ n. ________
20.handshake n. ________
21.cardiac adj. ________
22.circuit n. ________
Unit 5
1.aptitude n. ________
2.scenari n. ________
3.assemble vt. ________ v.________
4.breast n. ________
5.hydrgen n. ________
6.radium n. ________
7.wrist n. ________
8.bridegrm n. ________
9.gemetry n. ________
10.cde n.________ vt. ________
11.rient vt. ________
12.graphic n.________ adj.________
13.entrepreneur n. ________
14.receptinist n. ________
15.CV n. ________
16.fx n. ________
17.cuncil n. ________
18.canal n. ________
19.handwriting n. ________
20.disk n. ________
21.camel n. ________
22.purse n. ________
23.knit vt.& vi. ________ n. ________
24.intermediate adj. ________
25.cllar n. ________
知识点2 核心短语知辨析
选择性必修三
Unit 11.in particular ________
2.set apart frm ________
3.shift frm ... t ... ________
4.be fnd f ________
5.be regarded as ________
6.in shrt________
7.n display ________
8.be intended t d sth ________
9.bring ... t life________
10.a taste f ________
11.in stre ________
12.be admitted int ________
13.t the pint ________
14.be wrthy f ________
Unit 2
1.in respnse t ________
2.rely n ________
3.aside frm ________
4.straight away ________
5.decide n ________
6.make up ne's mind ________
7.be cmpsed f ________
8.shave ff ________
9.be in cntrl f ________
10.stressed ut ________
11.wrn ut ________
12.be pssible t ________
Unit 3
1.be shcked by ________
2.accrding t ________
3.aim t d sth ________
4.n behalf f ________
5.as ... as pssible ________
6.millins f ________
7.thrw ... int ... ________
8.cntribute t ________
9.end up ________
10.dzens f ________
11.in effect ________
12.struggle with ________
13.be used t d sth ________
14.the number f ... ________
Unit 4
1.dream f ________
2.turn sb dwn ________
3.be enthusiastic abut ________
4.be/becme stuck in ________
5.be allwed t d sth ________
6.t ne's surprise ________
7.frm bad t wrse ________
8.be experienced in ________
9.at times ________
10.cheer sb up ________
11.make fire ________
12.give ff ________
13.be free t d sth ________
14.be frced t d sth ________
Unit 5
1.cme t mind ________
2.such as ________
3.make sense ________
4.be made up f ________
5.be translated int ________
6.give it a try ________
7.be required t d sth ________
8.be knwn t ________
9.shw understanding f ________
10.sw the seeds f... ________
11.be sure abut 对……________
12.in secret ________
13.be ready t d sth ________
14.be gifted in ... ________
选择性必修四
Unit 11.test ut ________
2.mre like ________
3.push ... away ________
4.n a ... basis ________
5.prs and cns ________
6.superir t ________
7.take ver ________
8.cnflict with ________
9.draw a breath ________
10.turn ut ________
11.fall away________
12.rise up ________
13.have an urge t ________
14.flip n ________
Unit 2
1.be referred t as ________
2.majr in ________
3.be native t ________
4.either ... r ... ________
5.agree with ________
6.be reflected in ________
7.make effrts t d sth ________
8.a minrity f ________
9.be entitled t (d) ... ________
10.a__flck__f ________
11.hang__nt ________
12.at__night ________
13.a__handful__f ________
14.be__used__fr ________
Unit 3
1.inspire sb t d sth ________
2.set sail ________
3.awareness f ________
4.in a league f ne's wn ________
5.under the cmmand f ________
6.in return fr ________
7.withdraw frm ________
8.fr the benefit f ________
9.in hand ________
10.nthing except ________
11.talk f ________
12.mean ding sth ________
13.in ancient times ________
Unit 41.be dying t d ________
2.be made f ________
3.a chrus f ________
4.nt t mentin ________
5.t be hnest ________
6.in need f ________
7.as a part f 作为________
8.be unhappy abut ________
9.take... fr granted ________
10.relay t ________
11.be wrth it t... ________
12.feel respnsible fr ________
13.at the tp f ________
14.decide t d sth ________
Unit 5
1.take cnsideratin ________
2.be apprpriate fr ________
3.bunce arund ________
4.be suited t ________
5.in years t cme ________
6.srt f ________
7.split ... int________
8.in that respect ________
9.set up ________
10.cme t a cnclusin ________
11.attend t ________
12.have experience in ding sth ________
13.take n ________
14.succeed in ding sth ________
一、 真题实战
1. (2024·浙江1月·阅读理解B片段)
Fr a few mnths after the “library” pened, I didn’t bther taking a lk, as I had assumed that it wuld be stuffed full f cheese lve stries.
2.(2023·新高考I卷·阅读理解A篇片段)Cycling is the mst ecnmical, sustainable and fun way t explre the city, with its beautiful canals, parks, squares and cuntless lights.
3.(2023·新高考I卷·读后续写片段)When I was in middle schl, my scial studies teacher asked me t enter a writing cntest.
命题演练
阅读下列短文,从每题所给的A、B、C、D四个选项中选出最佳选项。
A
(2024·湖南怀化·一模)Beejhy Barhany, grwing up in an Ethipian-Jewish cmmunity in Israel, has been cking fr her family as lng as she can remember. Nw a chef and wner f Tsin Café in Harlem, New Yrk, Barhany cntinues t pull frm cking traditins, including ne that has becme the surce f much cntrversy in recent decades: washing raw meat befre cking.
Fr Barhany, submerging raw chicken in salt and lemn water is bth functinal and ceremnial, as saking r rinsing raw meat in salt water and acid-such as lemn juice r vinegar-is a cmmn frm f “washing” required by Jewish Ksher rules. And a 2015. survey f ver 1, 500 American cnsumers fund that nearly 70 percent rinse r wash their pultry befre cking it, thugh the U. S. Department f Agriculture( USDA) started telling cnsumers nt t wash raw pultry in the 1990s. Experts including thse frm the Centers fr Disease Cntrl and Preventin strngly warned that rather than reducing the risk f fdbrne illness (食源性疾病), washing meat increases the likelihd f spreading unwanted pathgens (病原体), like salmnella and campylbacter, arund the kitchen.
“Washing meat befre cking is nt really helping,” says Betty Feng, assciate prfessr f fd science at Purdue University. “The nly thing it des is splashing (飞溅) and culd crss-cntaminate a lt f yur kitchen items-yur sink, prbably yur clthes, whatever yu have by the sink.” Mrever, Feng cautins against using saltwater, vinegar, r lemn juice, which simply isn’t strng enugh t effectively kill fdbrne pathgens. “If the acidity is high enugh t kill bacteria, then it’s nt really likely yu can use yur bare hand t wash,” she says.
And a 2022 study shwed that submerging meat in a bwl f water reduced the splashing but nt the spread f germs. “I wuld treat the entire sink just like the utside f the chicken——it’s a bilgical hazard,” says Benjamin Chapman, ne f the study authrs and assciate prfessr in Nrth Carlina State University’s agricultural and human sciences department. “The way that we make meat safe is thrugh cking, nt thrugh the remval f pathgens.”
1.What is the purpse f paragraph 1?
A.T braden the readers’ hrizns.B.T make a cmparisn.
C.T intrduce the tpic.D.T state the authr’s pinin.
2.What is mentined abut the Jewish Ksher rules frm this text?
A.Nearly 70 percent f American cnsumers fllw the rules.
B.The rules pay attentin t functinal and ceremnial aspects.
C.Uncked meat is submerged in water with salt and vinegar.
D.It warns peple f the risk f fdbrne illness.
3.What is TRUE abut “washing meat befre cking” accrding t Betty?
A.It has sparked a lt f cntrversy in recent years.
B.It has decreased the risk f fdbrne illness.
C.It can nt be directly dne/with yur bare hands.
D.It may d a favr/ t the transfer f pathgens.
4.Why is the underlined phrase “bilgical hazard” mentined in the last paragraph?
A.T emphasize that chickens pse a level/f threat t humans’ life.
B.T shw that sinks can be a way t increase splashing.
C.T prve that cking is a gd way t kill pathgens.
D.T stress that the practice peple fllw is nt advisable.
B
(23-24高三·广东肇庆·高三模拟)Ten years ag, envirnmental jurnalist Ben Gldfarb was n a reprting trip abut wildlife cnservatin. When he was shwn arund sme new animal crssing structures near, Missula, these new bridges and tunnels intrigued him. He was attracted by these beautiful human-built structures and inspired t write a bk. Crssings: Hw Rad Eclgy Is Shaping the Future f Our Planet has nw been published.
Thrugh expert interviews, in-depth research and cnvincing analysis, Gldfarh brings t life the deadly cnsequences ur 40 millin miles f radways have had and are having n the natural wrld and the creatures that inhabit it. A millin animals are killed by cars each day in the US alne. Rad salt pllutes lakes and rivers. And there's the barrier effect-the steady stream f traffic that prevents animals frm migrating(迁徙)all tgether and finding habitats. Gldfarb writes that nise pllutin is the mst wrrisme amng all the rad's eclgical disasters. Bth the engine nise and the tire nise greatly impact eclgical envirnment.
Figures n deaths and disruptins (扰乱) are disheartening, but Gldfarb vividly describes hw scientists are actively wrking n meaningful imprvements t help animals and rads better cexist, such as wildlife crssings, frm passages in Canada's Banff Natinal Park t the famus Liberty Canyn Overpass in Ls, Angeles. Anther example is that in India, they built a new highway thrugh a tiger reserve s that animals can cme and g underneath the lifted freeway. Of curse, that made the prject mre expensive, but it's eclgically the right thing t d.
Crssings is a truly imprtant and landmark bk n a subject whse full impacts cntinue t be disregarded r underestimated in cnsidering cnservatin effrts. The bk is a sympathetic, heart-warming guide t explring the issues f wildlife survival and ur wn.
5.What des the underlined wrd “intrigued” in paragraph 1 mean?
A.Cnfused.B.Blcked.C.Satisfied.D.Interested.
6.Which f the fllwing is Gldfarb's biggest cncern?
A.Rad salt.B.Radkill.
C.Vehicle nises.D.Endless traffic stream.
7.Why are the examples given in paragraph 3?
A.T bring shame n individual drivers.
B.T stress the effect f rads n wildlife.
C.T shw humans' effrt in animal prtectin.
D.T explain the necessity f creating wild reserves.
8.What des the authr think f Gldfarb's bk?
A.Vivid and tuching.
B.Pessimistic and sharp.
C.Objective and critical.
D.Abstract and humrus.
相关学案
这是一份第04讲 高考阅读理解高频单词+阅读主题分类压轴词汇背诵+检测(讲义)-2025年高考英语寒假讲义(新教材新高考),文件包含第04讲高考阅读理解高频单词+阅读主题分类压轴词汇背诵+检测-讲义背诵版docx、第04讲高考阅读理解高频单词+阅读主题分类压轴词汇背诵+检测讲义检测版docx等2份学案配套教学资源,其中学案共38页, 欢迎下载使用。
这是一份第02讲 单词+短语(选择性必修1~选择性必修2)重点易考单词变形+词义辨析(讲义)- 2025年高考英语寒假讲义(新教材新高考),文件包含第02讲单词+短语选择性必修一选择性必修二重点易考单词变形+词义辨析讲义原卷版docx、第02讲单词+短语选择性必修一选择性必修二重点易考单词变形+词义辨析讲义解析版docx等2份学案配套教学资源,其中学案共52页, 欢迎下载使用。
这是一份第01讲 单词+短语(必修1~必修3)重点易考单词变形+词义辨析(讲义)- 2025年高考英语寒假讲义(新教材新高考),文件包含第01讲单词+短语必修1必修3重点易考单词变形+词义辨析讲义原卷版docx、第01讲单词+短语必修1必修3重点易考单词变形+词义辨析讲义解析版docx等2份学案配套教学资源,其中学案共81页, 欢迎下载使用。

