所属成套资源:2025年高考历史 热点 重点 难点 专练(新高考通用)
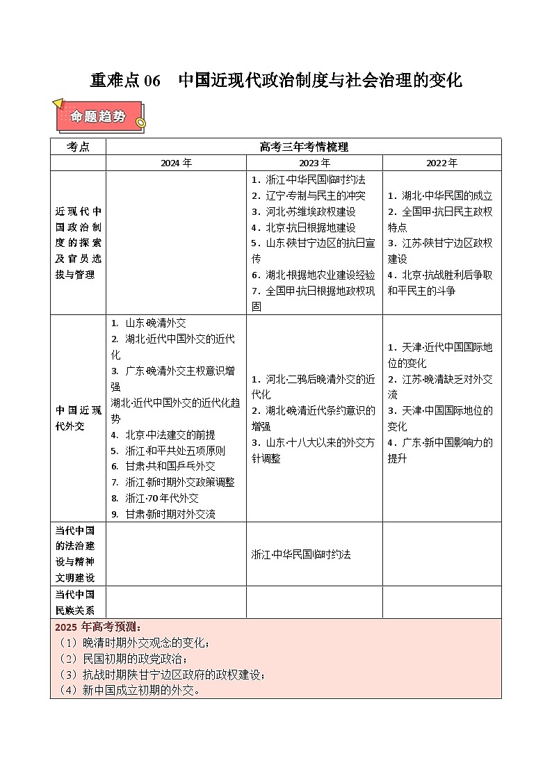
重难点06 中国近现代政治制度与社会治理的变化-2025年高考历史 热点 重点 难点 专练(新高考通用)
展开
这是一份重难点06 中国近现代政治制度与社会治理的变化-2025年高考历史 热点 重点 难点 专练(新高考通用),文件包含重难点06中国近现代政治制度与社会治理的变化-2025年高考历史热点重点难点专练新高考通用原卷版docx、重难点06中国近现代政治制度与社会治理的变化-2025年高考历史热点重点难点专练新高考通用解析版docx等2份试卷配套教学资源,其中试卷共28页, 欢迎下载使用。
相关试卷
这是一份重难点09 世界国家制度与社会治理-2025年高考历史 热点 重点 难点 专练(新高考通用),文件包含重难点09世界国家制度与社会治理-2025年高考历史热点重点难点专练新高考通用原卷版docx、重难点09世界国家制度与社会治理-2025年高考历史热点重点难点专练新高考通用解析版docx等2份试卷配套教学资源,其中试卷共26页, 欢迎下载使用。
这是一份重难点08 中国近现代思想解放与科技文化的变迁-2025年高考历史 热点 重点 难点 专练(新高考通用),文件包含重难点08中国近现代思想解放与科技文化的变迁-2025年高考历史热点重点难点专练新高考通用原卷版docx、重难点08中国近现代思想解放与科技文化的变迁-2025年高考历史热点重点难点专练新高考通用解析版docx等2份试卷配套教学资源,其中试卷共33页, 欢迎下载使用。
这是一份重难点07 中国近现代经济与社会生活的变迁-2025年高考历史 热点 重点 难点 专练(新高考通用),文件包含重难点07中国近现代经济与社会生活的变迁-2025年高考历史热点重点难点专练新高考通用原卷版docx、重难点07中国近现代经济与社会生活的变迁-2025年高考历史热点重点难点专练新高考通用解析版docx等2份试卷配套教学资源,其中试卷共34页, 欢迎下载使用。

