四川省成都市2023_2024学年高一物理上学期期中试卷含解析
展开
这是一份四川省成都市2023_2024学年高一物理上学期期中试卷含解析,共22页。试卷主要包含了 考试结束后将答题卡收回等内容,欢迎下载使用。
注意事项:
1. 答题前,考生务必将自己的学校、班级、姓名用0.5毫米黑色签字笔填写清楚,同时用2B铅笔将考号准确填涂在“准考证号”栏目内。
2. 选择题使用2B铅笔填涂在答题卡对应题目标号的位置上,如需改动,用橡皮擦擦干净后再选涂其它答案;非选择题用0.5毫米黑色签字笔书写在答题卡的对应框内,超出答题区域书写的答案无效;在草稿纸、试题卷上答题无效。
3. 考试结束后将答题卡收回。
第Ⅰ卷(选择题,共48分)
一.单项选择题(本题共8小题,每小题3分,共24分。每小题只有一个选项符合题意)
1. 如图所示,公园里有一仿制我国古代欹器的U形水桶,桶可绕水平轴转动,水管口持续有水流出,过一段时间桶会翻转一次,决定桶能否翻转的主要因素是( )
A. 水桶自身重力的大小
B. 水管每秒出水量的大小
C. 水流对桶撞击力的大小
D. 水桶与水整体的重心高低
【答案】D
【解析】
【详解】水管口持续有水流出而过一段时间桶会翻转一次,说明主要原因是装的水到一定量之后,导致水桶与水整体的重心往上移动,竖直向下的重力作用线偏离中心转轴,导致水桶不能稳定平衡,发生翻转,故选D。
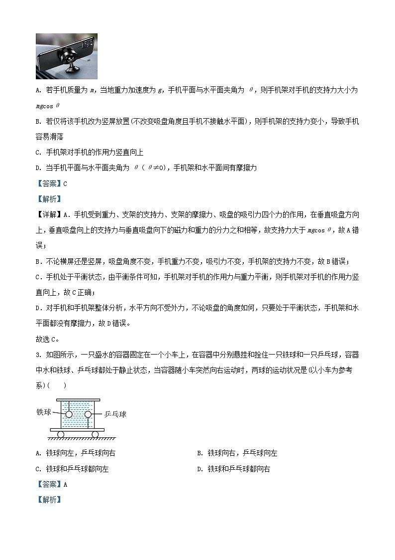
2. 磁吸式手机架是一种通过磁力固定住手机的支架,它可以随意粘贴固定在任何地方,调整角度也非常灵活,图为静止在水平面上的磁吸式手机架和手机。关于此情景下列说法正确的是()
A. 若手机质量为m,当地重力加速度为g,手机平面与水平面夹角为θ,则手机架对手机的支持力大小为mgcsθ
B. 若仅将该手机改为竖屏放置(不改变吸盘角度且手机不接触水平面),则手机架的支持力变小,导致手机容易滑落
C. 手机架对手机的作用力竖直向上
D. 当手机平面与水平面夹角为θ(θ≠0),手机架和水平面间有摩擦力
【答案】C
【解析】
【详解】A.手机受到重力、支架的支持力、支架的摩擦力、吸盘的吸引力四个力的作用,在垂直吸盘方向上,垂直吸盘向上的支持力与垂直吸盘向下的磁力和重力的分力之和相等,故支持力大于mgcsθ,故A错误;
B.不论横屏还是竖屏,吸盘角度不变,手机重力不变,吸引力不变,手机架的支持力不变,故B错误;
C.手机处于平衡状态,由平衡条件可知,手机架对手机的作用力与重力平衡,则手机架对手机的作用力竖直向上,故C正确;
D.对手机和手机架整体分析,水平方向不受外力,不论吸盘的角度如何,只要处于平衡状态,手机架和水平面都没有摩擦力,故D错误。
故选C。
3. 如图所示,一只盛水的容器固定在一个小车上,在容器中分别悬挂和拴住一只铁球和一只乒乓球,容器中水和铁球、乒乓球都处于静止状态,当容器随小车突然向右运动时,两球的运动状况是(以小车为参考系)( )
A. 铁球向左,乒乓球向右B. 铁球向右,乒乓球向左
C. 铁球和乒乓球都向左D. 铁球和乒乓球都向右
【答案】A
【解析】
【详解】小车突然向右运动时,由于惯性,铁球和乒乓球都“想”保持原有的静止状态,由于与同体积的“水球”相比铁球的质量大,惯性大,铁球的运动状态难改变,而同体积的“水球”的运动状态容易改变,所以小车加速向右运动时,铁球相对于小车向左运动.同理,由于与同体积的“水球”相比乒乓球的质量小,惯性小,乒乓球相对于小车向右运动.
故A正确,BCD错误.
4. 一质点做匀变速直线运动,初速度为v,经过一段时间速度大小变为,加速度大小为a,这段时间内的路程与位移大小之比为5:3,则下列叙述正确的是( )
A. 在该段时间内质点运动方向不变B. 这段时间为
C. 这段时间该质点的路程为D. 再经过相同的时间质点速度大小为
【答案】C
【解析】
【详解】A.由于物体通过的路程与位移不同,故物体做减速运动,减速到零后再做反向的加速度运动,故A错误;
B.速度变化量为大小为
因此所用时间
故B错误;
C.这段时间一定先减速度到零,再反向加速度,减速的过程中运动的路程
反向加速运动的路程
因此总路程为
故C正确;
D.再经过相同的时间,速度再增加3v,大小变为
故D错误。
故选C。
5. 如图所示,细绳一端固定在墙上,另一端拴一个质量为m的小球,小球用固定在墙上的水平轻弹簧支撑,静止时细绳与竖直方向的夹角为(已知重力加速度为g,,)下面说法正确的是( )
A. 小球静止时弹簧的弹力大小为
B. 小球静止时细绳的拉力大小为
C. 剪断细绳瞬间小球的加速度为
D. 剪断弹簧瞬间小球的加速度为
【答案】C
【解析】
【详解】AB.小球静止时,根据平衡条件可得
故AB错误;
C.剪断细绳瞬间,弹簧弹力不变,则小球的合力与细绳剪断前,细绳拉力大小相等,方向相反,此瞬间小球的加速度为
故C正确;
D.剪断弹簧瞬间,细绳的拉力突变,此时小球将做圆周运动,沿绳方向的加速度为零,垂直于绳的方向有加速度,故剪断弹簧瞬间小球的加速度为
故选C。
6. 如图所示,物体在摩擦力的作用下沿水平地面做匀减速直线运动的位移x与时间t的关系图像是抛物线的一部分,图像在O点的切线过B点,在A点的切线与横轴平行,取重力加速度大小,下列说法正确的是()
A. 物体的减速距离为2mB. 物体的初速度大小为2
C. 物体沿地面运动的时间为3sD. 物体与地面间的动摩擦因数为0.2
【答案】D
【解析】
【详解】A.图中在A点的切线与横轴平行,则A点时速度为0,此时位移为4m,则物体的减速距离为4m,故A错误;
B.图像在O点切线过B点,则根据该点的斜率求得物体的初速度大小为4,故B错误;
C.物体减速的加速度大小为
则物体沿地面运动的时间为
故C错误;
D.物体在水平地面上,根据牛顿第二定律有
解得,物体与地面间的动摩擦因数为
故D正确。
故选D。
7. 如图所示,质量均为m的A、B两物体叠放在竖直弹簧上并保持静止,用大小等于mg的恒力F向上拉B,运动距离h时,B与A分离,下列说法正确的是( )
A. B和A刚分离时,弹簧长度等于原长
B. B和A刚分离时,它们的加速度为g
C. 弹簧的劲度系数等于
D. 在B和A分离前,它们做加速度增大的加速直线运动
【答案】C
【解析】
【详解】AB.在施加外力F前,对A、B整体受力分析,可得
A、B两物体分离时,A、B间弹力为零,此时B物体所受合力
即受力平衡,则两物体的加速度恰好为零,可知此时弹簧弹力大小等于A受到重力大小,弹簧处于压缩状态,故AB错误;
C.B与A分离时,对物体A有
由于
所以弹簧的劲度系数为
故C正确;
D.在B与A分离之前,由牛顿第二定律知
在B与A分离之前,由于弹簧弹力一直大于mg且在减小,故加速度向上逐渐减小,所以它们向上做加速度减小的加速直线运动,故D错误。
故选C。
8. 如图所示,半球形容器固定在地面上,容器内壁光滑,开始时,质量分布均匀的光滑球A和同种材质构成的质量分布均匀的光滑球B放在容器内处于平衡状态,位置关系如图中所示,已知容器、A、B半径之比为6:2:1。一水平力F作用在A球上,且力F的延长线过A球球心,缓慢推动A直到B的球心与容器的球心O等高,则下列判断正确的是()
A. B球受到A球的弹力先增大后减小
B. B球受到A球的弹力逐渐增大
C. 容器对B球的支持力逐渐增大
D. 容器对B球的支持力保持不变
【答案】B
【解析】
【详解】对B球受力分析如图1所示
缓慢推动A球直到B的球心与容器的圆心O等高的过程中,三角形边长恒定,和的夹角不变,根据三力平衡作出矢量三角形如图2所示
从图2可以看出B球受到A球的弹力逐渐增大,容器对B球的支持力先增大后变小,故ACD错误,B正确。
故选B。
二、多项选择题(本题共6小题,每小题4分,共24分,每小题给出的四个选项中,有多项符合题目要求,全部选对得4分,选对但不全的得2分,有错的得0分)
9. 从高度为125m的塔顶,先后落下a、b两球,自由释放这两个球的时间差为1s,则以下判断正确的是(g取10m/s2,不计空气阻力)( )
A. b球下落高度为20m时,a球的速度大小为20m/s
B. a球接触地面瞬间,b球离地高度45m
C. 在a球接触地面之前,两球的速度差恒定
D. 在a球接触地面之前,两球离地的高度差恒定
【答案】BC
【解析】
【详解】A.根据h=gt2知,B球下落的时间
则A球下落的时间t1=3s,速度v=gt1=30m/s,故A错误;
B.A球接触地面时运动的时间
则B球的运动时间t′=4s,B球下降的高度
h=gt′2=×10×42m=80m
所以B球离地面的高度为45m,故B正确;
C.设B球下降时间为t时,B球的速度
vB=gt
A球的速度
vA=g(t+1s)
则
与时间无关,是定量,故C正确;
D.设B球下降时间为t时,B球下降的高度
A球下降的高度
两球离地的高度差等于下降的高度差
随时间的增大,位移差增大,故D错误。
故选BC。
10. 如图所示,置于粗糙水平面上的物块A和B用轻质弹簧连接,在水平恒力F的作用下,A、B以相同的加速度向右运动.A、B的质量关系为,它们与地面间的动摩擦因数相同.为使弹簧稳定时的伸长量增大,下列操作可行的是( )
A. 仅增大B的质量B. 仅将A、B的位置对调
C. 仅增大水平面的粗糙程度D. 仅增大水平恒力F
【答案】ABD
【解析】
【分析】
【详解】弹簧稳定时的伸长量取决于弹簧的弹力T设物块与地面间的动摩擦因数为μ,以整体为研究对象,则
以B为研究对象得
联立可得
故ABD正确;C错误。
故选ABD。
11. 长江索道被誉为“万里长江第一条空中走廊”。索道简化示意图如图所示,索道倾角为30°,质量为m的车厢通过悬臂固定悬挂在承载索上,在牵引索的牵引下一起斜向上运动,车厢内有一质量为m0的货物。若测试运行过程中悬臂和车厢始终处于竖直方向,缆车开始以加速度a1=10m/s2沿索道向上加速,最后以加速度a2=10m/s2沿索道向上减速,货物与车厢始终相对静止,重力加速度大小g=10m/s2,下列说法正确的是()
A. 向上加速阶段和向上减速阶段车厢对货物的摩擦力之比为1∶1
B. 向上加速阶段和向上减速阶段车厢对货物的支持力之比为∶1
C. 向上加速阶段和向上减速阶段悬臂对车厢的作用力之比为:1
D. 向上加速阶段和向上减速阶段悬臂对车厢的作用力之比为∶1
【答案】AC
【解析】
【详解】AB.对货物加速和减速时受力分析如下
加速时,根据牛顿第二定律
减速时,根据牛顿第二定律
联立可得
故A正确,B错误;
CD.对车厢和货物整体进行受力分析,分别画出向上加速阶段和向上减速阶段的矢量图如图所示
根据几何关系可得
向上加速阶段和向上减速阶段悬臂对车厢的作用力之比为
故C正确,D错误。
故选AC。
12. 用水平拉力使质量分别为、的甲、乙两物体在水平桌面上由静止开始沿直线运动,两物体与桌面间的动摩擦因数分别为和。甲、乙两物体运动后,所受拉力F与其加速度a的关系图线如图所示。由图可知()
A. B. C. D.
【答案】BC
【解析】
详解】根据牛顿第二定律有
F-μmg=ma
整理后有
F=ma+μmg
则可知F—a图像的斜率为m,纵截距为μmg,则由题图可看出
m甲>m乙,μ甲m甲g=μ乙m乙g
则
μ甲
相关试卷
这是一份四川省成都市成华区某校2023_2024学年高二物理上学期期中试题含解析,共20页。试卷主要包含了 以下说法正确的是, 如图,电荷量分别为q和-q等内容,欢迎下载使用。
这是一份安徽省2023_2024学年高一物理上学期期中试卷含解析,共17页。试卷主要包含了选择题,实验题,计算题等内容,欢迎下载使用。
这是一份湖北省2023_2024学年高一物理上学期期中试卷含解析,共14页。试卷主要包含了 选择题的作答, 填空题和解答题的作答, 考生必须保持答题卡的整洁,75 m/s等内容,欢迎下载使用。

