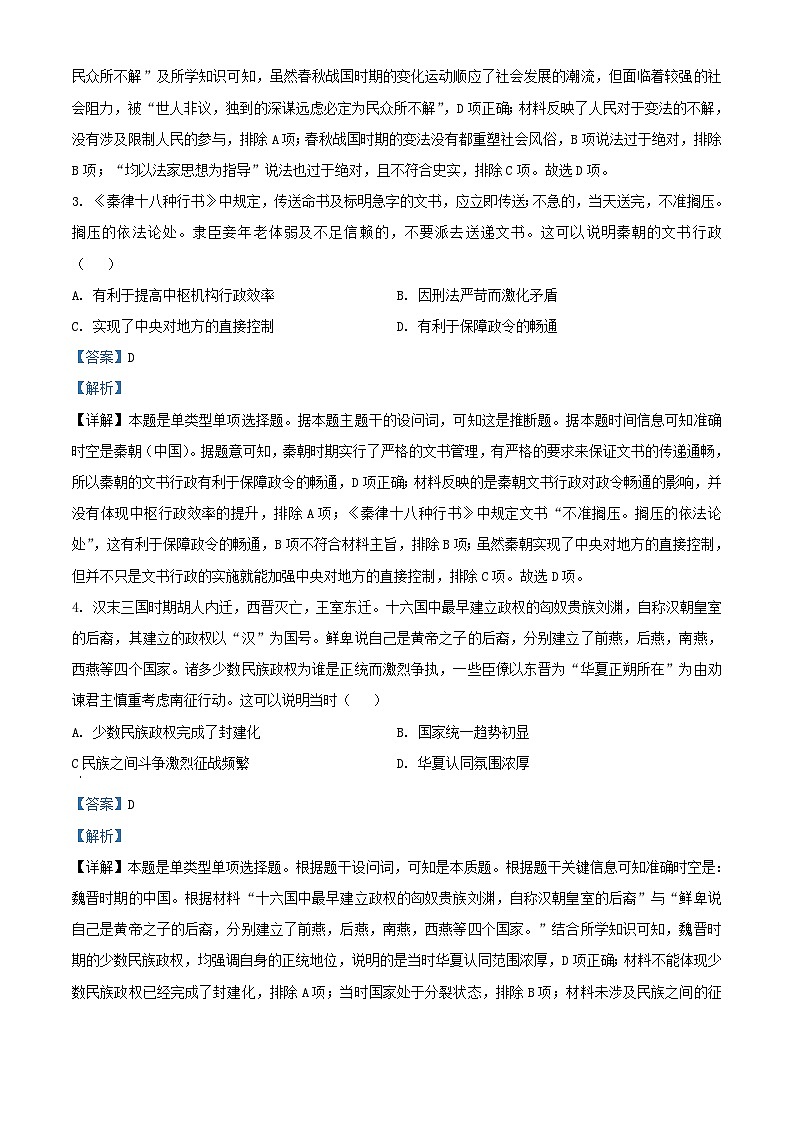
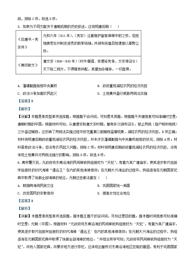
还剩11页未读,
继续阅读
重庆市2023_2024学年高二历史上学期12月考试试题含解析
展开
这是一份重庆市2023_2024学年高二历史上学期12月考试试题含解析,共14页。试卷主要包含了考试结束后,将答题卡交回, 乾隆五十八年等内容,欢迎下载使用。
相关试卷
重庆市2023_2024学年高一历史上学期12月月考试题含解析:
这是一份重庆市2023_2024学年高一历史上学期12月月考试题含解析,共15页。试卷主要包含了考试时间90分钟2等内容,欢迎下载使用。
重庆市2023_2024学年高一历史上学期期中试题含解析:
这是一份重庆市2023_2024学年高一历史上学期期中试题含解析,共16页。试卷主要包含了选择题,非选择题等内容,欢迎下载使用。
重庆市2023_2024学年高一历史上学期12月月考试题含解析:
这是一份重庆市2023_2024学年高一历史上学期12月月考试题含解析,共16页。试卷主要包含了 《史记集解》记载, 有史学家说, 有学者认为等内容,欢迎下载使用。

