还剩12页未读,
继续阅读
2024年河北学业水平高考选择性考试历史真题及答案
展开
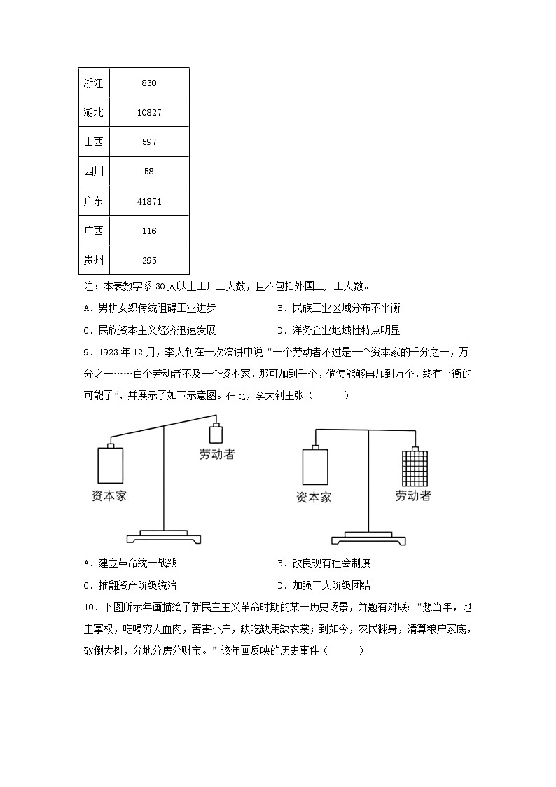
这是一份2024年河北学业水平高考选择性考试历史真题及答案,共15页。试卷主要包含了元初,有诗描绘当时杭州情景,《朔方备乘》原名《北徼汇编》等内容,欢迎下载使用。
相关试卷
2024年江苏学业水平高考选择性考试历史真题及答案:
这是一份2024年江苏学业水平高考选择性考试历史真题及答案,共15页。试卷主要包含了选择题,非选择题等内容,欢迎下载使用。
2024年湖南学业水平高考选择性考试历史真题及答案:
这是一份2024年湖南学业水平高考选择性考试历史真题及答案,共14页。试卷主要包含了选择题,非选择题等内容,欢迎下载使用。
[历史][高考真题]山东省2024年普通高中学业水平选择性考试历史试卷:
这是一份[历史][高考真题]山东省2024年普通高中学业水平选择性考试历史试卷,共7页。

