所属成套资源:新高考专用备战2024年高考英语易错题精选易错点
新高考专用备战2024年高考英语易错题精选易错点09情态动词和虚拟语气4大陷阱学生版练习
展开
这是一份新高考专用备战2024年高考英语易错题精选易错点09情态动词和虚拟语气4大陷阱学生版练习,共1页。
易错陷阱1:情态动词基本用法易混易错点。
【分析】
【高频考点】
【基本用法】
易错陷阱2:情态动词表判断推测易混易错点。
【分析】
易错陷阱3:情态动词 + have dne易混易错点。
【分析】
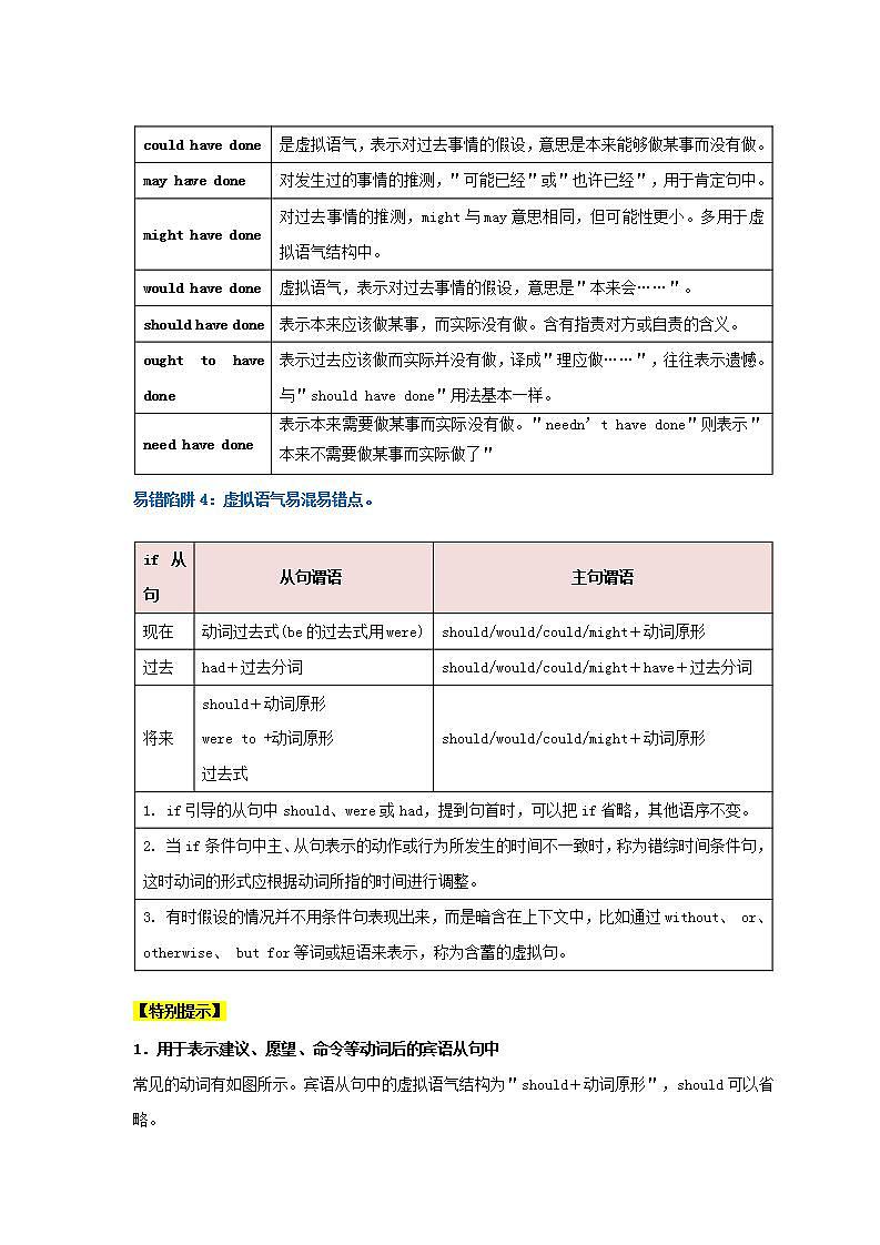
易错陷阱4:虚拟语气易混易错点。
【特别提示】
1.用于表示建议、愿望、命令等动词后的宾语从句中
常见的动词有如图所示。宾语从句中的虚拟语气结构为"shuld+动词原形",shuld可以省略。
suggest表"暗示",insist表"坚持认为"时不用虚拟语气。
2.用于主语从句中
It is ’s rder/desire/suggestin/advice/...+ that...;从句谓语形式:(shuld+)动词原形
3.用于表语从句和同位语从句中
在suggestin,prpsal,rder,plan,idea,request,advice等名词后的表语从句和同位语从句中要用虚拟语气,其构成是"shuld+动词原形",shuld可以省略。
wish 宾语从句中的虚拟语气
5.wuld rather后的宾语从句中,表示愿望,意为"宁愿;但愿"。用一般过去时表示与现在或将来事实相反;用过去完成时表示与过去事实相反。
6.在"It is (abut/high) time+that从句"中,谓语动词常用过去式或"shuld+动词原形"表示虚拟语气,注意shuld不可省略。
7.as if,as thugh引导的表语从句和方式状语从句中常用虚拟语气,与现在事实相反用一般过去时;与过去事实相反用过去完成时。
8.if nly引导的感叹句中,用虚拟语气表示愿望。
【易错点提醒一】 情态动词基本用法易混易错点
【例1】(北京高考)Samuel, the tallest by in ur class, ________ easily reach the bks n the tp shelf.
【变式1】(2020·天津卷)Jim says we ______ stay in his huse as lng as we leave it clean and tidy .
A. mustB. canC. needD. shuld
【变式2】(2023·黑龙江双鸭山一中高三试题)I can’t believe such a gentleman ________ be s rude t the ld.
【变式3】(2023·全国专项练习改错)S real friendship shuld able t stand all srts f tests.
【易错点提醒二】 情态动词表判断推测易混易错点
【例2】(2021·天津·高考真题)It used t be that yu ___drive fr miles here withut seeing anther persn, but nw there are huses and peple everywhere.
A.needB.shuldC.culdD.must
【变式1】(2023·天津·校考模拟预测)With n gravity t push against, astrnauts’ bnes and muscles ________becme weak.
shuldB.mustC.canD.Need
【变式2】(2023·全国·高三模拟)—Tny, is that Mr. Black ver there?
—I knew that he had gne t England. Itbe him.
mightB.culdC.can’tD.Must
【易错点提醒三】情态动词+have dne易混易错点
【例3】(2023·全国·高三专题练习)She (participate) in the activity, fr she was ding paperwrk in the ffice then.
【变式1】Yu ___________ have sclded him fr his pr perfrmance. After all, he had dne his best.
A. mustB. shuldC. mustn’tD. shuldn't
【变式2】(2023·天津·校联考一模)Zhang Guimei, a famus mral mdel, ________ a better life, but caring fr neither, she devted herself t changing the fates f children in the muntains.
culd have enjyedB.may enjyC.must have enjyedD.can enjy
【易错点提醒四】 虚拟语气易混易错点
【例4】(2019·天津·高考真题)The wrkers were nt better rganized, therwise they ________ the task in half the time.
A.accmplishedB.had accmplished
C.wuld accmplishD.wuld have accmplished
【变式1】(2023·辽宁省辽西联合校高三试题)I am sure I wuld have lst him if I ________ (cntinue) dancing.
【变式2】If the new safety system ________ (put) t use, the accident wuld never have happened.
1.(2021·天津·高考真题)---I hnestly dn't think I'm ging t be admitted.
---Well, yu never knw! Yu________ a better impressin than yu think.
A.may have made
B.shuld have made
C.culdn't have made
D.needn't have made
2.(2020·江苏卷)If I hadn’t been faced with s many barriers, I _____where I am.
A. wn’t beB. wuldn’t have beenC. wuldn’t beD. shuldn’t have been
3.(2020·天津·高考真题)Yu ____________ have sclded him fr his pr perfrmance. After all, he had dne his best.
A.mustB.shuldC.mustn’tD.shuldn't
4.(2020·天津·高考真题)Jim says we ______ stay in his huse as lng as we leave it clean and tidy .
A.mustB.canC.needD.Shuld
5.(2017·全国·统考高考真题)Whale breathe thrugh lungs just as we humans d,s they_______cme up fr air.
A.mayB.canC.mightD.Must
6.(2018·天津·统考高考真题)Jane wishes that she ______ freign trade instead f literature when she was in cllege.
A.studiedB.had studied
C.wuld studyD.might have studied
7.(2019·江苏·高考真题)What a pity! Yu missed the sightseeing, r we ________ a gd time tgether.
A.hadB.will haveC.wuld have hadD.had had
8.(2023·天津·高三耀华中学校考开学考试)—Why yu be talking s ludly while thers are studying?
—I’m terribly srry.
shallB.mustC.willD.May
9.(2023·天津滨海新·统考三模)Waking up suddenly________lead t rapid heart rate and high bld pressure.
A.mustB.wuldC.canD.Shall
10.(2023秋·高三课前预习)—Finish the hmewrk in half an hur! Mm, yu________be jking!
— Nthing is impssible if yu put yur heart int it.
needB.canC.mustD.May
11.(2023·天津河东·统考二模)“Thse respnsible fr the accidentbe punished while thse cntributing t slving the prblems be rewarded.” prmised the fficial then and there.
A.needB.shallC.mustD.Shuld
12.(2023·全国·高三专题练习)My little sn _____ ut alne at night.
A.dares nt gB.dares nt t g
C.dare nt t gD.desn’t dare t g
13.(2023·天津滨海新·高三大港一中校考期末)The wrld went int shck, mst peple having assumed that this space flight ________ be mre dangerus than travelling in an aerplane.
A.shuldB.shallC.wuldD.Culd
14.(2023·天津河东·高三统考期末)If there is nthing mre t d, we ________ as well g t bed.
A.shuldB.canC.wuldD.May
15.(2023·天津·高三天津市咸水沽第一中学校考期末)I ______ James sme advice, but I didn’t think he wuld accept it under thse cnditins.
A.culd have givenB.mustn’t give
C.culdn’t giveD.must have given功能:情态动词不能单独作谓语,后跟动词原形共同构成谓语。
形式:情态动词没有人称和数的变化。否定形式是多数情态动词的否定式是在情态动词的后面加nt。
时态:个别情态动词有现在式和过去式两种形式,过去式用来表达更加客气、委婉的语气。位置:情态动词在谓语之前;谓语动词前若有助动词,则在助动词之前。疑问句中在主语之前。
情态动词后要加动词原形/系动词be构成谓语。
2. 含情态动词的被动语态结构:情态动词+be+过去分词。
3. 原形和过去式错用情态动词:can→culd、may→might、shall→shuld、will→wuld、have t→had t、dare→dared。
can/culd表能力、请求、可能性(表示可能性用于否定句及疑问句中);
特殊句型:can nt ... t (再怎么……也不过分)、can't help but d sth.(不得不做某事)、can't wait t d sth.(迫不及待地做某事)。
may/might表较小的可能性;表示请求许可以及祝愿。
句型和搭配:may/might as well d表示“还是……好;最好……”;
may well d表示“很可能”;
may可以用来表示祝愿,用“may+主语+动词原形”结构。
May yu succeed.祝你成功。
must表示非常肯定的推测;表“偏要;非要……不可”;
mustn't意为“禁止”,表示“不必”应用needn't。
shall的用法
用于第二、三人称的陈述句中,表命令、警告、许诺或威胁等,语气强于shuld;
用于第一、三人称的疑问句中,表示征询意见。
shuld/ught t
shuld表责任、义务、劝告、建议等,意为“应该”,还可表出乎意料的语气,意为“竟然”;ught t表义务或责任,意为“应该”。
will/wuld表意志或意愿;表事物的某种性质和倾向,或“按规律”“注定会”;表示习惯,will可以表示现在的习惯,意为“总是;习惯于”。表示过去的习惯性动作用wuld。
need和dare
need“需要”和dare“敢”,主要用于否定句、疑问句和条件状语从句中。
1.can用于肯定句中表示客观的可能性,意为"有时会";用于疑问句中表示推测,意为"可能",有时表示一种惊讶的语气;用于否定句中也可以表示推测,can’t意为"不可能",语气强烈。
2.may/might用于肯定句中表示不十分肯定的推测,意为"有可能";用于否定句中也可以表示推测,may nt意为"可能不",表示一种不太确定的语气。
3.must表示推测时只用于肯定句中,意为"一定,必定",表示十分肯定的语气(在疑问句中或否定句中要用can/culd)。
4.shuld用来表示推测时意为"应该",含有"按道理来说应当如此"的意思。
must have dne
表示对过去事情的肯定推测,译成"一定做过某事",只用于肯定句。
can’t have dne
表示对过去事情的否定推测,译成"不可能做过某事"。
can have dne
表示对过去行为的怀疑,用于疑问句,译成"可能做过……吗?"。
culd have dne
是虚拟语气,表示对过去事情的假设,意思是本来能够做某事而没有做。
may have dne
对发生过的事情的推测,"可能已经"或"也许已经",用于肯定句中。
might have dne
对过去事情的推测,might与may意思相同,但可能性更小。多用于虚拟语气结构中。
wuld have dne
虚拟语气,表示对过去事情的假设,意思是"本来会……"。
shuld have dne
表示本来应该做某事,而实际没有做。含有指责对方或自责的含义。
ught t have dne
表示过去应该做而实际并没有做,译成"理应做……",往往表示遗憾。与"shuld have dne"用法基本一样。
need have dne
表示本来需要做某事而实际没有做。"needn’t have dne"则表示"本来不需要做某事而实际做了"
if从句
从句谓语
主句谓语
现在
动词过去式(be的过去式用were)
shuld/wuld/culd/might+动词原形
过去
had+过去分词
shuld/wuld/culd/might+have+过去分词
将来
shuld+动词原形
were t +动词原形
过去式
shuld/wuld/culd/might+动词原形
if引导的从句中shuld、were或had,提到句首时,可以把if省略,其他语序不变。
当if条件句中主、从句表示的动作或行为所发生的时间不一致时,称为错综时间条件句,这时动词的形式应根据动词所指的时间进行调整。
有时假设的情况并不用条件句表现出来,而是暗含在上下文中,比如通过withut、 r、 therwise、 but fr等词或短语来表示,称为含蓄的虚拟句。
1.表示与现在事实相反的愿望
构成:主语 + wish (that) +从句主语+动词过去式(be一律用were。
2.表示与过去事实相反的愿望
构成:主语 + wish (that) + 从句主语 + wuld/culd + have + 过去分词或had + 过去分词。
3.表示将来不大可能实现的愿望
构成:主语 + wish (that) + 从句主语 + wuld/shuld/culd/might +动词原形。
相关试卷
这是一份新高考专用备战2024年高考英语易错题精选易错点07动词的时态和语态4大陷阱学生版练习,共6页。
这是一份新高考专用备战2024年高考英语易错题精选易错点01冠词4大陷阱学生版练习,共6页。
这是一份新高考专用备战2024年高考英语易错题精选易错点09情态动词和虚拟语气4大陷阱学生版,共1页。

