还剩15页未读,
继续阅读
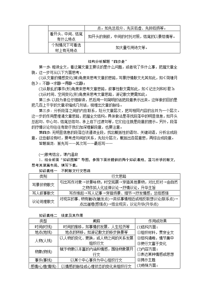
2025年高中语文全程复习规划(统编版) 题型研究 2.3.2.2 任务二 着眼主旨,关注位置,分析结构,赏析句段作用(练习)
展开
这是一份2025年高中语文全程复习规划(统编版) 题型研究 2.3.2.2 任务二 着眼主旨,关注位置,分析结构,赏析句段作用(练习),共18页。
相关试卷
2025年高中语文全程复习规划(统编版) 题型研究 4.3(练习):
这是一份2025年高中语文全程复习规划(统编版) 题型研究 4.3(练习),共8页。试卷主要包含了写好五种结构功能的句子,写好主体段 增强阐释性等内容,欢迎下载使用。
2025年高中语文全程复习规划(统编版) 题型研究 4.2(练习):
这是一份2025年高中语文全程复习规划(统编版) 题型研究 4.2(练习),共26页。试卷主要包含了议论文结构模式,理由并列,途径并列,结果并列等内容,欢迎下载使用。
2025年高中语文全程复习规划(统编版) 题型研究 3.2.2.5(练习):
这是一份2025年高中语文全程复习规划(统编版) 题型研究 3.2.2.5(练习),共9页。试卷主要包含了表达简明,表达得体,雅语等内容,欢迎下载使用。

