所属成套资源:2025年高考生物 热点 重点 难点 专练(北京专用)
重难点04 遗传的基本规律和人类遗传病-2025年高考生物 热点 重点 难点 专练(北京专用)
展开
这是一份重难点04 遗传的基本规律和人类遗传病-2025年高考生物 热点 重点 难点 专练(北京专用),文件包含重难点04遗传的基本规律和人类遗传病-2025年高考生物热点重点难点专练北京专用原卷版docx、重难点04遗传的基本规律和人类遗传病-2025年高考生物热点重点难点专练北京专用解析版docx等2份试卷配套教学资源,其中试卷共59页, 欢迎下载使用。
1.命题趋势:明考情知方向
2.重难诠释:知重难、掌技巧、攻薄弱
3.创新情境练:知情境练突破
4.限时提升练:(30min)综合能力提升
考点1 基因分离定律
一、重难点
(一)分离定律
1.研究对象:位于一对同源染色体上的一对等位基因。
2.发生时间:减数第一次分裂后期。
3.实质:等位基因随着同源染色体的分开而分离,杂合子形成数量相等的两种配子。
4.适用范围:(1)一对等位基因控制的一对相对性状的遗传;
(2)进行有性生殖的真核生物的核基因的遗传。
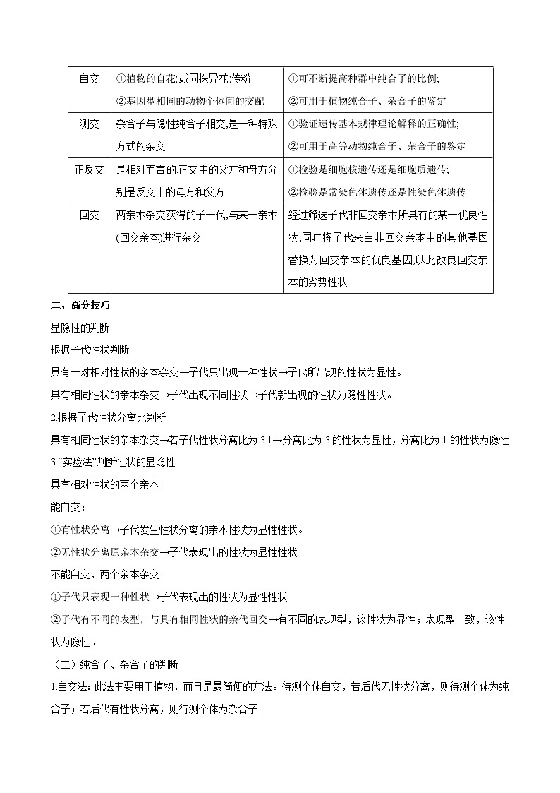
(二)遗传学的相关术语
1.性状类
(1)相对性状:同一生物同一性状的不同表现形式。
(2)显性性状:具有相对性状的两纯合亲本杂交,杂种F1表现出来的亲本的性状。
(3)隐性性状:具有相对性状的两纯合亲本杂交,杂种F1未表现出来的亲本的性状。
(4)性状分离:杂种后代中,同时出现显性性状和隐性性状的现象。
2.基因类(如图写出相应的基因)
(1)相同基因:A和A。
(2)等位基因:B、b ,C、c,D、d。
(3)非等位基因:A与其他基因。
(4)复等位基因:同源染色体同一位置上的等位基因数目在两个以上,称为复等位基因。如人类ABO血型系统中的IA、IB、i三个基因。IA对i是显性,IB对i是显性,IA和IB是共显性,基因型与表现型的关系是:IAIA、IAi——A型血,IBIB、IBi——B型血,IAIB——AB型血,ii——O型血。
3.交配方式类
二、高分技巧
显隐性的判断
根据子代性状判断
具有一对相对性状的亲本杂交→子代只出现一种性状→子代所出现的性状为显性。
具有相同性状的亲本杂交→子代出现不同性状→子代新出现的性状为隐性性状。
2.根据子代性状分离比判断
具有相同性状的亲本杂交→若子代性状分离比为3:1→分离比为3的性状为显性,分离比为1的性状为隐性
3.“实验法”判断性状的显隐性
具有相对性状的两个亲本
能自交:
①有性状分离→子代发生性状分离的亲本性状为显性性状。
②无性状分离原亲本杂交→子代表现出的性状为显性性状
不能自交,两个亲本杂交
①子代只表现一种性状→子代表现出的性状为显性性状
②子代有不同的表型,与具有相同性状的亲代回交→有不同的表现型,该性状为显性;表现型一致,该性状为隐性。
(二)纯合子、杂合子的判断
1.自交法:此法主要用于植物,而且是最简便的方法。待测个体自交,若后代无性状分离,则待测个体为纯合子;若后代有性状分离,则待测个体为杂合子。
2.测交法:待测对象若为雄性动物,注意与多个隐性雌性个体交配,以产生更多的后代个体,使结果更有说服力。
待测个体×隐性纯合子→若后代表型相同,则待测个体为纯合子;若后代有不同的表型,则待测个体为杂合子
3.花粉鉴定法:只适用于植物。
非糯性与糯性水稻的花粉遇碘液呈现不同颜色。如果花粉有两种颜色,且比例为1:1,则被鉴定的亲本为杂合子;如果花粉只有一种颜色,则被鉴定的亲本为纯合子。
(三)分离定律的遗传特例分析
1.不完全显性:F1的性状表现介于显性和隐性的亲本之间的表现形式,如紫茉莉的花色遗传中,红花(RR)与白花(rr)杂交产生的F1为粉红花(Rr),F1自交后代有3种表型:红花、粉红花、白花,性状分离比为1∶2∶1。
2.某些致死基因导致遗传分离比变化
(1)隐性致死:由于aa死亡,所以Aa自交后代中有1种表现型,基因型比例为Aa∶AA=2∶1。
(2)显性纯合致死:由于AA死亡,所以Aa自交后代中有2种表现型,基因型比例为Aa∶aa=2∶1。
(3)配子致死:致死基因在配子时期发生作用,从而不能形成有生活力的配子的现象。例如雄配子A致死,则Aa自交后代中有两种基因型且比例为Aa:aa= 1:1。
3.从性遗传
从性遗传是指常染色体上的基因控制的性状,在表型上受个体性别影响的现象。如绵羊的有角和无角的遗传规律如表所示(相关基因用A、a表示):
4.表型模拟现象
生物的表型=基因型+环境,由环境影响所引起的表型与基因型不符合的现象。如果蝇残翅(v)的遗传受温度的影响,基因型为vv的个体在25 ℃的条件下表现为残翅,但在31 ℃条件下表现为长翅。
考点2 基因自由组合定律
一、重难点
(一)基因自由组合定律的内容及应用
1.基因自由组合定律的内容
(1)研究对象:位于非同源染色体上的非等位基因。
(2)发生时间:减数第一次分裂后期
(3)实质:非同源染色体非等位基因自由组合
2.对自由组合现象的解释——提出假说
(1)F1(YyRr)在产生配子时,每对同源染色体彼此分离,不同对的遗传因子自由组合。因而产生的雌雄配子均为4种,基因型分别是YR、Yr、yR、yr。
(2)F1的配子随机结合,共有16结合方式,9基因型,4种表现型。如图:
(二)不符合基因自由组合的情况
1.位于一对同源染色体上的两对等位基因不符合基因自由组合定律
2.细胞质遗传:有性生殖的个体,子代受精卵中的细胞质几乎全部来自卵细胞,位于细胞质(线粒体、叶绿体)中的基因所控制的性状是由母本决定的,不遵循孟德尔遗传规律。
3.细菌和病毒遗传:细菌通过二分裂进行繁殖,病毒通过宿主细胞进行增殖,均不遵循孟德尔遗传规律。
二、高分技巧
1.自由组合定律的异常分离比计算
(1)基因互作
(2)显性累加
(3)致死现象
“和”小于16的特殊分离比原因:个体或配子致死
2.连锁
(1)基因完全连锁遗传现象(以A、a和B、b两对基因为例)
(2)基因不完全连锁遗传现象(以A、a和B、b两对基因为例)
当两对等位基因不完全连锁(基因A/a和B/b在一条染色体上)时,可发生互换,则基因型为AaBb的个体在减数分裂过程中可产生四种类型的配子:AB、Ab、aB、ab,比例为两多两少,两多的是亲本型配子,两少的是互换产生的重组型配子,自交或测交后代也表现出四种表型,且比例通常两两相同,一般不遵循自由组合定律。
3.通过杂交等判断基因位置
(1)野生型×突变型→F1,F1自交产生F2,观察F2的性状分离比是否符合9∶3∶3∶1或其变形,或者F1测交观察测交子代的性状分离比是否符合1∶1∶1∶1及其变形,来判断是否符合基因自由组合定律。若符合基因自由组合定律,则判断其为两对等位基因且所在染色体为非同源染色体(两对等位基因位于两对同源染色体上)。若不符合,则位于同源染色体上(两对等位基因位于一对同源染色体上)。
(2)隐性突变型1×隐性突变型2→F1,
①F1若均为突变型,则控制这两种突变性状的基因位于同源染色体的同一位点,即为等位基因。
②F1若均为野生型,则控制这两种突变性状的是非等位基因,可能位于同源染色体的不同位点或位于非同源染色体上。
③让F1自交,观察F2的性状分离比是否符合9∶3∶3∶1或其变形,来判断是否符合基因自由组合定律。若符合基因自由组合定律,则判断两对等位基因所在的染色体为非同源染色体(两对等位基因位于两对同源染色体上)。若不符合,则位于同源染色体上(两对等位基因位于一对同源染色体上-连锁)。
另外,若三对等位基因位于一对同源染色体上,根据每两对基因之间的交换率,推测两基因之间的距离,从而进行基因定位。
考点3 伴性遗传
一、重难点
1.伴性遗传的类型
二、高分技巧
易错提醒
1.男孩(或女孩)患病概率与患病男孩(或女孩)概率辨析
(1)若遗传病由常染色体上的基因控制
①男女患病概率均等,因此男孩患病概率=女孩患病概率=患病孩子概率。
②“患病”和“男孩”(或女孩)是两个独立事件,因此需先计算患病概率,再计算生男孩(或女孩)的概率,即患病男孩概率=患病女孩概率=患病孩子概率×1/2。
(2)若遗传病由X染色体上的基因控制:是否患病与性别相关联,“男孩患病概率”是指子代的男孩中患病概率;“患病男孩概率”是所有孩子中患病的男孩概率,计算时,患病男孩的概率=患病男孩在后代全部孩子中的概率;男孩患病的概率=子代男孩中患病的概率。
2.人群中发病率的问题
若题干中出现人群中发病率的问题,需要根据遗传平衡公式计算出相应患病基因和正常基因的基因频率,运用公式计算人群中正常个体、携带者、患病个体的基因型频率,再通过换算系数进行相应计算。
3.两类遗传病综合计算问题
(1)当两种遗传病之间具有“自由组合”关系时,各种患病情况的概率分析如下:
(二)基因定位的几种常见方法
1.探究基因位于细胞质、常染色体还是性染色体
通过正反交实验判断。①正反交结果不一致,且子代性状永远与母本保持一致(母系遗传),则为细胞质基因控制;②正反交结果一致,且子代性状比例在雌、雄性群体中无差异,则为常染色体基因控制;③正反交结果不一致,且无母系遗传现象或正反交结果一致,但子代性状比例在雌、雄性群体中有差异,则为伴性遗传。若题干中存在配子不育或胚胎致死等信息,则还需结合题目信息进行综合考虑。
2.探究基因位于常染色体上还是X染色体上
(1)“隐雌×显雄”法:若已知性状的显隐性,可通过一次杂交实验进行判断:选择纯合隐性雌性个体与纯合显性雄性个体杂交,据子代性状表现是否与性别相关联予以确认(如下图所示)。
若在X染色体上
P XaXa×XAY
↓
F1 XAXa XaY
(♀为显性,♂为隐性)
若在常染色体上
P aa(♀)×AA(♂)
↓
F1 Aa
(全为显性)
(2)正反交法:若不知性状的显隐关系时,利用正交和反交实验进行一代杂交实验进而判断。
(3)统计法:根据子代性别、性状的数量比分析判断。
根据表格信息:灰身与黑身的比例,雌蝇中为3∶1,雄蝇中也为3∶1,二者相同,故灰身与黑身的遗传为常染色体遗传;直毛与分叉毛的比例,雄蝇中为1∶1,雌蝇中为1∶0,二者不同,故直毛与分叉毛的遗传为伴X遗传。
3.判断基因是只位于X染色体上,还是位于X、Y的同源区段
常用方法:隐性♀×显性纯合子♂
若在X、Y同源区段上
P XaXa×XAYA
↓
F1 XAXa XaYA
(雌雄均为显性性状)
若只在X染色体上
P XaXa×XAY
↓
F1 XAXa XaY
(雄性为隐性性状)
【思维点拨】 若Y染色体上含有隐性基因,则其遗传结果与伴X遗传相同,所以设计实验时应选择Y染色体上带有显性基因的个体进行杂交,如XaXa×XAYA、XaXa×XaYA、XAXa×XaYA等。
4.基因位于常染色体还是X、Y染色体同源区段
常用方法:隐性的雌性个体与显性的纯合雄性个体杂交,获得的F1全表现为显性性状,再选子代中的雌雄个体杂交获得F2,观察F2表现型情况。
①若F2雌雄个体中都有显性性状和隐性性状出现→位于常染色体上
②若F2中雄性个体全表现为显性性状,雌性个体中既有显性性状又有隐性性状→位于X、Y染色体的同源区段上
5.基因位于常染色体还是X、Y染色体同源区段
常用思路:隐性雌性个体与显性纯合雄性个体杂交,获得的F1全表现为显性性状,再选子代中的雌雄个体杂交,获得F2,观察F2表现型情况
6.判断新突变基因与原有控制同种性状基因的关系
新突变基因和原有控制相同性状的基因可能存在以下关系:同一基因、等位基因(同一基因不同方向的突变)、非等位基因(包括了同源染色体上的非等位基因或非同源染色体上的非等位基因)。大部分题目考查两种隐性突变是等位基因还是非等位基因。一般解题及实验设计思路为两隐性突变体进行杂交,若子代表现均为隐性性状,则两隐性突变基因是同一基因不同方向突变的结果;若子代出现野生型,则两突变基因是非等位基因的关系。
F1野生型个体自交,根据子代性状分离比可判断两对等位基因的位置关系:若子代野生型∶突变体=1∶1,则位于一对同源染色体上,若子代表现型为9∶3∶3∶1的变形,则位于非同源染色体上。
基因工程插入目的基因的位置判断:基因工程中目的基因的插入是随机的,若为双拷贝或多拷贝插入,插入细胞染色体中的基因可能位于同一条染色体上、一对同源染色体上、两对同源染色体上,可依据杂交或自交进行判断。
(建议用时:10分钟)
1.(联系生活)鱼类的肌间刺多影响食用体验。r基因是肌间刺形成的关键基因。研究者利用基因组编辑技术对r基因进行编辑,构建了武昌鱼突变体F0代。检测其中54尾发现有6尾出现肌间刺缺失,缺失根数在7~43之间。将这6尾鱼互交得F1代,从5000尾F1中分离得到完全无肌间刺的鱼316尾继续互交。下列说法不正确的是( )
A.进行基因组编辑的受体细胞是受精卵
B.相对F1代,F2代肌间刺缺失的个体比例上升
C.人工选择使突变的r基因频率不断升高
D.基因组编辑使武昌鱼发生了基因重组
【答案】D
【分析】基因突变是指基因中碱基对的增添、缺失或替换,这会导致基因结构的改变,进而产生新基因。基因重组是指在生物体进行有性生殖的过程中,控制不同性状的非等位基因重新组合,包括两种类型:
①自由组合型:减数第一次分裂后期,随着非同源染色体自由组合,非同源染色体上的非等位基因也自由组合。
②交叉互换型:减数第一次分裂前期(四分体),基因随着同源染色体的非等位基因的交叉互换而发生重组。
【详解】A、根据题意,利用基因组编辑技术对r基因进行编辑,构建了武昌鱼突变体F0代,因此基因组编辑的受体细胞应该是受精卵, A 正确;
B、54尾鱼中6尾鱼中出现肌间刺缺失,缺失根数在7~43之间,相互交配产生的F1中5000尾鱼出现了316尾完全无肌间刺,说明相对F0代,F1代肌间刺缺失的个体比例上升,如果继续将这316尾完全无肌间刺的鱼进行交配,可以推测F2中肌间刺缺失个体的比例上升,B 正确;
C、根据选项B,在互交以后,人工选择使突变的 r 基因频率不断升高, C正确;
D、基因组编辑使武昌鱼发生了基因突变, D错误。
故选D。
2.(疾病分析)假性肥大性肌营养不良是基因突变引起的伴性遗传病,主要表现为肌无力和运动功能减退。图1为该病某家族的遗传系谱图,图2为部分成员相关基因酶切电泳结果。下列叙述不正确的是( )
A.此病是伴X染色体隐性遗传病
B.Ⅲ2致病基因的来源是Ⅰ2→Ⅱ3→Ⅲ2
C.Ⅲ3与正常男性婚配所生孩子为携带者的概率是1/2
D.可通过基因检测等产前诊断进行该病的筛查
【答案】C
【分析】假性肥大性肌营养不良是伴X隐性遗传病,女性患病,其父亲和儿子必为患者。
【详解】A、根据图解,双亲正常,儿子患病,推断该病为隐性遗传病,结合题意可判断该病为伴X染色体隐性遗传病,A正确;
B、Ⅲ2的父亲正常,则致病基因只能来自Ⅱ3,Ⅱ3是携带者,则致病基因来自Ⅰ2,所以Ⅲ2的来源是Ⅰ2→Ⅱ3→Ⅲ2,B正确;
C、Ⅲ3可能是携带者,也可能正常,与正常男性婚配所生孩子为携带者的概率是1/2×1/4=1/8,C错误;
D、假性肥大性肌营养不良是基因突变引起的伴性遗传病,所以可以通过基因检测等产前诊断进行该病的筛查,D正确。
故选C。
3.(综合实践)控制色觉的基因位于X染色体上,正常色觉基因B对色弱基因B-、色盲基因b为显性,色弱基因B-对色盲基因b为显性。下图左为某家族系谱图,右为同种限制酶处理第二代成员色觉基因的结果,序号①~⑤表示电泳条带。下列叙述不正确的是( )
A.条带②③代表色弱基因,条带②④⑤代表色盲基因
B.正常色觉基因上无所用限制酶的酶切位点
C.Ⅰ-1对应的电泳条带应是②③④⑤
D.Ⅱ-3与正常人结婚,子代表现为色弱的概率是1/4
【答案】D
【分析】遗传系谱图的分析方法:首先确定是细胞核遗传还是细胞质遗传。其次确定是否为伴Y遗传。若系谱图中女性全正常,患者全为男性,而且患者的父亲、儿子全为患者,则最可能为伴Y遗传。若系谱图中,患者有男有女,则不是伴Y遗传。再次确定是常染色体遗传还是伴X遗传。首先确定是显性遗传还是隐性遗传。①“无中生有”是隐性遗传病。②“有中生无”是显性遗传病。已确定是隐性遗传,若女患者的父亲和儿子都患病,则最大可能为伴X隐性遗传。否则一定为常染色体隐性遗传。已确定是显性遗传,若男患者的母亲和女儿都患病,则最大可能为伴X显性遗传。否则一定为常染色体显性遗传。
【详解】A、由家系图可知,Ⅱ-2是色弱男性,Ⅱ-4是色盲男性,前者的基因型是XB-Y,后者的基因型是XbY,前者含有的色弱基因电泳后产生条带②③,后者的色盲基因电泳后产生条带②④⑤,这表明条带②③代表色弱基因,条带②④⑤代表色盲基因,A正确;
B、Ⅱ-1和Ⅱ-3色觉正常,含B基因,对比两者电泳结果可知①对应条带代表B基因,说明正常色觉基因上无所用限制酶的酶切位点,B正确;
C、Ⅱ-2和Ⅱ-4可知道Ⅰ-1的基因型是XB-Xb,因此她的基因电泳结果出现的条带是②③④⑤,C正确;
D、Ⅱ-2和Ⅱ-4可知道Ⅰ-1的基因型是XB-Xb,Ⅰ-2是正常男性,其基因型是XBY,因此Ⅱ-1和Ⅱ-3的基因型可能是XBXB-或XBXb,再看电泳条带,发现他们的电泳结果是不同的:Ⅱ-1含色弱基因XB-,Ⅱ-3含色盲基因Xb,因此Ⅱ-1和Ⅱ-3的基因型分别是XBXB-、XBXb,Ⅱ-3与正常人(XBY)结婚,后代不会出现色弱个体,但会出现1/4的概率是色盲患者,D错误。
故选D。
4.(技术分析)杂交水稻的无融合生殖指的是不发生雌、雄配子的细胞核融合而产生种子的一种无性繁殖方式。无融合生殖过程主要由A/a和D/d两对等位基因控制,含基因A的植株形成雌配子时,减数第一次分裂异常,导致雌配子染色体数目加倍;含基因D的植株产生的雌配子不经过受精作用,直接发育成个体。雄配子的发育不受基因A、D的影响。下列叙述错误的是( )
A.基因型为AaDd的水稻自交,子代基因型与亲代相同
B.基因型为Aadd的水稻自交,子代染色体数与亲代相同
C.利用无融合生殖技术可以获得母本单倍体植株
D.利用无融合生殖技术可以保持作物的杂种优势
【答案】B
【分析】依据题干信息“含基因A的植株形成雌配子时,减数第一次分裂时染色体均移向同一极,导致雌配子染色体数目加倍;含基因D的植株产生的雌配子不经过受精作用,直接发育成个体。雄配子的发育不受基因A、D的影响”进行作答即可。
【详解】A、基因型为AaDd的水稻自交,含基因A的植株形成雌配子时,减数第一次分裂异常,导致雌配子染色体数目加倍,形成AaDd的配子,含基因D的植株产生的雌配子不经过受精作用,直接发育成个体,因此,子代基因型仍为AaDd,A正确;
B、基因型为Aadd的水稻自交,含基因A的植株形成雌配子时,减数第一次分裂异常,导致雌配子染色体数目加倍,形成Aadd的配子,作父本时产生的雄配子是Ad和ad,则自交后代产生最多产生AAaddd和Aaaddd两种基因型,子代染色体数与亲代不同,B错误;
C、含基因D的植株产生的雌配子不经过受精作用,直接发育成个体,如基因型为aaDD的母本,可产生aD的配子,aD可直接发育成个体,因此利用无融合生殖技术可以获得母本单倍体植株,C正确;
D、利用无融合生殖技术可以保持作物的杂种优势,如基因型为AaDd的母本,其产生后代的基因型不变,D正确。
故选B。
(建议用时:30分钟)
选择题
1.(2024·北京·高考真题)摩尔根和他的学生们绘出了第一幅基因位置图谱,示意图如图,相关叙述正确的是( )
果蝇X染色体上一些基因的示意图
A.所示基因控制的性状均表现为伴性遗传
B.所示基因在Y染色体上都有对应的基因
C.所示基因在遗传时均不遵循孟德尔定律
D.四个与眼色表型相关基因互为等位基因
【答案】A
【分析】该图是摩尔根和学生绘出的第一个果蝇各种基因在染色体上相对位置的图。由图示可知,控制果蝇图示性状的基因在该染色体上呈线性排列,果蝇的短硬毛和棒眼基因位于同一条染色体上。
【详解】A、 图为X染色体上一些基因的示意图,性染色体上基因控制的性状总是与性别相关联,图所示基因控制的性状均表现为伴性遗传,A正确;
B、X染色体和Y染色体存在非同源区段,所以Y染色体上不一定含有与 所示基因对应的基因,B错误;
C、在性染色体上的基因(位于细胞核内)仍然遵循孟德尔遗传规律,因此,图所示基因在遗传时遵循孟德尔分离定律,C错误;
D、等位基因是指位于一对同源染色体相 同位置上,控制同一性状不同表现类型的基因,图中四个与眼色表型相关基因位于同一条染色 体上,其基因不是等位基因,D错误。
故选A。
2.(2024·北京西城·二模)斑点牛分为褐色和红色,相关基因位于常染色体上。育种人员将纯种红色斑点母牛与纯种褐色斑点公牛杂交,实验结果如下表。相关叙述错误的是( )
A.斑点牛体色的表现型与性别有关
B.该性状受2对独立遗传基因控制
C.F1公牛、母牛的相关基因型相同
D.反交实验结果应与上述结果相同
【答案】B
【分析】基因分离定律的实质:在杂合子的细胞中,位于一对同源染色体上的等位基因,具有一定的独立性;在减数分裂形成配子的过程中,等位基因会随着同源染色体的分开而分离,分别进入两个配子中,独立地随配子遗传给后代。
【详解】A、分析题意,将纯种红色斑点母牛与纯种褐色斑点公牛杂交,子代中性状与性别有关联,说明斑点牛体色的表现型与性别有关,A正确;
B、斑点牛相关基因位于常染色体上,且据F2可知,同一性别内均出现3∶1的分离比,说明该性状受1对基因控制,B错误;
C、将纯种红色斑点母牛与纯种褐色斑点公牛杂交,F1是褐色公牛:红色母牛=1∶1,且F2中公牛与母牛均有3:1的分离比,说明F1公牛、母牛的相关基因型相同,均为杂合子,C正确;
D、该基因位于常染色体上,反交实验结果应与上述结果相同,D正确。
故选B。
3.(2024·北京顺义·一模)先天性聋哑人和听觉正常人结婚,子女听觉一般都正常。一对先天性聋哑夫妇生的5个孩子听觉均正常,最合理的解释是( )
A.先天性聋哑为显性性状
B.发生了小概率事件
C.先天性聋哑为多种基因同时突变所致
D.该夫妇携带的聋哑基因为非等位基因
【答案】D
【分析】一对等位基因控制的性状,若亲本均为隐性性状,则子代均为隐性性状。一对先天性聋哑夫妇生下5个孩子全正常,若聋哑为显性性状,则与题意“先天原因的聋哑人和正常人结婚生育的后代一般都是正常人”矛盾,故可判断先天性聋哑为两对或多对基因控制的疾病。
【详解】A、若先天性聋哑为显性性状(AA或Aa),则与正常人(aa)结婚,子代至少有1/2的概率患病,与题意不符,A错误;
B、若为单基因遗传病,患病父母生出正常子女,说明该病为显性遗传病,亲本基因型为杂合子,子代正常概率为1/4,但一对先天性聋哑夫妇生的5个孩子均正常,概率为(1/4)5,概率太低,可能性不大,B错误;
CD、先天性聋哑人和正常人结婚生育的后代一般都是正常人,说明先天性聋哑最可能是隐性性状,一对先天性聋哑夫妇生下5个孩子全正常,说明该性状是由多对基因控制的,多基因隐性突变都可导致聋哑,因而父母均有聋哑,但是分别由不同的隐性突变所致(如A和B的隐性突变均可导致聋哑,那么父母基因型分别为aaBB,AAbb),所以聋哑的父母所生的子代都可能是正常的(A_B_),D正确,C错误。
故选D。
4.(2024·北京东城·一模)新型抗虫棉T与传统抗虫棉R19、sGK均将抗虫基因整合在染色体上,但具有不同的抗虫机制。对三者进行遗传分析,杂交组合及结果如下表所示。以下说法错误的是( )
A.T与R19的抗虫基因可能位于一对同源染色体上
B.T与sGK的抗虫基因插入位点在非同源染色体上
C.杂交组合②的F2抗虫株中抗虫基因数量不一定相同
D.R19与sGK杂交得到的F2中性状分离比为3:1
【答案】D
【分析】基因自由组合定律的实质是:位于非同源染色体上的非等位基因的分离或自由组合是互不干扰的;在减数分裂过程中,同源染色体上的等位基因彼此分离的同时,非同源染色体上的非等位基因自由组合。
【详解】A、T×R19杂交,F1全部为抗虫植株,F2全部为抗虫植株,可推测T与R19的抗虫基因可能位于一对同源染色体上,所含的配子均含有抗虫基因导致,A正确;
B、根据T×sGK杂交结果分析,F1全部为抗虫植株,F2中抗虫:不抗虫=15:1,该比值是9:3:3:1的变形,可知T与sGK的抗虫基因插入位点在非同源染色体上,B正确;
C、设相关基因是A/a、B/b,其中A-B-、A-bb和aaB-的类型均表现为抗虫,故杂交组合②的F2抗虫株中抗虫基因数量不一定相同,C正确;
D、设T基因型是AAbb,则sGK是aaBB,R19是A1A1AA,R19与sGK杂交后F1的基因型是A1A(连锁)aBb,两对基因独立遗传(A1A可看做一个基因),F2中性状分离比为15∶1,D错误。
故选D。
5.(2024·北京石景山·一模)短指症是一种单基因遗传病,相关基因用H/h表示。其病因是BMPR基因编码的骨形态发生蛋白受体的第486位氨基酸由精氨酸转变为谷氨酰胺,导致患者的成骨细胞不能分化为正常骨细胞。下图为某短指症家族的系谱图(Ⅰ-2不携带该致病基因)。下列叙述不正确的是( )
A.短指症属于显性遗传病,Ⅱ-3的基因型为Hh
B.若Ⅱ-3再生育一孩(Ⅲ-2),其基因型与Ⅲ-1相同的概率为1/4
C.可以通过基因检测来确定Ⅲ-2是否患短指症
D.异常BMPR产生的根本原因是其基因发生了碱基对的替换
【答案】B
【分析】1、伴X性显性遗传病特征:①人群中女性患者比男性患者多,前者病情常较轻;②患者的双亲中必有一名是该病患者;③男性患者的女儿全部都为患者,儿子全部正常;④系谱中常可看到连续传递现象。
2、伴X性隐性遗传的遗传特征:①人群中男性患者远比女性患者多;②如果女性是一患者,其父亲和儿子一定也是患者,母亲一定是携带者。
【详解】A、根据系谱图分析,Ⅰ-2不携带致病基因,则一定会遗传给Ⅱ-3一个正常基因,Ⅱ-3患病,至少有一个致病基因且遗传自她的父亲,则Ⅱ-3为杂合子,该病为显性遗传病,又因Ⅱ-2男患者母亲正常,则一定为常染色体显性遗传,Ⅱ-3基因型为Hh,A正确;
B、Ⅱ-3(Hh)与Ⅱ-4(hh)所生Ⅲ-1基因型为Hh,再生育一孩,其子代基因型及概率为1/2Hh、1/2hh,B错误;
C、短指症属于常染色体显性遗传病,可通过基因检测胎儿的基因型,判断是否患病,C正确;
D、由于BMPR蛋白中仅一个氨基酸发生改变,故推测短指症的发生可能是因为BMPR基因发生碱基对的替换,D正确。
故选B。
6.(2024·北京·模拟预测)已知某种昆虫的体色由位于2号染色体上的一对等位基因A(红色)、a(棕色)控制,且AA个体在胚胎期致死:另一对等位基因B/b也会影响昆虫的体色,只有基因B存在时,上述体色才能表现,否则表现为黑色。现有红色昆虫(甲)与黑色昆虫(乙)杂交,F1表现型及比例为红色:棕色=2:1。欲判断B、b基因是否位于2号染色体上,取F1中一只红色雄性昆虫与F1中多只棕色雌性昆虫进行交配得到F2,统计F2的表现型及比例(不考虑染色体互换)。下列叙述不正确的是( )
A.亲本的基因型甲为AaBB、乙为Aabb
B.若F2表现型及比例为红色:棕色:黑色=2:1:1,则B、b基因在2号染色体上
C.若F2表现型及比例为红色:棕色:黑色=1:2:1,则B、b基因在2号染色体上
D.若F2表现型及比例为红色:棕色:黑色=3:2:3,则B、b基因不在2号染色体上
【答案】D
【分析】自由组合定律的实质:位于非同源染色体上的非等位基因的分离或组合是互不干扰的;在减数分裂过程中,同源染色体上的等位基因彼此分离的同时,非同源染色体上的非等位基因自由组合。
【详解】A、由题干信息分析可知:红色甲虫(AaB_)与黑色甲虫(_ _bb为黑色)杂交, 中红色(AaB_)∶棕色(aaB_为棕色)=2∶1,说明亲本都含有a基因、且甲不含有b基因,因此亲本基因型是甲为AaBB,乙为Aabb,A正确;
BC、若B/b基因位于2号染色体上,则不遵循自由组合定律,遵循连锁定律:AaBb产生的配子的类型及比例是AB∶ab=1∶1或aB∶Ab=1∶l,aaBb产生的配子的类型及比例是aB∶ab=1∶1,雌雄配子随机结合产生后代的基因型及比例是AaBB∶AaBb∶aaBb∶aabb=1∶1∶1∶1或AaBb∶Aabb∶aaBB∶aaBb=1∶1∶1∶1,分别表现为红色、红色、棕色、黑色或红色、黑色、棕色、棕色,即红色∶棕色∶黑色=2∶1∶1或红色∶棕色∶黑色=1∶2∶1,BC正确;
D、若B/b基因不位于2号染色体上,则遵循自由组合定律:子一代中红色雄性甲虫的基因型是AaBb,多只棕色雌性甲虫的基因型是aaBb,则杂交后代的基因型及比例是(1Aa∶1aa)(3B_∶1bb)=3AaB_∶1Aabb∶3aaB_∶1aabb,分别表现为红色、黑色、棕色、黑色,红色∶棕色∶黑色=3∶3∶2,D错误。
故选D。
7.(2024·北京朝阳·二模)某牵牛花表型为高茎红花,其自交F1表型及比例为高茎红花:高茎白花:矮茎红花:矮茎白花=7:3:1:1。高茎和矮茎分别由基因A、a控制,红花和白花分别由基因B、b控制,两对基因位于两对染色体上。下列叙述错误的是( )
A.两对基因的遗传遵循基因自由组合定律
B.亲本产生基因型为aB的雌雄配子均不育
C.F1高茎红花中基因型为AaBb的植株占3/7
D.F1中高茎红花与矮茎白花测交后代无矮茎红花
【答案】B
【分析】分析题文:高茎和矮茎分别由基因A、a控制,红花和白花分别由基因B、b控制,即高茎、红花为显性,则高茎红花的基因型为A_B_,高茎白花的基因型为A_bb,矮茎红花的基因型为aaB_,矮茎白花的基因型为aabb,红花A_B_自交后代表现型及比例为高茎红花:高茎白花:矮茎红花:矮茎白花=7:3:1:1,是9:3:3:1的变式,说明亲本高茎红花的基因型是AaBb,且存在aB的雌配子或雄配子致死。
【详解】A、F1的表现型及比例为高茎红花:高茎白花:矮茎红花:矮茎白花=7:3:1:1,是9:3:3:1的变式,说明两对等位基因的遗传符合自由组合定律,A正确;
B、亲本高茎红花的基因型是AaBb,理论上,高茎红花(9份)的基因型及比例为AABB:AaBB:AABb:AaBb=1:2:2:4,矮茎红花(3份)的基因型及比例为aaBB:aaBb=1:2,对比题干都少了2份,说明aB的雌配子或雄配子不育,B错误;
C、F1高茎红花的基因型有1AABB、2AABb、1AaBB、3AaBb,其中基因型为AaBb的植株占3/7,C正确;
D、若F1中高茎红花植株(AaBb)的aB花粉不育,则该高茎红花与矮茎白花(aabb)测交后代不会出现矮茎红花(aaB_),D正确。
故选B。
8.(2023·北京·高考真题)纯合亲本白眼长翅和红眼残翅果蝇进行杂交,结果如图。F2中每种表型都有雌、雄个体。根据杂交结果,下列推测错误的是( )
A.控制两对相对性状的基因都位于X染色体上
B.F1雌果蝇只有一种基因型
C.F2白眼残翅果蝇间交配,子代表型不变
D.上述杂交结果符合自由组合定律
【答案】A
【分析】基因自由组合定律的实质是:位于非同源染色体上的非等位基因的分离或自由组合是互不干扰的;在减数分裂过程中,同源染色体上的等位基因彼此分离的同时,非同源染色体上的非等位基因自由组合。
【详解】A、白眼雌蝇与红眼雄果蝇杂交,产生的F1中白眼均为雄性,红眼均为雌性,说明性状表现与性别有关,则控制眼色的基因位于X染色体上,同时说明红眼对白眼为显性;另一对相对性状的果蝇杂交,无论雌雄均表现为长翅,说明长翅对产残翅为显性,F2中每种表型都有雌、雄个体,无论雌雄均表现为长翅∶残翅=3∶1,说明控制果蝇翅形的基因位于常染色体上,A错误;
B、若控制长翅和残翅的基因用A/a表示,控制眼色的基因用B/b表示,则亲本的基因型可表示为AAXbXb,aaXBY,二者杂交产生的F1中雌性个体的基因型为AaXBXb,B正确;
C、亲本的基因型可表示为AAXbXb,aaXBY,F1个体的基因型为AaXBXb、AaXbY,则F2白眼残翅果蝇的基因型为aaXbXb、aaXbY,这些雌雄果蝇交配的结果依然为残翅白眼,即子代表型不变,C正确;
D、 根据上述杂交结果可知,控制眼色的基因位于X染色体上,控制翅型的基因位于常染色体上,可见, 上述杂交结果符合自由组合定律,D正确。
故选A。
9.(2022·北京·高考真题)控制果蝇红眼和白眼的基因位于X染色体。白眼雌蝇与红眼雄蝇杂交,子代中雌蝇为红眼,雄蝇为白眼,但偶尔出现极少数例外子代。子代的性染色体组成如下图。下列判断错误的是( )
A.果蝇红眼对白眼为显性
B.亲代白眼雌蝇产生2种类型的配子
C.具有Y染色体的果蝇不一定发育成雄性
D.例外子代的出现源于母本减数分裂异常
【答案】B
【分析】1、位于性染色体上的基因,其在遗传上总是和性别相关联,这种现象叫伴性遗传。
2、摩尔根运用“假说—演绎法”,通过果蝇杂交实验证明了萨顿假说。
【详解】A、白眼雌蝇与红眼雄蝇杂交,子代中雌蝇为红眼,雄蝇为白眼,可判断果蝇红眼对白眼为显性,A正确;
B、母本进行了异常的减数分裂,产生了XX、X、O三种类型的配子,B错误;
C、由图可知,XXY的个体为雌性,具有Y染色体的果蝇不一定发育成雄性,C正确;
D、例外子代的出现是源于母本减数分裂异常,出现了不含X染色体的卵细胞或含有两条X染色体的卵细胞,D正确。
故选B。
10.(2023·北京西城·二模)控制果蝇体色和翅型的基因均位于常染色体上,杂交实验结果如下图。下列分析错误的是( )
A.长翅对短翅为显性
B.体色和翅型的遗传均遵循基因分离定律
C.F1灰身长翅果蝇产生了17%的重组配子
D.F1灰身长翅自交后代性状分离比为9∶3∶3∶1
【答案】D
【分析】基因分离定律的实质:在杂合子的细胞中,位于一对同源染色体上的等位基因,具有一定的独立性;生物体在进行减数分裂形成配子时,等位基因会随着同源染色体的分开而分离,分别进入到两个配子中,独立地随配子遗传给后代。利用测交实验可验证某一个体的基因型, 由于隐性纯合子只产生隐性配子,其不影响后代的表现型,因此若后代只有一种表现型,说明该个体只产生一种配子,即亲本为纯合子,若后代为两种表现型且比例为1:1,说明亲本产生两种比例相等的配子,即亲本为杂合子。
【详解】A、仅考虑翅型基因,亲本分别为纯合长翅和纯合短翅,F1只表现为长翅,说明长翅为显性性状,短翅为隐性性状,A正确;
B、考虑体色基因,亲本分别为纯合灰身和纯合黑身,F1只表现为灰身,说明灰身为显性性状,黑身为隐性性状;假设A、a分别控制灰身和黑身,B、b分别控制长翅和短翅,已知两对基因均位于常染色体上,则母本基因型为AABB,父本基因型为aabb,F1基因型为AaBb,F1与纯合黑身短翅果蝇aabb测交,只考虑体色基因,后代灰身:黑身=(41.5%+8.5%):(41.5%+8.5%)=1:1,说明体色基因遵循分离定律,只考虑翅型基因,后代长翅:短翅=(41.5%+8.5%):(41.5%+8.5%)=1:1,说明翅型基因遵循分离定律,B正确;
C、由以上分析可知,F1测交后代灰身:黑身=1:1,长翅:短翅=1:1,若这两对基因符合自由组合定律,则可用乘法法则计算其后代表现型比例应为灰身长翅:黑身长翅:灰身短翅:黑身短翅=1:1:1:1,与题图不符,说明这两对基因是位于一对同源染色体上的。由亲本基因型为AABB和aabb可知,F1中A与B基因位于一条染色体上,a与b位于一条染色体上,由于F1在减数第一次分裂前期发生了染色体互换,导致形成了重组配子Ab和aB,由于F1测交后代的表现型比例可以反应F1产生配子的比例,F1产生重组配子Ab和aB的比例之和=F1测交后代中灰身短翅个体(基因型为Aabb)和黑身长翅(基因型为aaBb)个体的比例之和=8.5%+8.5%=17%,C正确;
D、由于体色和翅型基因是位于一对同源染色体上的,不符合自由组合定律,则F1(基因型为AaBb)自交后产生性状分离比不是9:3:3:1,9:3:3:1是符合自由组合定律的双杂合子(AaBb)自交获得的后代比例,D错误。
故选D。
11.(2023·北京·二模)牵牛花为虫媒、两性花,有白色、红色、蓝紫色等多种花色。下图为其色素代谢途径示意图。研究者将白色和蓝紫色牵牛杂交,F1中红花植株与蓝紫花植株的比例为1:1,其中蓝紫色花比亲本中蓝紫色花的颜色浅。推测出现颜色浅的可能原因是( )
注:A、B基因位于细胞核内,其等位基因a、b无相应功能
A.F1蓝紫色花的花瓣细胞中A酶含量少于亲本
B.F1蓝紫色花的花瓣细胞中B酶含量少于亲本
C.亲本蓝紫色花的花瓣细胞中合成的矢车菊素较F1少
D.亲本蓝紫色花的花瓣细胞中合成的天竺葵素较F1少
【答案】A
【分析】基因控制蛋白质的合成从而控制性状,有两种方式:(1)基因通过控制酶的合成来控制代谢过程,进而控制生物体的性状。(2)基因通过控制蛋白质的结构,直接控制生物体的性状。基因与基因、基因与基因产物、基因与环境之间存在着复杂的相互作用,精细地调控生物体的性状。
【详解】A、白色花基因型是aa--,蓝紫色花基因型是A-B-,F1有红花A-bb和蓝紫色花A-B-,且A-bb:A-B-=1:1,则亲本基因型是白色花aabb,蓝紫色花AABb,F1是AaBb、Aabb,F1蓝紫色花AaBb的花瓣细胞中A酶含量少于亲本AABb ,A符合题意;
B、F1蓝紫色花AaBb的花瓣细胞中B酶含量和亲本 AABb相同,B不符合题意;
C、亲本蓝紫色花AABb的花瓣细胞中合成的A酶含量较F1(AaBb)多,则亲本蓝紫色花的花瓣细胞中合成的矢车菊素较F1多,C不符合题意;
D、亲本蓝紫色花AABb的花瓣细胞中合成的A酶含量较F1(AaBb)多,B酶含量相同,亲本蓝紫色花的花瓣细胞中合成的天竺葵素较F1多 ,D不符合题意。
故选A。
12.(2024·北京东城·二模)雌性家蚕的性染色体组成为ZW,研究人员使用X射线获得了甲、乙两只雌性突变体,均发生了Z染色体的片段缺失。利用Z染色体上不同区域对应引物进行PCR,部分结果如下图。下列说法错误的是( )
A.在该实验中X射线用于提高突变率
B.甲与野生型杂交后代中雌性均为野生型
C.乙比甲缺失了更多的Z染色体片段
D.可利用该方法对相关基因进行定位
【答案】C
【分析】1、基因位于性染色体上,所以遗传上总是和性别相关联,这种现象叫做伴性遗传。
2、染色体变异包括染色体结构变异(重复、 缺失、易位、倒位)和染色体数目变异。
【详解】A、X射线属于物理因素,可诱发变异,在该实验中X射线用于提高突变率,A正确;
B、甲是Z染色体上发生了片段缺失,野生型家蚕的两条Z染色体都是正常的,因此甲与野生型杂交后代中雌性含有一条正常的Z染色体和一条缺失片段的Z染色体,表现为野生型,B正确;
C、根据图示,区域Ⅰ和Ⅲ中突变乙含有和野生型相同的片段,而突变甲不含相应的片段,区域Ⅱ中突变甲和乙都不含相应片段,因此甲比乙缺失了更多的Z染色体片段,C错误;
D、缺失的Z染色体片段会导致相应基因缺失,从而使雌蚕发生表型上相应变化,因此可利用该方法对相关基因进行定位,D正确。
故选C。
13.(2024·北京丰台·二模)β基因控制的矮小黄鸡具有单冠、胫短、胸宽等特点。为了研究矮小黄鸡的遗传特性,研究者利用正常黄羽鸡进行了正反交实验,结果如下表。下列说法正确的是( )
A.β基因位于X染色体上
B.控制矮小性状的β基因为显性
C.正反交子代中雄性的基因型不同
D.β基因可以影响多个性状
【答案】D
【分析】由性染色体上的基因所控制性状的遗传上总是和性别相关,这种与性别相关联的性状遗传方式就称为伴性遗传。鸡的性别决定方式为ZW型。
【详解】A、由题意可知,正交和反交F1胫长不同,说明控制胫长的基因位于性染色体上,而鸡的性别决定方式为ZW型,所以β基因位于Z染色体上,A错误;
B、由反交实验可以看出,控制矮小性状的β基因为隐性,B错误;
C、正反交子代中雄性的基因型均为杂合子,基因型相同,C错误;
D、由题意“β基因控制的矮小黄鸡具有单冠、胫短、胸宽等特点”可知,β基因可以影响多个性状,D正确。
故选D。
14.(2024·北京朝阳·一模)F基因突变可引发人类某种单基因遗传病。以下图1为该遗传病的家系图谱,图2为用限制酶M处理家系成员的F基因后,进行电泳的部分结果。
下列叙述不正确的是( )
A.突变的F基因序列中存在一个限制酶M的酶切位点
B.该遗传病的致病基因是位于X染色体上的隐性基因
C.Ⅲ-1的F基因经M酶切后电泳检测结果与I-2一致
D.若Ⅱ-1与Ⅱ-2再生育,生出患病孩子的概率为1/4
【答案】C
【分析】分析题图可知:图1中,Ⅰ-1与Ⅰ-2正常,Ⅱ-3患病,说明该病为隐性遗传病。图2中,限制酶M处理家系成员的F基因后,Ⅱ-3有6.5kb和5.0kb片段,说明F基因突变产生隐性致病基因(f)经限制酶切割后产生了6.5kb和5.0kb片段,而6.5kb+5.0kb=11.5kb,致病基因可能由正常基因发生碱基对的替换形成 ,替换前的正常基因(F基因)序列不能被限制酶M识别,图中11.5kb片段即为F基因。
【详解】A、图1中,Ⅰ-1与Ⅰ-2正常,Ⅱ-3患病,说明该病为隐性遗传病。图2中,限制酶M处理家系成员的F基因后,Ⅱ-3有6.5kb和5.0kb片段,说明F基因突变产生隐性致病基因(f)经限制酶切割后产生了6.5kb和5.0kb片段,f基因被切割成两个片段说明突变的F基因序列中存在一个限制酶M的酶切位点,A正确。
B、图1中,Ⅰ-1与Ⅰ-2正常,Ⅱ-3患病,说明该病为隐性遗传病。图2中,限制酶M处理家系成员的F基因后,Ⅱ-3有6.5kb和5.0kb片段,说明F基因突变产生隐性致病基因(f)经限制酶切割后产生了6.5kb和5.0kb片段,而6.5kb+5.0kb=11.5kb,致病基因可能由正常基因发生碱基对的替换形成 ,替换前的正常基因(F基因)序列不能被限制酶M识别,图中11.5kb片段即为F基因。即Ⅰ-1只含F基因,Ⅰ-2与Ⅱ-2既含F基因又含f基因,Ⅱ-3只含f基因,若该病为常染色体隐性遗传病,则Ⅱ-3基因型为ff,Ⅰ-1与Ⅰ-2基因型为Ff,与电泳结果不符,因此,该病不可能为常染色体隐性遗传病,该遗传病的致病基因是位于X染色体上的隐性基因,B正确;
C、该遗传病的致病基因是位于X染色体上的隐性基因,Ⅱ-1基因型为XFY,Ⅱ-2基因型为XFXf,Ⅲ-1的基因型为XFXF或XFXf,Ⅲ-1的F基因经M酶切后电泳检测结果与I-1或I-2一致,C错误;
D、该遗传病的致病基因是位于X染色体上的隐性基因,Ⅱ-1基因型为XFY,Ⅱ-2基因型为XFXf,生出患病孩子XFY的概率为1/4,D正确。
故选C。
15.(2024·北京西城·一模)杜氏肌营养不良为单基因遗传病,由编码肌细胞膜上抗肌萎缩蛋白的D基因发生突变导致,最终造成肌肉进行性坏死。图为某患该病家系的系谱图,相关分析错误的是( )
A.D基因不在Y染色体上
B.I-2和II-4必为致病基因携带者
C.Ⅲ-3产生正常配子的概率为50%
D.建议IV-2在产前进行基因筛查
【答案】B
【分析】题图分析:杜氏肌营养不良是一种表现为进行性肌无力,亲代双亲均未患病,其子代儿子出现患病,该病为隐性遗传病。
【详解】A、由Ⅳ-4、Ⅳ-5患病,其父亲正常可知,该病基因D不在Y染色体上,A正确;
B、亲代双亲均未患病,其子代儿子出现患病,该遗传病可能为伴X染色体隐性遗传病或常染色体隐性遗传病,若该遗传病为伴X染色体隐性遗传病,则I-2和Ⅲ-4(都正常)不含致病基因,B错误;
C、若该病为伴X染色体隐性遗传病,则Ⅲ-3的基因型为XDXd,其产生的配子XD:Xd=1:1,故正常配子占50%;若该遗传病为伴X染色体隐性遗传病,则Ⅲ-3的基因型为Dd,其产生的配子D:d=1:1,故正常配子占50%,C正确;
D、若该病为伴X染色体隐性遗传病,Ⅲ-3的基因型为XDXd,Ⅲ-4的基因型为XDY,因此Ⅳ-2的基因型为XDXD或XDXd,所生儿子可能是患者,因此产前要进行基因筛查,D正确。
故选B。
二、非选择题
16.(2024·北京·高考真题)玉米是我国栽培面积最大的农作物,籽粒大小是决定玉米产量的重要因素之一,研究籽粒的发育机制,对保障粮食安全有重要意义。
(1)研究者获得矮秆玉米突变株,该突变株与野生型杂交,F1表型与 相同,说明矮秆是隐性性状。突变株基因型记作rr。
(2)观察发现,突变株所结籽粒变小。籽粒中的胚和胚乳经受精发育而成,籽粒大小主要取决于胚乳体积。研究发现,R基因编码DNA去甲基化酶,亲本的该酶在本株玉米所结籽粒的发育中发挥作用。突变株的R基因失活,导致所结籽粒胚乳中大量基因表达异常,籽粒变小。野生型及突变株分别自交,检测授粉后14天胚乳中DNA甲基化水平,预期实验结果为 。
(3)已知Q基因在玉米胚乳中特异表达,为进一步探究R基因编码的DNA去甲基化酶对Q基因的调控作用,进行如下杂交实验,检测授粉后14天胚乳中Q基因的表达情况,结果如表1。
表1
综合已有研究和表1结果,阐述R基因对胚乳中Q基因表达的调控机制 。
(4)实验中还发现另外一个籽粒变小的突变株甲,经证实,突变基因不是R或Q。将甲与野生型杂交,F1表型正常,F1配子的功能及受精卵活力均正常。利用F1进行下列杂交实验,统计正常籽粒与小籽粒的数量,结果如表2。
表2
已知玉米子代中,某些来自父本或母本的基因,即使是显性也无功能。
①根据这些信息,如何解释基因与表2中小籽粒性状的对应关系?请提出你的假设 。
②若F1自交,所结籽粒的表型及比例为 ,则支持上述假设。
【答案】(1)野生型
(2)野生型所结籽粒胚乳中DNA甲基化水平低于突变株
(3)母本R基因编码的DNA去甲基化酶只能降低母本Q基因的甲基化水平,使母本Q 基因在胚乳中表达:对父本的Q基因不起激活作用。父本R基因对Q基因不起激活 作用
(4) 突变性状受两对独立遗传的基因控制,两对基因同时无活性才表现为小籽粒,其中一对等位基因在子代中,来自母本的不表达,来自父本的表达 正常籽粒:小籽粒=7:1
【分析】【关键能力】
(1)信息获取与加工
(2)逻辑推理与论证
【详解】(1)若矮秆是隐性性状,矮秆玉米突变株与野生型杂交,子代表型与野生型相同。
(2)野生型R基因正常,能编码DNA去甲基化酶,催化DNA去甲基化,所以野生型及突变株分别自交,野生型植株所结籽粒胚乳中DNA甲基化水平更低。
(3)由组别2、4可知,母本中的R基因编码的DNA去甲基化酶无法为父本提供的Q基因去甲基化,由组别3可知父本中R基因编码的DNA去甲基化酶不能对母本上所结籽粒的胚乳中的Q基因发挥功能。结合前面的研究成果:亲本的该酶在本株玉米所结籽粒的发育中发挥作用,可得母本R基因编码的DNA去甲基化酶只能降低母本Q基因的甲基化水平,使母本Q 基因在胚乳中表达:对父本的Q基因不起激活作用。父本R基因对Q基因不起激活 作用。
(4)①甲与野生型杂交得到的子代为正常个体,说明小籽粒为隐性性状。F1与甲杂交属于测交,F1作父本时,结果出现正常籽粒:小籽粒=3:1,推测该性状受到两对等位基因的控制,且只有不含显性基因的个体表现为小籽粒。F1作母本时,与甲杂交,后代正常籽粒:小籽粒=1:1,结合题目中“已知玉米子代中,某些来自父本或母本的基因,即使是显性也无功能”推测,母本产生配子时有一对等位基因是不发挥功能的。因此提出的假设为:籽粒变小受到两对等位基因的控制,任意一对等位基因中的显性基因正常发挥功能的个体表现为正常籽粒,没有显性基因或显性基因均无法正常发挥功能的个体表现为小籽粒,其中有一对等位基因的显性基因来自母本的时候无法发挥功能。②F1自交,F1产生的精子中含显性基因正常发挥功能的配子:不含显性基因的配子=3:1,F1产生的卵细胞中含显性基因正常发挥功能的配子:不含显性基因的配子和含显性基因不发挥功能的配子=1:1,所以F1自交所结籽粒的表型及比例为正常籽粒:小籽粒=(1-1/4×1/2):(1/4×1/2)=7:1。
17.(2023·北京·高考真题)二十大报告提出“种业振兴行动”。油菜是重要的油料作物,筛选具有优良性状的育种材料并探究相应遗传机制,对创制高产优质新品种意义重大。
(1)我国科学家用诱变剂处理野生型油菜(绿叶),获得了新生叶黄化突变体(黄化叶)。突变体与野生型杂交,结果如图甲,其中隐性性状是 。
(2)科学家克隆出导致新生叶黄化的基因,与野生型相比,它在DNA序列上有一个碱基对改变,导致突变基因上出现了一个限制酶B的酶切位点(如图乙)。据此,检测F2基因型的实验步骤为:提取基因组DNA→PCR→回收扩增产物→ →电泳。F2中杂合子电泳条带数目应为 条。
(3)油菜雄性不育品系A作为母本与可育品系R杂交,获得杂交油菜种子S(杂合子),使杂交油菜的大规模种植成为可能。品系A1育性正常,其他性状与A相同,A与A1杂交,子一代仍为品系A,由此可大量繁殖A。在大量繁殖A的过程中,会因其他品系花粉的污染而导致A不纯,进而影响种子S的纯度,导致油菜籽减产。油菜新生叶黄化表型易辨识,且对产量没有显著影响。科学家设想利用新生叶黄化性状来提高种子S的纯度。育种过程中首先通过一系列操作,获得了新生叶黄化的A1,利用黄化A1生产种子S的育种流程见图丙。
①图丙中,A植株的绿叶雄性不育子代与黄化A1杂交,筛选出的黄化A植株占子一代总数的比例约为 。
②为减少因花粉污染导致的种子S纯度下降,简单易行的田间操作用 。
【答案】(1)黄化叶
(2) 用限制酶B处理 3
(3) 50% 在开花前把田间出现的绿叶植株除去
【分析】基因突变是DNA分子中碱基对的增添、缺失或替换而引起的基因结构的改变。碱基对的增添、缺失或替换如果发生在基因的非编码区,则控制合成的蛋白质的氨基酸序列不会发生改变;如果发生在编码区,则可能因此基因控制合成的蛋白质的氨基酸序列改变。
【详解】(1)野生型油菜进行自交,后代中既有野生型又有叶黄化,由此可以推测黄化叶是隐性性状。
(2)检测F2基因型的实验步骤为::提取基因组DNA→PCR→回收扩增产物→用限制酶B处理→电泳。野生型基因电泳结果有一条带,叶黄化的基因电泳结果有两条带,则F2中杂合子电泳条带数目应为3条。
(3)①油菜雄性不育品系A作为母本与可育品系R杂交,获得杂交油菜种子S(杂合子),设育性基因为A、a,叶色基因为B、b,可判断雄性不育品系A为显性纯合子(AA),R为隐性纯合子(aa),A植株的绿叶雄性不育子代(AaBb)与黄化A1(aabb)杂交,后代中一半黄化,一半绿叶,筛选出的黄化A植株占子一代总数的比例约为50%。
②A不纯会影响种子S的纯度,为减少因花粉污染导致的种子S纯度下降,应在开花前把田间出现的绿叶植株除去。
18.(2022·北京·高考真题)番茄果实成熟涉及一系列生理生化过程,导致果实颜色及硬度等发生变化。果实颜色由果皮和果肉颜色决定。为探究番茄果实成熟的机制,科学家进行了相关研究。
(1)果皮颜色由一对等位基因控制。果皮黄色与果皮无色的番茄杂交的F1果皮为黄色,F1自交所得F2果皮颜色及比例为 。
(2)野生型番茄成熟时果肉为红色。现有两种单基因纯合突变体,甲(基因A突变为a)果肉黄色,乙(基因B突变为b)果肉橙色。用甲、乙进行杂交实验,结果如下图1。据此,写出F2中黄色的基因型: 。
(3)深入研究发现,成熟番茄的果肉由于番茄红素的积累而呈红色,当番茄红素量较少时,果肉呈黄色,而前体物质2积累会使果肉呈橙色,如下图2。上述基因A、B以及另一基因H均编码与果肉颜色相关的酶,但H在果实中的表达量低。根据上述代谢途径,aabb中前体物质2积累、果肉呈橙色的原因是 。
(4)有一果实不能成熟的变异株M,果肉颜色与甲相同,但A并未突变,而调控A表达的C基因转录水平极低。C基因在果实中特异性表达,敲除野生型中的C基因,其表型与M相同。进一步研究发现M中C基因的序列未发生改变,但其甲基化程度一直很高。推测果实成熟与C基因甲基化水平改变有关。欲为此推测提供证据,合理的方案包括 ,并检测C的甲基化水平及表型。
①将果实特异性表达的去甲基化酶基因导入M
②敲除野生型中果实特异性表达的去甲基化酶基因
③将果实特异性表达的甲基化酶基因导入M
④将果实特异性表达的甲基化酶基因导入野生型
【答案】(1)黄色∶无色=3∶1
(2)aaBB、aaBb
(3)基因A突变为a,但果肉细胞中的基因H仍表达出少量酶H,持续生成前体物质2;基因B突变为b,前体物质2无法转变为番茄红素
(4)①②④
【分析】1、基因分离定律的实质是:在杂合体的细胞中,位于一对同源染色体的等位基因,具有一定的独立性;在减数分裂形成配子的过程中,等位基因会随同源染色体的分开而分离,分别进入两个配子中,独立的随配子遗传给后代。
2、基因的自由组合定律的实质是:位于非同源染色体上的非等位基因的分离或组合是互不干扰的;在减数分裂过程中,同源染色体上的等位基因彼此分离的同时,非同源染色体上的非等位基因自由组合。
3、甲、乙为两种单基因纯合突变体,甲(基因A突变为a)果肉黄色,乙(基因B突变为b)果肉橙色。由图1可知,F2比值约为为9:3:4,F1基因型为AaBb,红色基因型为A_B_,黄色为aaB_,橙色为A_bb、aabb,甲乙基因型分别为aaBB、AAbb。
【详解】(1)果皮黄色与果皮无色的番茄杂交的F1果皮为黄色,说明黄色是显性性状,F1为杂合子,则F1自交所得F2果皮颜色及比例为黄色∶无色=3∶1。
(2)由图可知,F2比值约为为9:3:4,说明F1基因型为AaBb,则F2中黄色的基因型aaBB、aaBb。
(3)由题意和图2可知,成熟番茄的果肉由于番茄红素的积累而呈红色,当番茄红素量较少时,果肉呈黄色,而前体物质2积累会使果肉呈橙色,则存在A或H,不在B基因时,果肉呈橙色。因此,aabb中前体物质2积累、果肉呈橙色的原因是基因A突变为a,但果肉细胞中的基因H仍表达出少量酶H,持续生成前体物质2;基因B突变为b,前体物质2无法转变为番茄红素。
(4)C基因表达的产物可以调控A的表达,变异株M中C基因的序列未发生改变,但其甲基化程度一直很高,欲检测C的甲基化水平及表型,可以将果实特异性表达的去甲基化酶基因导入M,使得C去甲基化,并检测C的甲基化水平及表型;或者敲除野生型中果实特异性表达的去甲基化酶基因,检测野生型植株C的甲基化水平及表型,与突变植株进行比较;也可以将果实特异性表达的甲基化酶基因导入野生型,检测野生型C的甲基化水平及表型。而将果实特异性表达的甲基化酶基因导入M无法得到果实成熟与C基因甲基化水平改变有关,故选①②④。
19.(2021·北京·高考真题)玉米是我国重要的农作物,研究种子发育的机理对培育高产优质的玉米新品种具有重要作用。
(1)玉米果穗上的每一个籽粒都是受精后发育而来。我国科学家发现了甲品系玉米,其自交后的果穗上出现严重干瘪且无发芽能力的籽粒,这种异常籽粒约占1/4。籽粒正常和干瘪这一对相对性状的遗传遵循孟德尔的 定律。上述果穗上的正常籽粒均发育为植株,自交后,有些植株果穗上有约1/4干瘪籽粒,这些植株所占比例约为 。
(2)为阐明籽粒干瘪性状的遗传基础,研究者克隆出候选基因A/a。将A基因导入到甲品系中,获得了转入单个A基因的转基因玉米。假定转入的A基因已插入a基因所在染色体的非同源染色体上,请从下表中选择一种实验方案及对应的预期结果以证实“A基因突变是导致籽粒干瘪的原因” 。
(3)现已确认A基因突变是导致籽粒干瘪的原因,序列分析发现a基因是A基因中插入了一段DNA(见图1),使A基因功能丧失。甲品系果穗上的正常籽粒发芽后,取其植株叶片,用图1中的引物1、2进行PCR扩增,若出现目标扩增条带则可知相应植株的基因型为 。
(4)为确定A基因在玉米染色体上的位置,借助位置已知的M/m基因进行分析。用基因型为mm且籽粒正常的纯合子P与基因型为MM的甲品系杂交得F1,F1自交得F2。用M、m基因的特异性引物,对F1植株果穗上干瘪籽粒(F2)胚组织的DNA进行PCR扩增,扩增结果有1、2、3三种类型,如图2所示。
统计干瘪籽粒(F2)的数量,发现类型1最多、类型2较少、类型3极少。请解释类型3数量极少的原因 。
【答案】(1) 分离 2/3
(2)III ④/II ③
(3)Aa
(4)基因Aa与Mm在一对同源染色体上(且距离近),其中a和M在同一条染色体上;在减数分裂过程中四分体/同源染色体的非姐妹染色单体发生了交换,导致产生同时含有a和m的重组型配子数量很少;类型3干瘪籽粒是由雌雄配子均为am的重组型配子受精而成。因此,类型3干瘪籽粒数量极少。
【分析】1、基因分离定律的实质:进行有性生殖的生物在进行减数分裂产生配子时,等位基因随同源染色体分离而分离,分别进入不同的配子中,随配子独立遗传给后代;位于性染色体上的基因控制的性状的遗传总是和性别相关联,叫伴性遗传,伴性遗传也遵循分离定律。
2、基因突变:(1)DNA分子中发生碱基的替换、增添或缺失,而引起的基因碱基序列的改变,叫作基因突变。(2)基因突变的特点:普遍性、随机性、不定向性、多害少利性等。
【详解】(1)分析题干信息:“甲品系玉米,其自交后的果穗上出现严重干瘪且无发芽能力的籽粒,这种异常籽粒约占1/4”,即甲品系籽粒正常,其自交后代出现性状分离,且籽粒正常∶干瘪=3∶1,可知籽粒正常和干瘪这一对相对性状的遗传遵循孟德尔的分离定律。假设籽粒正常和干瘪这一对相对性状由基因A/a控制,则甲品系基因型为Aa。上述果穗上的正常籽粒基因型为1/3AA或2/3Aa,均发育为植株,自交后,有些植株果穗上有约1/4干瘪籽粒,这些植株基因型为Aa,所占比例约为2/3。
(2)分析题意可知,假定A基因突变是导致籽粒干瘪的原因,由于转入的单个A基因已插入a基因所在染色体的非同源染色体上,则甲品系玉米基因型为Aa,野生型玉米的基因型为00AA(0表示没有相关基因),转基因甲品系玉米的基因型为A0Aa,且导入的A基因与细胞内原有的A/a基因之间遗传遵循自由组合定律,要证实该假设正确,应可选择方案III转基因玉米自交,依据自由组合定律可知,子代为④正常籽粒(9A-A-、3A-aa、300A-):干瘪籽粒(100aa)≈15:1;或选择方案II转基因玉米A0Aa×甲品系00Aa杂交,子代为③正常籽粒(3A0A-、1A0aa、300A-):干瘪籽粒(00aa)≈7:1。
(3)已知A基因突变是导致籽粒干瘪的原因,序列分析发现a基因是A基因中插入了一段DNA,使A基因功能丧失,甲品系果穗上的正常籽粒发芽后,取其植株叶片,用图1中的引物1、2进行PCR扩增,若出现目标扩增条带则可知相应植株中含有a基因,即其基因型为Aa。
(4)用基因型为mm且籽粒正常的纯合子P(基因型为AAmm)与基因型为MM的甲品系(基因型为AaMM)杂交得F1,基因型为1/2AAMm、1/2AaMm,F1自交得F2。用M、m基因的特异性引物,对F1植株果穗上干瘪籽粒F2胚组织的DNA进行PCR扩增,扩增结果有1、2、3三种类型,基因型分别为aaMM、aaMm、aamm。若两对等位基因位于两对同源染色体上,则类型3的数量应该与类型1的数量同样多,而实际上类型3数量极少,原因可能是:由于基因Aa与Mm在一对同源染色体上(且距离近),其中a和M在同一条染色体上;在减数分裂过程中四分体/同源染色体的非姐妹染色单体发生了交换,导致产生同时含有a和m的重组型配子数量很少;类型3干瘪籽粒是由雌雄配子均为am的重组型配子受精而成。因此,类型3干瘪籽粒数量极少。
【点睛】本题结合基因工程考查基因分离定律和基因自由组合定律的应用,以及基因位置的判断的相关知识,思维含量较大,要求学生能够理解遗传定律的实质,依据题干信息准确分析,得出结论。
20.(2024·北京东城·二模)水稻是人类重要的粮食作物之一,种子的胚乳由外向内分别为糊粉层和淀粉胚乳,通常糊粉层为单层活细胞,主要累积蛋白质、维生素等营养物质;淀粉胚乳为死细胞,主要储存淀粉。选育糊粉层加厚的品种可显著提高水稻的营养。
(1)用诱变剂处理水稻幼苗,结穗后按图1处理种子。埃文斯蓝染色剂无法使活细胞着色。用显微镜观察到胚乳中未染色细胞层数 的即为糊粉层加厚的种子,将其对应的含胚部分用培养基培养,筛选获得不同程度的糊粉层加厚突变体tal、ta2等,这说明基因突变具有 的特点。
(2)突变体tal与野生型杂交,继续自交得到F2种子,观察到野生型:突变型=3∶1,说明该性状的遗传遵循基因 定律。利用DNA的高度保守序列作为分子标记对F2植株进行分析后,将突变基因定位于5号染色体上。根据图2推测突变基因最可能位于 附近,对目标区域进行测序比对,发现了突变基因。
(3)由tal建立稳定品系t,检测发现籽粒中总蛋白、维生素等含量均高于野生型,但结实率较低。紫米品系N具有高产等优良性状。通过图3育种方案将糊粉层加厚性状引入品系N中,培育稳定遗传的高营养新品种。
①补充完成图3育种方案 。
②运用KASP技术对植物进行检测,在幼苗期提取每株植物的DNA分子进行PCR,加入野生型序列和突变型序列的相应引物,两种引物分别携带红色、蓝色荧光信号特异性识别位点,完成扩增后检测产物的荧光信号(红色、蓝色同时存在时表现为绿色荧光)。图3育种方案中阶段1和阶段2均进行KASP检测,请选择其中一个阶段,预期检测结果并从中选出应保留的植株。
③将KASP技术应用于图3育种过程,优点是 。
【答案】(1) 增多 不定向性
(2) 分离 M83
(3) 阶段1:检测结果出现红色和绿色荧光,保留出现绿色荧光信号的植株。阶段2:检测结果出现红色、绿色和蓝色荧光,保留出现蓝色荧光信号的植株 在幼苗期即可测定基因型,准确保留目标植株,加快育种进程
【分析】基因突变:
⑴概念:是指DNA分子中发生碱基对的替换、增添和缺失,而引起的基因结构的改变叫基因突变;
⑵特点:
①普遍性:生物界中普遍存在;
②随机性:生物个体发育的任何时期和任何部位都有可能发生;
③低频性:突变频率很低;
④有害性:一般是有害的,少数是有利的;
⑤不定向性:可以产生一个以上的等位基因。
【详解】(1)由题意可知,通常糊粉层为单层活细胞,选育糊粉层加厚的品种是活细胞且细胞层数增多了,因此要选择的糊粉层加厚的种子应为显微镜观察到胚乳中未染色细胞层数增多的种子;将其对应的含胚部分用培养基培养,筛选获得不同程度的糊粉层加厚突变体tal、ta2等,这说明基因突变具有不定向性的特点;
(2)突变体tal与野生型杂交,继续自交得到F2种子,观察到野生型:突变型=3:1,说明该性状的遗传遵循基因分离定律;根据图2推测突变基因最可能位于发生重组个体数较少的区域附近,即M83附近,对目标区域进行测序比对,发现了突变基因;
(3)①要通过图3的育种方案(杂交育种),首先是选择亲本杂交获得F1,让F1代与品系N回交获得F2,让F2代自交得到植株2,对植株2进行品质检测,最终挑选出稳定遗传的高营养新品种,育种方案如图所示:
;
②图3育种方案中阶段1和阶段2均进行KASP检测,阶段1:检测结果出现红色和绿色荧光,保留出现绿色荧光信号的植株;阶段2:检测结果出现红色、绿色和蓝色荧光,保留出现蓝色荧光信号的植株;
③将KASP技术应用于图3育种过程,优点是在幼苗期即可测定基因型,准确保留目标植株,加快育种进程。
考点
三年考情分析
2025考向预测
基因分离定律
(2024.北京卷.T6)基因分离定律的实质和应用
(2024.北京卷.T21)基因分离定律的实质和应用,性状的显、隐性关系及基因型、表现型、等位基因,表观遗传
(2023.北京卷.T19)基因分离定律的实质和应用
(2022.北京卷.T18)基因分离定律的实质和应用
考点预测:基因分离定律的实质和应用
考法预测:分离比的计算、特殊情况分析、分离定律的验证实验设计。
基因自由组合定律
(2023.北京卷.T4)基因自由组合定律的实质和应用,基因在染色体上位置的判定方法问题
(2022.北京卷.T18)基因自由组合定律的实质和应用
考点预测:基因自由组合定律的实质和应用
考法预测:自由组合定律特殊比例的计算,基因位置的判断
伴性遗传
(2023.北京卷.T4)伴性遗传的遗传规律及应用
(2022.北京卷.T4)基因位于染色体上的实验证据
考点预测:伴性遗传的遗传规律
考法预测:伴性遗传方式的判断和比例的计算;人类遗传病的判断
含义
作用
杂交
基因型不同的同种生物体之间相互交配
①探索控制生物性状的基因的传递规律;
②将不同优良性状集中到一起,得到新品种;
③显隐性性状判断
自交
①植物的自花(或同株异花)传粉
②基因型相同的动物个体间的交配
①可不断提高种群中纯合子的比例;
②可用于植物纯合子、杂合子的鉴定
测交
杂合子与隐性纯合子相交,是一种特殊方式的杂交
①验证遗传基本规律理论解释的正确性;
②可用于高等动物纯合子、杂合子的鉴定
正反交
是相对而言的,正交中的父方和母方分别是反交中的母方和父方
①检验是细胞核遗传还是细胞质遗传;
②检验是常染色体遗传还是性染色体遗传
回交
两亲本杂交获得的子一代,与某一亲本(回交亲本)进行杂交
经过筛选子代非回交亲本所具有的某一优良性状,同时将子代来自非回交亲本中的其他基因替换为回交亲本的优良基因,以此改良回交亲本的劣势性状
AA
Aa
aa
公羊
有角
有角
无角
母羊
有角
无角
无角
序号
条件
F1(AaBb)自交后代比例
F1测交后代比例
①
两种显性基因同时存在、只存在其中任意一种、不存在时表现为三种不同的性状
9∶6∶1
1:2:1
②
两种显性基因同时存在时,表现为一种性状,否则表现为另一种性状
9∶7
1:3
③
当某一对隐性基因成对存在时表现为双隐性状,其余正常表现
9∶3∶4
1:1:2
④
只要存在显性基因就表现为一种性状,其余表现为另一种性状
15∶1
3:1
⑤
两种显性基因同时存在、均不存在或存在其中一种时表现为一种性状,存在另一种显性基因时表现为另一种性状
13∶3
3:1
累加效应表型分析原理
显性基因A与B的作用效果相同,表型与显性基因的个数有关,显性基因越多,效果越强
AaBb自交后代基因型和表型
1AABB∶(2AaBB、2AABb)∶(4AaBb、1aaBB、1AAbb)∶(2Aabb、2aaBb)∶1aabb
5种表现型,性状分离比是1∶4∶6∶4∶1
AaBb测交后代基因型和表型
1AaBb∶(1Aabb、1aaBb)∶1aabb=1∶2∶1
原因
AaBb自交后代性状分离比举例
显性纯合致死
6∶2∶3∶1(AA或BB致死)
4∶2∶2∶1(AA和BB致死)
隐性纯合致死
3∶1(aa或bb致死)
9∶3∶3(aabb致死)
某种精子致死(或不育)
3∶1∶3∶1(含A或B的精子致死)
5∶3∶3∶1(含AB的精子致死)
连锁类型
基因A和B在一条染色体上,基因a和b在另一条染色体上
基因A和b在一条染色体上,基因a和B在另一条染色体上
图解
配子类型
2
2
自交后代
基因型
3
3
表型
2
2
类型
伴X染色体隐性遗传
伴X染色体显性遗传
伴Y染色体遗传
基因位置
隐性致病基因及其等位基因只位于X染色体上,Y染色体上无等位基因
显性致病基因及其等位基因只位于X染色体上,Y染色体上无等位基因
致病基因仅位于Y染色体上,X染色体上无等位基因
患者基型
XbXb、XbY
XAXA、XAXa、XAY
XYM(无显隐性之分)
遗传特点
男患者多于女患者
交叉遗传
隔代遗传
女患者多于男患者
代代遗传
父传子,子传孙
举例
血友病、红绿色盲
抗维生素D佝偻病
外耳道多毛症
灰身、直毛
灰身、分叉毛
黑身、直毛
黑身、分叉毛
雌蝇
3/4
0
1/4
0
雄蝇
3/8
3/8
1/8
1/8
子代
表现型
比例
F1
褐色公牛:红色母牛
1:1
F2
褐色公牛:红色公牛:褐色母牛:红色母牛
3:1:1:3
杂交组合
F1
F2
①T×R19
全部为抗虫株
全部为抗虫株
②T×sGK
全部为抗虫株
抗虫株∶感虫株=15∶1
杂交组合
F1体重(g)
F1胫长(cm)
♂
♀
♂
♀
正交
矮小黄鸡♂×正常黄羽♀
1633
1050
6.78
4.96
反交
矮小黄鸡♀×正常黄羽♂
1635
1530
6.76
6.13
组别
杂交组合
Q基因表达情况
1
RRQQ(♀)×RRqq(♂)
表达
2
RRqq(♀)×RRQQ(♂)
不表达
3
rrQQ(♀)×RRqq(♂)
不表达
4
RRqq(♀)×rrQQ(♂)
不表达
组别
杂交组合
正常籽粒:小籽粒
5
F1(♂)×甲(♀)
3:1
6
F1(♀)×甲(♂)
1:1
题干关键信息
所学知识
信息加工
矮秆是隐性性状
显隐性性状的植株杂交,子一代全为显性性状
矮秆玉米突变株与野生型杂交,子代表型与野生型相同
R基因编码DNA去甲基化酶,突变株的R基因失活
DNA甲基化影响植株的表观遗传
野生型R基因正常,能编码DNA去甲基化酶,催化DNA去甲基化,野生型及突变株分别自交,野生型植株所结籽粒胚乳中DNA甲基化水平更低
实验方案
预期结果
I.转基因玉米×野生型玉米
II.转基因玉米×甲品系
III.转基因玉米自交
IV.野生型玉米×甲品系
①正常籽粒:干瘪籽粒≈1:1
②正常籽粒:干瘪籽粒≈3:1
③正常籽粒:干瘪籽粒≈7:1
④正常籽粒:干瘪籽粒≈15:1
相关试卷
这是一份重难点03 细胞分裂-2025年高考生物 热点 重点 难点 专练(北京专用),文件包含重难点03细胞分裂-2025年高考生物热点重点难点专练北京专用原卷版docx、重难点03细胞分裂-2025年高考生物热点重点难点专练北京专用解析版docx等2份试卷配套教学资源,其中试卷共39页, 欢迎下载使用。
这是一份重难点02 细胞代谢-2025年高考生物 热点 重点 难点 专练(北京专用),文件包含重难点02细胞代谢-2025年高考生物热点重点难点专练北京专用原卷版docx、重难点02细胞代谢-2025年高考生物热点重点难点专练北京专用解析版docx等2份试卷配套教学资源,其中试卷共46页, 欢迎下载使用。
这是一份重难点01 细胞的分子组成-2025年高考生物 热点 重点 难点 专练(北京专用),文件包含重难点01细胞的分子组成-2025年高考生物热点重点难点专练北京专用原卷版docx、重难点01细胞的分子组成-2025年高考生物热点重点难点专练北京专用解析版docx等2份试卷配套教学资源,其中试卷共40页, 欢迎下载使用。

