重难点04 离子反应与离子方程式-2025年高考化学 热点 重点 难点 专练(北京专用)
展开
这是一份重难点04 离子反应与离子方程式-2025年高考化学 热点 重点 难点 专练(北京专用),文件包含重难点04离子反应与离子方程式-2025年高考化学热点重点难点专练北京专用原卷版docx、重难点04离子反应与离子方程式-2025年高考化学热点重点难点专练北京专用解析版docx等2份试卷配套教学资源,其中试卷共75页, 欢迎下载使用。
【思维导图】
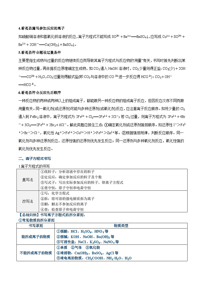
【高分技巧】
一、“六看”突破离子方程式正误判断
1.看是否符合客观事实
如Fe和非氧化性酸反应应生成Fe2+,金属和氧化性酸反应不生成H2,忽略隐含反应,不符合配比关系,“===”“”使用是否正确以及反应条件等。
2.看拆分是否正确
氧化物、弱电解质、沉淀、多元弱酸的酸式酸根离子在离子方程式中均不能拆分。在复习时,应熟记常见的弱电解质、溶解性表及常见多元弱酸的酸式酸根离子。
3.看是否符合原子守恒和电荷守恒
如Cu与AgNO3溶液反应的离子方程式不能写成Cu+Ag+===Cu2++Ag,而应写成Cu+2Ag+===Cu2++2Ag。
4.看是否漏写参加反应的离子
如硫酸铜溶液和氢氧化钡溶液的反应,离子方程式不能写成SOeq \\al(2-,4)+Ba2+===BaSO4↓,应写成Cu2++SOeq \\al(2-,4)+Ba2++2OH-===Cu(OH)2↓+BaSO4↓。
5.看是否符合题设过量条件
主要是指生成物与过量的反应物继续反应而导致其离子方程式与反应物的“用量”有关,书写时首先判断出某种反应物过量,再依据反应原理确定生成物,如CO2通入NaOH溶液时,CO2少量则得正盐:CO2(少)+2OH-===COeq \\al(2-,3)+H2O,CO2过量则得酸式盐(即CO2与溶液中的COeq \\al(2-,3)进一步反应得HCOeq \\al(-,3)):CO2+OH-===HCOeq \\al(-,3)。
6.看是否符合反应先后顺序
一种反应物的两种或两种以上的组成离子,都能跟另一种反应物的组成离子反应,但因反应次序不同而跟用量有关。同一氧化剂(或还原剂)可能与多种还原剂(或氧化剂)反应,应注意离子反应顺序。如将少量的Cl2通入到FeBr2溶液中,离子方程式为2Fe2++Cl2===2Fe3++2Cl-;若Cl2过量,则离子方程式为2Fe2++4Br-+3Cl2===2Fe3++2Br2+6Cl-。解此类题应抓住三点:①确定氧化剂或还原剂强弱顺序。如还原性I->Fe2+>Br->Cl-,氧化性Ag+>Fe3+>Cu2+>H+>Fe2+>Zn2+等。②根据强弱规律,判断反应顺序。同一氧化剂与多种还原剂反应,还原性强的还原剂优先发生反应;同一还原剂与多种氧化剂反应,氧化性强的氧化剂优先发生反应。
二、离子方程式书写
1.离子方程式的书写
【总结归纳】书写离子方程式的拆分原则:
①常见物质的拆分原则
②微溶物的书写原则
微溶物的澄清溶液要写成离子形式;呈浑浊状态或沉淀时要写成化学式,如澄清石灰水表示为
“Ca2++2OH-”,而石灰乳表示为“Ca(OH)2”。
2.与量有关离子方程式的书写
3.判断离子反应顺序的方法
(1)氧化还原型离子反应。同一氧化剂(或还原剂)可能与多种还原剂(或氧化剂)反应,解此类题应抓住三点:
①确定氧化剂或还原剂强弱顺序。如还原性:I->Fe2+>Br->Cl-,氧化性:Ag+>Fe3+>Cu2+>H+>Fe2+>Zn2+等。
②根据强弱规律,判断反应顺序。同一氧化剂与多种还原剂反应,还原性强的还原剂优先发生反应;同一还原剂与多种氧化剂反应,氧化性强的氧化剂优先发生反应。
③分步计算。先判断过量,后计算。
复分解型离子反应。判断反应产物与其他成分是否能大量共存。例如,某溶液中含有Al3+、NHeq \\al(+,4)、H+,向溶液中逐滴加入氢氧化钠溶液,若先发生反应:NHeq \\al(+,4)+OH-===NH3·H2O,则生成的NH3·H2O与H+、Al3+都不能大量共存,会发生反应:NH3·H2O+H+===NHeq \\al(+,4)+H2O,Al3++3NH3·H2O===Al(OH)3↓+3NHeq \\al(+,4)。因此,OH-应先与H+反应,再与Al3+反应,最后与NHeq \\al(+,4)反应。判断离子反应先后顺序的总规则是先发生反应的反应产物与其他物质能大量共存。
三、掌握常见离子的检验
(1)常见阳离子的检验
(2)常见阴离子的检验
(建议用时:40分钟)
考向01 离子方程式正误判断
1.(2024·北京·高考真题)下列方程式与所给事实不相符的是
A.海水提溴过程中,用氯气氧化苦卤得到溴单质:
B.用绿矾()将酸性工业废水中的转化为
C.用溶液能有效除去误食的
D.用溶液将水垢中的转化为溶于酸的:
2.(2023·北京·高考真题)下列离子方程式与所给事实不相符的是
A.制备84消毒液(主要成分是):
B.食醋去除水垢中的:
C.利用覆铜板制作印刷电路板:
D.去除废水中的:
3.(2022·北京·高考真题)下列方程式与所给事实不相符的是
A.加热固体,产生无色气体:
B.过量铁粉与稀硝酸反应,产生无色气体:
C.苯酚钠溶液中通入,出现白色浑浊:
D.乙醇、乙酸和浓硫酸混合加热,产生有香味的油状液体:
4.(2021·北京·高考真题)下列方程式不能准确解释相应实验现象的是
A.酚酞滴入醋酸钠溶液中变为浅红色:CH3COO-+H2O⇌CH3COOH+OH-
B.金属钠在空气中加热生成淡黄色固体:4Na+O2=2Na2O
C.铝溶于氢氧化钠溶液,有无色气体产生:2Al+2OH-+2H2O=2+3H2↑
D.将二氧化硫通入氢硫酸中产生黄色沉淀:SO2+2H2S=3S↓+2H2O
5.(2025·北京·模拟预测)下列化学反应与方程式不相符的是
A.Fe3+的检验:
B.缩合聚合反应:n+(n−1)H2O
C.碱性锌锰干电池:
D.电解法处理酸性含铬废水:
6.(2024·北京·三模)下列表达不正确的是
A.用FeCl3溶液清洗银镜:
B.氢氧化亚铁露置在空气中变为红褐色:
C.碳酸氢钠溶液与少量澄清石灰水混合出现白色沉淀:
D.向K2Cr2O7溶液中滴加少量硫酸,溶液橙色加深:
7.(2024·北京·三模)下列方程式与所给事实不相符的是
A.用FeS固体除去污水中的:
B.AgCl沉淀溶于氨水:
C.乙醛和新制共热出现砖红色浑浊:
D.通入氯水中,溶液褪色:
8.(2024·北京大兴·三模)下列离子方程式书写不正确的是
A.向AlCl3溶液中滴加少量氨水产生白色沉淀:Al3++3OH-=Al(OH)3↓
B.铁钉在潮湿空气中生锈的负极反应:Fe-2e-=Fe2+
C.CuSO4溶液与闪锌矿(ZnS)反应生成铜蓝(CuS):Cu2+(aq)+ZnS(s)CuS(s)+Zn2+(aq)
D.向FeBr2溶液中通入少量Cl2:2Fe2++Cl2=2Fe3++2Cl-
9.(2024·北京·三模)探究草酸(H2C2O4)性质,进行如下实验。
已知:室温下,H2C2O4的,
H2CO3的,
由上述实验所得草酸性质所对应的方程式不正确的是
A.H2C2O4有酸性,
B.酸性:,
C.H2C2O4有还原性,
D.H2C2O4可发生酯化反应,
10.(2024·北京朝阳·二模)下列离子方程式与所给事实不相符的是
A.用过量的氨水吸收:
B.用饱和食盐水制烧碱:
C.用制:
D.用焦炭还原石英砂制粗硅:
11.(2024·北京西城·二模)下列方程式与所给事实不相符的是
A.工业上海水提溴常用作氧化剂:
B.将煤气化生成水煤气:
C.碱性锌锰电池的正极反应:
D.铝粉和氧化铁组成的铝热剂用于焊接钢轨:
12.(2024·北京朝阳·一模)下列方程式与所给事实不相符的是
A.Al溶于NaOH溶液产生无色气体:2Al+2OH-+2H2O=2AlO+3H2↑
B.用CuSO4溶液除去乙炔中的H2S产生黑色沉淀:Cu2++S2-=CuS↓
C.Fe(OH)2在空气中放置最终变为红褐色:4Fe(OH)2+O2+2H2O=4Fe(OH)3
D.乙醛与新制的Cu(OH)2在加热条件下产生砖红色沉淀:CH3CHO+2Cu(OH)2+NaOHCH3COONa+Cu2O↓+3H2O
13.(2024·北京房山·一模)下列离子方程式与所给事实不相符的是
A.电解水制氢气中的阳极反应:
B.常温下醋酸钠溶液:
C.与水反应制硝酸:
D.金属与水发生反应:
14.(2024·北京东城·一模)下列离子方程式书写不正确的是
A.向NaOH溶液中通入过量:
B.向KI溶液中通入少量:;
C.向溶液中滴加少量溶液:
D.向溶液中滴加过量溶液:
15.(2024·北京西城·一模)下列反应的离子方程式书写正确的是
A.溶液与醋酸溶液反应:
B.溶液与溶液反应:
C.电解饱和食盐水:
D.向溶液中通入过量的:
16.(2024·北京·一模)下列方程式与所给事实相符的是
A.在酸或酶催化下蔗糖水解:C12H22O11(蔗糖)+H2O2C6H12O6(葡萄糖)
B.向NH4HSO4溶液中滴加过量NaOH溶液,产生无色气体:+OH-=NH3↑+H2O
C.向H218O中加入Na2O2,产生无色气体:2H218O+2Na2O2=4Na++4OH-+18O2↑
D.向NaCl饱和溶液中依次通入过量NH3、CO2,析出沉淀:NaCl+NH3+CO2+H2O=NaHCO3↓+NH4Cl
17.(2024·北京门头沟·一模)下列离子方程式与所给事实不相符的是
A.将二氧化硫通入酸性高锰酸钾溶液:
B.酸性碘化钾溶液中滴加适量双氧水:
C.将二氧化碳通入碳酸钠溶液中:
D.溶液与足量溶液混合:
18.(2024·四川泸州·二模)下列反应事实用离子方程式表示,其中正确的是
A.溶液腐蚀铜板:
B.酸性高锰酸钾标准溶液滴定草酸:
C.NaI溶液中滴加酸化溶液制取:
D.检测酒驾的反应原理:
19.(2024·北京海淀·三模)下列与事实对应的化学用语正确的是
A.C和O形成的过程:
B.用石墨电极电解溶液:
C.向溶液中加入足量溶液,得到白色沉淀:
D.的非金属性强于
20.(2024·北京顺义·一模)下列方程式与所给事实相符的是
A.常温下,0.1ml·L-1 H3PO4溶液pH约为3.1:H3PO4=3H++PO
B.还原铁粉与水蒸气反应有可燃性气体产生:3Fe+4H2O(g)Fe3O4+4H2
C.向H218O中加入Na2O2,产生无色气体:2H218O+2Na2O2=4Na++4OH-+18O2↑
D.向NH4HSO4溶液中滴加过量NaOH溶液,产生无色气体:NH+OH-=NH3↑+H2O
21.(2024·北京·一模)下列解释事实的离子方程式不正确的是
A.用Na2S去除废水中的Hg2+:Hg2++S2-=HgS↓
B.用醋酸溶解水垢中的碳酸钙:CaCO3+2CH3COOH=Ca2++2CH3COO-+CO2↑+H2O
C.实验室用二氧化锰和浓盐酸共热制氯气:MnO2+4H++2Cl-Mn2++Cl2↑+2H2O
D.铜在NH3环境中被腐蚀:2Cu+O2+2NH3·H2O=2Cu2++2NH3+4OH-
22.(2024·北京·模拟预测)分析含有少量NaOH的NaClO溶液与FeSO4溶液的反应。
已知:①图1表示将FeSO4溶液逐滴滴加到含少量NaOH的NaClO溶液中的pH变化;②图2表示NaClO溶液中含氯微粒的物质的量分数与pH的关系[注:饱和NaClO溶液的pH约为11; Ksp[Fe(OH)3]=2.8×10−39]。
关于上述实验,下列分析正确的是
A.A点溶液的pH约为13,主要原因是ClO− + H2OHClO + OH−
B.AB段pH显著下降的原因是5ClO-+2Fe2+ + 5H2O=Cl−+ 2Fe(OH)3↓+ 4HClO
C.CD段较BC段pH下降快的主要原因是HClO+2Fe2+ +5H2O=2Fe(OH)3↓+Cl-+ 5H+
D.反应进行至400s时溶液中产生Cl2的原因是:ClO-+ Cl-+2H+=Cl2↑+ H2O
23.(2024·北京·模拟预测)下列有关离子方程式书写正确的是
A.用酸性KMnO4标准液滴定草酸:16H++5 +2= 2Mn2++8H2O+10CO2 ↑
B.用NaClO溶液吸收少量SO2: 2ClO- +SO2+H2O=2HClO+
C.向NH4HCO3溶液中加入含Mn2+的溶液生成MnCO3:Mn2++=MnCO3↓+ H+
D.用稀硝酸洗涤试管内壁的银镜: 3Ag+4H++= 3Ag++NO↑+2H2O
24.(24-25高三上·北京海淀·期中)下列方程式与所给事实相符的是
A.向Ba(OH)2溶液中滴加稀硫酸,混合溶液的导电能力下降:Ba2+ + OH- + H+ + SO=BaSO4↓+H2O
B.用食醋去除水垢中的CaCO3:CaCO3 + 2H+=Ca2+ + H2O + CO2↑
C.浓硝酸可清洗银镜:Ag + 2H+ + NO=Ag+ + NO2↑+H2O
D.SO2通入Ba(NO3)2溶液中,产生白色沉淀:Ba2+ + SO2 + H2O=BaSO3↓+2H+
考向02 离子方程式书写
1.(2024·北京·高考真题)下列方程式与所给事实不相符的是
A.海水提溴过程中,用氯气氧化苦卤得到溴单质:
B.用绿矾()将酸性工业废水中的转化为
C.用溶液能有效除去误食的
D.用溶液将水垢中的转化为溶于酸的:
2.(2023·北京·高考真题)下列离子方程式与所给事实不相符的是
A.制备84消毒液(主要成分是):
B.食醋去除水垢中的:
C.利用覆铜板制作印刷电路板:
D.去除废水中的:
3.(2022·北京·高考真题)下列方程式与所给事实不相符的是
A.加热固体,产生无色气体:
B.过量铁粉与稀硝酸反应,产生无色气体:
C.苯酚钠溶液中通入,出现白色浑浊:
D.乙醇、乙酸和浓硫酸混合加热,产生有香味的油状液体:
4.(2021·北京·高考真题)下列方程式不能准确解释相应实验现象的是
A.酚酞滴入醋酸钠溶液中变为浅红色:CH3COO-+H2O⇌CH3COOH+OH-
B.金属钠在空气中加热生成淡黄色固体:4Na+O2=2Na2O
C.铝溶于氢氧化钠溶液,有无色气体产生:2Al+2OH-+2H2O=2+3H2↑
D.将二氧化硫通入氢硫酸中产生黄色沉淀:SO2+2H2S=3S↓+2H2O
5.(2025·北京·模拟预测)下列化学反应与方程式不相符的是
A.Fe3+的检验:
B.缩合聚合反应:n+(n−1)H2O
C.碱性锌锰干电池:
D.电解法处理酸性含铬废水:
6.(2024·北京·三模)下列表达不正确的是
A.用FeCl3溶液清洗银镜:
B.氢氧化亚铁露置在空气中变为红褐色:
C.碳酸氢钠溶液与少量澄清石灰水混合出现白色沉淀:
D.向K2Cr2O7溶液中滴加少量硫酸,溶液橙色加深:
7.(2024·北京·三模)下列方程式与所给事实不相符的是
A.用FeS固体除去污水中的:
B.AgCl沉淀溶于氨水:
C.乙醛和新制共热出现砖红色浑浊:
D.通入氯水中,溶液褪色:
8.(2024·北京大兴·三模)下列离子方程式书写不正确的是
A.向AlCl3溶液中滴加少量氨水产生白色沉淀:Al3++3OH-=Al(OH)3↓
B.铁钉在潮湿空气中生锈的负极反应:Fe-2e-=Fe2+
C.CuSO4溶液与闪锌矿(ZnS)反应生成铜蓝(CuS):Cu2+(aq)+ZnS(s)CuS(s)+Zn2+(aq)
D.向FeBr2溶液中通入少量Cl2:2Fe2++Cl2=2Fe3++2Cl-
9.(2024·北京·三模)探究草酸(H2C2O4)性质,进行如下实验。
已知:室温下,H2C2O4的,
H2CO3的,
由上述实验所得草酸性质所对应的方程式不正确的是
A.H2C2O4有酸性,
B.酸性:,
C.H2C2O4有还原性,
D.H2C2O4可发生酯化反应,
10.(2024·北京朝阳·二模)下列离子方程式与所给事实不相符的是
A.用过量的氨水吸收:
B.用饱和食盐水制烧碱:
C.用制:
D.用焦炭还原石英砂制粗硅:
11.(2024·北京西城·二模)下列方程式与所给事实不相符的是
A.工业上海水提溴常用作氧化剂:
B.将煤气化生成水煤气:
C.碱性锌锰电池的正极反应:
D.铝粉和氧化铁组成的铝热剂用于焊接钢轨:
12.(2024·北京朝阳·一模)下列方程式与所给事实不相符的是
A.Al溶于NaOH溶液产生无色气体:2Al+2OH-+2H2O=2AlO+3H2↑
B.用CuSO4溶液除去乙炔中的H2S产生黑色沉淀:Cu2++S2-=CuS↓
C.Fe(OH)2在空气中放置最终变为红褐色:4Fe(OH)2+O2+2H2O=4Fe(OH)3
D.乙醛与新制的Cu(OH)2在加热条件下产生砖红色沉淀:CH3CHO+2Cu(OH)2+NaOHCH3COONa+Cu2O↓+3H2O
13.(2024·北京房山·一模)下列离子方程式与所给事实不相符的是
A.电解水制氢气中的阳极反应:
B.常温下醋酸钠溶液:
C.与水反应制硝酸:
D.金属与水发生反应:
14.(2024·北京东城·一模)下列离子方程式书写不正确的是
A.向NaOH溶液中通入过量:
B.向KI溶液中通入少量:;
C.向溶液中滴加少量溶液:
D.向溶液中滴加过量溶液:
15.(2024·北京西城·一模)下列反应的离子方程式书写正确的是
A.溶液与醋酸溶液反应:
B.溶液与溶液反应:
C.电解饱和食盐水:
D.向溶液中通入过量的:
16.(2024·北京·一模)下列方程式与所给事实相符的是
A.在酸或酶催化下蔗糖水解:C12H22O11(蔗糖)+H2O2C6H12O6(葡萄糖)
B.向NH4HSO4溶液中滴加过量NaOH溶液,产生无色气体:+OH-=NH3↑+H2O
C.向H218O中加入Na2O2,产生无色气体:2H218O+2Na2O2=4Na++4OH-+18O2↑
D.向NaCl饱和溶液中依次通入过量NH3、CO2,析出沉淀:NaCl+NH3+CO2+H2O=NaHCO3↓+NH4Cl
17.(2024·北京门头沟·一模)下列离子方程式与所给事实不相符的是
A.将二氧化硫通入酸性高锰酸钾溶液:
B.酸性碘化钾溶液中滴加适量双氧水:
C.将二氧化碳通入碳酸钠溶液中:
D.溶液与足量溶液混合:
18.(2024·四川泸州·二模)下列反应事实用离子方程式表示,其中正确的是
A.溶液腐蚀铜板:
B.酸性高锰酸钾标准溶液滴定草酸:
C.NaI溶液中滴加酸化溶液制取:
D.检测酒驾的反应原理:
19.(2024·北京海淀·三模)下列与事实对应的化学用语正确的是
A.C和O形成的过程:
B.用石墨电极电解溶液:
C.向溶液中加入足量溶液,得到白色沉淀:
D.的非金属性强于
20.(2024·北京顺义·一模)下列方程式与所给事实相符的是
A.常温下,0.1ml·L-1 H3PO4溶液pH约为3.1:H3PO4=3H++PO
B.还原铁粉与水蒸气反应有可燃性气体产生:3Fe+4H2O(g)Fe3O4+4H2
C.向H218O中加入Na2O2,产生无色气体:2H218O+2Na2O2=4Na++4OH-+18O2↑
D.向NH4HSO4溶液中滴加过量NaOH溶液,产生无色气体:NH+OH-=NH3↑+H2O
21.(2024·北京·一模)下列解释事实的离子方程式不正确的是
A.用Na2S去除废水中的Hg2+:Hg2++S2-=HgS↓
B.用醋酸溶解水垢中的碳酸钙:CaCO3+2CH3COOH=Ca2++2CH3COO-+CO2↑+H2O
C.实验室用二氧化锰和浓盐酸共热制氯气:MnO2+4H++2Cl-Mn2++Cl2↑+2H2O
D.铜在NH3环境中被腐蚀:2Cu+O2+2NH3·H2O=2Cu2++2NH3+4OH-
22.(2024·北京·模拟预测)分析含有少量NaOH的NaClO溶液与FeSO4溶液的反应。
已知:①图1表示将FeSO4溶液逐滴滴加到含少量NaOH的NaClO溶液中的pH变化;②图2表示NaClO溶液中含氯微粒的物质的量分数与pH的关系[注:饱和NaClO溶液的pH约为11; Ksp[Fe(OH)3]=2.8×10−39]。
关于上述实验,下列分析正确的是
A.A点溶液的pH约为13,主要原因是ClO− + H2OHClO + OH−
B.AB段pH显著下降的原因是5ClO-+2Fe2+ + 5H2O=Cl−+ 2Fe(OH)3↓+ 4HClO
C.CD段较BC段pH下降快的主要原因是HClO+2Fe2+ +5H2O=2Fe(OH)3↓+Cl-+ 5H+
D.反应进行至400s时溶液中产生Cl2的原因是:ClO-+ Cl-+2H+=Cl2↑+ H2O
23.(2024·北京·模拟预测)下列有关离子方程式书写正确的是
A.用酸性KMnO4标准液滴定草酸:16H++5 +2= 2Mn2++8H2O+10CO2 ↑
B.用NaClO溶液吸收少量SO2: 2ClO- +SO2+H2O=2HClO+
C.向NH4HCO3溶液中加入含Mn2+的溶液生成MnCO3:Mn2++=MnCO3↓+ H+
D.用稀硝酸洗涤试管内壁的银镜: 3Ag+4H++= 3Ag++NO↑+2H2O
24.(24-25高三上·北京海淀·期中)下列方程式与所给事实相符的是
A.向Ba(OH)2溶液中滴加稀硫酸,混合溶液的导电能力下降:Ba2+ + OH- + H+ + SO=BaSO4↓+H2O
B.用食醋去除水垢中的CaCO3:CaCO3 + 2H+=Ca2+ + H2O + CO2↑
C.浓硝酸可清洗银镜:Ag + 2H+ + NO=Ag+ + NO2↑+H2O
D.SO2通入Ba(NO3)2溶液中,产生白色沉淀:Ba2+ + SO2 + H2O=BaSO3↓+2H+
考向02离子方程式书写
26.(2022·北京·高考真题)某小组同学探究不同条件下氯气与二价锰化合物的反应
资料:
i.Mn2+在一定条件下被Cl2或ClO-氧化成MnO2(棕黑色)、(绿色)、(紫色)。
ii.浓碱条件下,可被OH-还原为。
iii.Cl2的氧化性与溶液的酸碱性无关,NaClO的氧化性随碱性增强而减弱。
实验装置如图(夹持装置略)
(4)根据资料ii,Ⅲ中应得到绿色溶液,实验中得到紫色溶液,分析现象与资料不符的原因:
原因一:可能是通入Cl2导致溶液的碱性减弱。
原因二:可能是氧化剂过量,氧化剂将氧化为。
②取Ⅲ中放置后的1mL悬浊液,加入4mL40%NaOH溶液,溶液紫色迅速变为绿色,且绿色缓慢加深。溶液紫色变为绿色的离子方程式为 ;
27.(2022·北京·高考真题)白云石的主要化学成分为,还含有质量分数约为2.1%的Fe2O3和1.0%的SiO2。利用白云石制备高纯度的碳酸钙和氧化镁,流程示意图如下。
已知:
(2)用量对碳酸钙产品的影响如下表
备注:ⅰ、浸出率=(浸出的质量/煅烧得到的质量)(M代表Ca或Mg)
ⅱ、纯度计算值为滤液A中钙、镁全部以碳酸盐形式沉淀时计算出的产品中纯度。
②沉钙反应的离子方程式为 。
28.(2024·北京·高考真题)某小组同学向的的溶液中分别加入过量的粉、粉和粉,探究溶液中氧化剂的微粒及其还原产物。
(2)实验验证
③对实验Ⅱ未检测到单质进行分析及探究。
i.a.甲认为实验Ⅱ中,当、浓度较大时,即使与反应置换出少量,也会被、消耗。写出与、反应的离子方程式 。
29.(2023·北京·高考真题)以银锰精矿(主要含、、)和氧化锰矿(主要含)为原料联合提取银和锰的一种流程示意图如下。
已知:酸性条件下,的氧化性强于。
(2) “浸银”时,使用过量和的混合液作为浸出剂,将中的银以形式浸出。
①将“浸银”反应的离子方程式补充完整: 。
(3) “沉银”过程中需要过量的铁粉作为还原剂。
①该步反应的离子方程式有 。
30.(24-25高三上·北京海淀·阶段练习)资料显示,可以将Cu氧化为。某小组同学设计实验探究Cu被氧化的产物及铜元素的价态。已知:易溶于KI溶液,发生反应(红棕色);和氧化性几乎相同。
(1)将等体积的KI溶液加到mml铜粉和的固体混合物中,振荡。实验记录如下:
②实验Ⅲ所得溶液中,被氧化的铜元素的可能存在形式有(蓝色)或(无色),进行以下实验探究:
步骤a.取实验Ⅲ的深红棕色溶液,加入,多次萃取、分液。
步骤b.取分液后的无色水溶液,滴入浓氨水,溶液颜色变浅蓝色,并逐渐变深。
ii,查阅资料,,(无色)容易被空气氧化。用离子方程式解释步骤b的溶液中发生的变化: 。
③结合实验Ⅲ,推测实验I和Ⅱ中的白色沉淀可能是CuI,实验I中铜被氧化的化学方程式是 。分别取实验I和Ⅱ充分反应后的固体,洗涤后得到白色沉淀,加入浓KI溶液, (填实验现象),观察到少量红色的铜。
31.(24-25高三上·北京海淀·期中)辉铋矿(主要成分为难溶于水的Bi2S3,含有SiO2等杂质)生产金属铋,流程如下:
已知:Bi3+易水解,使溶液呈酸性。
(2)浸出液中铋元素以中Bi3+形式存在,浸出渣中不含铁单质。
①浸出过程中主要反应的离子方程式为 。
(3)用稍过量铁粉进行置换时,浸出液中发生反应的离子方程式有 。
32.(24-25高三上·北京·阶段练习)某小组在验证反应“”的实验中检测到,发现和探究过程如下:
向硝酸酸化的硝酸银溶液()中加入过量铁粉,搅拌后静置,烧杯底部有黑色固体,溶液呈黄色。
(2)针对“溶液呈黄色”,甲认为溶液中有,乙认为铁粉过量时不可能有,乙依据的原理是 (用离子方程式表示)。针对两种观点继续实验:
①取上层清液,滴加溶液,溶液变红,证实了甲的猜测。同时发现有白色沉淀产生,且溶液颜色变浅、沉淀量多少与取样时间有关,对比实验记录如下:
(资料:与生成白色沉淀)
②对产生的原因做出如下假设:
假设a:可能是铁粉表面有氧化层,能产生;
假设b:空气中存在,由于 (用离子方程式表示),可产生;
假设c:酸性溶液中具有氧化性,可产生;
33.(24-25高三上·北京·期中)是重要化工原料,由软锰矿制备的一种工艺流程如下:
资料:
①软锰矿的主要成分为,主要杂质有和。
②金属离子沉淀的pH
③该工艺条件下,与不反应。
(1)溶出
②溶出时,Fe的氧化过程及得到的主要途径如图所示。
ⅰ、Ⅱ是从软锰矿中溶出的主要反应,反应的离子方程式是 。
34.(24-25高三上·北京·阶段练习)研究从含锌资源中获取的途径具有重要意义。
Ⅰ.工业上酸浸提锌
氧化锌矿中含有、、、、、、等。
已知:ⅰ.几种难溶电解质的
ⅱ.浸出液中主要金属阳离子浓度
(1)浸出渣的主要成分有、和,和反应的离子方程式是 。
Ⅱ.实验室中氨浸提锌
已知:ⅲ.。
ⅳ.M的结构筒式如图所示,R为,两个羟基中,酚羟基酸性较强。
(4)和浸取发生反应的离子方程式是 。
35.(24-25高三上·北京·期中)将转化为高附加值的化学品,对实现碳中和、可持续发展具有重要意义。
Ⅱ.利用煤气化灰渣(主要成分有和等)封存,制备高纯碳酸钙。
ⅰ.浸出:向灰渣中加入稍过量盐酸,充分反应后过滤,得滤液a;
ⅱ.净化:向滤液a中逐渐加入氨水,金属氢氧化物分步沉淀,分步过滤,得到滤液b;
ⅲ.碳酸化:向滤液b中通入,过滤、洗涤、干燥,得到高纯。
已知:一些金属氢氧化物在溶液中达到沉淀溶解平衡时的与pH关系如下图所示。
(3)加入盐酸时,写出氧化铁溶于盐酸的离子方程式 。
(5)碳酸化时发生主要反应的离子方程式是 。
36.(24-25高三上·北京·期中)探究固体的热分解产物。
资料:①能与S反应生成与酸反应生成S和。②BaS易溶于水。
实验操作:隔绝空气条件下,加热无水固体得到黄色固体A,过程中未检测到气体生成。黄色固体A加水得到浊液,放置得无色溶液B。
(1)取少量溶液B,向其中滴加溶液,产生黑色沉淀,证实有。反应的离子方程式是 。
(3)探究(2)中S的来源。
来源1:固体A中有未分解的,在酸性条件下与反应生成S。
来源2:溶液B中有,加酸反应生成S。
针对来源1进行如图实验:
①写出来源1产生S的反应的离子方程式 。
④写出来源2产生S的反应的离子方程式 。
37.(24-25高三上·北京·期中)K2FeO4是一种高效多功能的新型消毒剂。
(2)一种制备K2FeO4的实验装置如下(夹持装置略)。
③试剂a为Fe(OH)3和过量KOH悬浊液,装置C中产生K2FeO4,写出离子方程式 。
38.(24-25高三上·北京·期中)铁黄是一种重要的化工产品。由生产钛白粉废渣制备铁黄的过程如下。
资料:ⅰ.钛白粉废渣成分:主要为FeSO4·H2O,含少量TiOSO4和不溶物
ⅱ.TiOSO4+(x+1)H2OTiO2⋅xH2O↓+H2SO4
ⅲ⋅L-1Fe2+生成Fe(OH)2,开始沉淀时pH=6.3,完全沉淀时pH=8.3
0.1ml⋅L-1Fe3+生成FeOOH,开始沉淀时pH=1.5,完全沉淀时pH=2.8
(2)制备晶种
为制备高品质铁黄产品,需先制备少量铁黄晶种。过程及现象是:向一定浓度FeSO4溶液中加入氨水,产生白色沉淀,并很快变成灰绿色。滴加氨水至pH为6.0时开始通空气并记录pH变化(如下图)。
①产生白色沉淀的离子方程式是 。
③0-t1时段,pH几乎不变;t1-t2时段,pH明显降低。分别写出两个时段的方程式 。
④pH≈4时制得铁黄晶种。若继续通入空气,t3后pH几乎不变,溶液中c(Fe2+)降低,c(Fe3+)增加,c(Fe2+)降低量大于c(Fe3+)增加量。写出t3后总反应离子方程式 。
39.(24-25高三上·北京·期中)三氧化二铬()是重要的有机反应催化剂,一种利用铬酸钾粗品制备的流程示意图如下。
已知:I.粗品中含有等杂质
Ⅱ.
净化除杂
(1)向粗品中加入溶液,生成沉淀以除去。反应的离子方程式是 。
制备
40.(24-25高三上·北京朝阳·期中)某小组同学探究溶液与溶液在不同条件下的反应。
资料:(几乎无色)在一定条件下可被氧化成(黑色)。
【所需试剂】溶液、溶液、溶液、、稀硫酸、淀粉溶液
【探究过程】
(2)实验探究:
(离心:一种固液分离方法)
(3)进一步研究实验II未产生的原因,完成如下实验。
III.向实验II中的黄色溶液逐滴加入酸化的溶液,溶液黄色变深(A)。
离心后分离出黑色固体。
IV.向A中继续加入酸化的溶液,黑色固体增多,溶液略显紫色(B)。
①用萃取溶液A,下层呈紫色(比II中的深)。取上层溶液加入硫酸、溶液,无明显变化。实验III产生黑色固体的离子方程式为 。
②用萃取溶液B,下层几乎无色。
(4)结合方程式解释实验I、实验II~IV中,含碘产物不同的原因 。
考点
三年考情分析
2025考向预测
离子方程式正误判断
2024·北京卷T5;2023·北京卷T6;2022·北京卷T6;
预计2025年高考会考查有关离子方程式正误判断,在非选择题会由离子方程式的书写。
离子方程式书写
2024·北京卷T19;2023·北京卷T18/T19;2022·北京卷T16/T18/T19;
直写法
①找粒子:分析溶液中存在的粒子
②定反应:确定参加反应的粒子及个数
③写式子:写出实际参加反应的粒子,即离子方程式
④查守恒:原子守恒和电荷守恒
改写法
①写:化学方程式
②拆:将可溶的强电解质拆为离子
③删:删去不参加反应的离子
④查:检查原子和电荷守恒
书写原则
物质类型
能拆成离子的物质
①强酸:HCl、H2SO4、HNO3等
②强碱:KOH、NaOH、Ba(OH)2等
③可溶性盐:NaCl、K2SO4、NaNO3等
不能拆成离子的物质
①单质 ②气体 ③氧化物
④难溶物:Cu(OH)2、BaSO4、AgCl等
⑤难电离的物质:CH3COOH、NH3·H2O、H2O
⑥非电解质:乙醇等
⑦浓硫酸
连续型
起初生成的产物,可以和过量的反应物继续反应
CO2通入过量NaOH溶液:CO2+2OH-=CO32-+H2O
过量CO2通入NaOH溶液:CO2+OH-=HCO3-
先后型
如溶液中有两种离子都有还原性,在与氧化剂反应时,还原性强的先反应,弱的后反应
已知还原性:Fe2+>Br-。FeBr2溶液中通入少量Cl2:2Fe2++Cl2=2Fe3++2Cl-
配比型
醆式盐与碱的反应,少量的反应物为准,系数为1,去配其他的反应物系数(谁少量水系数为1)
Ca(HCO3)2溶液与少量NaOH溶液反应:Ca2++HCO3-+OH-=H2O+CaCO3↓
Ca(HCO3)2溶液与过量NaOH溶液反应:Ca2++2HCO3-+2OH-=2H2O+CaCO3↓+CO32-
实验
装置
试剂a
现象
①
溶液(含酚酞)
溶液褪色,产生白色沉淀
②
足量NaHCO3溶液
产生气泡
③
酸性KMnO4溶液
紫色溶液褪色
④
C2H5OH和浓硫酸
加热后产生有香味物质
实验
装置
试剂a
现象
①
溶液(含酚酞)
溶液褪色,产生白色沉淀
②
足量NaHCO3溶液
产生气泡
③
酸性KMnO4溶液
紫色溶液褪色
④
C2H5OH和浓硫酸
加热后产生有香味物质
序号
物质a
C中实验现象
通入Cl2前
通入Cl2后
I
水
得到无色溶液
产生棕黑色沉淀,且放置后不发生变化
Ⅱ
5%NaOH溶液
产生白色沉淀,在空气中缓慢变成棕黑色沉淀
棕黑色沉淀增多,放置后溶液变为紫色,仍有沉淀
Ⅲ
40%NaOH溶液
产生白色沉淀,在空气中缓慢变成棕黑色沉淀
棕黑色沉淀增多,放置后溶液变为紫色,仍有沉淀
物质
n(NH4Cl)/n(CaO)
氧化物()浸出率/%
产品中纯度/%
产品中Mg杂质含量/%
(以计)
计算值
实测值
2.1∶1
98.4
1.1
99.1
99.7
——
2.2∶1
98.8
1.5
98.7
99.5
0.06
2.4∶1
99.1
6.0
95.2
97.6
2.20
实验
金属
操作、现象及产物
I
过量
一段时间后,溶液逐渐变为蓝绿色,固体中未检测到单质
Ⅱ
过量
一段时间后有气泡产生,反应缓慢,逐渐增大,产生了大量红褐色沉淀后,无气泡冒出,此时溶液为3~4,取出固体,固体中未检测到单质
Ⅲ
过量
有大量气泡产生,反应剧烈,逐渐增大,产生了大量红褐色沉淀后,持续产生大量气泡,当溶液为3~4时,取出固体,固体中检测到单质
实验现象
实验I
极少量溶解,溶液为淡红色;充分反应后,红色的铜粉转化为白色沉淀,溶液仍为淡红色。
实验Ⅱ
部分溶解,溶液为红棕色:充分反应后,红色的铜粉转化为白色沉淀,溶液仍为红棕色。
实验Ⅲ
完全溶解,溶液为深红棕色;充分反应后,红色的铜粉完全溶解,溶液为深红棕色。
序号
取样时间
现象
i
3
产生大量白色沉淀;溶液呈红色。
ii
30
产生白色沉淀;较时量小;溶液红色较时加深。
iii
120
产生白色沉淀;较时量小;溶液红色较时变浅。
开始沉淀时
1.5
3.4
5.8
6.3
完全沉淀时
2.8
4.7
7.8
8.3
难溶电解质
粒子
和
浓度/()
0.3
0.1
0.1
实验
操作、现象
I
向溶液中加入4滴溶液,产生黑色固体。离心分离出固体,余液用萃取,下层无色
II
向溶液中加入4滴酸化的溶液,未产生黑色固体,溶液呈黄色,用萃取,下层呈紫色
相关试卷
这是一份重难点02 化学与STSE 化学与工艺微流程-2025年高考化学 热点 重点 难点 专练(北京专用),文件包含重难点02化学与STSE化学与工艺微流程-2025年高考化学热点重点难点专练北京专用原卷版docx、重难点02化学与STSE化学与工艺微流程-2025年高考化学热点重点难点专练北京专用解析版docx等2份试卷配套教学资源,其中试卷共54页, 欢迎下载使用。
这是一份重难点01 化学用语与图示-2025年高考化学 热点 重点 难点 专练(北京专用),文件包含重难点01化学用语与图示-2025年高考化学热点重点难点专练北京专用原卷版docx、重难点01化学用语与图示-2025年高考化学热点重点难点专练北京专用解析版docx等2份试卷配套教学资源,其中试卷共38页, 欢迎下载使用。
这是一份重难点03 离子方程式正误判断、离子共存、检验和推断-2025年高考化学 热点 重点 难点 专练(新高考通用),文件包含重难点03离子方程式正误判断离子共存检验和推断-2025年高考化学热点重点难点专练新高考通用原卷版docx、重难点03离子方程式正误判断离子共存检验和推断-2025年高考化学热点重点难点专练新高考通用解析版docx等2份试卷配套教学资源,其中试卷共38页, 欢迎下载使用。

