还剩12页未读,
继续阅读
山西省阳泉市2024届高三(上)期末历史试卷(解析版)
展开
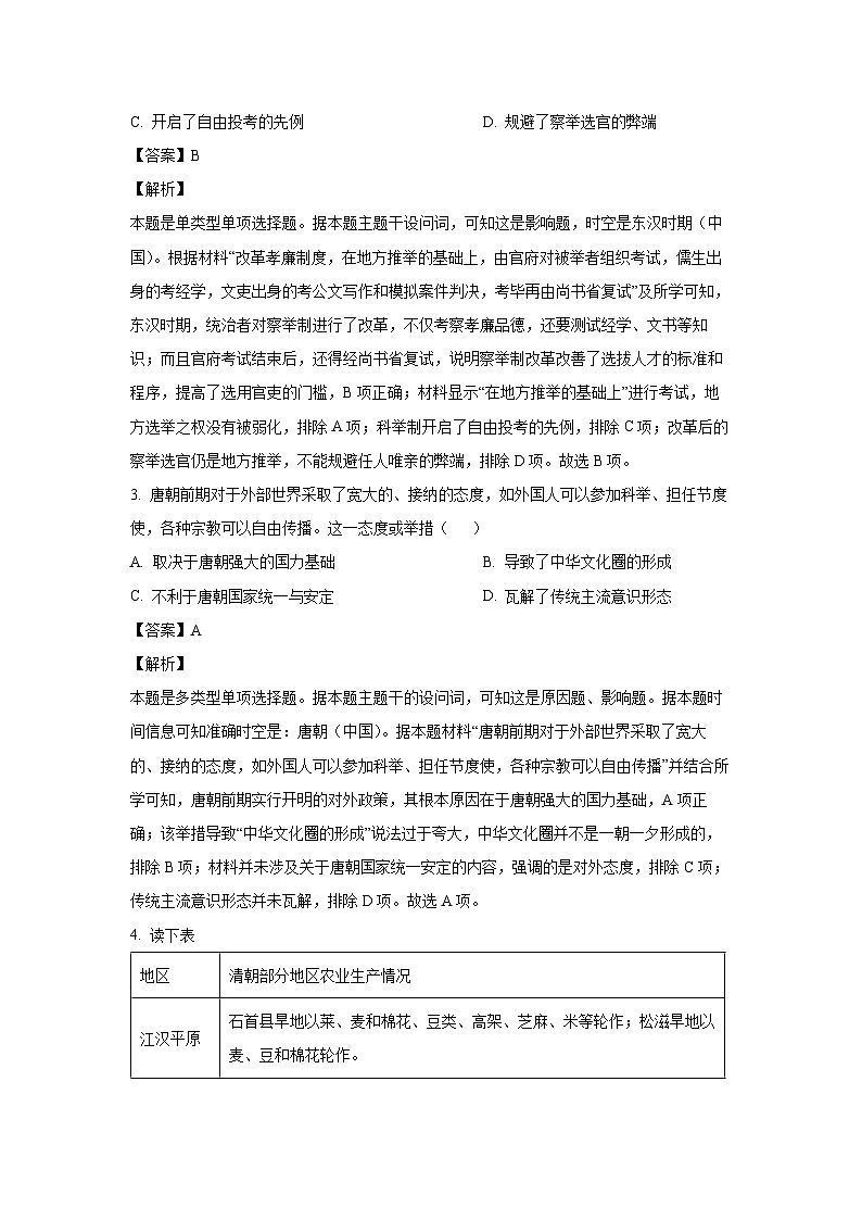
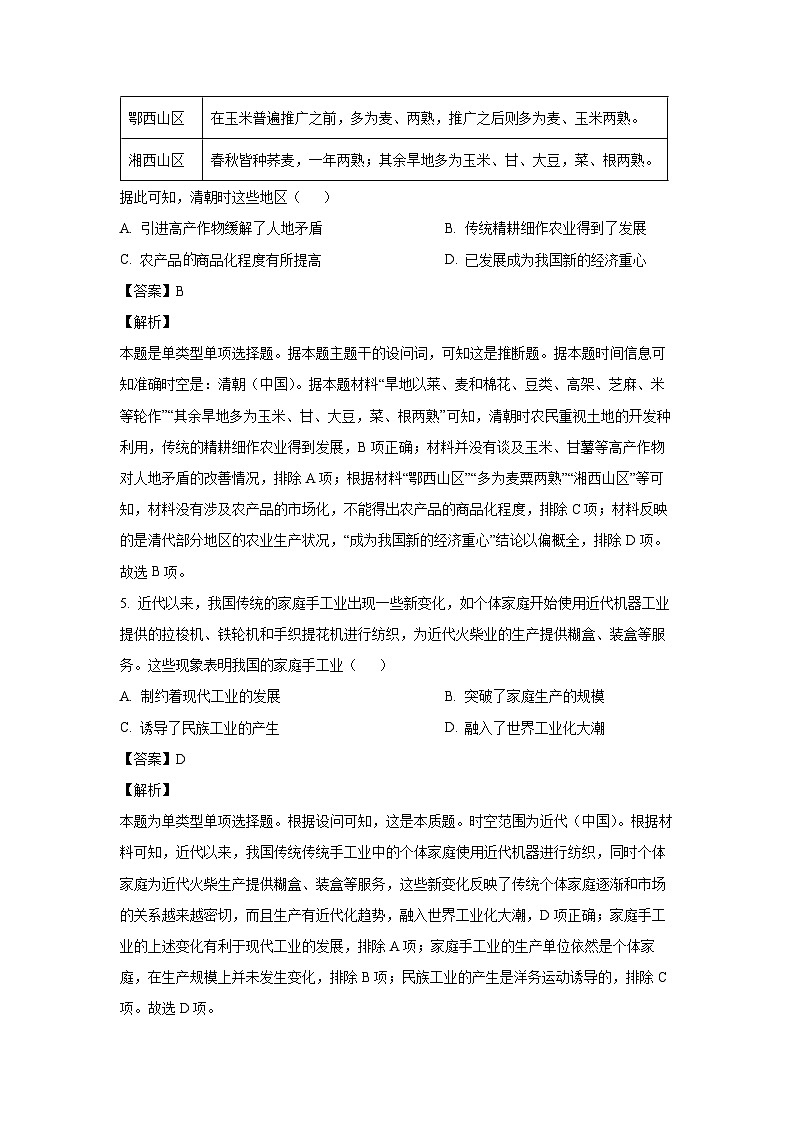
这是一份山西省阳泉市2024届高三(上)期末历史试卷(解析版),共15页。试卷主要包含了本试卷分第I卷两部分,考试结束后,将答题卡交回, 英国国王亨利八世等内容,欢迎下载使用。
相关试卷
山西省运城市2023-2024学年高三(上)期末调研测试文综历史试卷(解析版):
这是一份山西省运城市2023-2024学年高三(上)期末调研测试文综历史试卷(解析版),共13页。试卷主要包含了答题时使用0等内容,欢迎下载使用。
山西省阳泉市2023-2024学年高一(上)期末历史试卷(解析版):
这是一份山西省阳泉市2023-2024学年高一(上)期末历史试卷(解析版),共15页。试卷主要包含了考试结束后,将答题卡交回等内容,欢迎下载使用。
2023-2024学年山西省怀仁市高一(上)期末历史试卷(解析版):
这是一份2023-2024学年山西省怀仁市高一(上)期末历史试卷(解析版),共17页。试卷主要包含了选择题等内容,欢迎下载使用。

