还剩18页未读,
继续阅读
广东省清远市阳山县高中联考2024-2025学年高一(上)11月月考历史试卷(解析版)
展开
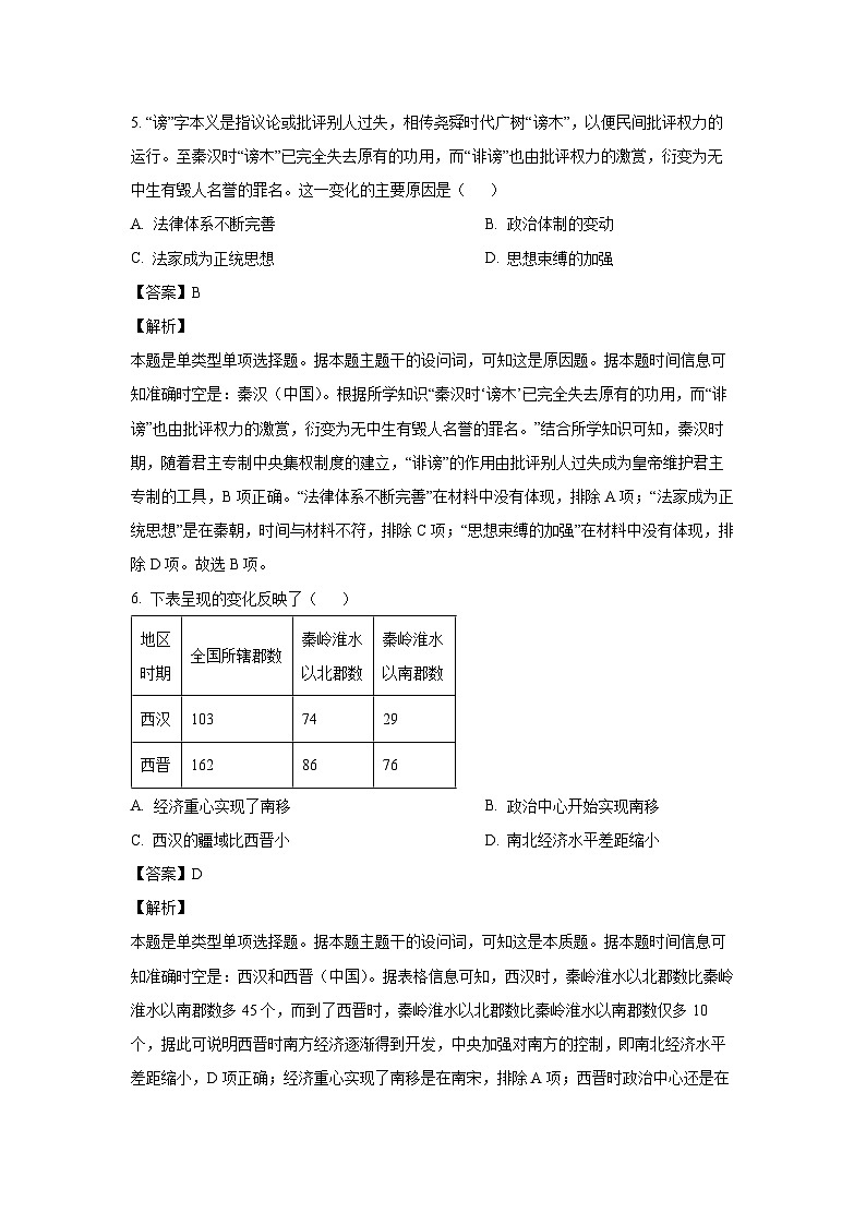
这是一份广东省清远市阳山县高中联考2024-2025学年高一(上)11月月考历史试卷(解析版),共21页。试卷主要包含了选择题的作答,非选择题的作答, 下表呈现的变化反映了, 据《中华文明史》等内容,欢迎下载使用。
相关试卷
广东省清远市阳山县高中联考2024-2025学年高一上学期11月月考历史试题(Word版附解析):
这是一份广东省清远市阳山县高中联考2024-2025学年高一上学期11月月考历史试题(Word版附解析),共21页。试卷主要包含了选择题的作答,非选择题的作答等内容,欢迎下载使用。
2024-2025学年广东省部分学校高一(上)期中联考历史试卷(解析版):
这是一份2024-2025学年广东省部分学校高一(上)期中联考历史试卷(解析版),共15页。试卷主要包含了本试卷主要考试内容, 王安石提出等内容,欢迎下载使用。
2024~2025学年广东省清远市阳山县南阳中学高一(上)第二次月考(期中)历史试卷(含答案):
这是一份2024~2025学年广东省清远市阳山县南阳中学高一(上)第二次月考(期中)历史试卷(含答案),共11页。

