江苏省连云港市赣榆区2024-2025学年上学期七年级历史期中试题
展开
这是一份江苏省连云港市赣榆区2024-2025学年上学期七年级历史期中试题,文件包含历史2024-2025第一学期七年级期中历史试题1pdf、历史江苏省连云港市赣榆区2024-2025第一学期七年级历史期中参考答案docx等2份试卷配套教学资源,其中试卷共5页, 欢迎下载使用。
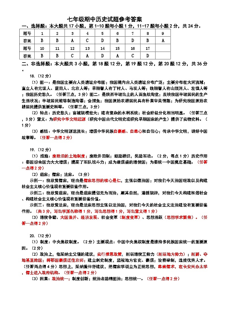
二、非选择题:本大题共3小题,第18题12分,第19题12分,第20题12分,共36分。
18.(12分)
(1)图一:是我国主要古人类遗址分布图;我国境内古人类遗址分布广泛;主要分布在大河流域;直立人有元谋人、蓝田人、北京人等;早期智人有丁村人、马坝人等;晚期智人有山顶洞人、左镇人等;我国历史悠久。(任答三点,3分)图二:是陕西半坡出土的人面鱼纹陶盆;反映我国半坡居民的生产生活状况;半坡居民能够制造陶器;会捕鱼;我国原始农耕居民具有朴素审美情趣;为研究我国原始农耕居民提供重要史料等。(任答三点,3分)
(2)特点:历史悠久;宫城规模宏大;建有复杂的水利系统;社会阶级分化相当明显。(任答三点,3分)意义:为研究中华文明起源(研究中国古代文明史或研究早期国家的产生)提供了实物史料。(1分)
(3)感悟:中华文明源远流长;增强中华民族自豪感、自尊心和自信心;传承中华文明,讲好中国故事等。(任答一点得2分)
19.(12分)
(1)措施:废除旧的土地制度;废除井田制;鼓励耕织,奖励军功。(2分,每点1分)历史作用:秦国综合国力大大增强;提高了军队战斗力;成为最强盛的诸侯国;为秦统一中国奠定基础。(任答一点得2分)
(2)道家;儒家;法家。(3分)
示例一:我欣赏儒家,理由是儒家思想的核心是仁,主张以德治国;对我们今天治国理政以及构建社会主义核心价值观有重要借鉴作用。
示例二:我欣赏道家,理由是道家提倡无为而治,顺其自然,遵循规律,对我们今天构建和谐社会、构建社会主义核心价值观有重要借鉴价值。
示例三:我欣赏法家,理由是法家思想主张以法治国,对我们今天的社会主义法治建设有重要借鉴作用。(共3分,写出学派名称得1分,写出思想得1分,写出意义得1分)
(3)诸侯争霸、大国兼并、经济发展、社会变革(制度变革)、思想活跃(思想学术繁荣)。(任答一点得2分)
20.(12分)
(1)制度:中央集权制度。(2分)主要观点:中国中央集权制度是维持多民族国家统一的重要原因。(2分)
(2)政治上,他采纳主父偃的建议,实行推恩政策,削弱诸侯王势力(削弱地方势力);削爵、夺地甚至除国;将郡国豪强迁往京师;建立刺史制度,监视地方官吏、豪强;设察举制,选拔优秀人才。(任答两点得4分)思想上,采纳董仲舒建议,把儒家学说立为正统思想,尊崇儒术,在长安兴办太学,儒士进入政府机构。(任答一点得2分)
(3)因素:政治统一;制度创新;统治者励精图治;思想统一。(任答一点得2分)
题号
1
2
3
4
5
6
7
8
9
答案
B
B
A
C
D
B
D
B
A
题号
10
11
12
13
14
15
16
17
答案
B
B
C
A
D
A
C
D
相关试卷
这是一份江苏省连云港市赣榆区2024-2025学年七年级上学期11月期中历史试题,共4页。
这是一份江苏省连云港市赣榆区2024-2025学年九年级上学期11月期中历史试题,共3页。
这是一份2024年江苏省连云港市赣榆区赣榆实验中学中考三模历史试卷(解析版),共15页。试卷主要包含了单选题,非选择题等内容,欢迎下载使用。

