所属成套资源:2023-2024学年高一上学期期末考试化学试卷
广西贺州市2023-2024学年高一上学期期末考试化学试卷
展开
这是一份广西贺州市2023-2024学年高一上学期期末考试化学试卷,共11页。
本试题共6页,满分100分,考试时间75分钟
说明:1.答题前,考生务必用黑色字迹的签字笔将自己的姓名、准考证号填写在答题卡上。
2.选择题每小题选出答案后,用2B铅笔把答题卡上对应题目的答案标号涂黑;如需改动,用橡皮擦干净后,再选涂其它答案;答案不能答在试题卷上。
3.非选择题必须用黑色字迹的签字笔作答,答案必须写在答题卡上各题目指定区域内的位置上;不准使用铅笔和涂改液。不按以上要求作答的答案无效。
4.考生必须保持答题卡整洁,考试结束后,将答题卡交回,试题卷自己保存。
可能用到的相对原子质量: H:1 N:14 O:16 K: 39 Cr:52 Fe:56
第Ⅰ卷(选择题,共42分)
一、单项选择题(14题,每题3分,共42分)
1. 在我国空间站的太空课堂中,航天员向水球内注入蓝色颜料后,将一颗泡腾片(由碳酸氢钠和有机酸组成的混合物)放进了水球内。水球“沸腾”了!无数气泡在其中产生,逐渐将水球充满,如图所示。下列说法正确的是( )
A. 泡腾片溶于水只发生物理变化
B. 气泡的主要成分是酸性氧化物
C. 泡腾片中的碳酸氢钠属于碱类
D. 泡腾片溶于水发生分解反应
2. 下图是一种具有磁性的“纳米药物”,可利用磁性引导该药物到达人体内的病变部位。该技术可大大提高治疗效果。下列有关说法错误的是( )
A. 该“纳米药物”分散于水中可得胶体
B. 该药物具有磁性与外壳有关
C. 高温下铁与水蒸气反应可获得
D. 该“纳米药物”中的二氧化硅属于酸性氧化物,能与溶液反应
3. 0.6 L1ml/LCaCl2溶液与溶液中的Cl-浓度之比是( )
A. 6:5B. 2:3C. 1:1D. 5:6
4. 下列实验方案可行的是( )
A. 加入铁粉可以除去FeCl3中的杂质FeCl2
B. 用NaOH溶液可以除去Cl2中的杂质HCl
C. 滴加盐酸可以除去Na2SO4溶液中的杂质Na2CO3
D. 通过加热可以除去Na2CO3固体中的杂质NaHCO3
5. 下列离子方程式中书写错误的是( )
A. 钠与水反应:2Na+2H2O =2Na++2OH- + H2↑
B. 氯气溶于水:Cl2 + H2O = H+ + Cl- + HClO
C. 将稀硫酸滴在铁片上:2Fe + 6H+ = 2Fe3++3H2↑
D. 碳酸氢钠与稀盐酸反应:HCO3-+ H+ = H2O + CO2↑
6. 在指定的溶液中,下列各组离子能大量共存的是( )
A. 无色透明溶液中:、、、
B. 强酸性溶液:、、、
C. pH=10的溶液中:、、、
D. 强碱性溶液中:、、、
7. 饮用水中的对人体健康会产生危害,为了降低饮用水中的浓度,某饮用水研究人员提出,在碱性条件下用铝粉将还原为,其化学方程式为:10Al+6NaNO3+
4NaOH +18H2O =10Na[Al(OH)4]+3N2↑。下列有关说法正确的是( )
A. Al作还原剂,NaNO3中N被还原
B. 若将Al换为金属钠,也会发生类似反应
C. 该反应既是离子反应也是置换反应
D. 若反应中转移3ml电子,则生成标况下2.24L N2
8. 杭州亚运会打造“绿色建筑”,亚运场馆大量使用了碲化镉(CdTe)发电玻璃。下列说法正确的是( )
A. 与互为同位素
B. 的中子数比质子数多14个
C. 的相对原子质量为128
D. 和的质子数一定相等
9. 下列物质中,既含离子键,又含有共价键的是( )
A. MgCl2B. NH4ClC. Na2OD. CH3COOH
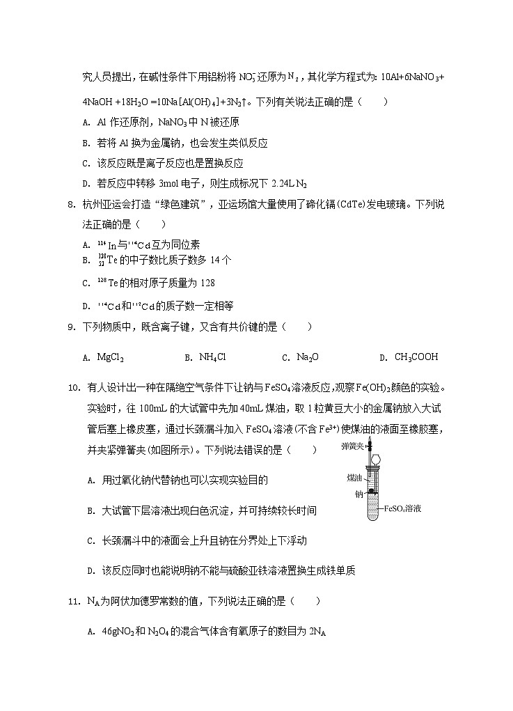
10. 有人设计出一种在隔绝空气条件下让钠与FeSO4溶液反应,观察Fe(OH)2颜色的实验。实验时,往100mL的大试管中先加40mL煤油,取1粒黄豆大小的金属钠放入大试管后塞上橡皮塞,通过长颈漏斗加入FeSO4溶液(不含Fe3+)使煤油的液面至橡胶塞,并夹紧弹簧夹(如图所示)。下列说法错误的是( )
A. 用过氧化钠代替钠也可以实现实验目的
B. 大试管下层溶液出现白色沉淀,并可持续较长时间
C. 长颈漏斗中的液面会上升且钠在分界处上下浮动
D. 该反应同时也能说明钠不能与硫酸亚铁溶液置换生成铁单质
11. NA为阿伏加德罗常数的值,下列说法正确的是( )
A. 46gNO2和N2O4的混合气体含有氧原子的数目为2NA
B. 1mlNa2O2与足量CO2充分反应,转移的电子数为2NA
C. 0.1ml/L的盐酸中含有氯离子总数为0.1NA
D. 3.36LCO和N2混合气体含有分子的数目为0.15NA
12. 下列有关实验操作的说法,正确的是( )
A. 制备Fe(OH)3胶体:将NaOH浓溶液滴加到饱和的FeCl3溶液中
B. 检验溶液中的K+:透过蓝色钴玻璃观察,若火焰呈紫色,则含有K+
C. 向某溶液中加入AgNO3溶液,有白色沉淀生成,说明原溶液中一定含有Cl-
D. 某溶液加入稀盐酸,有能使澄清石灰水变浑浊的气体生成,则溶液中一定含CO32-
13. W、X、Y、Z为原子序数依次增大的短周期主族元素,W最外层电子数是内层电子数的3倍,X在短周期主族元素中原子半径最大,Y的最高正价与最低负价代数和为4,下列说法错误的是( )
A. 原子半径:X>Y>Z
B. 简单氢化物的稳定性:W>Y
C. 单质的沸点:Y<Z
D. Y、Z的单质均能与X的单质反应生成离子化合物
①
②
③
14. 碳酸亚铁与砂糖混用为补血剂。实验室用如下装置和步骤可以制备FeCO3(FeCO3易被氧化)。下列说法错误的是( )
步骤一:实验中先关闭活塞②,打开活塞①和③;
步骤二:一段时间后,关闭活塞③,打开活塞②,
在c瓶中得到产品。
A. 步骤一的目的是排尽装置中的空气,防止Fe2+被氧化
B. 步骤二可使FeSO4溶液和NH4HCO3溶液混合
C. 装置c中发生的离子反应为Fe2++2HCO3- =FeCO3↓+CO2↑+H2O
D. 装置d的主要作用:吸收尾气,防止污染空气
第Ⅱ卷(非选择题,共58分)
二、填空题(共58分。请在答题卡上作答)
(14分)完成下列氧化还原反应相关问题。
Ⅰ. KClO3和浓盐酸在一定温度下发生反应:2KClO3+4HCl(浓)=2KCl+2ClO2↑+Cl2↑+2H2O
(1)该反应中的氧化剂为 (填化学式)。
(2)浓盐酸在该反应中显示出来的性质是 (填序号)。
①只有还原性 ②还原性和酸性 ③只有氧化性 ④氧化性和酸性
Ⅱ. NaNO2外观像食盐,且有咸味。误食NaNO2会使人体血红蛋白中的Fe2+转化为Fe3+而导致中毒。
NaNO2中N元素的价态是 。
该过程中NaNO2表现出 (填“氧化性”或“还原性”)。
(3)已知NaNO2可以与NH4Cl反应生成氮气和氯化钠,写出该反应的化学反应方程式:
。
(4)已知NaNO2能发生反应:2NaNO2+4HI = 2NO↑+I2+2NaI+2H2O。
①该反应中氧化剂与氧化产物的物质的量之比为 。
②若反应过程中转移 1ml 电子,则生成标准状况下NO的体积为 L。
16.(15分)元素的“价—类二维图”是我们学习元素及其化合物相关知识的重要模型工具,也是发展“证据推理与模型认知”这一
科学核心素养的重要途径。如图为氯元素的
“价—类二维图”,回答下列问题:
(1)Y的化学式为 。
(2)氯水和漂白粉都有漂白作用,可用于水体的杀菌消毒。
①下列有关氯气的叙述不正确的是 (填序号)。
A. 红热的铜丝在氯气里剧烈燃烧,生成棕黄色的烟
B. 氯气能与水反应生成HClO和HCl,久置氯水最终变为稀盐酸
C. 纯净的H2在Cl2中安静地燃烧,发出苍白色火焰,集气瓶口呈现雾状
D. 常温下氯气能和Fe反应,不能用铁质容器储存氯气
②工业上利用氯气和石灰乳反应可制得漂白粉,漂白粉有效成分的化学式为 。
(3)家庭中常用84消毒液(主要成分NaClO)与洁厕灵(主要成分盐酸)清洁卫生,两者同时使用容易引起中毒,写出反应的离子方程式 。
(4)利用如图装置探究84消毒液与洁厕灵的反应。当注射器中的
洁厕灵注入试管中时,回答下列问题:
①可观察到湿润pH试纸的现象是 。
②在湿润淀粉KI试纸上发生的反应方程式为 。
③棉花团上蘸有的NaOH溶液的作用是 。
17.(14分)如图为元素周期表的一部分,请参照元素①~⑧在表中的位置,回答问题:
(1)⑤在周期表中的位置为 ;
(2)④的最高价氧化物对应水化物是两性氢氧化物,其化学式为 。
(3)①、②、③这三种元素可组成的化合物,其电子式为: 。
(4)W是第四周期与②同主族的元素。据此推测W不可能具有的性质是 (填字母)。
A. 在化合物中最高正化合价为+6
B. 单质可以与H2S气体反应并置换出单质S
C. 最高价氧化物对应水化物的酸性比硫酸弱
D. 单质在常温下可与氢气化合
(5)已知铯元素位于元素周期表中第六周期第IA族,请回答下列问题:
①铯的元素符号为 。
②预测铯单质的还原性比钠单质的还原性 (填“弱”或“强”)。
③下列推断正确的是 (填字母)。
A. 与铯处于同一主族的元素都是金属元素
B. 铯单质发生反应时,铯原子易失去电子
C. 碳酸铯是一种可溶性盐
D. 铯离子的氧化性强于钾离子
18.(15分)黑木耳中含有丰富的人体所必需的铁元素。某研究小组测定黑木耳中铁元素含量,实验方案如下。回答下列问题:
(1)配制标准液。本实验预计要用90mL0.10ml/LK2Cr2O7的溶液:
①选择仪器:所必需的玻璃仪器除烧杯、胶头滴管、玻璃棒外,还有 。
②计算,称量:需用天平称量 克K2Cr2O7固体。
③溶解,恢复到室温,转移、洗涤、定容。定容的操作是:继续向容量瓶中加入蒸馏水,直到液面离刻度线1~2cm时, ,盖好瓶塞,反复上下颠倒,摇匀。
④下列操作会使标准液浓度偏低的是 。
A. 定容时,加水超过刻度线,用胶头滴管吸取多余的液体
B. 容量瓶未经干燥即用来配制溶液
C. 定容时,俯视刻度线
D. 配制过程中,未用蒸馏水洗涤烧杯和玻璃棒
(2)测定黑木耳中铁元素含量(已知黑木耳提取液中铁元素以Fe2+和Fe3+的形式存在)。
①“步骤一”中加入过量铜粉的目的是 。
②请配平步骤二中发生反应的离子反应方程式(数字直接写在方框内):
□□□=□□□。
③实验测得黑木耳中铁元素的质量分数为 。
贺州市2023~2024学年度上学期高一年级期末质量检测
化学参考答案
一、单项选择题(14题,每题3分,共42分)
1-5 BADDC6-10 CADBA11-14 ABCD
二、填空题(除备注外,其余每空2分,共58分)
15.(14分)
Ⅰ.(1)KClO3 (2)②
Ⅱ.(1)+3 (2)氧化性 (3)NaNO2+NH4Cl=N2↑+NaCl+2H2O
(4)① 2:1 ② 22.4
16.(15分)
(1)Cl2O7 (2)① D ② Ca(ClO)2
(3)ClO- + Cl- +2H+=Cl2↑+H2O(3分)
(4)①先变红后褪色 ②先变蓝后褪色
③吸收多余的氯气,防止外逸污染环境
17.(14分)
(1)第三周期第ⅦA族 (2)Al(OH)3 (3)
(4)BD
(5)① Cs ② 强 ③ BC
18.(15分)
(1)① 100mL容量瓶 ② 2.9
③改用胶头滴管加水至溶液凹液面最低处与刻度线相切
④ AD
(2)①将铁离子还原为亚铁离子,测定更准确,减小实验误差
②6、1、14、6、2、7
③0.15%(3分)
族
周期
IA
0
1
①
IIA
IIIA
IVA
VA
VIA
VIIA
2
②
3
③
④
⑤
步骤一
取224克黑木耳,经灼烧、酸浸制得提取液,加入过量的铜粉
步骤二
过滤,向滤液中加入10mL0.10ml/LK2Cr2O7酸性溶液时,恰好完全反应
相关试卷
这是一份广西壮族自治区贺州市2023-2024学年高一上学期期末考试化学试卷(Word版附解析),文件包含广西贺州市2023-2024学年高一上学期期末考试化学试题Word版含解析docx、广西贺州市2023-2024学年高一上学期期末考试化学试题Word版无答案docx等2份试卷配套教学资源,其中试卷共21页, 欢迎下载使用。
这是一份广西贺州市2023-2024学年高一上学期期末考试化学试题,文件包含1高一期末试题化学docx、2参考答案docx等2份试卷配套教学资源,其中试卷共8页, 欢迎下载使用。
这是一份广西玉林市2023-2024学年高一上学期期末考试化学试题,共11页。试卷主要包含了下列有关物质的分类正确的是,下列离子方程式书写正确的是,下列实验装置能达到实验目的的是,下列有关化学用语的说法正确的是,已知① ②,等内容,欢迎下载使用。

