所属成套资源:2025南通海安高三上学期11月期中考试及答案(九科)
2025南通海安高三上学期11月期中考试生物含解析
展开
这是一份2025南通海安高三上学期11月期中考试生物含解析,文件包含江苏省南通市海安市2024-2025学年高三上学期11月期中学业质量监测生物试题含解析docx、江苏省南通市海安市2024-2025学年高三上学期11月期中学业质量监测生物试题无答案docx等2份试卷配套教学资源,其中试卷共36页, 欢迎下载使用。
考生在答题前请认真阅读本注意事项及各题答题要求
1. 本试卷共8页,满分100分,考试时间为75分钟。考试结束后,请将答题卷交回。
2. 答题前,请您务必将自己的姓名、准考证号、座位号用0.5毫米黑色字迹签字笔填写在答题卷上。
3. 请认真核对监考员在答题卡上所粘贴的条形码上的姓名、考试证号与你本人的是否相符。
4. 作答选择题必须用2B铅笔把答题卡对应题目的答案标号涂黑。如需改动,请用橡皮擦干净后,再选涂其它答案。作答非选择题必须用书写黑色字迹的0. 5毫米的签字笔写在答题卷上的指定位置,在其它位置作答一律无效。
一、单项选择题:本部分包括14题,每题2分,共计28分。每题只有一个选项最符合题意。
1. 海参是典型的高蛋白、低脂肪、低胆固醇食物,还富含钙、磷、铁、镁、碘、硒等,具有防止动脉硬化,提高人体免疫能力等功效。相关叙述正确的是( )
A. 钙、镁、铁、硒是组成海参细胞的大量元素,多以离子形式存在
B. 海参细胞中某些糖蛋白和糖脂可参与细胞与细胞之间的分子识别和信号传导
C. 海参中的维生素D属于胆固醇,能促进人体对钙、磷的吸收
D. 蛋白质是生命活动的主要承担者,海参体内不同细胞中所含蛋白质完全不同
【答案】B
【解析】
【分析】脂质的种类和作用:(1)脂肪:生物体内良好的储能物质,还有保温、缓冲和减压减少摩擦的作用;(2)磷脂:构成细胞膜和细胞器膜的重要成分;(3)固醇:①胆固醇:构成细胞膜的重要成分,参与血液中脂质的运输;②性激素:促进人和动物生殖器官的发育和生殖细胞的形成;③维生素D:促进人和动物肠道对钙和磷的吸收。
【详解】A、钙、镁属于组成海参细胞的大量元素,铁、硒属于组成海参细胞的微量元素,A错误;
B、海参细胞膜表面的某些糖蛋白和糖脂可参与细胞与细胞之间的分子识别和信号传导,B正确;
C、维生素D属于固醇,不属于胆固醇,C错误;
D、蛋白质是生命活动的主要承担者,海参体内不同细胞中所含蛋白质不完全相同,D错误。
故选B。
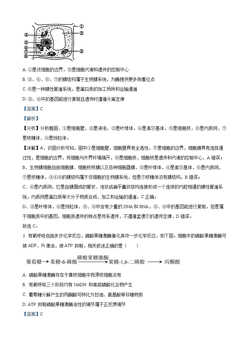
2. 下图为某高等植物细胞亚显微结构模式图,相关叙述正确的是( )
A. ①是该细胞的边界,⑤是细胞代谢和遗传的控制中心
B. ③、④、⑥、⑦的膜结构属于生物膜系统,为酶提供更多附着位点
C. ⑥是一种膜性管道系统,是蛋白质的加工场所和运输通道
D. ③、⑧中的基因能进行复制且遗传时遵循分离定律
【答案】C
【解析】
【分析】分析题图,①是细胞壁,②是液泡,③是叶绿体,④是高尔基体,⑤是细胞核,⑥是内质网,⑦是核糖体,⑧是线粒体。
【详解】A、识图分析可知,图中①是细胞壁,细胞壁具有全透性,不是细胞的边界,细胞膜具有选择通过性,是细胞的边界,将细胞与外界环境隔开,⑤是细胞核,细胞核是遗传和代谢的控制中心,A错误;
B、生物膜细胞包括细胞膜、细胞核核膜以及各种细胞器膜,③是叶绿体,④是高尔基体,⑥是内质网,⑦是核糖体,③④⑥的膜结构属于该细胞的生物膜系统,但是⑦核糖体没有膜结构,B错误;
C、⑥是内质网,它是由膜围成的管状、泡状或扁平囊状结构连接形成一个连续的内腔相通的膜性管道系统,内质网是蛋白质等大分子物质合成、加工和运输的通道,C正确;
D、③是叶绿体,⑧是线粒体,③、⑧中含有少量的DNA和RNA,③、⑧中的基因能进行复制,但是属于细胞质中的基因,细胞质遗传的特点是母系遗传,不遵循孟德尔的遗传定律,D错误。
故选C。
3. 有氧呼吸包括多步化学反应,磷酸果糖激酶催化其中一步化学反应,如下图。细胞中的磷酸果糖激酶可被ADP、Pi激活,被ATP 抑制。相关叙述正确的是( )
A. 磷酸果糖激酶存在于真核细胞中而原核细胞没有
B. 有氧呼吸三个阶段均有 NADH 和高能磷酸化合物产生
C. 葡萄糖分解产生的丙酮酸可转化为甘油、氨基酸等非糖物质
D. ATP 抑制磷酸果糖激酶活性的调节属于正反馈调节
【答案】C
【解析】
【分析】有氧呼吸全过程:第一阶段:在细胞质基质中,一分子葡萄糖形成两分子丙酮酸、少量的[H]和少量能量,这一阶段不需要氧的参与;第二阶段:丙酮酸进入线粒体的基质中,分解为二氧化碳、大量的[H]和少量能量;第三阶段:在线粒体的内膜上,[H]和氧气结合,形成水和大量能量,这一阶段需要氧的参与。
【详解】A、磷酸果糖激酶催化果糖-6-磷酸生成果糖-1,6-二磷酸,最终转变为丙酮酸,实现呼吸作用的第一阶段,因此磷酸果糖激酶存在于真核细胞和原核细胞中,A错误;
B、有氧呼吸的第三阶段是消耗NADH,B错误;
C、细胞呼吸除了能为生物体提供能量,还是生物体代谢的枢纽,如细胞呼吸过程中产生的中间产物丙酮酸,可转化为甘油、氨基酸等非糖物质,C正确;
D、细胞中的磷酸果糖激酶可被ADP、Pi激活,被ATP抑制,即磷酸果糖激酶活性的调节体现了负反馈调节机制,D错误。
故选C。
4. 细胞的生命历程包括了细胞的生长、分裂、分化、衰老和死亡等多个阶段,是生物体生长、发育、繁殖和维持稳态的基础。相关叙述正确的是( )
A. 细胞生长时需要的营养物质增多,与外界进行物质交换的效率提高
B. 细胞衰老时多种酶的活性降低,降低端粒酶活性可以延缓细胞的衰老
C. 细胞分化的实质是基因的选择性表达,未分化的胚胎干细胞不进行基因选择性表达
D. 细胞自噬有利于细胞内物质的循环利用,该现象过强可引起细胞凋亡
【答案】D
【解析】
【分析】细胞自噬的基本过程:细胞中衰老的细胞器或者一些折叠错误的蛋白质被一种双层膜结构包裹,形成自噬小泡,接着自噬小泡的外膜与溶酶体膜融合,释放包裹的物质到溶酶体中,使包裹物在一系列水解酶的作用下降解。损坏的蛋白或细胞器可通过细胞自噬进行降解并得以循环利用,故营养缺乏条件下,细胞可通过细胞自噬获得所需的物质,进而通过新陈代谢获得能量。
【详解】A、细胞生长过程中体积增大,相对表面积减小,故与外界环境进行物质交换的效率降低,A错误;
B、细胞衰老时多种酶的活性降低,提高端粒酶活性可以延缓细胞的衰老,B错误;
C、未分化的胚胎干细胞会进行基因选择性表达,合成相关蛋白质,C错误;
D、自噬现象发生在几乎所有细胞中,能够分解细胞中衰老的细胞器和蛋白质,是细胞内结构或物质代谢的重要组成部分,细胞自噬有利于细胞内物质的循环利用,剧烈的细胞自噬可能会过度降解细胞内的蛋白或细胞器,从而导致细胞凋亡,D正确。
故选D。
5. 乙酰转移酶能和mRNA结合,促使mRNA 乙酰化修饰的发生,从而提高翻译效率和 mRNA的稳定性。相关叙述错误的是( )
A. 乙酰转移酶与原癌基因的 mRNA 结合可能会促进细胞癌变
B. 乙酰化修饰的mRNA 不易和RNA 酶结合,从而不易被降解
C. mRNA 乙酰化修饰会改变蛋白质结构和生物性状,属于表观遗传
D. 翻译时密码子与反密码子的碱基之间通过氢键结合
【答案】C
【解析】
【分析】表观遗传是指生物体基因的碱基序列保持不变,但基因表达和表型发生可遗传变化的现象。如甲基化会抑制基因的表达,常见类型有DNA甲基化修饰与乙酰化修饰。
【详解】A、细胞癌变的根本原因是原癌基因和抑癌基因发生基因突变,原癌基因若过量表达会导致相应蛋白质活性过强,细胞就会发生癌变,故乙酰转移酶与原癌基因的 mRNA 结合不会促进细胞癌变,A正确;
B、乙酰化修饰的mRNA更加稳定,不易和RNA酶结合,从而不易被降解,B正确;
C、乙酰化修饰不会改变生物的遗传信息,mRNA 乙酰化能提高翻译效率和 mRNA的稳定性,不会改变蛋白质结构,C错误;
D、翻译时密码子与反密码子碱基会发生碱基互补配对,碱基之间通过氢键结合,D正确。
故选C。
6. 在DNA 复制开始时,将大肠杆菌放在含低剂量³H标记的脱氧胸苷(³H-dT)的培养基中,³H-dT可掺入正在复制的DNA分子中,使其带有放射性标记。几分钟后,将大肠杆菌转移到含高剂量³H-dT 的培养基中培养一段时间。收集、裂解细胞,抽取其中的DNA 进行放射性自显影检测,结果如图所示。据图可以得出的结论是( )
A. 复制起始区在高放射性区域
B. DNA 复制为半保留复制
C. DNA 复制从起始点向两个方向延伸
D. DNA 复制时子链延伸的方向是5'→3'端
【答案】C
【解析】
【分析】分析题意可知:开始一段时间将大肠杆菌放在含低剂量3H标记的脱氧胸苷(3H-dT)的培养基中,这段时间中复制的DNA分子含有低放射性,将大肠杆菌放在含高剂量3H-dT的培养基中培养一段时间。DNA分子继续进行复制,这段时间内形成的DNA分子具有高放射性,由图可知,中间区段有低放射性,两端为高放射性,即DNA的复制起点,在低放射区域,DNA复制起点从起始点向两个方向延伸。
【详解】A、根据放射性自显影结果可知,中间低放射性区域是复制开始时在含低剂量3H标记的脱氧胸苷(3H-dT)的培养基中进行复制的结果,因此复制起始区在低放射性区域,A错误;
B、放射性自显影检测无法判断DNA两条链上的放射性情况,因此不能得出DNA复制为半保留复制,B错误;
C、中间为低放射性区域,两边为高放射性区域,说明DNA复制从起始点向两个方向延伸,C正确;
D、据图不可以得出DNA 复制时子链延伸的方向是5'→3'端,D错误。
故选C。
7. 铁线虫寄生在螳螂体内后,其分泌物质会使螳螂某些核基因转录形成的mRNA分子难以与模板DNA分离,形成相对稳定的特殊三链核酸结构,即RNA-DNA杂交体(R-lp)。相关叙述错误的是( )
A. 铁线虫可通过阻断相关基因的复制和表达来影响螳螂生命活动
B. 催化 R-lp结构形成的酶有 RNA 聚合酶、解旋酶
C. 碱基对数相同时,C-G含量高的DNA 序列形成的 R-lp更稳定
D. R-lp结构中核苷酸、碱基的种类最多分别为8、5种
【答案】B
【解析】
【分析】正常DNA的配对方式有:A—T、T—A、C—G、G—C;正常RNA的配对方式有:A—U、U—A、C—G、G—C。
【详解】A、R—lp结构有mRNA与DNA模板链形成的杂交链,DNA是DNA复制的模板,因此阻断了DNA复制,mRNA是翻译的模板,因此阻断了相关mRNA的翻译,铁线虫可通过阻断相关基因的复制和表达来影响螳螂生命活动,A正确;
B、核基因转录形成的mRNA分子难以与模板DNA分离形成了RNA-DNA杂交体,RNA聚合酶具有解旋的功能,故催化 R-lp结构形成的酶有 RNA 聚合酶,没有解旋酶,B错误;
C、C-G碱基对含有三个氢键,A—T碱基对含有两个氢键,氢键越多DNA 序列形成的 R-lp越稳定,故碱基对数相同时,C-G含量高的DNA 序列形成的 R-lp更稳定,C正确;
D、R-lp结构中既有DNA又有RNA,DNA和RNA各有4种核苷酸,碱基有A、T、C、G、U这5种,故核苷酸、碱基的种类最多分别为8、5种,D正确。
故选B。
8. 下图①~④是二倍体百合(2n=24) 的减数分裂不同时期图像。相关叙述正确的是( )
A. 应在花蕾期采集花药作为观察材料,用卡诺氏液处理固定细胞的形态
B. 图②细胞中同源染色体内部的姐妹染色单体发生交换,导致基因重组
C. 图③每个细胞中均含有24条染色体和24个核DNA分子
D. 图①细胞中能发生等位基因的分离,而④不能
【答案】A
【解析】
【分析】要观察减数分裂过程,常用植物的花药做切片,实验中装片制作的流程为解离→漂洗→染色→制片。固定装片用卡诺氏液,染色用醋酸洋红、龙胆紫或改良的苯酚品红溶液。
【详解】A、应在花蕾期采集花药作为观察材料,因为此时的花粉正在形成,能观察到减数分裂过程,用卡诺氏液处理固定细胞的形态,A正确;
B、图②细胞处于减数第一次分裂的前期,同源染色体内部的非姐妹染色单体发生交换,导致基因重组,B错误;
C、图③处于减数第二次分裂末期,每个细胞中均含有12条染色体和12个核DNA分子,C错误;
D、图①细胞处于减数第一次分裂后期,此时细胞中等位基因随着同源染色体的分开而分离,④为减数第二次分裂的后期,若发生互换,也可能发生等位基因的分离,D错误。
故选A。
9. 由CSS基因突变所致的克里斯蒂安森综合征是一种X连锁隐性遗传病,以全身发育迟缓、智力障碍为特征,下图为相关基因表达机制图。相关叙述正确的是( )
A. DNA 中碱基对的增添、缺失、替换即基因突变
B. CSS 基因转录和翻译的原料分别是脱氧核苷酸和氨基酸
C. CSS 基因突变导致终止子提前出现,翻译提前终止
D. 克里斯蒂安森综合征的女性患者所生孩子未必患病
【答案】D
【解析】
【分析】基因突变是指的DNA 中碱基对的增添、缺失、替换而引起基因结构的改变。
【详解】A、基因突变是指的DNA 中碱基对的增添、缺失、替换而引起基因结构的改变,A错误;
B、CSS 基因转录的产物是RNA,因此原料是核糖核苷酸,B错误;
C、CSS 基因突变导致mRA上的终止密码提前出现,翻译提前终止,C错误;
D、克里斯蒂安森综合征是一种X连锁隐性遗传病,若克里斯蒂安森综合征的女性患者和正常男性结婚,所生的女孩不患病,D正确。
故选D。
10. 我国科学家通过红外触发相机技术监测到广西崇左白头叶猴的种群数量由原来的300多只恢复到了现在的1400多只。通过多年的努力,其数量明显增加。相关叙述错误的是( )
A. 研究白头叶猴的数量特征及与其他物种的关系,都属于群落水平的研究
B. 调查白头叶猴的方法有多种,如无人机航拍法、足迹法等
C. 年龄结构、性别比例常作为预测白头叶猴种群数量变化的主要依据
D. 白头叶猴个体的迁入与迁出会影响种群的基因频率
【答案】A
【解析】
【分析】种群的数量特征包括:种群密度、出生率和死亡率,迁入率和迁出率,年龄结构、性别比例,其中种群密度是种群最基本的数量特征。
【详解】A、白头叶猴属于同一物种,研究白头叶猴的数量特征属于种群水平的研究,A错误;
B、调查白头叶猴的方法有多种,除了题干中的红外触发相机技术外,还可采用无人机航拍法、足迹法等,B正确;
C、年龄结构有增长型、稳定型、衰退型,它和性别比例常作为预测白头叶猴种群数量变化的主要依据,C正确;
D、种群中个体的出生和死亡,迁入和迁出会导致种群基因频率的改变,D正确。
故选A。
11. 长白山随海拔的升高依次分布着针阔叶混交林、暗针叶林、岳桦林和高山苔原4个植被分布带,生存着种类繁多的珍稀野生生物。相关叙述正确的是( )
A. 树林里高矮不一的岳桦树能提高光能的利用,体现了群落的垂直结构
B. 长白山种类繁多的珍稀野生动物是生态系统的基石
C. 高山苔原的抵抗力稳定性较弱、恢复力稳定性比较高
D. 生态系统常通过反馈调节使自身结构复杂化和功能完善化
【答案】D
【解析】
【分析】在群落中,各个生物种群分别占据了不同的空间,使群落形成一定的空间结构,群落的空间结构包括垂直结构和水平结构。在垂直方向上,大多数群落都具有明显的分层现象。由于地形的变化,土壤湿度和盐碱度的差异、光照强度的不同和植物自身生长特点的不同,以及人和动物的影响等因素,不同地段往往分布着不同的种群,同一地段上种群密度也有差异,他们常呈镶嵌分布。
【详解】A、群落的垂直结构指不同的种群在垂直方向上存在明显的分层现象,树林里高矮不一的岳桦树属于同一种群,不能体现群落的垂直结构,A错误;
B、生态系统的基石是生产者,珍稀野生动物属于消费者,B错误;
C、高山苔原结构非常简单,抵抗力稳定性和恢复力稳定性均比较低,C错误;
D、生态系统常通过反馈调节使自身结构复杂化和功能完善化 ,生态系统内部保持相对稳定,D正确。
故选D。
12. 下列关于生物技术实验操作的叙述,正确的是( )
A. 动物细胞和囊胚的培养都要放在充满CO₂的培养箱中进行
B. 诱导形成愈伤组织的过程必须光照培养,以进行光合作用合成有机物
C. 平板划线法中通过连续划线使聚集的菌种稀释分散
D. 将扩增得到的PCR产物进行凝胶电泳时,加样前应先接通电源
【答案】C
【解析】
【分析】在生物学实验中,不同的实验有着不同的方法和操作要求。PCR 产物的凝胶电泳用于检测和分离不同大小的 DNA 片段;平板划线法和稀释涂布平板法常用于微生物的接种。
【详解】A、动物细胞培养一般需要95%空气和5%二氧化碳的混合气体的二氧化碳培养箱中培养,A错误;
B、愈伤组织培养过程一般不需要光照,此时还无法进行光合作用,B错误;
C、平板划线法是通过接种环在固体培养基表面连续划线的操作,将聚集的菌种逐步稀释分散到培养基的表面,C正确;
D、将扩增得到的 PCR 产物进行凝胶电泳时,加样前不能先接通电源,应先加样,再接通电源,D错误。
故选C。
13. 青梅果实中含有大量的活性物质,常制作成具有保健功能的青梅饮品,其中青梅酒和青梅醋深受人们喜爱,其制作流程如下图。相关叙述正确的是( )
A. 常用胰蛋白酶和果胶酶处理细胞破碎物,提高果汁出汁率
B. 乙醇为挥发性物质,故果酒发酵过程中空气的进气量不宜太大
C. 果醋发酵为有氧发酵,发酵液产生的气泡量明显少于果酒发酵时
D. 果酒、果醋常采用湿热灭菌法杀灭所有的微生物后装瓶,延长保质期
【答案】C
【解析】
【分析】果酒制作菌种是酵母菌,代谢类型是异养兼性厌氧型真菌,属于真核细胞,条件是18~30℃、前期需氧,后期不需氧;果醋制作菌种是醋酸菌,属于原核细胞,适宜温度为30~35℃,需要持续通入氧气。
【详解】A、根据酶的专一性,可以用纤维素酶和果胶酶进行酶解以破坏细胞壁,A错误;
B、果酒制作菌种是酵母菌,是利用酵母菌无氧呼吸产生酒精的原理,因此果酒发酵时要密封发酵,B错误;
C、果酒发酵时有二氧化碳产生,而果醋发酵时无气体产生,果酒发酵时,发酵液产生的气泡最多于果醋发酵时,C正确;
D、果酒、果醋不能采用湿热灭菌法杀灭所有的微生物,菌种被杀死发酵会失败,D错误。
故选C。
14. 生物学实验常呈现“五颜六色”的变化。相关叙述正确的是( )
A. 在新鲜的梨汁中加入斐林试剂,水浴加热后观察到溶液由无色变成砖红色
B. 在厌氧发酵产生的果酒中加入酸性重铬酸钾溶液,混匀后由橙色变成灰绿色
C. 在DNA 溶液中加入二苯胺试剂,混匀后观察到溶液逐渐变成蓝色
D. 用苏丹Ⅲ染液对花生子叶切片染色,再用吸水纸吸去染液后显微观察,可清晰地观察到橘黄色的脂肪颗粒
【答案】B
【解析】
【分析】有机物的鉴定方法:(1)斐林试剂可用于鉴定还原糖,在水浴加热的条件下,溶液的颜色变化为砖红色(沉淀)。(2)蛋白质可与双缩脲试剂产生紫色反应。(3)脂肪可用苏丹Ⅲ染液鉴定,呈橘黄色。
【详解】A、在新鲜的梨汁中加入斐林试剂,水浴加热后观察到溶液由蓝色变成砖红色,A错误;
B、在厌氧发酵产生的果酒中含有酒精,因此加入酸性重铬酸钾溶液,混匀后由橙色变成灰绿色,B正确;
C、DNA溶液中加入二苯胺在沸水浴条件下变为蓝色,C错误;
D、用苏丹Ⅲ染液对花生子叶切片染色,再用50%的酒精洗去浮色后显微观察,可清晰地观察到橘黄色的脂肪颗粒,D错误。
故选B。
二、多项选择题:本部分包括4题,每题3分,共计12分。每题有不止一个选项符合题意。每题全选对者得3分,选对但选不全的得1分,错选或者不答的得0分。
15. 一个基因型为AaXᵇY 的雄果蝇经减数分裂产生了甲、乙两个异常精细胞,精细胞甲的染色体组成为aYY,精细胞乙的染色体组成为AXᵇY。不考虑其他变异,相关叙述错误的是( )
A. 甲、乙两个异常精细胞的形成都与精母细胞减数分裂Ⅰ的异常有关
B. 与精细胞乙同时形成的另外三个精细胞中有2个精细胞的染色体正常
C. 精细胞乙中含有5种形态结构不同的染色体
D. 该雄果蝇的精原细胞中最多有4条X染色体
【答案】ABD
【解析】
【分析】分析题文:精细胞甲的基因和性染色体组成为aYY,说明在减数第二次分裂后期,着丝点分裂后,两条Y染色体移向了细胞的同一极;精细胞乙的基因和性染色体组成为AXbY,说明在减数第一次分裂后期,同源染色体XY没有分离,移向了细胞的同一极。
【详解】AB、根据精细胞甲的染色体组成可知,精细胞甲的形成原因是减数第二次分裂时2条Y染色体移向同一极;精细胞乙的形成是由于减数第一次分裂时XY同源染色体没有分离,故与精细胞乙同时形成的另外三个精细胞都是异常精细胞,其基因和性染色体组成分别为AXbY、a、a,AB错误;
C、果蝇的体细胞中共有8条染色体,5种形态,其中3对常染色体形态大小相似,X、Y染色体形态差异较大,精细胞乙比正常精子多了一条性染色体,因此精细胞乙中有5种形态结构不同的染色体,C正确;
D、雄果蝇性染色体为XY,该雄果蝇细胞中最多有2条X染色体(有丝分裂后期或减数第二次分裂后期),D错误。
故选ABD。
16. 科研人员取正常水分条件下生长的某种植物的野生型和ABA 缺失突变体幼苗,进行适度干旱处理,测定一定时间内茎叶和根的生长量,结果如下图。相关叙述正确的是( )
A. 干旱条件下ABA 促进野生型幼苗根的生长,抑制其茎叶的生长
B. 随着干旱时间延长,野生型幼苗茎叶长度增加量大于根
C. 与野生型相比,突变体能更好地适应干旱环境
D. 脱落酸能够调控基因表达,其自身的产生和分布也受相应基因表达的调控
【答案】AD
【解析】
【分析】根据题意和图示分析可知:在干旱缺水条件下,脱落酸抑制茎叶的生长,同时促进根的生长,说明脱落酸的这种作用,有利于植物适应缺水环境。
【详解】A、从图中可以看出,干旱条件下,野生型幼苗的茎叶长度增加值小于突变体,野生型幼苗的根长度增加值大于突变体,由于野生型幼苗可以自主合成ABA,所以ABA对野生型幼苗的作用是抑制茎叶的生长,促进根的生长。A正确;
B、随着干旱时间延长,野生型幼苗茎叶长度增加量小于根,B错误;
C、突变体由于缺乏ABA,不能很好地适应干旱环境,C错误;
D、脱落酸在植物体内产生,能够调控基因表达,其自身的产生和分布也受相应基因表达的调控,D正确。
故选AD。
17. 肿瘤周围的细胞毒性T细胞存在下图所示代谢过程。其中PC酶和PDH 酶催化丙酮酸产生不同的产物,进入三羧酸循环。PC酶活性的增加会促进琥珀酸的释放,琥珀酸与受体结合可增强细胞毒性T细胞的杀伤能力。若环境中存在乳酸,PC 酶的活性会被抑制。相关叙述正确的是( )
A. 三羧酸循环是代谢网络的中心,可产生大量的[H]和CO₂
B. 图中乙酰辅酶A和草酰乙酸分别产生于细胞质基质和线粒体基质
C. 肿瘤细胞无氧呼吸加强会减弱细胞毒性T细胞的杀伤能力
D. 利用葡萄糖进行有氧呼吸时一共有4步反应能产生 [H]
【答案】AC
【解析】
【分析】1、由题意可知,若环境中存在乳酸,PC酶的活性会被抑制,而增加PC酶的活性会增加琥珀酸的释放,琥珀酸与受体结合可增强细胞毒性T细胞的杀伤能力,肿瘤细胞无氧呼吸会增加细胞中乳酸含量,从而抑制PC酶活性,从而减弱细胞毒性T细胞的杀伤能力。
2、识图分析可知,丙酮酸进入线粒体后可以经过途径②生成乙酰辅酶A(C2),乙酰辅酶A与草酰乙酸(C4)结合生成含有3个羧基的柠檬酸(C6),柠檬酸经脱氢,最终生成2分子CO2,并重新生成草酰乙酸。该过程后来被命名为三羧酸循环(又称柠檬酸循环),三羧酸循环属于有氧呼吸第二阶段。
3、有氧呼吸的第一、二、三阶段的场所依次是细胞质基质、线粒体基质和线粒体内膜。有氧呼吸第一阶段是葡萄糖分解成丙酮酸和[H],释放少量能量;第二阶段是丙酮酸和H2O反应生成CO2和[H],释放少量能量;第三阶段是O2和[H]反应生成水,释放大量能量。
【详解】A、根据有氧呼吸过程和图可知,图中三羧酸循环属于有氧呼吸的第二阶段,是代谢网络的中心,可产生大量的[H]和CO₂,A正确;
B、三羧酸循环属于有氧呼吸第二阶段,故草酰乙酸和乙酰辅酶A均产生于线粒体基质,B错误;
C、由题意可知,若环境中存在乳酸,PC酶的活性会被抑制,而增加PC酶的活性会增加琥珀酸的释放,琥珀酸与受体结合可增强细胞毒性T细胞的杀伤能力,肿瘤细胞无氧呼吸会增加细胞中乳酸含量,从而抑制PC酶活性,减弱细胞毒性T细胞的杀伤能力,C正确;
D、葡萄糖有氧呼吸的所有代谢反应中至少有5步会生成[H],分别是有氧呼吸第一阶段及图中的4步,D错误。
故选AC。
18. 科研人员调查了施用不同肥料对玉米田0~5cm土层中土壤动物类群的影响,实验结果见下表。相关叙述正确的是( )
A. 用取样器采集的土壤动物可放置在体积分数为70%的乙醇中保存
B. 菌渣和易腐垃圾处理后0~5cm土层中土壤动物的丰富度相同
C. 易腐垃圾处理使得0~5cm土层中土壤动物的优势类群发生改变
D. 与使用化肥相比,使用有机肥可以给土壤微生物和动物提供更多的物质和能量
【答案】AC
【解析】
【分析】1、调查土壤小动物丰富度的方法是取样器取样法,统计丰富度的方法是目测估计法和记名计算法。
2、采集土壤小动物可以用诱虫器或吸虫器。诱虫器利用的是土壤小动物光趋湿的特性。
【详解】A、70%的乙醇可以防止小动物腐烂,用取样器采集的土壤动物可放置在体积分数为70%的乙醇中保存,A正确;
B、菌渣和易腐垃圾处理后0~5cm土层中小动物的类群数不相等,易腐垃圾多了隐翅目,故菌渣和易腐垃圾处理后0~5cm土层中土壤动物的丰富度不相同,B错误;
C、空白处理组,优势类群为膜翅目,易腐垃圾处理使得0~5cm土层中土壤动物的优势类群为蜘蛛目易腐垃圾处理使得0~5cm土层中土壤动物的优势类群发生改变,C正确,
D、有机肥可以给土壤微生物和动物提供物质,但不能提供能量,D错误。
故选AC。
三、非选择题:本部分包括5小题,共计60分。
19. 黑藻是一种常见的沉水植物,下图表示低浓度CO2条件下黑藻细胞部分代谢过程。图中 Rubisc是光合作用的关键酶之一,CO2和O2竞争与其结合,分别催化C5的羧化与氧化。C5羧化固定CO2合成糖;C5氧化则产生乙醇酸C2。请回答下列问题:
(1)该细胞中固定 CO2的场所有______,过程②还需要______的参与。
(2)图中黑藻细胞通过______的方式将H⁺运出细胞,主要目的是有利于______。
(3)低浓度CO2条件下黑藻细胞C₄循环加快,其意义是_______。
(4)为修复城市污染水体,科研人员研究了黑藻、苦草、小眼子菜三种沉水植物的光合特性与分布水深的关系,实验结果见下表。
①测定光饱和点、光补偿点时,应控制______等外界因素相同且适宜,逐渐增加______并测量对应的净光合速率,绘制叶片的光合-光响应曲线。
②三种沉水植物能够生长的最大深度与光饱和点和光补偿点呈______相关。小眼子菜一般分布在水体的上层,从光补偿点和光饱和点的角度分析原因分别是_______。
③建议选择______作为先锋物种来修复城市污染水体。
【答案】(1) ①. 细胞质基质、叶绿体基质 ②. ATP、NADPH
(2) ①. 主动运输 ②. 减少细胞质基质中的H⁺数目,有利于苹果酸的形成,提高叶绿体内CO2浓度。
(3)提高细胞叶绿体内CO2浓度,有利于细胞进行光合作用。
(4) ①. 温度、CO2浓度 ②. 光照强度 ③. 负 ④. 小眼子菜的光补偿点较高,需要在较高的光照强度下才能正常生长,同时光饱和点也较高,能利用较强的光照强度,所以一般分布在水体的上层。 ⑤. 三种沉水植物中,苦草的光饱和点和光补偿点均相对较低,可在较低的光照强度下正常生长,在水体中的分布深度范围较广
【解析】
【分析】光合作用包括光反应和暗反应两个阶段,①光合作用的光反应阶段(场所是叶绿体的类囊体膜上):水的光解产生NADPH与氧气,以及ATP的形成;②光合作用的暗反应阶段(场所是叶绿体的基质中):CO2被C5固定形成C3,C3在光反应提供的ATP和NADPH的作用下还原生成糖类等有机物;光合作用是指绿色植物通过叶绿体,利用光能把二氧化碳和水转变成储存着能量的有机物,并释放出氧气的过程。
【小问1详解】
据图可知, CO2在该细胞的细胞质基质中可固定形成苹果酸,而在 叶绿体基质中可被C5固定形成C3,过程②是C3的还原,还需要 ATP和NADPH的参与,最终还原生成糖类等有机物。
【小问2详解】
图中黑藻细胞借助载体蛋白并消耗ATP将H⁺运出细胞,这是通过主动运输的方式将H⁺运出细胞,主要目的是减少细胞质基质中的H⁺数目,有利于苹果酸的形成,提高叶绿体内CO2浓度。
【小问3详解】
低浓度CO2条件下,细胞从外界吸收的CO2减少,此时黑藻细胞C₄循环加快,其意义是提高细胞叶绿体内CO2浓度,有得于细胞进行光合作用。
【小问4详解】
①测定光饱和点、光补偿点时,应控制温度、CO2浓度等外界因素相同且适宜,逐渐增加光照强度并测量对应的净光合速率,绘制叶片的光合-光响应曲线。
②分析表中数据可知,三种沉水植物能够生长的最大深度与光饱和点和光补偿点呈负相关。小眼子菜一般分布在水体的上层,从光补偿点和光饱和点的角度分析原因分别是小眼子菜的光饱和点和光补偿点均相对较高,需要在较高的光照强度下才能正常生长,所以一般分布在水体的上层。
③三种沉水植物中,苦草的光饱和点和光补偿点均相对较低,可在较低的光照强度下正常生长,在水体中的分布深度范围较广,建议选择苦草作为先锋物种来修复城市污染水体。
20. 图1是某湖泊中部分食物关系图。科研人员调查了放养鲢鱼和鳙鱼(5月21日投入鱼苗) 后对该湖泊中大型浮游动物桡足类和小型浮游动物轮虫相对数量的影响,结果如图2。已知鲢鱼和鳙鱼是常见的滤食性鱼类,将浮游生物和有机碎屑过滤在鳃耙上进行摄食,较大的浮游生物和有机碎屑容易被摄食。请回答下列问题:
(1)滤食性鱼类在生态系统中属于______(成分),大型浮游动物同化的能量的去向有:流向下一营养级、流向分解者、______。
(2)桡足类和轮虫的种间关系为______。采集的样品保存于5%的福尔马林溶液中,目的是______。
(3)由图2可知,与放养前相比,放养鲢鱼和鳙鱼后轮虫的数量上升,结合图1分析原因可能有______。
(4)铜绿微囊藻是导致湖泊水华的主要藻类。科研人员利用围隔实验,研究草鱼、鲢鱼、鳙鱼对水华的控制,实验结果见图3。
①以叶绿素a含量作为藻类相对数量的统计指标,其原因是______。已知草鱼主要以大型沉水植物为食,结合图1分析,出现图3b所示结果的原因是______。
②根据实验结果,应该选择______鱼来控制水华,理由是_______ 。
【答案】(1) ①. 消费者和分解者 ②. 自身呼吸消耗
(2) ①. 竞争 ②. 固定样本,防止腐烂变质
(3)鲢鱼和鳙鱼大量捕食桡足类(大型浮游动物),桡足类与轮虫存在竞争关系,桡足类减少后,轮虫的生存压力减小,从而数量上升
(4) ①. 叶绿素a是藻类光合作用主要色素,含量与藻类数量正相关 ②. 草鱼以大型沉水植物为食,对铜绿微囊藻数量影响不大 ③. 鲢鱼和鳙 ④. 鲢鱼和鳙鱼存在时铜绿微囊藻面积明显减小,能有效控制水华
【解析】
【分析】1、生态系统的结构包括生态系统的成分和食物链、食物网两部分。生态系统的成分包括非生物的物质和能量,生产者,消费者和分解者。食物链和食物网是生态系统的营养结构;
2、生态系统能量的最终来源为太阳光能,流经生态系统的总能量为生产者固定的太阳能总量。每一营养级中能量的去向为:呼吸作用散失、被下一营养级同化、被分解者分解。能量流动具有单向流动且逐级递减的特点。
【小问1详解】
滤食性鱼类以浮游生物和有机碎屑为食,因此滤食性鱼类在生态系统中属于消费者和分解者;根据能量流动的原理,大型浮游动物同化的能量去向有流向下一营养级、流向分解者、自身呼吸消耗;
【小问2详解】
由图2可知,桡足类生物的数量出现波动,而轮虫数量在逐渐减少,桡足类和轮虫的种间关系为竞争;采集的样品保存于5%的福尔马林溶液中,目的是固定样本,防止样本腐烂变质,以便后续的观察和研究;
【小问3详解】
由图1可知,鲢鱼和鳙鱼是滤食性鱼类,较大的浮游生物和有机碎屑容易被摄食。与放养前相比,放养鲢鱼和鳙鱼后轮虫的数量上升,原因可能是鲢鱼和鳙鱼大量捕食桡足类(大型浮游动物),桡足类与轮虫存在竞争关系,桡足类减少后,轮虫的生存压力减小,从而数量上升;
【小问4详解】
①以叶绿素a含量作为藻类相对数量的统计指标,是因为叶绿素a是藻类进行光合作用的主要色素,其含量与藻类的数量存在正相关关系;由图1可知,草鱼主要以大型沉水植物为食,而不是以铜绿微囊藻为食,所以草鱼的存在对铜绿微囊藻的数量影响不大,因此出现图3b所示结果,即图中黑色区域(铜绿微囊藻)面积没有明显变化;
②应该选择鲢鱼和鳙鱼来控制水华,理由是从图3中可以看出,鲢鱼和鳙鱼存在时,黑色区域(铜绿微囊藻)的面积明显减小,说明鲢鱼和鳙鱼对铜绿微囊藻有抑制作用,能够有效控制水华现象。
21. 阿霉素(DOX) 为常用抗肿瘤药物,但可引发心脏过度兴奋导致心脏损伤,甚至可致心力衰竭。研究发现神经电刺激装置(tVNS) 刺激耳迷走神经能显著改善心脏损伤,同时对肿瘤还有一定的影响,相关机制见图1。请回答下列问题:
(1)心脏功能的基本活动中枢位于______。DOX可能刺激心跳加快,______神经活动占优势,与这一过程直接相关的激素主要是______。
(2)tVNS刺激耳迷走神经会使得副交感神经末梢释放______,其与心肌细胞膜上的受体结合后引发信号转导,引起K⁺外流,使心肌______(填“去极化”或“超极化”) ,心跳减慢,从而改善 Dx 引发的心脏过度兴奋。
(3)图中细胞2是______, 功能是______。
(4)细胞3除了增殖分化为细胞4外还增殖分化为______,物质A是______。
(5)科研人员将荷瘤小鼠分为四组,分别为对照组、tVNS组(仅刺激耳迷走神经)、DOX处理组(仅阿霉素处理)、tVNS+DOX 处理组(刺激耳迷走神经和阿霉素联合处理) 、实验结果见图2、3。已知INF-γ是一种蛋白质,能上调细胞2上MHC-I类分子数量,同时能抑制肿瘤中血管的生成。
①根据图2可以得出的结论是______。
②刺激耳迷走神经和阿霉素联合处理促进了INF-γ的表达,_______,从而抑制肿瘤生长。
【答案】(1) ①. 脑干 ②. 交感 ③. 肾上腺素
(2) ①. 神经递质 ②. 超极化
(3) ①. 抗原呈递细胞 ②. 摄取、加工、处理、传递抗原
(4) ①. 记忆细胞 ②. 细胞因子
(5) ①. tVNS组(仅刺激耳迷走神经)、DOX处理组(仅阿霉素处理)、tVNS+DOX 处理组(刺激耳迷走神经和阿霉素联合处理)都能抑制肿瘤的生长,但tVNS+DOX 联合处理对抑制肿瘤生长的效果最显著 ②. 通过INF-γ上调细胞2上MHC-I类分子数量,使机体免疫系统能更好地识别肿瘤细胞,并切断肿瘤的营养供应
【解析】
【分析】1、交感神经与副交感神经的主要区别:交感神经兴奋时,腹腔内脏及末梢血管收缩,心跳加快加强;支气管平滑肌扩张;胃肠运动和胃分泌受到抑制;新陈代谢亢进;瞳孔散大等。
副交感神经兴奋时,心跳减慢减弱;支气管平滑肌收缩;胃肠运动加强促进消化液的分泌;瞳孔缩小等。
2、特异性免疫的过程:主要分为三个阶段:感应阶段:处理抗原、呈递和识别的阶段;反应阶段:B细胞与T细胞增殖分化及记忆细胞形成阶段;效应阶段:效应T细胞、抗体和淋巴因子发挥免疫效应的阶段。
【小问1详解】
心脏功能的基本活动中枢位于脑干,DOX可能刺激心跳加快,这是交感神经活动占优势的表现,与这一过程直接相关的激素主要是肾上腺素,因为交感神经兴奋时,会促使肾上腺髓质分泌肾上腺素,肾上腺素能使心跳加快、血压升高等。
【小问2详解】
tVNS刺激耳迷走神经会使得副交感神经末梢释放神经递质,神经递质与心肌细胞膜上的受体结合后引发信号转导,引起K+外流,使心肌超极化。因为K+外流会使细胞膜内外电位差增大,即超极化,从而导致心跳减慢,进而改善Dx引发的心脏过度兴奋。
小问3详解】
由图可知,细胞2能将肿瘤抗原处理后呈递给细胞3,因此细胞2是抗原呈递细胞,具有摄取、加工、处理、传递抗原功能。
【小问4详解】
细胞3除了增殖分化为细胞4外还增殖分化为记忆细胞,物质A是细胞因子,细胞因子可以促进细胞的增殖分化等过程。
【小问5详解】
①由图2可知,tVNS组(仅刺激耳迷走神经)、DOX处理组(仅阿霉素处理)、tVNS+DOX 处理组(刺激耳迷走神经和阿霉素联合处理) 处理后肿瘤的重量都减小,说明都能抑制肿瘤的生长,但tVNS+DOX 处理组重量最轻,因此可以得出刺激耳迷走神经和阿霉素联合处理对抑制肿瘤生长的效果最显著;
②已知INF-γ能上调细胞2上MHC-I类分子数量,同时能抑制肿瘤中血管的生成。刺激耳迷走神经和阿霉素联合处理促进了INF-γ的表达,通过INF-γ上调细胞2上MHC-I类分子数量,使机体免疫系统能更好地识别肿瘤细胞,同时INF-γ抑制肿瘤中血管的生成,切断肿瘤的营养供应,从而抑制肿瘤生长。
22. ATP 合酶可利用膜两侧H⁺浓度梯度中的电化学势能合成ATP。ATP 合酶β亚基蛋白(ATP5B)是ATP 合酶的主要催化亚基之一,与多种疾病有关。下图是科研人员构建ATP5B-Flag融合基因表达载体的过程示意图,请回答下列问题:
(1)人体细胞中ATP合酶分布在_____。为获取ATP5B基因,可提取细胞中的______,在依赖RNA的DNA聚合酶的催化作用下获得cDNA。Flag标签序列的基本单位是______。
(2)引物ATP5B-F的序列为5'CCGCGTGGATCCCCGGAATTCATGTTGAGTCTTGTGGGGCG3',则引物 ATP5B-R应该选择_____(填序号) 。引物ATP5B-F和 ATP5B-R 中分别增加5'ATG3'和5'TCA3'的目的是______。
①5'TCAGTCAGTCACGATGCGGCCGCTCACTTATCGTCGTCATCCTTGTAATCCGTCCCGTGCTCTTCT3'
②5'TCAGTCAGTCACGATGCGGCCGCTCAGATTACAAGGATGACGACGATAAGCGTCCCGTGCTCTTCT3'
③5'ATCGTGACTGACTGAGCGGCCGCTCACTTATCGTCGTCATCCTTGTAATCCGTCCCGTGCTCTTCT3'
④5'ATCGTGACTGACTGAGCGGCCGCTCAGATTACAAGGATGACGACGATAAGCGTCCCGTGCTCTTCT3'
(3)经图中 PCR 过程获得产物的长度约为______ bp。
(4)免疫印迹技术是通过电泳分离蛋白质,转印至纤维膜,依次加入一抗、酶标二抗并洗去未结合的抗体,最后加底物显色。下图是利用免疫印迹技术检测ATP5B-Flag表达情况的实验结果,其中A 组为对照组, B 组为导入pcDNA3.0-ATP5B-FIng|的大肠杆菌细胞蛋白样品检测结果。
①制备图中马抗鼠酶标二抗时,应以______作为抗原。通过抗原-抗体杂交实验检测到 Flag标签, 说明______。“?”处的一抗应与______特异性结合。
②为使实验结果更严谨,应该增加C组实验,C组大肠杆菌的处理方式是______。预期实验结果_______(请在答题卡相应位置绘制)。
【答案】(1) ①. 线粒体内膜和细胞质基质 ②. 总RNA ③. 脱氧核苷酸
(2) ①. ② ②. 保证目的基因的正确表达,保证转录起始密码子和终止密码子的完整性
(3)1614 (4) ①. 鼠抗体 ②. ATP5B - Flag成功表达 ③. β - actin ④. 导入空载体pcDNA3.0 ⑤.
【解析】
【分析】1、PCR(聚合酶链式反应)技术是一项根据DNA半保留复制的原理,模拟体内DNA的天然复制过程,在体外扩增DNA分子的一种分子生物学技术,主要用于扩增位于两段已知序列之间的DNA区段。在待扩增的DNA片段两侧和与其两侧互补的两个寡核苷酸引物,经变性、复性和延伸若干个循环后,DNA扩增2n倍;
2、PCR的每个循环过程包括高温变性、低温退火、中温延伸三个不同的过程:
①变性:加热使模板DNA在高温下(94℃左右)双链间的氢键断裂而形成两条单链;
②退火:使溶液温度降至50~60℃,模板DNA与引物(cDNA)按碱基配对原则互补结合(C-G碱基对含量越高,退火温度越高);
③延伸:溶液反应温度升至72℃,耐热DNA聚合酶以单链DNA为模板,在引物的引导下,利用反应混合物中的4种脱氧核苷三磷酸(dNTP),按5'一3'方向复制出互补DNA。
【小问1详解】
人体细胞中ATP合酶可利用膜两侧H⁺浓度梯度中的电化学势能合成ATP,细胞进行有氧呼吸产生ATP的场所是线粒体内膜和细胞质基质,所以人体细胞中ATP合酶分布在线粒体内膜和细胞质基质。
以RNA为模板合成DNA(cDNA),需要提取细胞中的总RNA;Flag标签序列是一段DNA序列,其基本单位是脱氧核苷酸;
【小问2详解】
引物设计要求两条引物反向平行且与模板链结合,引物ATP5B - F的序列已知,由于ATP5B基因转录方向从左往右,所以引物ATP5B - R的序列应与引物ATP5B - F反向平行,并且要包含终止密码子等相关序列。分析给出的四个选项,②符合要求;
引物ATP5B - F和ATP5B - R中分别增加5'ATG3'和5'TCA3'的目的是保证目的基因的正确表达,保证转录起始密码子和终止密码子的完整性;
【小问3详解】
由图 已知ATP5B基因(1590bp)、Flag标签序列(24bp),经图中PCR过程获得产物为ATP5B - Flag融合基因,其长度约为1590 + 24 = 1614bp;
【小问4详解】
①因为二抗是针对一抗产生的抗体,这里一抗是鼠源的,所以应以鼠抗体作为抗原来制备马抗鼠酶标二抗;由于Flag标签是融合在ATP5B上的,如果能检测到Flag标签,就意味着带有Flag标签的ATP5B成功表达了,因此可通过抗原 - 抗体杂交实验检测到Flag标签,说明ATP5B - Flag成功表达;因为β - actin是内参蛋白,需要用特异性的一抗来检测它,以作为实验的对照,因此 “?”处的一抗应与β - actin特异性结合;
②为了排除载体本身对实验结果的影响,使实验结果更严谨,应该增加C组实验,C组大肠杆菌的处理方式是导入空载体pcDNA3.0;预期实验结果:C组在ATP5B - Flag对应的条带位置应该没有条带(因为没有导入ATP5B - Flag基因),在β - actin对应的条带位置应该有和A组、B组相似强度的条带(因为β - actin是内参蛋白,表达量相对稳定),结果如图所示:
。
23. 某种植物的叶色为绿色,自然条件下既可以自花传粉又可以异花传粉。现发现一株叶色为黄绿色且雄性不育的双突变体。已知叶色和雄蕊的育性分别受A/a和B/b控制,野生型为显性纯合子,表型为绿色雄性可育。下图是科研人员以该突变株(P₂)和野生型(P₁)进行的杂交实验,结果如下。请回答下列问题。
(1)结合实验一、二分析, 亲本P₁和P₂的基因型分别为______、______。
(2)实验二F₂中绿色雄性可育中纯合子所占的比例为______,让F₂中所有的黄绿色雄性可育自交,后代中绿色雄性不育的概率为_______。
(3)如果将实验二F₂中所有的绿色雄性可育株与绿色雄性不育株间行种植,则在绿色雄性不育株上收获的种子将来发育成绿色雄性不育株的概率为______,绿色雄性可育株上收获的种子将来发育成绿色雄性不育株的概率为_______。
(4)SSR是分布于各染色体上的DNA序列,不同染色体具有各自的特异SSR。SSR1和SSR2分别位于2号和6号染色体。在 P₁和P₂中 SSR1 长度不同, SSR2长度也不同。为了对控制雄性不育的基因进行染色体定位,电泳检测实验二F₂中雄性不育植株、P₁和 P₂的SSR1 和 SSR2的扩增产物,结果如图。控制雄性不育的基因位于______号染色体。F₂雄性不育株中______(填序号) 说明F₁在减数分裂Ⅰ前期发生了染色体片段互换,______(填序号)是F₁产生的含 P₁2号染色体的配子与含P₂2号染色体的配子受精形成的个体。
【答案】(1) ①. aaBB ②. Aabb
(2) ①. 1/3 ②. 1/18
(3) ① 1/3 ②. 1/6
(4) ①. 2 ②. 7 ③. 3
【解析】
【分析】基因分离定律的实质:在杂合子的细胞中,位于一对同源染色体上的等位基因,具有一定的独立性;生物体在进行减数分裂形成配子时,等位基因会随着同源染色体的分开而分离,分别进入到两个配子中,独立地随配子遗传给后代;
基因自由组合定律的实质是:位于非同源染色体上的非等位基因的分离或组合是互不干扰的;在减数分裂的过程中,同源染色体上的等位基因彼此分离的同时,非同源染色体上的非等位基因自由组合。
【小问1详解】
由实验一可知,绿色雄性可育(P1)与黄绿色雄性不育(P2)杂交,F1全为雄性可育,说明雄性可育为显性性状,由实验二可知,F1黄绿色雄性可育植株自交,F2出现绿色个体,说明黄绿色对绿色为显性。且绿色雄性可育(P1)与黄绿色雄性不育(P2)杂交F1中绿色雄性可育:黄绿色雄性可育=1:1,可推断出亲本中绿色雄性可育(P1)的基因型为aaBB,黄绿色雄性不育(P2)的基因型为Aabb。
【小问2详解】
由(1)可知,F1黄绿色雄性可育植株的基因型为AaBb,F2中黄绿色雄性可育(A-B-):黄绿色雄性不育(A-bb):绿色雄性可育(aaB-):绿色雄性不育(aabb)=6:2:3:1,故可推出AA基因纯合致死,因此实验二F2中绿色雄性可育中纯合子(aaBB)所占的比例为1/3,F2中所有的黄绿色雄性可育的基因型及比例为AaBB:AaBb=1:2,故F2中所有的黄绿色雄性可育自交,由于AA纯合致死,因此后代中绿色雄性不育(aabb)的概率为1/3(aa)×1/6(bb)=1/18;
【小问3详解】
实验二F2中所有的绿色雄性可育株的基因型及比例为aaBB:aaBb=1:2,绿色雄性不育株的基因型为aabb,将所有的绿色雄性可育株与绿色雄性不育株间行种植,由于绿色雄性不育株只能作母本,因此在绿色雄性不育株上收获的种子将来发育成绿色雄性不育株(aabb)的概率为(aa)2/3×1/2(bb)=1/3;绿色雄性可育株上收获的种子将来发育成绿色雄性不育株(aabb)的概率为(aa)2/3×1/4(bb)=1/6;
【小问4详解】
从电泳检测结果图来看,雄性不育植株的SSR1扩增产物与P4相同,而SSR2扩增产物与P2相同。由于SSR1位于2号染色体,SSR2位于6号染色体,这表明控制雄性不育的基因与SSR1相关,所以控制雄性不育的基因位于2号染色体;F2中雄性不育株的某些条带与亲本不同,如果在减数分裂Ⅰ前期发生了染色体片段互换,会导致基因组合发生变化,在图中7序号的条带体现了这种与亲本的差异,所以F₂雄性不育株中7号个体说明F1在减数分裂Ⅰ前期发生了染色体片段互换;根据前面的分析,由于控制雄性不育的基因位于2号染色体,F1产生的含P12号染色体的配子与含P22号染色体的配子受精形成的个体,在图中对应的是3号个体。处理
只
类群
空白
化肥
猪粪
菌渣
易腐垃圾
膜翅目
4
5
3
13
5
蜘蛛目
1
3
4
3
7
半翅目
0
0
1
1
2
弹尾目
0
0
1
1
1
隐翅目
0
0
0
0
1
鞘翅目
0
1
1
1
3
总计
5
9
10
19
19
分布的水深 (m)
光补偿点μE/(m²·s)
光饱和点μE/ (m²·s)
黑藻
0.6~5
17.3
97.1
苦草
0.5~6
6.3
55.6
小眼子菜
1~3
50.3
214.7
相关试卷
这是一份江苏省南通市海安市2024-2025学年高三上学期11月期中考试生物试题(Word版附解析),文件包含江苏省南通市海安市2024-2025学年高三上学期11月期中学业质量监测生物试题Word版含解析docx、江苏省南通市海安市2024-2025学年高三上学期11月期中学业质量监测生物试题Word版无答案docx等2份试卷配套教学资源,其中试卷共36页, 欢迎下载使用。
这是一份2025南通如皋十四校联考高三上学期11月期中考试生物含解析,文件包含江苏省南通市如皋十四校联考2024-2025学年高三上学期11月期中生物试题含解析docx、江苏省南通市如皋十四校联考2024-2025学年高三上学期11月期中生物试题无答案docx等2份试卷配套教学资源,其中试卷共39页, 欢迎下载使用。
这是一份2025南通海安高二上学期11月期中考试生物含解析,共35页。

