还剩3页未读,
继续阅读
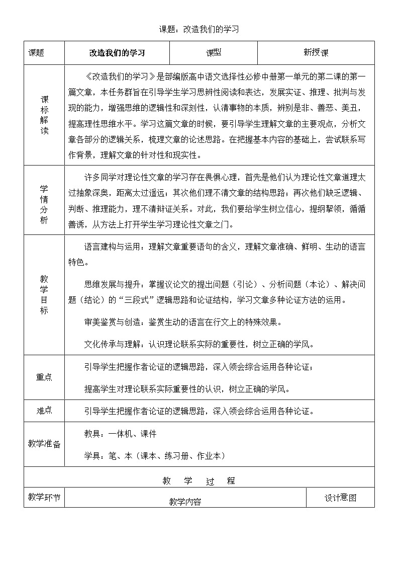
高中语文人教统编版选择性必修 中册2.1 改造我们的学习教学设计
展开
这是一份高中语文人教统编版选择性必修 中册2.1 改造我们的学习教学设计,共6页。
相关教案
人教统编版选择性必修 中册2.1 改造我们的学习教案设计:
这是一份人教统编版选择性必修 中册2.1 改造我们的学习教案设计,共8页。
高中语文人教统编版选择性必修 中册2.2 人的正确思想是从哪里来的?教案:
这是一份高中语文人教统编版选择性必修 中册2.2 人的正确思想是从哪里来的?教案,共6页。
高中语文人教统编版选择性必修 中册4.2 *怜悯是人的天性教案设计:
这是一份高中语文人教统编版选择性必修 中册4.2 *怜悯是人的天性教案设计,共8页。教案主要包含了性恶论与性善论,霍布斯与卢梭,创作背景,资料链接等内容,欢迎下载使用。

