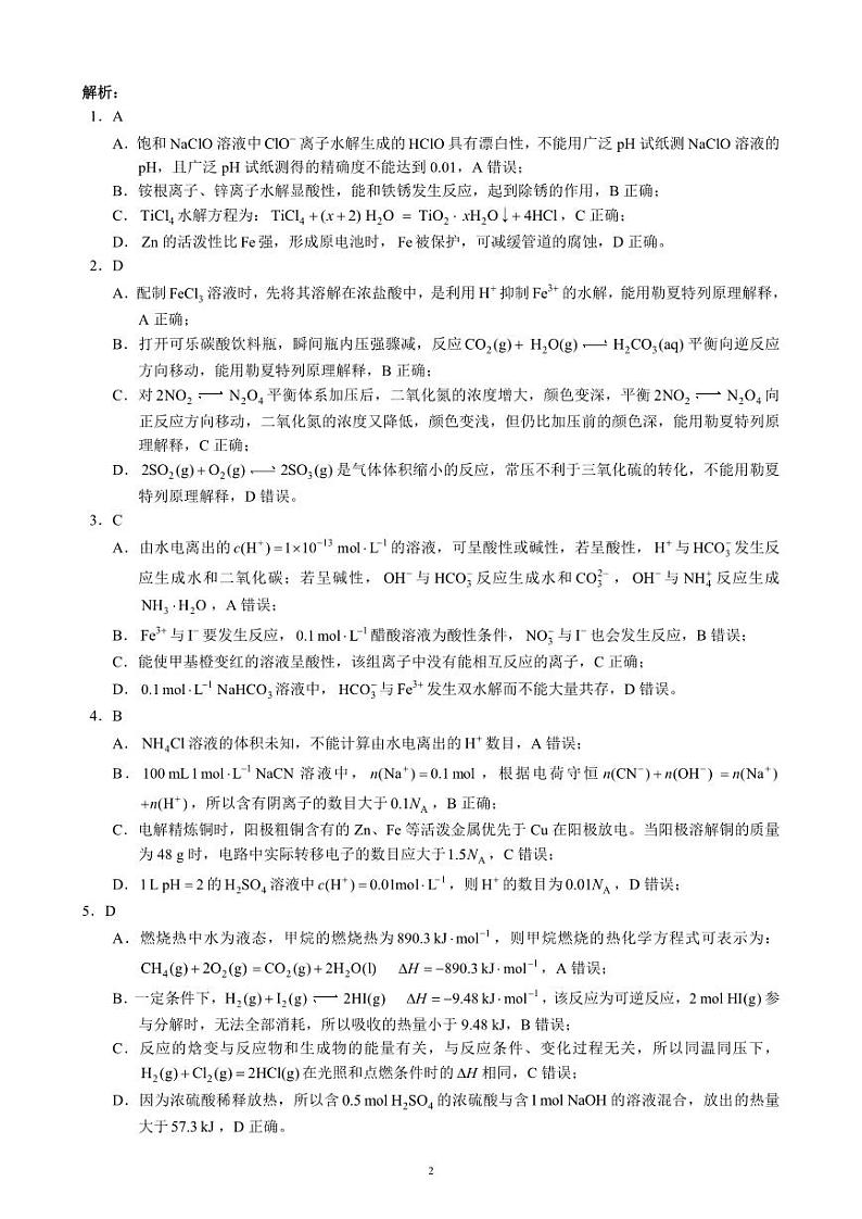
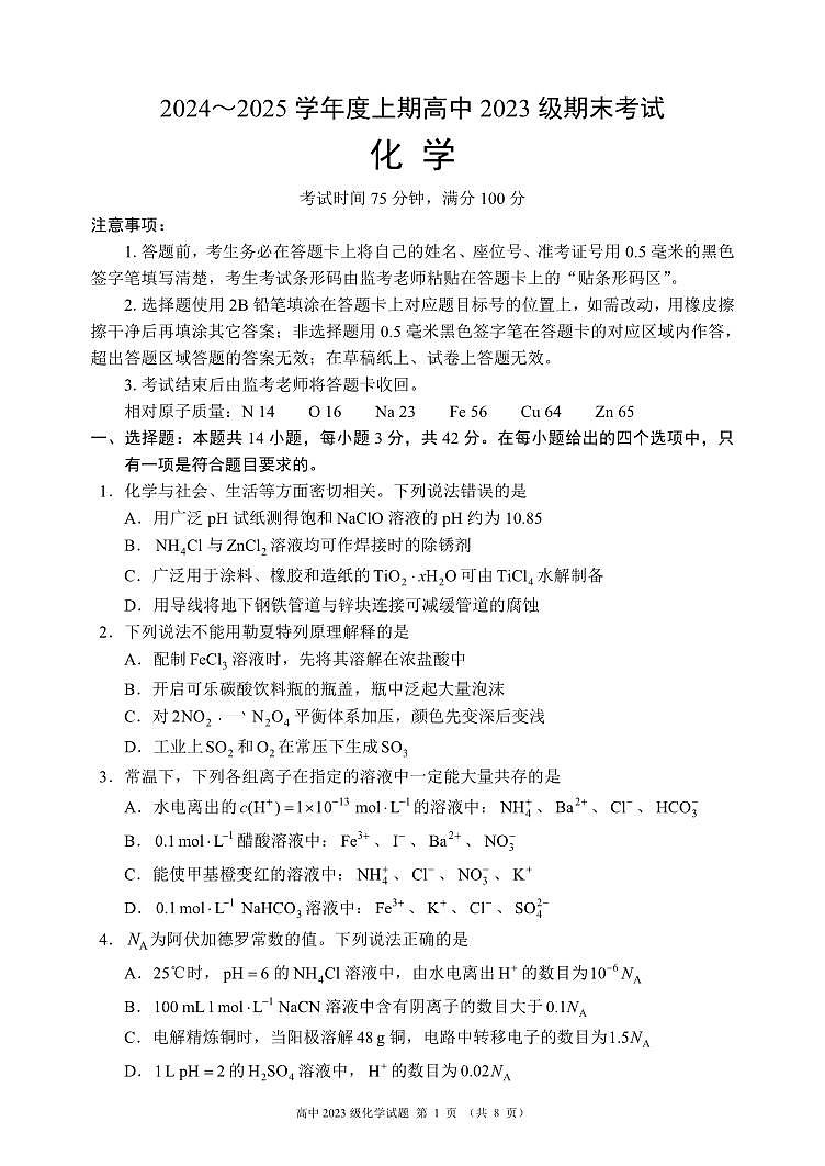
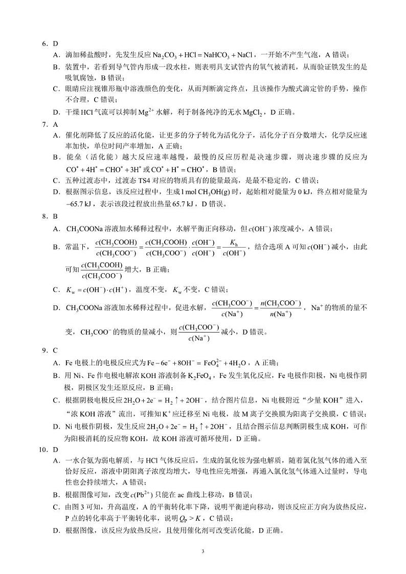
四川省成都市蓉城名校联盟2024-2025学年高二上学期期末考试化学试题 PDF版
展开
这是一份四川省成都市蓉城名校联盟2024-2025学年高二上学期期末考试化学试题 PDF版,文件包含2024~2025学年度上期高中2023级期末考试化学试题8页pdf、2024~2025学年度上期高中2023级期末考试化学参考答案及评分标准pdf等2份试卷配套教学资源,其中试卷共14页, 欢迎下载使用。
相关试卷
这是一份四川省成都市蓉城名校联盟2024-2025学年高二上学期期中考试化学试题 PDF版含答案,文件包含2024~2025学年度上期高中2023级期中考试化学试题pdf、2024~2025学年度上期高中2023级期中考试化学参考答案及评分标准pdf、2024~2025学年度上期高中2023级期中考试化学多维细目表pdf等3份试卷配套教学资源,其中试卷共11页, 欢迎下载使用。
这是一份四川省成都市蓉城名校联盟2024-2025学年高一上学期期中考试化学试题(PDF版,含答案),文件包含2024~2025学年度上期高中2024级期中考试化学试题pdf、2024~2025学年度上期高中2024级期中考试化学参考答案及评分标准pdf、2024~2025学年度上期高中2024级期中考试化学多维细目表pdf等3份试卷配套教学资源,其中试卷共11页, 欢迎下载使用。
这是一份四川省成都市蓉城名校联盟2024-2025学年高二上学期期中考试化学试卷(PDF版附答案),文件包含2024~2025学年度上期高中2023级期中考试化学试题pdf、2024~2025学年度上期高中2023级期中考试化学参考答案及评分标准pdf、2024~2025学年度上期高中2023级期中考试化学多维细目表pdf等3份试卷配套教学资源,其中试卷共11页, 欢迎下载使用。

