安徽省皖江名校2024-2025学年高一上学期12月联考地理试题(A卷)
展开
这是一份安徽省皖江名校2024-2025学年高一上学期12月联考地理试题(A卷),共8页。试卷主要包含了本试卷分选择题和非选择题两部分,本卷命题范围等内容,欢迎下载使用。
1.本试卷分选择题和非选择题两部分。满分100分,考试时间75分钟。
2.答题前,考生务必用直径0.5毫米黑色墨水签字笔将密封线内项目填写清楚。
3.考生作答时,请将答案答在答题卡上。选择题每小题选出答案后,用2B铅笔把答题卡上对应题目的答案标号涂黑;非选择题请用直径0.5毫米黑色墨水签字笔在答题卡上各题的答题区域内作答,超出答题区域书写的答案无效,在试题卷、草稿纸上作答无效。
4.本卷命题范围:必修1第一章至第四章。
一、选择题:本题共16小题,每小题3分,共48分。每小题只有一个选项符合题目要求。
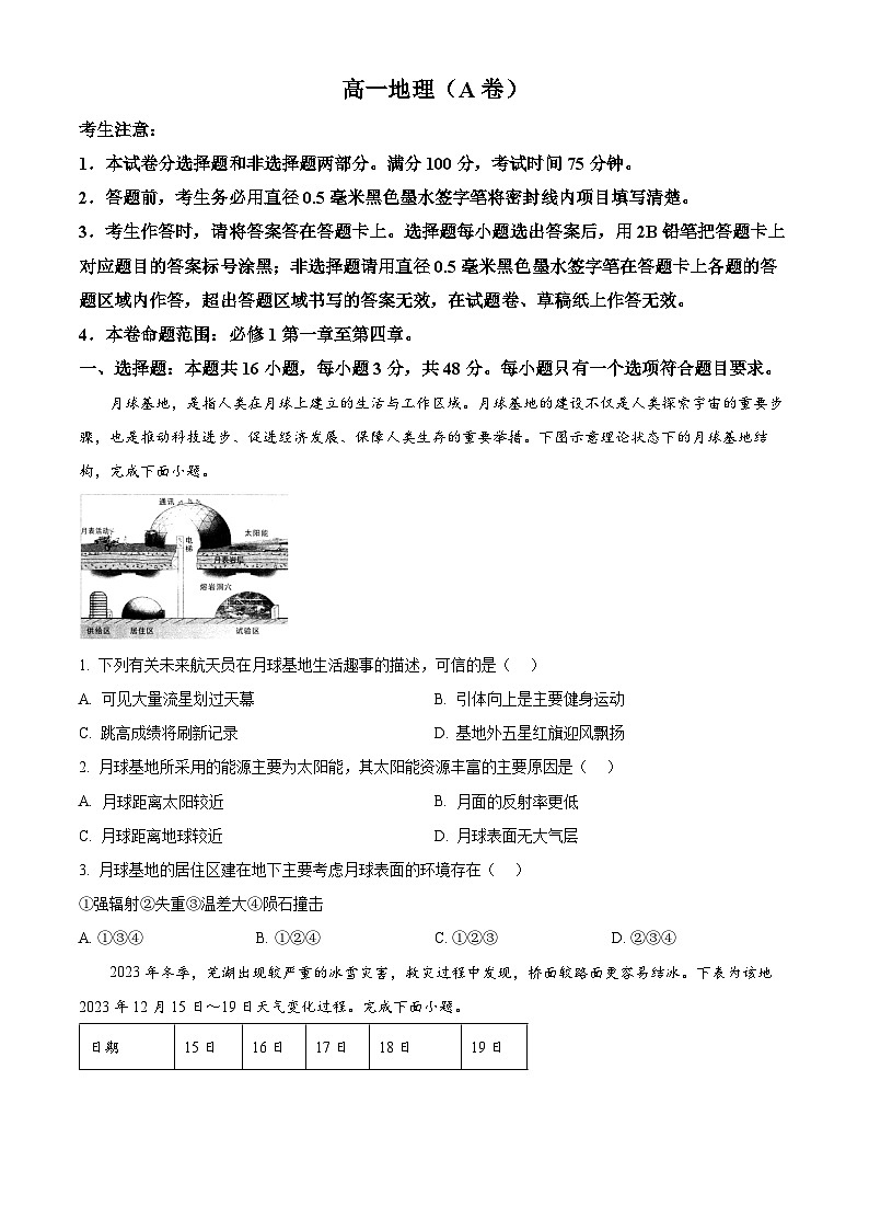
月球基地,是指人类在月球上建立的生活与工作区域。月球基地的建设不仅是人类探索宇宙的重要步骤,也是推动科技进步、促进经济发展、保障人类生存的重要举措。下图示意理论状态下的月球基地结构,完成下面小题。
1. 下列有关未来航天员在月球基地生活趣事的描述,可信的是( )
A. 可见大量流星划过天幕B. 引体向上是主要健身运动
C. 跳高成绩将刷新记录D. 基地外五星红旗迎风飘扬
2. 月球基地所采用的能源主要为太阳能,其太阳能资源丰富的主要原因是( )
A. 月球距离太阳较近B. 月面的反射率更低
C. 月球距离地球较近D. 月球表面无大气层
3. 月球基地的居住区建在地下主要考虑月球表面的环境存在( )
①强辐射②失重③温差大④陨石撞击
A. ①③④B. ①②④C. ①②③D. ②③④
2023年冬季,芜湖出现较严重的冰雪灾害,救灾过程中发现,桥面较路面更容易结冰。下表为该地2023年12月15日~19日天气变化过程。完成下面小题。
4. 推测下列时段中桥面最容易结冰的是( )
A. 16日早晨B. 17日早晨C. 18日早晨D. 19日早晨
5. 从受热的原理分析,桥面路段更容易结冰主要是由于( )
A. 路面吸收大气辐射较少B. 桥面吸收大气辐射较少
C. 桥面辐射散失较地面多D. 路面释放地面辐射较多
冰川风是由热力作用引起的局地环流中的一种,属于大气中尺度环流系统,其形成原因是冰川上的气温永远比同高度的自由大气低。珠峰北坡的冰川风十分强劲,在冰川中部,平均风速达3米/秒,最大可达10米/秒。在珠峰科学考察队的记载中写道:“尤其在晴朗的下午,强劲的冰川风有时会扬起砂石,掀起帐篷。”读冰川风示意图,完成下面小题。
6. 下列选项中关于冰川风形成的原理示意图,正确的是( )
A. B.
C. D.
7. 冰川风的存在,对山谷风的影响表现为( )
A. 延长山风的时间,增强山风的势力B. 缩短山风的时间,减弱山风的势力
C. 缩短谷风的时间,增强谷风的势力D. 延长谷风的时间,削弱谷风的势力
8. 在晴朗的下午,珠峰北坡的冰川风最为强劲的原因是( )
A. 山风最强,山风与冰川风产生叠加,风力强劲
B. 山谷气温升至最高,与冰面表面气温温差达到最大
C. 谷风最强,谷风与冰川风产生叠加,风力强劲
D. 冰川表面气温升至最高,与山谷气温温差达到最大
月牙泉位于甘肃省敦煌市,四周沙山环抱,“亘古沙不填泉,泉不涸竭”成为奇观。上世纪60年代前,最大水深9米,70年代中期月牙泉水位急剧下降,至1985年月牙泉平均水深仅为0.7至0.8米。2000年开始,敦煌市采取应急措施,在月牙泉周边回灌河水补充月牙泉水位,使月牙泉水域面积逐渐得到恢复。读月牙泉景观图,完成下面小题。
9. 造成月牙泉“亘古沙不填泉,泉不涸竭”的原因是( )
A. 大气降水量大B. 冰雪融水量多
C. 河流汇入水量大D. 地下水补给多
10. 造成月牙泉70年代中期水位急剧下降的最主要原因可能是( )
A. 人口增加,抽取湖水B. 气候变暖,蒸发量大
C. 垦荒造田,打井灌溉D. 风沙肆虐,掩埋湖床
11. 月牙泉水域面积逐渐恢复有利于( )
①促进自然植被修复②发展淡水养殖③抑制湖水周边沙化④增加流域面积
A. ①③B. ②④C. ②③D. ①④
暑假是广大中学生游览祖国美好河山的大好时机。今年暑假正在云南石林游历的玲玲看到好友贝贝的朋友圈:“天才蒙蒙亮,我们就从布尔津出发,沿国道217一路向南,穿过苍茫戈壁,进入克拉玛依前经过乌尔禾魔鬼城,这是非常迷人的雅丹地质景观,天气也彰显了新疆人的热情。下午终于进入最美公路——独库公路,我们由天山北麓到天山之巅,既领略了一天四季的变化,也充分感受了自然鬼斧神工之美……”。下图为贝贝朋友圈分享的照片,完成下面小题。
12. 贝贝的四幅照片中与玲玲参观的云南石林形成的地质作用基本一致的是( )
A. ①B. ②C. ③D. ④
13. 玲玲认为贝贝拍摄的四幅照片的顺序,正常情况下应该是( )
A ①②③④B. ②①④③C. ②③①④D. ③①④②
14. 贝贝的第②幅照片中的景观广泛分布在我国的( )
A. 西南地区B. 西北地区C. 青藏地区D. 东北地区
厚田沙漠位于江西省南昌市南部,多沙山和沙洲,面积达30平方千米,有“江南第一沙漠”之称,沙漠东临奔流不息的赣江,西临锦江,是我国亚热带最大的风沙化土地,厚田沙漠沙丘大小季节变化明显。下图为厚田沙漠位置及南昌气候资料图,完成下面小题。
15. 厚田沙漠沙源形成的地质作用是( )
A. 风力侵蚀作用B. 流水侵蚀作用C. 风力沉积作用D. 流水沉积作用
16. 厚田沙漠沙丘规模一年中最小的季节是( )
A. 春季B. 夏季C. 秋季D. 冬季
二、综合题:本大题共3小题,计52分。
17. 阅读图文材料,完成下列要求。
2024年5月,研究人员在云南省禄丰市恐龙山镇梨园村发现数量众多的白垩纪早期梁龙足迹化石。梁龙为植食性恐龙,个体最长可超过30米,体重约10吨。按梁龙的体重计算,它每天需要食物1500千克左右。
恐龙足印化石的形成非常苛刻,需要恐龙生活离水比较近,比如在河海、湖滨等,如果是土层坚硬的话是不会留下足印的。恐龙留下脚印后,需要暴露在空气里一段时间,使得脚印坚固起来,这样在下次泥沙、波浪袭来时,脚印才可能不会被冲掉,随后的地壳运动把这些足迹埋住,这些足迹就这样保留了下来。图甲为恐龙足迹化石的形成的四个阶段。图乙为梁龙足迹化石照片。
(1)恐龙足印化石形成的四个阶段排列顺序正确的是:____。
(2)结合地球演化历史知识,指出梁龙主要食物来源的植物类型,说明判断理由。
(3)推断分析白垩纪早期云南省禄丰市恐龙山镇梨园村的古气候特点。
(4)某中学地理兴趣小组开展云南恐龙化石研学活动,发现化石损坏严重,请针对足迹化石保存提出合理建议。
18. 阅读图文资料,完成下列要求。
太平洋与北冰洋通过白令海峡相连,通常情况下,海峡中北低南高的海面坡度驱动了一支朝北流动的洋流。科学家研究发现,随着全球气候的变化,该洋流的强度产生明显的改变。下图示意白令海峡及周边地区海水流动状况。
(1)判断流经白令海峡的洋流性质,并说明判断的理由。
(2)分析流经白令海峡的洋流对楚科奇海表层海水性质的影响。
(3)随着全球变暖,指出并分析流经白令海峡洋流强度的变化。
19. 阅读图文材料,完成下列要求。
材料:西藏那曲,平均海拔4500米以上,气候干燥、高寒、风大、少雨,蔬菜、瓜果都难以存活。早期藏区也尝试建立温室大棚,普遍存在着夜间室内冻害,效果不佳。2021年浙江援藏乡村振兴产业示范基地4500米智能温室大棚建成,让当地百姓吃上了自己种植的新鲜蔬菜水果。智能温室大棚采用水幕集热—地暖加温系统,较好地解决了夜间室内冻害难题。研究表明,日光温室后墙白天接受太阳总辐射约占温室接收太阳总辐射的50%~60%,夜间室内获得的热量中墙面放热量约占1/3,地面放热量约占2/3。此外,土壤夜间放热性能较为稳定,受气候条件影响小。下图示意智能温室大棚。
(1)推测智能大棚的玻璃朝向,并给出理由。
(2)说明藏区早期温室大棚普遍存在着夜间室内冻害严重的原因。
(3)从受热原理角度谈谈温室建设厚实后墙的作用。
(4)有人发现夏季正午时段电动卷帘会对智能温室大棚的玻璃进行覆盖,请依据大气的受热原理阐述覆盖的理由。
高一地理(A卷)
考生注意:
1.本试卷分选择题和非选择题两部分。满分100分,考试时间75分钟。
2.答题前,考生务必用直径0.5毫米黑色墨水签字笔将密封线内项目填写清楚。
3.考生作答时,请将答案答在答题卡上。选择题每小题选出答案后,用2B铅笔把答题卡上对应题目的答案标号涂黑;非选择题请用直径0.5毫米黑色墨水签字笔在答题卡上各题的答题区域内作答,超出答题区域书写的答案无效,在试题卷、草稿纸上作答无效。
4.本卷命题范围:必修1第一章至第四章。
一、选择题:本题共16小题,每小题3分,共48分。每小题只有一个选项符合题目要求。
【1~3题答案】
【答案】1. C 2. D 3. A
【4~5题答案】
【答案】4. D 5. C
【6~8题答案】
【答案】6 D 7. A 8. B
【9~11题答案】
【答案】9. D 10. C 11. A
【12~14题答案】
【答案】12. A 13. C 14. B
【15~16题答案】
【答案】15. D 16. B
二、综合题:本大题共3小题,计52分。
【17题答案】
【答案】(1)③④①②
(2)裸子植物,蕨类植物。中生代时期气候温暖湿润,裸子植物与蕨类植物较多。
(3)大量沉积岩发育,河流流量大,输送泥沙多,说明气候湿润沉;积岩含有植食性梁龙遗迹化石,说明当时植被丰茂,气候温暖湿润。
(4)修建拉网围栏、排水工程以及树立警示牌等;在化石集中区可以建立保护区和保护场馆。
【18题答案】
【答案】(1)暖流;由低纬度流向高纬度
(2)白令海峡洋流为暖流,对流经海区增温增湿,使海水温度升高,海水密度减小,海水盐度升高。
(3)全球气候变暖,北极冰川融化,海峡北侧海平面上涨,海峡南北海面坡度减小,白令海峡洋流减弱。
【19题答案】
【答案】(1)智能大棚玻璃朝向应为正南或偏南方向。理由:西藏那曲位于北半球中纬度地区,正午时太阳主要从南方照射过来,朝南或偏南朝向可以使大棚在白天最大限度地接收太阳辐射,提高室内温度,为蔬菜瓜果生长提供适宜的温度条件。
(2)高海拔地区,大气稀薄,保温作用弱。夜晚气温骤降,热量散失快;早期温室大棚技术不完善,保温措施不足;气候干燥、风大,加速了热量的散失;夜间地面和墙面放热量有限,难以维持室内温度。
(3)墙面太阳高度大,吸收太阳辐射多;墙体厚实,蓄热能力强;保温效果好;厚实的墙体较为稳固,利于阻挡大风。
(4)夏季正午,太阳高度角大,太阳辐射强。玻璃对太阳辐射的透过率较高,过多的太阳辐射进入温室会使室内温度过高,不利于作物生长;电动卷帘覆盖玻璃后,可阻挡部分太阳辐射进入温室,减少室内热量的积累;同时,覆盖物可以反射一部分太阳辐射,进一步降低进入温室的太阳辐射量,起到调节室内温度的作用。日期
15日
16日
17日
18日
19日
天气符号
气压(hPa)
1002
1003
1003
1004
1012
日均温(℃)
10
6
6
5
5
相关试卷
这是一份安徽省皖江名校2024-2025学年高一上学期12月联考地理试题(A卷),共6页。
这是一份安徽省卓越县中联盟、皖豫名校联盟2024-2025学年高二上学期11月期中联考地理试题,共8页。
这是一份江浙皖高中县中发展共同体2024-2025学年高三上学期10月联考江皖卷地理试卷(解析版),共13页。试卷主要包含了单项选择题,非选择题等内容,欢迎下载使用。

