浙江省2023_2024学年高一地理上学期期中联考试卷含解析
展开
这是一份浙江省2023_2024学年高一地理上学期期中联考试卷含解析,共18页。
3.所有答案必须写在答题卷上,写在试卷上无效,考试结束后,只需上交答题卷;
4.参加联批学校的学生可关注“启望教育”公众号查询个人成绩分析。
一、选择题(本大题共20题,每小题2分,共40分。每小题列出的四个备选项中只有一个是符合题目要求的,不选、多选、错选均不得分)
1. 2023年7月28日,强台风“杜苏芮”登陆福建晋江,影响东部14省(区、市),造成严重损失。地理信息技术在自然灾害预警、监测和救援中有重要作用,下列说法正确的是()
A. 利用GIS对本次台风灾害的危险性进行评估
B. 利用GNSS确定台风中心位置、监测移动方向
C. 利用RS准确获取被困人员位置并实施救援
D. 利用GNSS技术迅速、准确地获取受灾范围
【答案】A
【解析】
【详解】利用地理信息系统(GIS)收集各种信息进行分析,可以对台风灾害危险性进行评估,A正确;台风中心的位置和移动方向要使用RS进行监测,不能用GNSS定位、监测移动方向,B错误;遥感技术(RS)不能准确获得被困人员位置,应该由GNSS完成定位,C错误;利用遥感技术(RS)可以迅速、准确掌握受灾范围和面积,而全球卫星导航系统(GNSS)主要用于定位导航,D错误。故选A。
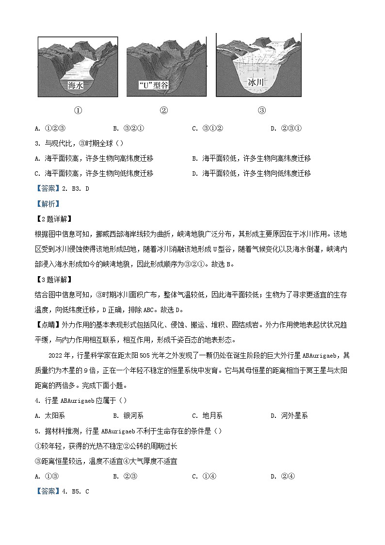
挪威西部沿海海岸线曲折,峡湾地貌广泛分布。左图为欧洲部分区域图,右图为峡湾风光图。完成下面小题。
2. 关于峡湾形成过程排序正确的是()
A. ①②③B. ③②①C. ③①②D. ②③①
3. 与现代比,③时期全球()
A. 海平面较高,许多生物向高纬度迁移B. 海平面较低,许多生物向高纬度迁移
C. 海平面较高,许多生物向低纬度迁移D. 海平面较低,许多生物向低纬度迁移
【答案】2. B3. D
【解析】
【2题详解】
根据图中信息可知,挪威西部海岸线较为曲折,峡湾地貌广泛分布,其形成主要原因在于冰川作用。该地区受到冰川侵蚀使得该地形成凹地,随着冰川消融该地形成U型谷,随着气候变化以及海水倒灌,峡湾内部浸入海水形成如今的峡湾地貌,因此形成顺序为③②①。故选B。
【3题详解】
结合图中信息可知,③时期冰川面积广布,整体气温较低,因此海平面较低;生物为了寻求更适宜的生存温度,向低纬度迁移,D正确,排除ABC。故选D。
【点睛】外力作用的基本表现形式包括风化、侵蚀、搬运、堆积、固结成岩。外力作用使地表起伏状况趋平缓,与内力作用相互联系,相互作用,形成千姿百态的地表形态。
2022年,行星科学家在距太阳505光年之外发现了一颗仍处在诞生阶段的巨大外行星ABAurigaeb,其质量约为木星的9倍,正在一个年轻不稳定的恒星系统中发育。它与其母恒星的距离相当于冥王星与太阳距离的两倍多。完成下面小题。
4. 行星ABAurigaeb应属于()
A. 太阳系B. 银河系C. 地月系D. 河外星系
5. 据材料推测,行星ABAurigaeb不利于生命存在的条件是()
①较年轻,获得的光热不稳定②公转的周期过长
③距离恒星较远,温度不适宜④大气厚度不适宜
A. ①③B. ②③C. ①④D. ②④
【答案】4. B5. C
【解析】
【4题详解】
根据材料信息可知,该行星位于太阳505光年之外,因此,该行星位于银河系,脱离了地月系和太阳系,不在河外星系,B正确,排除ACD。故选B。
【5题详解】
结合材料信息可知,该行星是一颗仍处于诞生阶段的巨大外行星,因此,形成时间较短,较为年轻获得的光照不稳定,①正确;其质量是木星的9倍,因此吸引的大气质量较多,大气厚度较厚,不适宜生命在此生存,④正确;该行星与其母恒星的距离相当于冥王星与太阳距离的两倍多,但不知母恒星辐射强度,无法判断温度,排除③;材料中未有提及其公转周期,排除④。故选C。
【点睛】地球存在生命的原因包括外部条件和自身条件。相对稳定、安全的宇宙环境。安全的行星际空间--轨道共面同向,大小行星各行其道。地球与太阳的距离适中,能接受到的太阳光热适量,水以液态的形式存在。地球的体积和质量适中,形成了适合生物呼吸的大气。地球自转和公转的周期适中,使地球表面的温度的日变化和季节变化幅度都不太大。
2023年7月8日,天津市滨海新区某“盐光互补”电站并网发电。该电站采用双面双玻板面(双面均可发电),比传统光伏发电效率增加了7%左右,图为“盐光互补”项目景观图。完成下面小题。
6. 若天气晴朗,当日理论发电量最大的时段是()
A. 6:00-8:00B. 8:00-10:00C. 12:00-14:00D. 15:00-17:00
7. 与传统光伏发电相比,双面双玻板面增加的发电量主要来自()
A. 水面反射B. 大气散射C. 大气反射D. 陆面反射
【答案】6. C7. A
【解析】
【6题详解】
若天气晴朗,当日理论发电量最大的时段应是太阳辐射最强的时段。一天中太阳辐射最强的时段为正午前后,当地的地方时为12:00。天津的地方时与北京时间接近,故选C。
【7题详解】
读图可知,天津市滨海新区某“盐光互补”电站双面双玻板面下为海水。水对太阳光的反射作用较强,因此,与传统光伏发电相比,双面双玻板对太阳能的吸收作用没有差异,增加的发电量主要来自于背面,通过接收水面的反射光,进而提高组件整体发电量,A正确,BCD错误。故选A。
【点睛】“盐光互补”是将晒盐和光伏发电结合在一起,在保证基本盐业生产性能前提下,在盐田上一定高度架设光伏组件,实现水上发电有效运行,水面晒盐、水下养殖的新型立体高效生产方式,实现一地三用,极大提高单位面积产值效益。
伊塞克湖位于天山北麓,近年来湖区春季降水增多,积雪融水大量增加,受其影响湖区春季气温有所下降。下图为大气受热过程示意图,完成下面小题。
8. 近地面大气的直接热源是()
A. ①B. ③C. ④D. ⑤
9. 导致湖区春季气温下降的主要原因是()
A. ②减弱,④减弱B. ②减弱,⑤增强
C. ②增强,④减弱D. ②增强,⑤减弱
【答案】8. C9. C
【解析】
【8题详解】
根据所学知识,近地面大气直接热源来自于地面辐射,图中④为地面辐射,C正确;①为太阳辐射,③为到达地面的太阳辐射,⑤为大气逆辐射,排除ABD。故选C。
【9题详解】
根据材料信息可知,近年来,湖区春季降水增多,积雪融水大量增加,导致气温有所下降。降水增多导致该地多阴雨天气,因此大气对太阳辐射的削弱作用(②)较强,到达地面的太阳辐射(③)较弱,因此地面辐射(④)较弱,从而导致春季气温下降,C正确,排除ABD。故选C。
【点睛】大气受热过程包括太阳辐射、地面辐射和大气逆辐射三个过程。太阳辐射能传播到地面的过程中一部分被大气吸收、反射、散射,大部分通过可见光到达地面并被地面吸收。地面吸收太阳辐射能增温,以地面辐射的形式把热量传递给近地面大气。近地面大气吸收地面辐射,以大气逆辐射的形式把能量偿还给地面,对地面起到保温作用。
塬是黄土高原地区顶面平坦宽阔、周边为沟谷切割的黄土高地。下图为某黄土塬演变示意图,完成下面小题。
10. 该黄土塬地貌演变的顺序是()
A. ②③①④B. ④①③②C. ④③②①D. ④①②③
11. 影响该黄土地貌变化的主要外力作用是()
A. 流水侵蚀B. 流水堆积C. 风力沉积D. 风力侵蚀
【答案】10. B11. A
【解析】
【10题详解】
黄土塬抗侵蚀能力弱,在流水的侵蚀作用下,完整的黄土塬会不断被侵蚀缩小,变得破碎,因此其演变顺序为④①③②,B正确,ACD错误。所以选B。
【11题详解】
由材料“周边为沟谷切割”可知,黄土塬地貌变得破碎是由侵蚀作用导致的,BC错误;黄土高原位于温带季风气候区向温带大陆性气候区的过渡地带,夏季偶有暴雨,且由材料“沟谷”可知,影响其地貌变化的主要原因是流水侵蚀,A正确;当地夏季有降水,故风力侵蚀不是形成黄土地貌变化的主要外力作用,D错误。所以选A。
【点睛】黄土塬又称黄土平台、黄土桌状高地,塬是中国西北地区群众对顶面平坦宽阔、周边为沟谷切割的黄土堆积高地的俗称。从平面上看,黄土塬常呈花瓣状。黄土塬顶面平坦,坡度多为1°~3°,边缘可达5°左右,周围为沟谷深切,黄土塬代表黄土的最高堆积面。现代侵蚀微弱,是黄土高原地区的主要农耕地所在。因受沟谷侵蚀影响,塬面的面积正在缩小。
当地时间2023年9月8日21时10分,摩洛哥发生6.9级地震。震中位于摩洛哥南部城市马拉喀什西南约71km处,震源深度为18.5km。截止9月10日,地震已造成2122人死亡,2421人受伤。完成下面小题。
12. 此次地震的震源位于()
A. 地壳B. 上地幔C. 地核D. 下地幔
13. 此次地震造成的损失较大的原因是()
①震级小②震中周边人口密度大
③震源深度大④房屋建筑抗震等级低
A. ①②B. ②④C. ②③D. ①③
14. 地震发生后,下列逃生方式正确的是()
A. 低楼层要立即躲入卫生间B. 高楼层用窗帘制作救生带,从窗户逃离
C. 高楼层立即乘坐电梯下楼D. 室外寻找空旷地躲避,远离各种建筑物
【答案】12. A13. B14. D
【解析】
【12题详解】
大陆地壳的平均厚度为39-41千米。根据材料信息可知,该次地震震源深度为18.5千米,该地位于陆地之上,因此地震震源位于地壳,A正确,排除BCD。故选A。
【13题详解】
结合材料信息可知,该次地震造成的损失较大,主要原因在于该次发生6.9级地震,震级较高,震源深度为18.5千米,震源深度较浅,同时,震中位于摩洛哥南部城市马拉喀什附近,周边地区人口密度较大,房屋抗震能力较弱导致损失较大,②④正确,排除①③。故选B。
【14题详解】
结合所学知识,当地震发生时,低楼层的居民可以立即跑出房屋,到达空旷的地区,排除A;高楼层的居民需要立即躲入卫生间,不可制作救生带从窗户逃离,排除B;当地震来临时,不可乘坐电梯,排除C;可以在室外寻找空旷地躲避,远离各种建筑物,D正确。故选D。
【点睛】地震又称地动、地振动,是地壳快速释放能量过程中造成的振动,期间会产生地震波的一种自然现象。地球上板块与板块之间相互挤压碰撞,造成板块边沿及板块内部产生错动和破裂,是引起地震的主要原因。[1] 地震开始发生的地点称为震源,震源正上方的地面称为震中。破坏性地震的地面振动最烈处称为极震区,极震区往往也就是震中所在的地区。地震常常造成严重人员伤亡,能引起火灾、水灾、有毒气体泄漏、细菌及放射性物质扩散,还可能造成海啸、滑坡、崩塌、地裂缝等次生灾害。
近日,中国科学院某研究团队在福建首次发现恐龙化石并命名为“奇异福建龙”,这是世界上已知的侏罗纪最晚期、地理位置最南的鸟翼类恐龙,该发现填补了鸟类起源的部分空白。完成下面小题。
15. “奇异福建龙”所处的生物发展阶段是()
A. 蕨类植物时代B. 两栖动物时代C. 裸子植物时代D. 被子植物时代
16. 关于该地质时期表述正确的是()
A. 地壳运动剧烈,出现了若干大片陆地B. 重要的造煤时期,蕨类植物明显衰退
C. 爬行动物盛行,末期经历生物大灭绝D. 由此形成了现代地貌格局和海陆分布
【答案】15. C16. C
【解析】
【15题详解】
“奇异福建龙”,这是世界上已知的侏罗纪最晚期、地理位置最南的鸟翼类恐龙,因此奇异福建龙所在的时代为中生代时期,而在中生代时期为裸子植物时代,C正确;蕨类植物和两栖动物繁盛于古生代,被子植物繁盛于新生代,排除ABD。故选C。
【16题详解】
根据上题可知,该时代为中生代。中生代时期是著名的爬行动物时代,在中生代末期经历了生物大灭绝,恐龙灭绝,C正确;地壳运动剧烈出现若干大片陆地,出现在古生代,排除A;古生代末期蕨类植物明显衰退,排除B;新生代时期形成现代地貌格局和海陆分布,排除D。故选C。
【点睛】地质年代是指地壳上不同时期的岩石和地层,在形成过程中的时间(年龄)和顺序。其中时间表述单位包括宙、代、纪、世、期、时,地层表述单位包括宇、界、系、统、阶、带。不同地质时代,自然地理特征出现明显不同,影响不同生物演化。
下图为2023年2月23日(农历初四)我国杭州某天文爱好者拍摄到的“金木合月”景观。完成下面小题。
17. 该天文爱好者拍摄时的时间和方位是()
A. 傍晚东南B. 清晨东北C. 傍晚西南D. 清晨西北
18. 该天文爱好者在该地的一天前和两天后的同一方位同一时刻观看到月相及其空间位置正确的是()
A. B. C. D.
【答案】17. C18. A
【解析】
【17题详解】
根据材料信息可知,拍摄日期为农历初四,此时接近上弦月,月球应位于西南天空且出现在上半夜的傍晚,C正确,ABD错误。所以选C。
【18题详解】
一天之前为农历初三,月相应为上蛾眉月,同一时刻所处位置更接近西南地面,两天后月相为接近半圆的上弦月,同一时刻所处的位置更高,更靠南,初四月相离前一天的位置更近一点,离两天后的月相位置更远,A正确,BCD错误。所以选A。
【点睛】上上上西西、下下下东东——意思是:上弦月出现在农历月的上半月的上半夜,月面朝西,位于西半天空(凹的一面朝东);下弦月出现在农历月的下半月的下半夜,月面朝东(凹的一面朝西),位于东半天空。
下图是我国年太阳辐射总量分布图,完成下面小题。
19. 图中甲、乙、丙、丁四地年太阳辐射总量由高到低排序为()
A. 乙>甲>丙>丁B. 乙>丁>甲>丙C. 丙>乙>丁>甲D. 丙>丁>乙>甲
20. 下列说法正确是()
A. 甲地阴雨多晴天少,年太阳辐射总量低B. 乙地海拔高云层薄,年太阳辐射总量高
C. 丙地纬度低气温高,年太阳辐射总量高D. 丁地距海远降水少,年太阳辐射总量低
【答案】19. C20. A
【解析】
【19题详解】
根据图中信息可知,甲地太阳辐射量取值范围为90~100,乙地太阳辐射量取值范围为150~160,丙地太阳辐射量取值范围为220~230,丁地太阳辐射量取值范围为120~130,因此,四地年太阳辐射总量排序由高到低依次为丙乙丁甲,C正确,排除ABD。故选C。
【20题详解】
结合图中信息可知,甲地位于四川盆地,中间低四周高,水汽不易扩散,多阴雨天气,因此,云层较厚年太阳辐射总量较低,A正确;乙地位于塔里木盆地,多晴朗天气,因此年太阳辐射总量较高,排除B;丙地海拔较高,云层较薄,因此年太阳辐射量较为丰富,排除C;丁地靠近海洋,受海洋影响较大,降水较多年,太阳辐射总量较低,排除D。故选A。
【点睛】影响太阳辐射的因素包括纬度因素,海拔,天气状况以及昼长时间。一般认为纬度越低,海拔越高,多晴朗天气,昼长时间较长,太阳辐射量较多。
二、双项选择题(本大题共10小题,每小题3分,共30分。每小题列出的四个备选项中只有两个是符合题目要求的。每小题选两个且选对得3分,每小题选一个且选对得2分,不选、多选、错选均不得分)
下图为我国某中学地理研学小组成员研学过程中拍摄的地貌照片,完成下面小题。
①.②.
③.④.
21. 四幅照片中,属于风成地貌的是()
A. ①B. ②C. ③D. ④
22. 关于四幅照片的描述正确的是()
A. ①沙丘地貌风力沉积,多分布在干旱、半干旱地区
B. ②峡谷地貌流水侵蚀,多分布在湿润或者半湿润区
C. ③石林地貌流水沉积,气温高、降水多利于其发育
D. ④雅丹地貌风力侵蚀,经风力长期吹蚀而成的地貌
【答案】21. AD22. AD
【解析】
【21题详解】
①为沙丘地貌,因风力沉积而成;②为U形谷,因冰川侵蚀而成;③为喀斯特地貌中的石林,因流水侵蚀而成;④为雅丹地貌(风蚀城堡),应风力侵蚀而成。故选AD。
【22题详解】
①为沙丘地貌,因风力沉积而成,主要分布在干旱、半干旱地区,A正确;②峡谷呈U形,因冰川侵蚀而成,多分布极地和中低纬高海拔地区,B错误;③为喀斯特地貌中的石林,因流水侵蚀而成,C错误;④为雅丹地貌,因风力侵蚀而成,是经风力长期吹蚀而成的地貌,D正确。故选AD。
【点睛】不同区域的主导性外力作用不同:干旱、半干旱地区以风力作用为主;湿润、半湿润地区流水作用显著;冰川地貌主要分布在极地、中低纬的高山和高原地区。
甘肃省天水市位于西秦岭北缘断裂带,属陇西黄土高原地形区。区域内滑坡灾害多发,当地采取多方面措施积极防御滑坡灾害的发生。下图为甘肃天水市主要活动断裂及地震分布图。完成下面小题。
23. 天水市滑坡多发的地质地貌原因有()
A. 位于断裂构造带,地壳活跃,地震多发B. 降水主要集中在夏季,且夏季多暴雨
C. 区内黄土地貌广布,沟壑纵横,起伏大D. 城镇数量多,人类活动破坏植被严重
24. 下列防治滑坡灾害的措施,正确的是()
A. 修筑抗滑挡墙进行支挡B. 辅以排水和减重措施
C. 积极开采山石,修梯田D. 大量移民至平原地带
【答案】23. AC24. AB
【解析】
【23题详解】
本题要求选择滑坡多发的地质地貌原因。BD项内容不属于地质地貌原因,排除;根据材可取料“甘肃省天水市位于西奉岭北缘断裂带,属陇西黄土高原地形区”可知:地处西秦岭北缘断裂带,地壳活跃,多地震,导致岩土松动,易发生滑坡等地质灾害;区内黄土分布广,黄土高原沟壑纵横,起伏大,易发生滑坡等地质灾害。AC正确。故选AC。
【24题详解】
“开采山石,修梯田”易造成岩石松动和植被破坏,加剧滑坡的发生,C错误;“大量移民至平原地带”会带来社会问题,且平原地区人口密集,环境承载力有限,因而做法不可取,D错误;“修筑抗滑挡墙进行支挡”有助于控制滑坡体,有助于减少滑坡的危害,A正确;土壤含水量增加,土体质量增大,水的润滑作用加强,所以“辅以排水和减重措施”有助于减少滑坡的发生,B正确。故选AB。
【点睛】滑坡是指斜坡上的土体或者岩体,受河流冲刷、地下水活动、雨水浸泡、地震及人工切坡等因素影响,在重力作用下,沿着一定的软弱面或者软弱带,整体地或者分散地顺坡向下滑动的自然现象。
2021年6月,加拿大北部地区出现短时极光景观后,部分地区出现了停电现象,后又波及至美国东部地区。专家分析本次停电源于太阳打了一个强烈的“喷嚏”,完成下面小题。
25. 产生上述现象原因极可能是()
A. 太阳辐射增强B. 太阳自转加快C. 太阳耀斑爆发D. 太阳风格外强烈
26. 该“喷嚏”可能对人们产生的不利影响是()
A. 有线通信中断B. 影响供电系统稳定
C. 威胁宇航器安全D. 产生极光现象
【答案】25. CD26. BC
【解析】
【25题详解】
根据所学可知,耀斑是太阳活动最激烈的显示,结合材料中所述的太阳打了个强烈的“喷嚏”,可推测这个强烈的“喷嚏极有可能是指太阳的耀斑爆发,C正确;太阳辐射增强,不会导致极光信息,A错误;材料中没有信息显示太阳自转加快,B错误;太阳活动强烈的时候,太阳风格外强烈,D正确。所以选CD。
【26题详解】
耀斑爆发时,会扰动电离层,干扰无线电短波通讯,对有线通信没有影响,A错误;太阳活动强烈,产生的高能带电粒子流会影响供电系统的稳定,B正确;耀斑爆发时释放出的辐射能会干扰电子设备,甚至威胁运行在太空中的宇航器的安全,C正确;极光现象不属于对人们产生的不利影响,D错误。所以选BC。
【点睛】太阳活动对地球的影响:1.扰动电离层,干扰无线电通讯;2.扰动地球磁场,产生“磁暴”现象;3.使两极地区产生“极光”现象;4.许多自然灾害的发生也与太阳活动有关。
左图为某河流景观素描图,右图为该河段河曲水流速度等值线分布示意图,完成下面小题。
27. 图示①、②流速及河道剖面形状判断正确的是()
A. ①>②B. ①<②C. D.
28. 关于河曲地段外力作用和土地开发利用的组合,正确的是()
A. 甲——沉积作用强——仓储用地B. 乙——侵蚀作用弱——住宅用地
C. 乙——沉积作用强——港口用地D. 甲——侵蚀作用强——防洪堤用地
【答案】27. AC28. BD
【解析】
【27题详解】
根据图示信息可知,①为河流凹岸,为侵蚀岸,河流流速较快;②为河流凸岸,为堆积岸,河流流速较慢,所以河流流速①>②,A正确,B错误;①为侵蚀岸,水下坡度应较陡,②为堆积岸,水下坡度较缓,C正确,D错误。所以选AC。
【28题详解】
甲处位于曲流的凹岸,水流速度较快,流水侵蚀强烈,河岸较陡,水深,可建水利设施,如防洪堤、港口建设用地,D正确,A错误;乙处位于曲流的凸岸,水流速度较慢,流水以沉积作用为主,可作为住宅用地或仓储用地,B正确,C错误。所以选BD。
【点睛】当河流流经平坦的地区,如果抗冲刷能力弱的一侧河岸在河水侵蚀作用下坍塌,原来顺直的河岸就会变得弯曲凹陷,表层河水将向凹处的河岸冲去。冲向凹岸的表层水流一部分受离心力作用,冲向对岸,另一部分折向河底, 形成底层水流,触及河底后,又变为上升流返回河面,形成环流。与此同时,河水向下游的纵向流动并没有停止,横向的环流与纵向的水流结合起来,构成了一种螺旋向前的水流:冲向凹岸的下降水流流速快、侵蚀力强, 使得凹岸后退,越来越凹;冲向凹岸的水流折向河底后,沿凸岸一侧上升,上升的过程中水流速度变慢,携沙能力降低,泥沙不断在凸岸一侧下沉堆积,使得凸岸变得越来越凸。
衡水湖是华北最大的城中湖,湖区湖陆风现象较显著,湖面存在结冰期。左图为衡水湖位置图,右图为某观测点所观测湖陆风风向、风速图,完成下面小题。
29. 图示区域湖风风向及观测点最可能是()
A. ②地B. ④地C. 偏南风D. 偏北风
30. 该地湖陆风发生频率较低的季节和原因是()
A. 夏季,气温高,湖陆温差小B. 冬季,冬季风强劲,抑制湖陆风
C. 夏季,气温高,对流运动强D. 冬季,湖面结冰时,湖陆温差小
【答案】29. AD30. BD
【解析】
【29题详解】
根据图示信息可知,该观测站0点至9点为偏南风,此时陆地为冷源,湖泊为热源,风由陆地吹向湖泊,为陆风,C错误;9点至24点为偏北风,此时湖泊为冷源,陆地为热源,风由湖泊吹向陆地,为湖风,D正确;该地应位于湖泊的南侧,②地符合,A正确;④地不符合,B错误。所以选AD。
【30题详解】
夏季太阳直射点位于北半球,该地气温较高,湖陆热力性质差异显著,湖陆风发生频率较高,AC错误;该地距离冬季风风源地较近,冬季风势力较强,抑制湖陆风,B正确;该地位置较高,冬季湖面结冰,湖陆热力性质差异减小,湖陆风小,D正确。所以选BD。
【点睛】湖陆风是在沿湖地区,由于大陆地面的夜间冷却和白天加热作用,在夜间风从大陆吹向湖区,昼间风从湖面吹向陆地而形成的一种地方性的天气气候现象。如湖南省岳阳位于洞庭湖东北侧,在一定的天气条件下,夜晚风从市区吹向湖面,而白天从湖面吹向市区。群众称为“进湖风”和“出湖风”。
三、非选择题(本大题共3小题,每小题10分,共30分)
31. 阅读材料,完成下列要求
材料一:节能建筑是指冬暖夏凉,通风日照合理,从能源使用上耗电、耗气更少,还能隔音降噪的建筑。
材料二:某节能房示意图(甲、乙、丙、丁均为窗户的控制开关)。
(1)该节能房中双层玻璃存在一个空气层,____(填辐射名称)能够透过双层玻璃进入阳台,但转换成的____(填辐射名称)不能透过玻璃,起到了保温作用,同时能够减轻噪音污染。图中鹅卵石比热容较小,白天吸收的太阳辐射后,升温____(填快或慢)。
(2)为减少屋内能源消耗,从热力环流角度考虑,夏季应打开关____、____、____,关闭开关____。
(3)在图中横线处画上箭头,以表示冬天时该节能房中的气流运动方向。
【答案】(1) ①. 太阳辐射##短波辐射 ②. 地面辐射 ③. 快
(2) ①. 甲 ②. 丙 ③. 丁 ④. 乙
(3)
【解析】
【分析】本题以节能房建设原理为材料设置题目,涉及大气的受热过程及热力环流原理等知识。考查学生获取和解读地理信息,调动和运用地理知识的能力,同时考查学生的区域认识水平和综合思维和地理实践力的核心素养。
【小问1详解】
目前的双层玻璃一般都是中空玻璃,中空玻璃有很好的保温隔热的作用。在节能房中安装中空玻璃,双层玻璃中存在一个空气层,太阳短波辐射能够透过双层玻璃进入阳台,太阳辐射被室内地面吸收后转化为地面辐射,因波长较长,不能穿透玻璃,玻璃阻挡了室内外的热量交换,可以很好的保证内外部的热度不互相影响,将室内取暖的效果做到最优,实现节能的目的。鹅卵石比热容较小,对比室内外其他物质,吸收相同太阳辐射后升温快。
【小问2详解】
从热力环流角度考虑,鹅卵石比热容较小,夏季鹅卵石受热升温快,气流受热上升至丙,丙打开,乙关闭,热气流出室外,利于室内降温;甲、丁打开,甲处相温度较低的气流至丁,补充鹅卵石上方流失的气流,气流上升再流至丙,形成热力环流,使室内通风降温,可以节省能耗。
【小问3详解】
冬天时,由于鹅卵石比热容较小,白天吸收太阳辐射升温快,空气受热上升,靠近鹅卵石处低层空气形成低压,此时丙关闭,乙打开,热气进入室内,甲关闭、丁打开,乙处进入室内空气逐渐降温后下沉,由于鹅卵石处低层为低压,空气经由丁处回到鹅卵石处,形成室内环流。见下图。
32. 阅读材料,完成下列问题。
材料一
材料二 2020年12月17日凌晨,嫦娥5号在内蒙古四子王旗预定区域安全着陆,图3为嫦娥五号部分返回线路示意图。嫦娥五号在月面工作期间,实现了国旗展开等多项任务,本次使用的国旗采用了适应月球环境的新型复合材料。
(1)图1中地壳厚度分布规律是____,海拔越____,地壳厚度越厚。图2中的①是____,②是____。地壳等厚度线0km处是____。(填③或④)
(2)(双选题)嫦娥5号选择四王子旗着陆场着陆,主要考虑该地()
A. 人烟稀少,安全性好B. 风力强劲,便于着陆
C. 地形平坦,视野开阔D. 植被稀疏,设施完善
(3)嫦娥五号返回线路③-④位于大气层中的____,经过⑤所在分层时温度逐渐____。(填升高或降低)
(4)简析月球表面昼夜温差大的原因。
【答案】32. ①. 自东向西逐渐增厚 ②. 高 ③. 硅铝层 ④. 硅镁层 ⑤. ④33. AC
34. ①. 高层大气 ②. 降低
35. 月球表面无大气层,白天大气的削弱作用弱,晚上大气的保温作用弱,所以昼夜温差大
【解析】
【分析】本题以陆地地壳厚度分布为材料设置试题,涉及地球内部圈层结构,大气垂直分层及其特点等相关内容,考查学生综合分析能力,地理实践力和综合思维素养。
【小问1详解】
根据图中信息可知,我国大陆部分地壳整体自东向西逐渐增厚,海拔越高,地壳厚度越厚。图2中①为硅铝层,②为硅镁层,图中地壳等厚线0km处是④。
【小问2详解】
根据材料信息可知,嫦娥五号选择是王子奇着陆场,着陆主要原因在于该地位于内蒙古地区,人烟稀少,安全性较好且地势较为平坦,视野开阔,有利于跟踪和观测,AC正确;风力强劲,不利于着陆,排除B;该地区植被稀疏对嫦娥五号选择该地影响较小,排除D。故选AC。
【小问3详解】
结合图中信息可知,返回路线③~④海拔高度为100到140千米,位于大气层中的高层大气。⑤处海拔为30km,位于平流层,气温随海拔的升高而升高,因此自上而下经过该层时温度逐渐降低。
【小问4详解】
结合所学知识,月球体积质量较小,无法吸引较多的大气,因此月球表面无大气,白天时,大气的削弱作用较弱,到达月球表面的太阳辐射较强,温度较高;而晚上时大气的保温作用较弱,因此降温速度较快,气温较低,导致昼夜温差较大。
33. 阅读材料,回答下列问题。
青海湖是我国第一大内陆湖,湖面海拔3196米,湖区全年风力较强,冬、春季节多大风。近三十多年来,乙处形成了与湖岸线平行的风成沙丘,沙丘的形态呈新月形,向湖凸出。近年来,青海湖周边地区风沙问题日趋严重,已经严重威胁到湖区周边生态安全。图为青海湖部分湖区略图。
(1)图中甲处地貌为____(填地貌名称),河流从上游携带的泥沙被搬运到河流入湖口,由于____,流速减慢,同时受到湖水的____,泥沙沉积。
(2)湖区全年风力较强,风沙搬运能力强。枯水期时风力搬运裸露河床处泥沙,由于____,风速减慢,泥沙沉积。据材料推测,若乙风沙堆积区进一步扩大,其扩张方向最可能是朝____。
(3)简述青海湖流域太阳辐射强的原因。
(4)列举防治青海湖周边地区风沙的主要措施。
【答案】33. ①. 三角洲##河口三角洲 ②. 地势变平 ③. 顶托作用
34. ①. 地形阻挡 ②. 西南
35. 海拔高,空气稀薄,大气的削弱作用弱;降水少,晴天多,云层薄。
36. 封沙育草;设置沙障工程;改进农业技术;调整农业结构。
【解析】
【分析】本题以青海湖为材料,涉及河流地貌、风沙地貌、影响太阳辐射的因素以及风沙防治措施的相关知识,考查学生材料信息提取能力、地理知识调用分析能力,体现了区域认知、综合思维以及地理实践力的地理学科核心素养。
【小问1详解】
根据图示信息可知,甲处位于河流入湖口处,河流从上游携带的泥沙被搬运到河流入湖口,由于地势变的平坦,同时受到湖水的顶托作用,河流流速减慢,泥沙沉积,形成河口三角洲地貌。
【小问2详解】
湖区全年风力较强,风沙搬运能力强。枯水期时风力搬运裸露河床处泥沙,由于受到地形的阻碍作用,风速减慢,泥沙沉积。据材料“乙处形成了与湖岸线平行的风成沙丘,沙丘的形态呈新月形,向湖凸出。”结合所学风成地貌知识可知,向湖凸起方向为盛行风风向,乙地盛行风为(偏)东北风,若乙风沙堆积区进一步扩大,其扩张方向最可能是朝西南。
【小问3详解】
青海湖流域海拔较高,大气稀薄,空气对太阳辐射的削弱作用较弱,到达地面的太阳辐射较多;该流域以晴朗天气为主,降水较少,云量较少,对太阳辐射的削弱作用较弱,到达地面的太阳辐射较多。
【小问4详解】
相关试卷
这是一份湖北省2023_2024学年高一地理上学期期中联考试卷,共6页。试卷主要包含了选择题,非选择题等内容,欢迎下载使用。
这是一份福建省福州市2023_2024学年高一地理上学期期中联考试卷pdf,共8页。
这是一份浙江省金砖联盟2024-2025学年高一上学期期中联考地理试题 含解析,共15页。试卷主要包含了考试结束后,只需上交答题卷等内容,欢迎下载使用。

