江苏省盐城市2023_2024学年高二生物上学期期中试题含解析
展开
这是一份江苏省盐城市2023_2024学年高二生物上学期期中试题含解析,共26页。试卷主要包含了单项选择题,多项选择题,非选择题等内容,欢迎下载使用。
1. 下列关于内环境动态变化的表述不正确的是( )
A. 尽管气温波动范围较大,但健康人的体温始终维持在37℃左右
B. 内环境的每一种成分如血糖、血脂等都是处于一定的范围内不断变化的
C. 内环境的渗透压是稳定不变的,否则细胞将会吸水膨胀或者失水皱缩
D. 正常机体通过调节作用,使各个器官、系统协调活动,共同维持内环境的相对稳定
【答案】C
【解析】
【分析】1、内环境稳态的调节实质:体内渗透压、温度、pH等理化特性和化学成分呈现动态平衡的过程。
2、内环境稳态调节机制:神经-体液-免疫调节网络;内环境稳态意义:机体进行正常生命活动的必要条件。
【详解】A、正常情况下,尽管气温波动范围较大,但健康人的体温始终维持在37℃左右,可能在一定范围内波动,A正确;
B、正常情况下,健康人的内环境的每一种组成成分如血糖、血脂等都处于动态平衡中,即在一定的范围内波动,而不是恒定不变,B正确;
C、内环境的渗透压也是在一定范围内波动而非稳定不变 ,C错误;
D、正常机体通过调节作用,使各个器官、系统协调活动,共同维持内环境的相对稳定叫做稳态,D正确。
故选C。
2. 下列关于细胞或生物体完成正常生命活动所处的环境描述,不正确的是( )
A. 艾滋病病毒只要侵入人体内环境就能进行旺盛的新陈代谢,增殖后代
B. 单细胞的原生动物往往直接生存于水环境等外界环境中,可直接与外界环境进行物质交换
C. 鱼的心肌细胞处于内环境中
D. SARS病毒只有侵入宿主细胞才能完成增殖
【答案】A
【解析】
【分析】1、病毒必须在活细胞内才能进行各项生命活动而在内环境中病毒是无法进行新陈代谢和繁殖的;
2、 单细胞生物直接生活在外界环境中,直接与外界环境进行物质交换;
3、鱼的心肌细胞直接生活在内环境组织液中。
【详解】A、艾滋病毒具有潜伏期,侵入人体后不会很快繁殖后代,A错误;
B、草履虫等单细胞的原生动物,可直接与外界环境进行物质交换,B正确;
C、心肌细胞周围是组织液,处于内环境中,C正确;
D、病毒在细胞外无生命活动,只有侵入宿主细胞才能完成增殖,D正确。
故选A。
3. 下列有关神经系统叙述正确的是( )
A. 位于下丘脑的呼吸中枢是维持生命的必要中枢
B. 中枢神经系统是由大脑和脊髓组成的
C. 高级中枢和低级中枢对身体运动都有调节作用
D. 脑神经和脊髓是神经系统的周围部分
【答案】C
【解析】
【分析】神经系统由脑、脊髓和它们所发出的神经组成,脑和脊髓是神经系统的中枢部分,叫中枢神经系统;由脑发出的脑神经和由脊髓发出的脊神经是神经系统的周围部分,叫周围神经系统。神经系统的结构和功能的基本单位是神经元。
【详解】A、位于脑干的呼吸中枢是维持生命的必要中枢,A错误;
B、脑(脑位于颅腔内,包括大脑、小脑和脑干等)和脊髓是神经系统的中枢部分,叫中枢神经系统,B错误;
C、高级中枢调控低级中枢,且高级中枢和低级中枢对身体运动都有调节作用,C正确;
D、脑神经和脊神经是神经系统的周围部分,脊髓属于中枢神经系统的一部分,D错误。
故选C。
4. 下列关于条件反射和非条件反射的叙述,正确的是()
A. 吃山楂分泌唾液和看到山楂分泌唾液的反射类型相同
B. 望梅止渴和膝跳反射这两个反射的神经中枢都在大脑皮层
C. 军训时蚊子叮在手上感到很痒属于非条件反射
D. 小鸟初遇稻草人时十分惊恐属于条件反射
【答案】D
【解析】
【分析】反射一般可以分为两大类:非条件反射和条件反射,非条件反射是指人生来就有的先天性反射,是一种比较低级的神经活动,由大脑皮层以下的神经中枢(如脑干、脊髓)参与即可完成;条件反射是人出生以后在生活过程中逐渐形成的后天性反射,是在非条件反射的基础上,在大脑皮层参与下完成的,是高级神经活动的基本方式。
【详解】A、吃山楂分泌唾液是非条件反射,是出生后无需训练就有的,看到山楂分泌唾液属于条件反射,是出生后在生活过程中通过学习形成的,A错误;
B、望梅止渴这个反射的神经中枢在大脑皮层,而膝跳反射的神经中枢在脊髓,B错误;
C、军训时蚊子叮在手上感到很痒只是产生感觉,没有经过完整的反射弧,不属于反射,C错误;
D、小鸟初遇稻草人时十分惊恐,这种反应是出生以后在生活过程中逐渐形成的后天性反射,属于条件反射,D正确。
故选D。
【点睛】
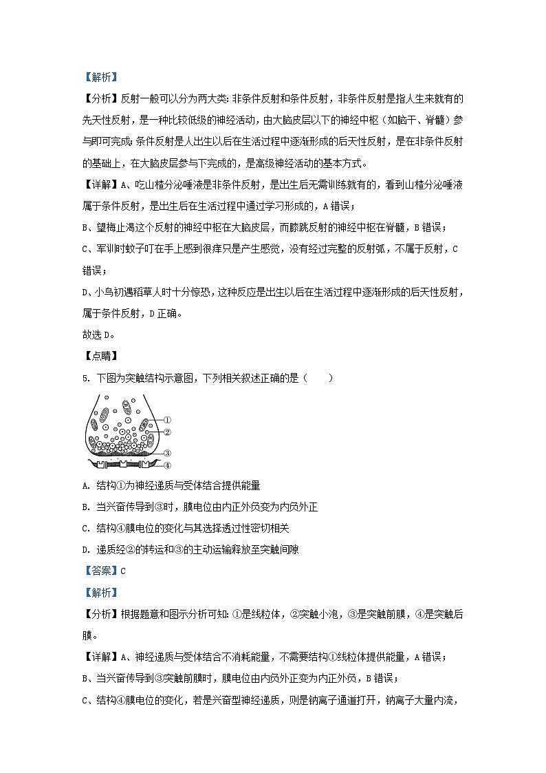
5. 下图为突触结构示意图,下列相关叙述正确的是( )
A. 结构①为神经递质与受体结合提供能量
B. 当兴奋传导到③时,膜电位由内正外负变为内负外正
C. 结构④膜电位的变化与其选择透过性密切相关
D. 递质经②的转运和③的主动运输释放至突触间隙
【答案】C
【解析】
【分析】根据题意和图示分析可知:①是线粒体,②突触小泡,③是突触前膜,④是突触后膜。
【详解】A、神经递质与受体结合不消耗能量,不需要结构①线粒体提供能量,A错误;
B、当兴奋传导到③突触前膜时,膜电位由内负外正变为内正外负,B错误;
C、结构④膜电位的变化,若是兴奋型神经递质,则是钠离子通道打开,钠离子大量内流,形成内正外负的动作电位,说明与其选择透过性密切相关,C正确;
D、递质经②突触小泡的转运和③突触前膜的胞吐作用释放至突触间隙,D错误。
故选C。
6. 下图为人体内甲状腺激素分泌的调节过程,甲、乙、丙表示不同的器官,a、b、c表示三种不同的激素。下列叙述中,正确的是( )
A. 器官甲除分泌激素a外,还可以合成和分泌抗利尿激素
B. a、b、c均靠体液传输,只运输给靶器官和靶细胞
C. 激素c分泌增加,对器官甲、丙均有抑制作用
D. 器官丙还可以分泌生长激素,与激素c的作用为协同作用
【答案】C
【解析】
【分析】下丘脑分泌的促甲状腺激素释放激素能促进垂体分泌促甲状腺激素,垂体分泌促甲状腺激素能促进甲状腺分泌甲状腺激素。当血液中甲状腺激素的含量降低时,对下丘脑和垂体的抑制作用减弱,使促甲状腺激素释放激素和促甲状腺激素的合成和分泌增加,从而使血液中甲状腺激素不致过少。
题图分析:图中甲表示垂体,乙表示甲状腺,丙表示下丘脑,b表示促甲状腺激素释放激素,a表示促甲状腺激素,c表示甲状腺激素。
【详解】A、由分析可知,图中器官甲为垂体,分泌激素a为促甲状腺激素,而抗利尿激素是由下丘脑合成和分泌,A错误;
B、a、b、c均靠体液传输,运输到全身各处,只作用于靶器官和靶细胞,B错误;
C、激素c为甲状腺激素,甲状腺激素分泌增加,会反馈抑制下丘脑和垂体的分泌活动,从而维持甲状腺激素含量的稳定,即甲状腺激素增加对器官甲、丙均有抑制作用,C正确;
D、器官丙为下丘脑,下丘脑不能分泌生长激素,生长激素由垂体分泌,D错误。
故选C。
7. 如图是某种雌激素分泌及作用机制模式图。据图分析不正确的是()
A. 据图可知雌激素的受体存在于细胞内
B. 雌激素的分泌存在反馈调节机制
C. 导致细胞质受体和细胞核受体差异的直接原因是蛋白质结构不同
D. 雌激素是通过影响DNA的复制过程来影响细胞代谢的
【答案】D
【解析】
【分析】分析题图:该图是雌激素分泌机制模式图,所以C是卵巢,可知,A是下丘脑,B是垂体,a是促性腺激素释放激素,b是促性腺激素,c是雌激素。c可通过反馈作用抑制下丘脑A和垂体B的分泌作用。雌激素本质是固醇,可通过自由扩散进入细胞内与受体结合,结合后的复合物通过核孔进入细胞核,启动基因的表达过程。
【详解】A、雌激素本质是固醇,可通过自由扩散进入细胞内与受体结合,从图中可以看出,雌激素是进入细胞后发挥作用的,雌激素的受体存在于细胞内,A正确;
B、据图可以看出,激素c对于器官A和B的作用可以看出,雌激素的分泌存在反馈调节机制,B正确;
C、据图可知:雌激素有2种受体,细胞质受体和细胞核受体,导致细胞质受体和细胞核受体差异的直接原因是蛋白质结构不同,根本原因是合成这两种受体的基因不同,C正确;
D、从图中可以看出,雌激素是通过影响DNA转录过程来影响细胞代谢的,D错误。
故选D。
8. 下列关于抗原的叙述,错误的是( )
A. 绝大多数抗原都属于蛋白质
B. 能引发免疫反应的物质称为抗原,都属于外来异物
C. 有的抗原游离分布,有的抗原存在于细菌、病毒等病原体及细胞上
D. 能够通过与免疫细胞表面的受体结合,从而刺激机体产生免疫反应
【答案】B
【解析】
【分析】引起机体产生特异性免疫反应的物质就是抗原。抗原包括进入人体的微生物等病原体、异物、异体器官等。
【详解】A、引起机体产生特异性免疫反应的物质就是抗原,绝大多数抗原都属于蛋白质,A正确;
B、引起机体产生特异性免疫反应的物质就是抗原,包括外来的和自身变坏的非己成分,B错误;
C、有的抗原游离分布,比如外来的一些异物,有的抗原存在于细菌、病毒等病原体及细胞上,C正确;
D、能够通过与免疫细胞表面的受体结合,比如B细胞、吞噬细胞。从而刺激机体产生免疫反应,D正确。
故选B。
9. 右图表示两种不同抗原刺激机体所引起的免疫强度的变化,下列有关叙述错误的是 ( )
A. A抗原再次侵入机体免疫强度增强主要是由于记忆细胞的增殖分化引起的
B. 参与图中免疫反应的细胞都起源于胸腺,具有识别、呈递抗原及增殖分化的功能
C. 记忆细胞对抗原的识别作用具有特异性,所以首次注射B抗原免疫强度弱于二次注射A抗原
D. 不同记忆细胞记忆的时间不同,所以有些疫苗要多次注射才能产生较长时间的免疫能力
【答案】B
【解析】
【详解】A、A抗原再次入侵机体时,记忆细胞增殖分化形成效应细胞,免疫强度增强,A正确;
B、B细胞和T细胞都起源于骨髓,其中B细胞在骨髓中成熟,T细胞在胸腺中成熟,浆细胞和效应T细胞不能增殖分化,另外浆细胞也不能识别抗原,B错误;
C、记忆细胞对抗原的识别作用具有特异性,首次免疫过程中产生,二次免疫过程中发挥作用,可以快速分化为浆细胞产生抗体,所以首次注射B抗原免疫强度弱于二次注射A抗原,C正确;
D、不同记忆细胞的寿命不同,所以有些疫苗要多次注射产生较多的记忆细胞,产生较长时间的免疫能力,D正确。
故选B。
10. 如图为选用禾本科植物幼苗所做的部分实验,下列叙述正确的是( )
A. 实验说明幼苗直立或弯曲生长均与单侧光照射有关
B. 实验说明植物各器官对生长素的灵敏度不同
C. 实验说明生长素促进幼苗尖端下部背光侧生长,抑制向光侧生长
D. 如果图2尖端下部不遮光,不能排除尖端下部也是感光部位
【答案】D
【解析】
【分析】植物向光性的外因是单侧光照射,内因是生长素分布不均匀。
【详解】A、图1中的右图尖端被不透明的小帽遮盖,幼苗表现为直立生长,说明其与单侧光照射无关,A错误;
B、该实验没有做尖端与其他器官的对照实验,故不能说明植物各器官对生长素的灵敏度不同,B错误;
C、该实验不能探究幼苗向光生长的内因,也就无法得出生长素对幼苗尖端下部背光侧和向光侧的作用,C错误;
D、若图2尖端下部不遮光,单侧光将照射在尖端和尖端下部,故不能排除尖端下部也是感光部位,D正确。
故选D。
11. 某生物小组为测定适合杨树枝条扦插的最适NAA(萘乙酸)浓度,设计了下列实验步骤:①配制相对浓度依次为2,2.5……6的NAA溶液9份。②将杨树枝条随机均分为9份,并将枝条的基部分别浸泡到1~9号NAA溶液中。③一天后,取出枝条分别进行扦插。④十天后,对扦插枝条的生根情况进行统计并记录。下列选项中,属于该实验单一变量和无关变量的是( )
A. 枝条的生根数量;枝条的长度、生长状况等
B. NAA(萘乙酸)的浓度;枝条生根数量
C. NAA(萘乙酸)的浓度;枝条的长度、生长状况等
D. 枝条的长度、生长状况等;NAA(萘乙酸)的浓度
【答案】C
【解析】
【分析】根据实验课题“测定适合杨树扦插枝条生根的最适NAA(萘乙酸)浓度”可知,实验的自变量是不同浓度的生长素类似物--萘乙酸溶液;因变量是生根数量;无关变量包括:侧芽的数目、浸泡的时间、枝条的长度、杨树枝条的生长状况等,无关变量会影响实验的结果,因此应保持相同且适宜。
【详解】依题意可知:本实验的目的是探究NAA(萘乙酸)对杨树枝条扦插的最适浓度,自变量为NAA(萘乙酸)的浓度,因变量是枝条的生根数量,而枝条的长度、生长状况等均为无关变量。综上分析,C正确,A、B、D均错误。
故选C。
12. 为了探究光照和重力对横放状态下植物生长的影响,某同学对刚萌发的盆栽燕麦分别进行了如图所示处理。一段时间后,①③④均明显向上弯曲生长,②弯曲生长不明显。根据上述实验,下列分析错误的是( )
A. ①和④能够说明燕麦在横放状态下,单侧光作用是引起弯曲生长的主要因素
B. ①和④能够说明燕麦在横放状态下,重力作用是引起弯曲生长的主要因素
C. ①和②能够说明燕麦在横放状态下,单侧光作用是引起弯曲生长的主要因素
D. ③和④能够说明燕麦在横放状态下,重力作用是引起弯曲生长的主要因素
【答案】ABC
【解析】
【分析】根据题图分析:①单侧光和重力的作用效果一致,使植物弯曲向上生长;②弯曲生长不明显,说明重力与单侧光的共同作用使向地侧和背地侧生长素分布量差别不大;③只受重力影响,弯曲向上生长;④均匀光照,对植物的生长素的横向运输没有影响,重力的作用是使植物弯曲向上生长。
【详解】A、①单侧光和重力的作用效果一致,使植物弯曲向上生长,④均匀光照,对植物的生长素的横向运输没有影响,重力的作用是使植物弯曲向上生长,结果植物弯曲向上生长,①和④不能说明引起弯曲生长的主要因素是重力还是单侧光,A错误;
B、根据A选项分析可知,①和④不能说明引起弯曲生长的主要因素是重力,B错误;
C、①上方照光以及重力影响都使向地侧生长素多,生长得快,弯曲向上生长,②弯曲生长不明显,说明重力与单侧光的共同作用使向地侧和背地侧生长素分布量差别不大,C错误;
D、③只受重力影响,弯曲向上生长;④中光照不影响生长素的横向运输,受重力影响弯曲向上生长,③和④能够说明燕麦在横放状态下,重力作用是引起弯曲生长的主要因素,D正确。
故选ABC。
13. 下列为种群数量特征的两个概念图,有关分析错误的是
A. 图甲中的c是种群密度
B. 图甲中的a和b分别是年龄组成和性别比例
C. 图乙中的甲是出生率和迁入率
D. 图乙中的丙和图甲中的a含义相同
【答案】B
【解析】
【分析】1、种群的数量特征包括出生率和死亡率、迁入率和迁出率、种群密度、年龄组成、性别比例,其中出生率和死亡率、迁入率和迁出率决定种群密度的大小,性别比例直接影响种群的出生率,年龄组成预测种群密度变化。
2、分析题图:图甲是对种群特征的概念图,分析可知a表示性别比例,b表示年龄组成,c表示种群密度。图乙中甲为出生率和迁入率、乙为死亡率和迁出率、丙为性别比例、丁为年龄组成。
【详解】A、图甲中c是种群密度,是种群最基本的数量特征,A正确;
B、a只影响出生率,而b既影响出生率也影响死亡率,从而判断出a为性别比例,b为年龄组成,B错误;
C、图乙中的甲使种群密度增加,应为出生率与迁入率,C正确;
D、丙只影响出生率,为性别比例,与图甲的a含义相同,D正确。
故选B。
【点睛】本题结合种群特征的概念图,考查种群特征,要求考生识记种群特征,特别是种群的数量特征,明确各数量特征之间的关系,结合所学的知识准确判断各选项。
14. 在群落中,各个生物种群分别占据了不同的空间,使群落形成一定的空间结构。下列有关说法正确的是()
A. 群落空间结构的形成是生物适应的结果
B. 光照影响植物的垂直结构,不影响植物的水平结构
C. 某山区从低到高植被分布不同,体现了群落的垂直结构
D. 位于不同层次中的两种生物不会存在竞争关系
【答案】A
【解析】
【分析】生物群落的结构:(一)垂直结构:(1)概念:指群落在垂直方向上的分层现象。(2)原因:①植物的分层与对光的利用有关,群落中的光照强度总是随着高度的下降而逐渐减弱,不同植物适于在不同光照强度下生长。如森林中植物由高到低的分布为:乔木层、灌木层、草本层、地被层。②动物分层主要是因群落的不同层次提供不同的食物,其次也与不同层次的微环境有关。如森林中动物的分布由高到低为:猫头鹰(森林上层),大山雀(灌木层),鹿、野猪(地面活动),蚯蚓及部分微生物(落叶层和土壤)。(二)水平结构:(1)概念:指群落中的各个种群在水平状态下的格局或片状分布。(2)原因:由于在水平方向上地形的变化、土壤湿度和盐碱度的差异、光照强度的不同、生物自身生长特点的不同,以及人与动物的影响等因素,不同地段往往分布着不同的种群,同一地段上种群密度也有差异,它们常呈镶嵌分布。
[特别提示]在热带高山植物群落中,不同海拔地带的植物呈垂直分布,从上到下依次分布的植物是:高山草甸、针叶林、落叶阔叶林、常绿阔叶林、热带雨林。 这种分布主要是由于不同海拔温度不同造成的,所以属于群落的水平结构。
【详解】A、群落空间结构的形成是自然选择,生物与环境相适应的结果,A正确;
B、光照影响植物的垂直结构,也影响植物的水平结构,如水平结构是由于地形的变化、土壤湿度和盐碱度的差异、光照强度的不同、生物自身生长特点的不同,它们呈镶嵌分布,B错误;
C、某山区从低到高植被分布不同,这种分布主要是由于不同海拔温度不同造成的,属于群落的水平结构,C错误;
D、位于不同层次中的两种生物也会存在竞争关系,如分布在不同水层的动物能够竞争水体中的氧气,D错误。
故选A。
二、多项选择题:共5题,每题3分,共15分。每题有不止一个选项符合题意。每题全选对者得3分,选对但不全的得1分,错选或不答的得0分。
15. 下列关于人体内环境稳态的叙述,不正确的是( )
A. 内环境稳态的实质是渗透压、温度和pH保持恒定不变
B. 稳态的维持是通过各器官、系统分工合作,协调统一而实现的
C. 人在剧烈运动时大量的乳酸进入血液,血浆的pH将明显降低
D. 免疫系统识别并清除异物、外来病原微生物与内环境稳态的维持无关
【答案】ACD
【解析】
【分析】稳态:正常机体通过调节作用,使各个器官、系统协调活动,共同维持内环境的相对稳定的状态。
【详解】A、内环境稳态的实质是渗透压、温度和pH和化学成分保持相对稳定,A错误;
B、正常机体通过调节作用,使各个器官、系统协调活动,共同维持内环境的相对稳定的状态,B正确;
C、人在剧烈运动时大量的乳酸进入血液,但血液中存在缓冲物质,因此血浆的pH不会明显降低,C错误;
D、人体内环境稳态依赖于神经-体液-免疫调节,D错误。
故选ACD。
16. 有关人体自主神经的叙述,下列不正确的是( )
A. 自主神经又称植物性神经,可分为交感神经和副交感神经
B. 自主神经是由脑发出的传出神经
C. 支配内脏器官和腺体活动的神经不受脑的控制
D. 人体紧张时,在交感神经的控制下瞳孔缩小
【答案】BCD
【解析】
【分析】神经系统包括中枢神经系统和外周神经系统,中枢神经系统由脑和脊髓组成,脑分为大脑、小脑和脑干;外周神经系统包括脊神经、脑神经、自主神经,自主神经系统包括交感神经和副交感神经。交感神经和副交感神经是调节人体内脏功能的神经装置,所以也叫内脏神经系统,因为其功能不完全受人类的意识支配,所以又叫自主神经系统。
【详解】A、自主神经又称植物性神经,可分为交感神经和副交感神经,A正确;
B、自主神经由脊髓和脑发出的传出神经,B错误;
C、支配内脏器官和腺体活动的神经受脑的控制,C错误;
D、人体紧张时,在交感神经的控制下瞳孔放大,D错误。
故选BCD。
17. 使用兴奋剂对运动员危害、对体育的危害、对国家和社会的危害叙述正确的是( )
A. 对运动员是身体和精神的伤害,以及不利于树立正确的世界观、人生观、价值观
B. 合成类固醇为人体的成分,使用后不会引起内分泌紊乱,也不会出现抑郁情绪
C. 对国家和社会是影响国家声誉和集体形象、影响社会风气、浪费社会资源
D. 对体育是破坏公平竞争的体育精神、影响科学训练、影响体育健康可持续发展
【答案】ACD
【解析】
【分析】人的情绪是由激发情绪的刺激传到大脑的情绪中枢后而产生;合成类固醇为人体的成分,滥会导致生理和心理方系统患病,甚至恶性肿瘤和免疫功能障碍等,心理方面引起抑郁情绪或攻击行为。
【详解】A、兴奋剂是违禁物品,对运动员是身体和精神的伤害,以及不利于树立正确的世界观、人生观、价值观,A正确;
B、合成类固醇为人体的成分,滥会导致生理和心理方面的不良后果,生理方面,引起内分泌紊乱、肝功损伤、心血管系统患病,甚至恶性肿瘤和免疫功能障碍等,心理方面引起抑郁情绪或攻击行为,B错误;
C、使用违禁物品违反比赛规则被通报处理等,对国家和社会是影响国家声誉和集体形象、影响社会风气、浪费社会资源的,C正确;
D、使用违禁物品违反比赛规则而被禁赛,对体育是破坏公平竞争的体育精神、影响科学训练、影响体育健康可持续发展,D正确。
故选ACD。
18. 人甲胎蛋白(AFP)是原发性肝癌的高特异性和高灵敏度的肿瘤标志物之一,医学上常用“双抗体夹心法”定量检测AFP,其原理如下图,下列叙述错误的是( )
A. 针对同一抗原机体只能产生同一种抗体
B. 通过测定单位时间内产物量来检测AFP含量
C. 抗体1与抗体2均与AFP同一位点结合
D. 利用酶的高效催化作用放大了检测的效果
【答案】AC
【解析】
【分析】双抗体夹心法中抗体1与支撑物结合,AFP可与抗体1结合,酶与抗体2结合,抗体2也可与AFP结合,体系中放入底物,该底物能被酶催化,有多少AFP就有多少抗体1,也就有多少酶,根据底物分解的速度可说明AFP的量。
【详解】A、据图可知同一抗原可以和不同的抗体结合,说明针对同一抗原机体可能产生不同抗体,A错误;
B、酶和抗体2结合,可以催化底物生成反应物,可通过测定单位时间内产物量来检测AFP含量,B正确;
C、根据图示分析,抗体1与抗体2与AFP的不同位点结合,C错误;
D、利用酶的高效性在短时间内可得到大量产物,放大了检测的效果,D正确。
故选AC。
19. 自然界中,植物开花需要光信息刺激,当日照时间达到一定长度时,植物才能开花,下列相关说法正确的是( )
A. 植物对日照时间的感知跟光敏色素有关
B. 该现象说明植物开花需要外界因素刺激,与激素关系不大
C. 日照时间对植物开花的调节本质上是对基因程序性表达的调控
D. 可以通过人为地控制光照时间,达到花卉分批上市的目的
【答案】ACD
【解析】
【分析】在自然界中,种子萌发,植株生长、开花、衰老等,都会受到光的调控。植物的向光性生长,实际上也期植物对光刺激的反应。光作为一种信号,影响、调控植物生长、发育的全过程。
【详解】A、光敏色素是一种接受光信号的分子,光敏色素分布在植物各个器官中,植物对日照时间的感知跟光敏色素有关,A正确;
B、植物受外界因素刺激,引起植物体内特定基因的表达,影响激素水平和新陈代谢,植物开花是基因表达调控、激素调节和环境因素调节共同作用的结果,B错误;
C、日照时间的长短变化是环境因素,外界环境因素的变化通过影响植物的代谢进而影响植物的开花,而植物代谢的调节本质上是由基因来调控的,C正确;
D、可以通过人为地控制光照时间,控制植物开花的时间,达到花卉分批上市的目的,D正确。
故选ACD。
三、非选择题:共5题,共57分。除特别说明外,每空1分。
20. 如图表示人体细胞与外界环境之间进行物质交换的过程,Ⅰ、Ⅱ、Ⅲ、Ⅳ、Ⅴ表示直接参与的几种系统或器官,①、②、③、④、⑤表示相关物质,甲、乙、丙、丁表示四种液体,A、B表示相关过程。请据图回答:
(1)图中部分系统或器官的名称为:Ⅰ____,Ⅴ____。
(2)图中甲、丙与乙成分上的主要区别在于____。
(3)图中四种液体中Na+浓度最低的是____(填代号),若图中A过程受阻,会引起____(症状)。
(4)③中的____(物质)对Ⅲ的活动有调节作用,最终能使乙的pH稳定在一定范围内。
(5)在健康人体的血浆中,[HCO]约为[H2CO3]的20倍,如果[HCO]/[H2CO3]
相关试卷
这是一份江苏省盐城市2023_2024学年高三生物上学期期中试题pdf,共10页。
这是一份江苏省无锡市2023_2024学年高二生物上学期期中试题含解析,共39页。试卷主要包含了单项选择题,多项选择题,非选择题等内容,欢迎下载使用。
这是一份江苏省泰州市2023_2024学年高二生物上学期期中试题含解析,共32页。试卷主要包含了单选题,多选题,非选择题等内容,欢迎下载使用。

