还剩3页未读,
继续阅读
广东省肇庆市广信中学、四会市四会中学等五校2024-2025学年高一上学期第二次段考历史试题(Word版附答案)
展开相关试卷
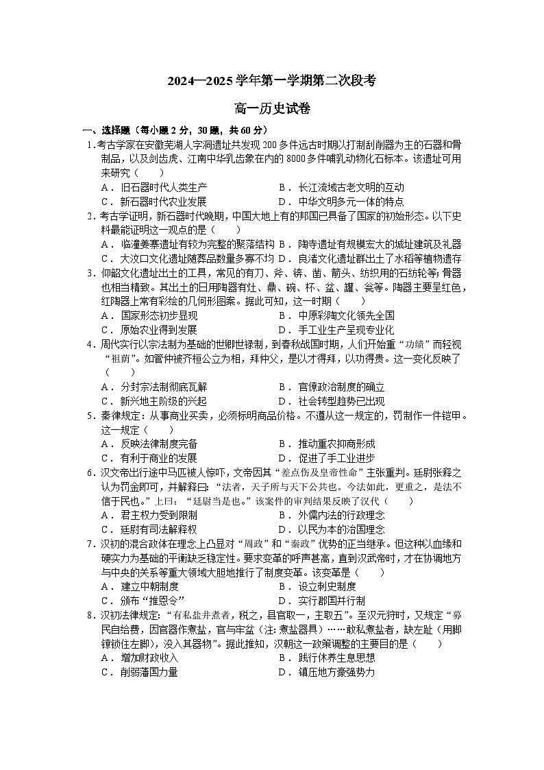
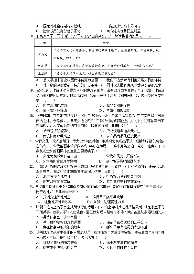
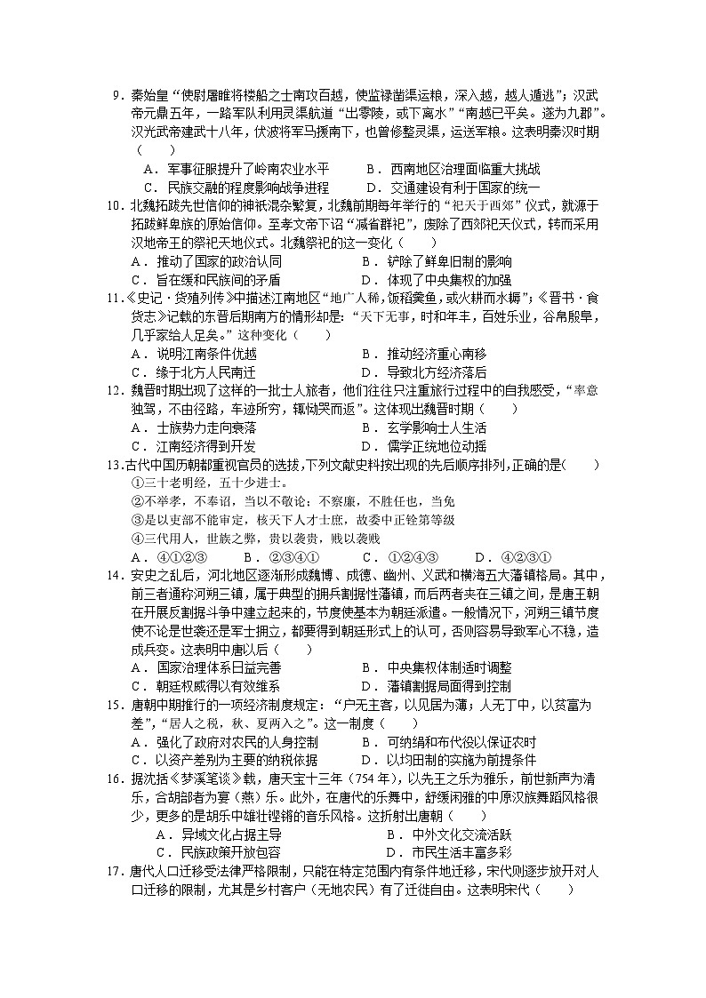
2024-2025学年度广东省封开县广信中学、四会市四会中学等五校高一上学期第二次段考历史试题:
这是一份2024-2025学年度广东省封开县广信中学、四会市四会中学等五校高一上学期第二次段考历史试题,共7页。试卷主要包含了选择题,非选择题等内容,欢迎下载使用。
[历史]广东省四会市四会中学、封开县广信中学2023-2024学年高二下学期第二次月考试题(解析版):
这是一份[历史]广东省四会市四会中学、封开县广信中学2023-2024学年高二下学期第二次月考试题(解析版),共17页。试卷主要包含了请将答案正确填写在答题卡上等内容,欢迎下载使用。
广东省四会中学、广信中学2023-2024学年高一下学期第二次月考历史试题(PDF版附答案):
这是一份广东省四会中学、广信中学2023-2024学年高一下学期第二次月考历史试题(PDF版附答案),共5页。

