2025届湖南省衡阳市衡阳县高三(上)第二次模拟考试物理试卷(解析版)
展开
这是一份2025届湖南省衡阳市衡阳县高三(上)第二次模拟考试物理试卷(解析版),共17页。试卷主要包含了选择题的作答,非选择题的作答等内容,欢迎下载使用。
注意事项:
1.答题前,先将自己的姓名、准考证号填写在试题卷和答题卡上,并将准考证号条形码粘贴在答题卡上的指定位置。
2.选择题的作答:每小题选出答案后,用2B铅笔把答题卡上对应题目的答案标号涂黑,写在试题卷、草稿纸和答题卡上的非答题区域均无效。
3.非选择题的作答:用签字笔直接答在答题卡上对应的答题区域内。写在试题卷、草稿纸和答题卡上的非答题区域均无效。
4.考试结束后,请将本试题卷和答题卡一并上交。
第Ⅰ卷(选择题)
一、选择题:本题共8小题,每小题4分,共32分。在每小题给出的四个选项中,只有一项是符合要求的。
1.日本福岛核电站废水中具有大量的放射性元素,其中主要成分,经大约30年的时间有半数发生衰变,同时生成新核X。下列说法正确的是( )
A.原子核衰变的本质是核外电子的跃迁
B.衰变产物中的新核X的比结合能比大
C.衰变时,衰变产物中的新核X比多一个中子
D.随着未衰变原子核数量的减少,的半衰期也会变短
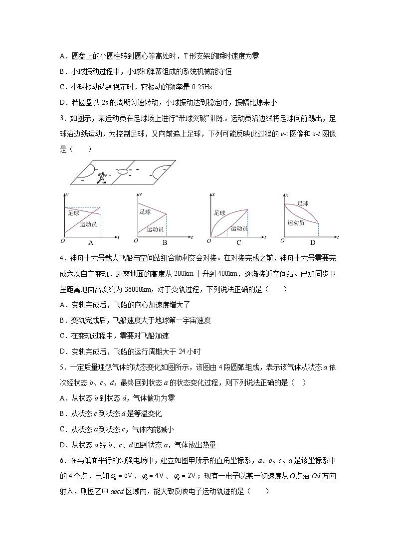
2.一个竖直圆盘转动时,固定在圆盘上的小圆柱带动一个T形支架在竖直方向上下振动,T形支架下面系着一个弹簧和小球组成的振动系统,小球浸没在水中。当圆盘静止时,让小球在水中振动,其振动的频率约为3Hz。现在圆盘以4s的周期匀速转动带动小球上下振动。下列说法正确的是( )
A.圆盘上的小圆柱转到圆心等高处时,T形支架的瞬时速度为零
B.小球振动过程中,小球和弹簧组成的系统机械能守恒
C.小球振动达到稳定时,它振动的频率是0.25Hz
D.若圆盘以2s的周期匀速转动,小球振动达到稳定时,振幅比原来小
3.如图示,某运动员在足球场上进行“带球突破”训练。运动员沿边线将足球向前踢出,足球沿边线运动,为控制足球,又向前追上足球,下列可能反映此过程的v-t图像和x-t图像是( )
4.神舟十六号载人飞船与空间站组合顺利交会对接。在对接完成之前,神舟十六号需要完成六次自主变轨,距离地面的高度从200km上升到400km,逐渐接近空间站。已知同步卫星距离地面高度约为36000km,对于变轨过程,下列说法正确的是( )
A.变轨完成后,飞船的向心加速度增大了
B.变轨完成后,飞船速度大于地球第一宇宙速度
C.在变轨过程中,需要对飞船加速
D.变轨完成后,飞船的运行周期大于24小时
5.一定质量理想气体的状态变化如图所示,该图由4段圆弧组成,表示该气体从状态a依次经状态b、c、d,最终回到状态a的状态变化过程,则下列说法正确的是( )
A.从状态b到状态d,气体做功为零
B.从状态c到状态d是等温变化
C.从状态a到状态c,气体内能减小
D.从状态a经b、c、d回到状态a,气体放出热量
6.在与纸面平行的匀强电场中,建立如图甲所示的直角坐标系,a、b、c、d是该坐标系中的4个点,已知、、;现有一电子以某一初速度从点沿Od方向射入,则图乙中abcd区域内,能大致反映电子运动轨迹的是( )
A.① B.② C.③ D.④
7.如图所示,一质点在光滑水平桌面上受水平恒力作用,先后经过a、b两点,速度方向偏转90°。已知经过a点的速度大小为v、方向与ab连线夹角为,ab连线长度为d。对质点从a到b的运动过程,下列说法正确的是( )
A.最小速度为 B.运动时间为
C.经过b点的速度为 D.恒力方向与ab连线的夹角为45°
8.如图所示,质量为的小球P和质量为的小球Q通过两根长度均为的细线悬挂在天花板的点,两球之间通过长度为的轻杆相连,重力加速度为。现对小球P施加一外力并确保轻杆始终处于水平状态,则作用在小球P上的外力最小值为( )
A. B. C. D.
二、选择题:本题共2小题,每小题5分,共10分。在每小题给出的选项中,有多项符合题目要求.全部选对的得5分,选对但不全的得3分,有选错的得0分。
9.一种圆柱形粒子探测装置的横截面如图所示。内圆区域内有垂直纸面向里的匀强磁场,外圆是探测器,AB和PM分别为内圆的两条相互垂直的直径,两个粒子先后从P点沿径向射入磁场。粒子1经磁场偏转后打在探测器上的Q点,粒子2经磁场偏转后从磁场边界C点离开,最后打在探测器上的N点,PC圆弧恰好为内圆周长的三分之一,粒子2在磁场中运动的时间为t。装置内部为真空状态,忽略粒子所受重力及粒子间相互作用力。下列说法正确的是( )
A.粒子1一定带正电
B.若两粒子的比荷相同,则粒子1的入射速率小于粒子2的入射速率
C.若仅减小粒子2的入射速率,则粒子2在磁场中的运动时间增加
D.改变粒子2入射方向,速率变为原来的,则粒子2在磁场中运动的最长时间为t
10.从地面上以一定初速度竖直向上抛出一质量为的小球,其动能随时间的变化如图。已知小球受到的空气阻力与速率成正比。小球落地时的动能为,且落地前小球已经做匀速运动。重力加速度为,则小球在整个运动过程中( )
A.球上升阶段阻力的冲量大于下落阶段阻力的冲量
B.从最高点下降落回到地面所用时间小于
C.最大的加速度为
D.小球上升的最大高度为
第Ⅱ卷(非选择题)
三、非选择题:本题共5小题,共58分。按题目要求作答。解答题应写出必要的文字说明、方程式和重要演算步骤,只写出最后答案的不能得分。有数值计算的题,答案中必须明确写出数值和单位。
11.(6分)某同学利用图甲所示的装置研究光的干涉和衍射,将刀片在涂有墨汁的玻璃片上划过便可得到单缝、不同间距双缝的缝屏,光电传感器可用来测量光屏上光强的分布。
(1)某次实验时,在电脑屏幕上得到图乙所示的两种光a、b的光强分布,这位同学在缝屏上安装的是 (选填“单缝”或“双缝”)。由该图像两条曲线的特征可知 (填选项)。
A.以相同角度斜射到同一玻璃板透过平行表面后,a光侧移量小
B.若两光均由氢原子能级跃迁产生,产生a光的能级能量差小
C.以相同的入射角从水中射入空气,在空气中只能看到一种光时,一定是a光
D.分别照射在同一金属板,若b光能引起光电效应,a光也一定能
(2)当做干涉现象研究时,选用间距较大的双缝相比于间距较小的双缝,在光屏上可观察到 的条纹个数(选填“更多”、“更少”或“一样多”)
12.(10分)某同学要测量一段特制的圆柱形导体材料的电阻率,同时测电源的内阻r,实验室提供了如下器材:
待测的圆柱形导体(阻值未知)
螺旋测微器
游标卡尺
电流表A(内阻很小)
电阻箱R
待测电源
开关S、开关K,导线若干
(1)他用螺旋测微器测量该导体的直径D,结果如图甲所示,可读出 mm,用游标卡尺测得该导体的长度为。
他设计了如图乙所示的电路,并进行了如下的操作:
①断开开关K,闭合开关S,改变电阻箱的阻值R,记录不同R对应的电流表示数I;
②将开关S、K均闭合,改变电阻箱的阻值R,再记录不同R对应的电流表示数I。
(2)他画出了步骤①②记录的数据对应的图像,如图丙中两条图线I、II,则步骤①对应的图线为 (选填“I”或“II”),电源的内阻 。
(3)若考虑电流表内阻的影响,则电源内阻的测量值相对真实值 (选填“偏大”、“偏小”、“相等”)。
(4)若不考虑电流表内阻的影响,此导体材料的电阻率为 。(结果保留1位有效数字)
13.(10分)如图所示,传送带的水平部分ab长度,倾斜部分bc长度,bc与水平方向的夹角为θ=37°。传送带沿图示顺时针方向匀速率运动,速率v=4m/s,现将质量m=2kg的小煤块(视为质点)由静止轻放到a处,之后它将被传送到c点,已知小煤块与传送带间的动摩擦因数μ=0.2,且此过程中小煤块不会脱离传送带,取重力加速度大小,求:
(1)煤块从a运动到c的时间;
(2)煤块在传送带上留下的黑色痕迹的长度。
14.(15分)如图甲所示,MN与PQ是两条固定在同一水平面上的平行金属导轨,导轨间距为L,一质量为m、电阻为R、长度也为L的金属杆ab垂直跨接在导轨上,ab杆左侧导轨上安装有电流传感器,导轨左端连接一阻值也为R的定值电阻,导轨电阻不计且足够长。整个导轨处于磁感应强度大小为B的匀强磁场中,磁场方向垂直于导轨平面(图中未画出)。时刻,ab杆在水平拉力F的作用下由静止开始水平向右运动,整个运动过程中,电流传感器的示数i随时间t变化的关系如题图乙所示,ab杆始终与导轨垂直并接触良好。已知ab杆与导轨间的动摩擦因数为,重力加速度为g,求整个运动过程中
(1)通过ab杆的电荷量;
(2)ab杆与导轨间因摩擦产生的热量Q;
(3)水平拉力F的冲量。
15.(17分)如图所示,不可伸长的轻质细线下方悬挂一可视为质点的小球,另一端固定在点小球的质量为,细线的长度为,在过悬挂点的竖直线上距悬挂点的距离为处()的点有一个固定的钉子,当小球摆动时,细线会受到钉子的阻挡,当一定而取不同值时,阻挡后小球的运动情况将不同,现将小球拉到位于竖直线的左方(摆球的高度不超过点)然后放手,令其自由摆动,重力加速度为。
(1)将细线拉至水平后释放,若,求当小球运动到钉子右侧细线与竖直方向夹角为()时,细线承受的拉力;
(2)如果细线被钉子阻挡后,小球恰能够击中钉子,试求的最小值。
【参考答案】
一、选择题:本题共8小题,每小题4分,共32分。在每小题给出的四个选项中,只有一项是符合要求的。
1.【答案】B
【解析】原子核衰变的本质是中子释放电子转化为质子,A错误;衰变产物中的新核相对更稳定,比结合能更大,B正确;根据衰变的特点,衰变产物中的新核X比少一个中子,C错误;半衰期不会随原子核数量的减少而变短,D错误。
2.【答案】C
【解析】小圆柱转到圆心等高处时,小圆柱的速度不为零,T形支架的瞬时速度也不为零,故A错误;圆盘转动,通过小圆柱带动T形支架上下振动,T形支架又通过弹簧使小球做受迫振动,所以小球振动过程中,小球和弹簧组成的系统机械能不守恒,故B错误;经过一段时间后,小球振动达到稳定时,它振动的频率和驱动力频率相同,即,故C正确;圆盘以2s的周期匀速运动,驱动力频率为,驱动力频率接近小球的固有频率,所以振幅比原来大,故D错误。
3.【答案】C
【解析】足球沿边线在摩擦力的作用下做匀减速直线运动,速度越来越小;运动员为了追上足球做加速运动,速度越来越大。v-t图像与坐标轴的面积表示位移,当运动员追上足球时,运动员和足球的位移相同,v-t图像与坐标轴围成的面积相同,故AB错误;x-t图像的斜率表示速度,足球做减速运动,足球的x-t图像斜率逐渐减小,运动员向前追赶足球,做加速运动,运动员的x-t图像斜率逐渐增大,当运动员追上足球时,足球和运动员在同一时刻到达同一位置,足球和运动员的x-t图像交于一点,故C正确,D错误。
4.【答案】C
【解析】变轨完成后,飞船的轨道半径变大,根据万有引力提供向心力,可知,变轨完成后,轨道半径r增大,所以飞船的向心加速度减小了,故A错误;根据万有引力提供向心力,可知,第一宇宙速度是环绕地球做圆周运动卫星的最大速度,变轨完成后,飞船的轨道半径变大,飞船速度小于第一宇宙速度,故B错误;在变轨过程中,飞船从低轨道进入高轨道,机械能增加,需要对飞船加速,故C正确;根据万有引力提供向心力,所以,变轨完成后,飞船的运行的轨道半径小于同步卫星的轨道半径,所以飞船运动的周期小于同步卫星的运行周期,即小于24小时,故D错误。
5.【答案】D
【解析】根据图像可知,从状态b到状态c,气体的体积增大,气体对外界做功,从状态c到状态d,气体的体积减小,外界对气体做功,由于的状态b到状态c的压强都小于从状态c到状态d的压强,可知从状态b到状态d,外界对气体做功,故A错误;根据玻意耳定律有可知,等温变化的图像为双曲线,不是圆弧,因此从状态c到状态d不是等温变化,故B错误;从状态a到状态c,气体体积增大,气体对外做功,根据理想气体状态方程有,初末状态压强相等,体积增大,则温度增大,气体内能增大,故C错误;从状态a 经b、c、d回到状态a,气体温度不变,内能不变,由于图像与横轴所围几何图形的面积表示功,从状态a到状态c,气体对外做功,从状态c到状态a,外界对气体做功,根据图像可知,从状态a 经b、c、d回到状态a,全程是外界对气体做功,根据热力学第一定律可知,气体放出热量,故D正确。
6.【答案】B
【解析】已知、、,则ad中点f(0,L)的电势为,可知bf连线为等势线,场强与等势线垂直,即沿着aO方向斜向下,电子以某一初速度从点沿Od方向射入图乙中abcd区域内,电子的初速度方向与电场力方向垂直,电子做类平抛运动,则能大致反映电子运动轨迹的是②。故选B。
7.【答案】C
【解析】设恒力与连线的夹角为,根据几何关系可知点速度方向与连线的夹角为。该质点做类斜抛运动,在垂直于恒力方向上的速度大小不变,在恒力方向做匀变速直线运动,则在沿初速度方向上速度由减小到0,由匀变速直线运动规律,解得到的时间为,从a点运动到b点沿ab方向的平均速度为,解得,故B错误,C正确;质点在垂直于恒力方向上速度不变,即,解得,当粒子沿恒方向的速度为0时,粒子的速度最小,此时粒子的最小速度为,故AD错误。
8.【答案】C
【解析】对小球Q进行受力分析,受到重力mg,细线的拉力和杆的作用力。根据平衡条件可得,解得与Q相连绳子的拉力为,其水平方向的分力等于杆的作用力,有,对小球P进行受力分析,受到重力3mg,细线的拉力,杆的作用力和外力F。小球重力与杆的作用力的合力为,做出矢量三角形,当作用在小球P上的外力方向与P相连绳子方向垂直时,作用在小球P上的外力最小,为,故选C。
二、选择题:本题共2小题,每小题5分,共10分。在每小题给出的选项中,有多项符合题目要求.全部选对的得5分,选对但不全的得3分,有选错的得0分。
9.【答案】BCD
【解析】粒子l受向下偏转,由左手定则可知,粒子1带负电,故A错误;根据洛伦兹力提供粒子在磁场中做圆周运动所需的向心力,可得,由题图可知粒子l运动的半径小于粒子2运动的半径,若两粒子的比荷相同,则粒子1的入射速率小于粒子2的入射速率,故B正确;若仅减小粒子2的入射速率,则粒子2运动半径减小,从磁场射出时,轨迹所对应的圆心角增大,粒子2在磁场中的运动时间为,故若仅减小粒子2的入射速率,则粒子2在磁场中的运动时间增加,故C正确;PC圆弧恰好为内圆周长的三分之一,则粒子2在磁场中轨迹所对应的圆心角为,设内圆半径为R,根据几何关系,粒子2在磁场中运动半径为,开始粒子2在磁场中运动时间为,粒子2速率变为原来的,此时粒子2在磁场中运动半径为,根据几何关系,当粒子2的轨迹对应的弦为直径PM时,粒子2在磁场中运动的时间最长,此时的圆心角为,速度改变后,粒子2在磁场中运动的最长时间为,故D正确。
10.【答案】CD
【解析】由题意可得,阻力与速率的关系为,故阻力的冲量大小为,因为上升过程和下降过程位移大小相同,则上升和下降过程阻力的冲量大小相等,故A错误;由于机械能损失,上升过程中的平均速度大于下降过程中的平均速度,上升过程与下降过程的位移大小相等,故小球在运动的全过程,上升的时间小于下降的时间,故B错误;设小球的初速度为,满足,而小球的末速度为,有,小球刚抛出时阻力最大,其加速度最大,有,当小球向下匀速时,有,联立解得,故C正确;上升时加速度为,由牛顿第二定律得,解得,取极短时间,速度变化,有,又,上升全程,则,设小球的初速度为,满足,而小球的末速度为,有,联立可得,故D正确。
三、非选择题:本题共5小题,共58分。按题目要求作答。解答题应写出必要的文字说明、方程式和重要演算步骤,只写出最后答案的不能得分。有数值计算的题,答案中必须明确写出数值和单位。
11.【答案】
(1)单缝 D (1)更多
【解析】(1)由图乙可知,条纹中间宽,两边窄,是衍射条纹,这位同学在缝屏安装的是单缝。
由于a光衍射条纹间距较小,则a光波长较短。根据,a光频率较大。在同一介质中,频率大的光折射率大,因此a光折射率更大,偏转角度更大。因此以相同角度斜射到同一玻璃板透过平行表面后,a光侧移量大,故A错误;a光频率较大,由知,若两光均由氢原子能级跃迁产生,产生a光的能级能量差大,故B错误;a光频率较大,折射率较大,根据知a光临界角较小,以相同的入射角从水中射入空气,光先发生全反射,在空气中只能看到一种光时,一定是b光,故C错误;当入射光的频率大于金属板的极限频率时,金属板上的电子就会逸出光电子,a光频率较大,分别照射在同一金属板,若b光能引起光电效应,a光也一定能,故D正确。
(2)根据可知选用间距较大的双缝相比于间距较小的双缝,条纹间距小,在光屏上可观察到更多条纹个数。
12.【答案】
(1)9.500 (2) II 2.1 (3)偏大 (4)
【解析】(1)螺旋测微器的读数为。
(2)在步骤①中,由闭合电路欧姆定律有,整理可得,在步骤②中,由闭合电路欧姆定律有,整理可得,对比以上结果可知,步骤①对应的图线应为II,由图线II及,可得,,解得电源内阻。
(3)若考虑电流表内阻的影响,则步骤①中,由闭合电路欧姆定律有,即电源内阻测量值,故测量值相对真实值偏大。
(4)在图像中,设,,,则由图像及、可得,则材料电阻率为,代入数据计算得。
13.【答案】
(1)5.5s;(2)8.8m;(3)
【解析】(1)煤块在水平部分的运动时,由牛顿第二定律
可得煤块运动的加速度
煤块从静止加速到与传送带共速的距离为
故煤块在水平部分先加速,后匀速运动,加速时间的时间为
匀速运动的时间
在倾斜传送带上,由于
故煤块在斜传送带上做加速运动,由牛顿第二定律
可得煤块在倾斜传送带上的加速度为
根据匀加速运动的位移与时间的关系有
解得或(舍去)
故煤块从a运动到c的时间。
(2)煤块在水平传送带的相对位移为
煤块在倾斜传送带的相对位移为
由于与是重复痕迹,故煤块在传送带上留下的黑色痕迹长度为8.8m。
14.【答案】
(1);(2);(3)
【解析】(1)由图像可得,通过ab杆的电荷量
。
(2)设ab杆匀速运动时速度大小为,由题知:
因此,ab杆运动的路程
ab杆与导轨间因摩擦产生的热量
联立解得:。
(3)分三个时间段:
①时间段内:ab杆做匀加速直线运动,加速度大小为,水平拉力为则:
,,
该过程中,水平拉力F的冲量
②时间段内:ab杆做匀速直线运动,水平拉力为则:
,
该过程中,水平拉力F的冲量
③时间段内:ab杆做匀减速直线运动,加速度大小为,水平拉力为则:
,,
该过程中,水平拉力F的冲量
因此,整个运动过程中,水平拉力F的冲量
联立解得:。
15.【答案】
(1);(2)
【解析】(1)根据机械能守恒,可得
设细线承受的拉力为F,由牛顿第二定律可得
联立解得。
(2)细线受阻后在一段时间内小球做圆周运动,设在这段时间内任一时刻的速度为v,如图所示
用表示此时细线与重力方向之间的夹角,则有
运动过程中机械能守恒,令表示摆线在起始位置时与竖直方向的夹角,取O点为势能零点,则有关系
小球受阻后,如果后来摆球能击中钉子,则必定在某位置时摆线开始松弛,此时
T=0
此后小球仅在重力作用下作斜抛运动。设在该位置时摆球速度,摆线与竖直线的夹角,则有
联立,可得
要求作斜抛运动的小球击中钉子,则应满足下列关系
,
解得
可知
联立,解得
式中越大,越小,x越小,最大值为,由此可求得x的最小值满足
解得。
相关试卷
这是一份2025届湖南省衡阳市衡阳县高三(上)第一次模拟考试物理试卷(含解析),共18页。
这是一份2025届湖南省衡阳市衡阳县高三(上)第一次模拟物理试卷(含解析),共18页。
这是一份2024-2025学年湖南省衡阳市衡阳县第一中学高三(上)期中物理试卷(含答案),共12页。试卷主要包含了单选题,多选题,实验题,计算题等内容,欢迎下载使用。

