所属成套资源:【中职专用】中职对口高考--机械类专业综合模拟卷( 湖北适用)(原卷版+解析版)
中职对口高考--机械类专业综合模拟卷( 湖北适用) 第5卷(原卷版+解析版)
展开
这是一份中职对口高考--机械类专业综合模拟卷( 湖北适用) 第5卷(原卷版+解析版),文件包含中职对口高考--机械类专业综合模拟卷湖北适用第5卷原卷版docx、中职对口高考--机械类专业综合模拟卷湖北适用第5卷答案版docx等2份试卷配套教学资源,其中试卷共15页, 欢迎下载使用。
时间:60 分钟 总分:150分
班级 姓名 学号 成绩
判断题 ( 本大题共30小题,每小题2分,共60分 )
1.基本视图有主视图、俯视图、左视图、右视图、仰视图和后视图六个。 ( )
【答案】正确
2.重合断面图的轮廓线用粗实线绘制。 ( )
【答案】错误
3.螺母的精度和螺栓相同,分为A、B、C三级,分别与相同级别的螺栓配用。( )
【答案】正确
4.标注斜度时,符号的倾斜方向与所标斜度的倾斜方向可以任意确定。( )
【答案】错误
5.局部视图的断裂边界应以细波浪线表示,当所表示的局部视图是完整的,且外轮廓线又成封闭时,波浪线可省略不画。( )
【答案】正确
6.由两个或两个以上的基本体组成的物体称为组合体。 ( )
【答案】正确
7.空间中两直线平行,各投影面上的投影一定相互平行;空间中两直线垂直,各投影面上的投影也一定相互垂直。( )
8.十字滑块联轴器中间圆盘两端面上的凸榫方向是相互平行的。 ( )
【答案】错误
9.为了提高带传动的能力,V 带轮的槽形角应该与 V 带的楔角相等,都等于40°。 ( )
【答案】错误
10.机械手表中的齿轮传动属于闭式齿轮传动。 ( )
【答案】正确
11.游标卡尺精度不高,所以可以用来测量毛坯件。 ( )
【答案】错误
12.上下偏差和公差都可以为正,为负和为零。 ( )
【答案】错误
13.图样上给出的形状公差为Ⓜ,表示被测要素遵守包容原则。 ( )
【答案】错误
14.零件的尺寸精度越高,通常表面粗糙度参数值相应取得越小. ( )
【答案】正确
15.除黄铜、白铜外,其他铜合金统称为青铜。 ( )
【答案】正确
16. 45Mn钢是合金钢。 ( )
【答案】错误
17.感应淬火时,电流频率越低,淬硬层越浅。 ( )
【答案】错误
18.标准数控机床的坐标系采用的是右手直角笛卡尔坐标系。 ( )
【答案】正确
19.用立铣刀铣封闭键槽时,要先在键槽一端钻出同径的孔。 ( )
【答案】正确
20.车刀安装时刀尖低于工件中心线会造成前角减小和后角增大。 ( )
【答案】正确
21.磨料的硬度越高表示砂轮的硬度也越高。 ( )
【答案】错误
22.铣床露在外面的滑动表面,擦干净后用油壶浇油润滑。( )
【答案】正确
23.基准是用来确定生产对象上几何要素间的几何关系所依据的那些点、线、面。( )
【答案】正确
24.框式水平仪的水准器是一个有一定曲率半径的密封玻璃管,表面有刻线,内装乙醚,并留有一个水准泡,水准泡总是停留在玻璃管内的最低处。( )
【答案】错误
25.表面粗糙度是指加工表面上具有较小间距和微小峰谷所组的微观几何形状特性。( )
【答案】正确
26.麻花钻可以在实心材料上加工内孔,不能用来扩孔。( )
【答案】错误
27.杠杆式指示表的测杆轴线与被测工件表面的夹角α越小,测量误差就越大。( )
【答案】错误
28.钢材型号T8中的数字8表示钢材中平均含碳量为千分之8。( )
【答案】错误
29.因为毛坯表面的重复定位精度差,所以粗基准一般只能使用一次。( )
【答案】正确
30.环境保护法可以促进我国公民提高环境意识。( )
【答案】正确
二、 单项选择题(本大题共30小题,每小题3分,共90分)
31.在标注尺寸时,直径的符号为 ,球直径的符号为Sφ,45°倒角的符号为 。 ( )
①C ②φ ③R
A.③① B. ②① C. ①② D. ①③
【答案】B
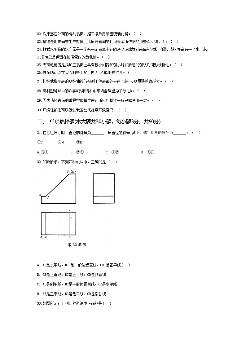
32.如图所示,下列四种说法中,正确的是 。 ( )
A. AB是水平线,BC 是一般位置直线,CD 是正平线
B. AB是正垂线,BC是正平线,CD是侧垂线
C. AB是侧平线,BC是一般位置直线,CD是水平线
D. AB是正平线,BC是侧平线,CD是铅垂线
【答案】B
33.如图所示,下列四种说法中正确的是 。 ( )
A. A上 B下,C前D后 B. A前B后,C上D下
C. A后B前,C下 D上 D. A左B右,C上D下
【答案】C
34.已知带有圆孔的球体的四组投影。其中正确的一组是 。 ( )
【答案】C
35.如图所示,正确的左剖视图为 。 ( )
【答案】A
36.如图所示,正确的齿轮连接画法是 。 ( )
【答案】C
37.下列选项中,正确的槽钢重合断面图是 。 ( )
【答案】B
38.跳动公差是以 来定义的形位公差项目。 ( )
A. 轴线 B. 圆柱
C. 端面 D. 测量
【答案】A
39.传动比比较准确的带传动是 传动。 ( )
A.同步带 B. 平带
C. V 带 D. 圆带
【答案】A
40.普通平键连接不满足强度条件时,可采用双键,其合理的布置应使它们沿圆周相隔 。 ( )
A. 90° B.120°
C. 135° D. 180°
【答案】D
41. 是指一个假想圆柱的直径,该圆柱的母线通过牙型上沟槽和凸起宽度相等的地方。 ( )
A.螺纹小径 B.螺纹中径
C.螺纹大径 D.螺纹公称直径
【答案】B
42.某机床V带传动中有四根胶带,工作较长时间后,有一根产生疲劳撕裂而不能继续使用,应 。 ( )
A.更换已撕裂的一根 B. 更换 2 根
C. 更换 3 根 D.全部更换
【答案】D
43.决定渐开线齿廓形状的齿轮基本参数是 。( )
A.模数和压力角 B.模数和齿轮
C.模数、齿数和齿顶高系数 D.模数、齿数和压力角
【答案】D
44.滚动轴承的周向固定应采用 配合制度。 ( )
A.内圈与轴和外圈与轴承座孔都采用基孔制
B.内圈与轴和外圈与轴承座孔都采用基轴制
C.内圈与轴采用基孔制,外圈与轴承座孔采用基轴制
D.内圈与轴采用基轴制,外圈与轴承座孔采用基孔制
【答案】C
45.轴端密封如下:①毡圈密封②唇形密封圈密封③机械密封④缝隙沟槽密封⑤曲路(迷宫)密封。其中属于接触式密封的是 。 ( )
A.①② B. ①②③
C. ②⑤ D. ①②④⑤
【答案】A
46.一外啮合标准直齿圆柱齿轮传动,已知: z₁=18,z₂=22,中心距a=50,则这对齿轮的模数为 mm。 ( )
A. 18 B. 22
C. 5 D.2.5
【答案】D
47.同一根轴(基本尺寸相同)与几个零件孔配合,且要求有不同的配合性质,应选用 配合。 ( )
A.基孔制 B.基轴制
C.基孔制或基轴制均可 D.非基准制
【答案】B
48.φ18f7 的含义:φ18为基本尺寸,f7 是 。 ( )
A. 偏差 B.基本偏差
C.公差 D.公差带代号
【答案】D
49. 测量φ25±0.03 mm的外圆尺寸时,应选用的量具是 。 ( )
A. 钢尺 B.千分尺
C.百分表 D. 环规
【答案】B
50.调质一般安排在 进行。( )
A.粗加工之后,半精加工之前
B.半精加工之后,精加工之前
C.精加工之后
D.粗加工之前
【答案】A
51.錾子的热处理属于 。( )
A.局部淬火+中温回火 B.淬火+高温回火
C.淬火+中温回火 D.淬火+低温回火
【答案】D
52.灰铸铁的力学性能特征是 。( )
A.抗拉怕压 B.抗压怕拉
C.抗拉抗压 D.怕拉怕压
【答案】B
53.数控机床坐标系的各坐标轴中,Y轴的确定原则是 。 ( )
A.在水平面内,刀具做远离工件相对运动的方向为正
B.由已确定的X、Z轴正方向右手法则确定
C.与主轴轴线平行,刀具远离工件的运动方向为正
D.以上全错
【答案】B
54.减小表面粗糙度的措施是 。 ( )
A.增大刀具主偏角 B.增大刀尖圆弧半径
C.减小刀具前角 D.减小刀具后角
【答案】B
55.粗加工选择切削用量的基本原则是 。 ( )
A.选取大的切削深度
B.在单位时间内切除尽量少的加工余量
C.选取小的切削深度
D.选取大的切削速度
【答案】A
56.圆柱销孔的加工工艺是 。 ( )
A.粗车、精车 B.钻、镗、磨
C.钻、铰、研磨、热处理 D.钻、铰、磨
【答案】C
57.端铣时,同时工作的刀齿()。
A.较多,切削平稳 B.较少,切削平稳
C.较多,切削不够平稳 D.较少,切削不够平稳
【答案】A
58.X6132型铣床的主轴锥孔锥度为( )。
A.莫氏3号 B.7:24
C.莫氏4号 D.1:20
【答案】B
59.当工件要进行Z等分时,先把每一等分的( )算出,再时行分度。
A.数值 B.刻度 C.等距 D.角度
【答案】D
60.光学合像水平仪测量范围为0~10mm/m和0~20mm/m,其零位应分别在( )mm/m和( )mm/m上。
A.3;6 B.4;8 C.5;10 D.6;12
【答案】C
相关试卷
这是一份中职对口高考--机械类专业综合模拟卷( 湖北适用) 第4卷(原卷版+解析版),文件包含中职对口高考--机械类专业综合模拟卷湖北适用第4卷原卷版docx、中职对口高考--机械类专业综合模拟卷湖北适用第4卷答案版docx等2份试卷配套教学资源,其中试卷共17页, 欢迎下载使用。
这是一份中职对口高考--机械类专业综合模拟卷( 湖北适用) 第3卷(原卷版+解析版),文件包含中职对口高考--机械类专业综合模拟卷湖北适用第3卷原卷版docx、中职对口高考--机械类专业综合模拟卷湖北适用第3卷答案版docx等2份试卷配套教学资源,其中试卷共16页, 欢迎下载使用。
这是一份中职对口高考--机械类专业综合模拟卷( 湖北适用) 第2卷(原卷版+解析版),文件包含中职对口高考--机械类专业综合模拟卷湖北适用第2卷原卷版docx、中职对口高考--机械类专业综合模拟卷湖北适用第2卷答案版docx等2份试卷配套教学资源,其中试卷共15页, 欢迎下载使用。

