精品解析:天津市滨海新区塘沽第一中学2024-2025学年高三上学期第二次月考 化学试卷
展开
这是一份精品解析:天津市滨海新区塘沽第一中学2024-2025学年高三上学期第二次月考 化学试卷,文件包含精品解析天津市滨海新区塘沽第一中学2024-2025学年高三上学期第二次月考化学试卷原卷版docx、精品解析天津市滨海新区塘沽第一中学2024-2025学年高三上学期第二次月考化学试卷解析版docx等2份试卷配套教学资源,其中试卷共27页, 欢迎下载使用。
化学
本试卷分为第I卷(选择题)和第Ⅱ卷(非选择题)两部分,共100分,考试用时60分钟。第I卷1至4页,第Ⅱ卷5至8页。
答卷前,考生务必将自己的姓名、考生号、考场号和座位号填写在答题卡上,并在规定位置粘贴考试用条形码。答卷时,考生务必将答案涂写在答题卡上,答在试卷上的无效。考试结束后,将本试卷和答题卡一并交回。
祝各位考生考试顺利!
第I卷
注意事项:
1.每题选出答案后,用铅笔将答题卡上对应题目的答案标号涂黑。如需改动,用橡皮擦干净后,再选涂其他答案标号。
2.本卷共12题,每题3分,共36分。在每题给出的四个选项中,只有一项是最符合题目要求的。
可能用到的相对原子质量:H1 O16 Na23 S32 Fe56
1. 下列说法错误的是
A. 自行车采用T1100碳纤维材料打造,车架仅有1150克,这是一种复合材料
B. 摔跤运动垫面层应用了纳米防污抗菌涂层技术,涂层颗粒是纳米级别,属于胶体
C. 可实时采集运动员运动信息的智能芯片技术,其材料离不开硅单质
D. 奥运会火炬火焰利用了部分金属元素特征的焰色试验,该反应属于物理变化
【答案】B
【解析】
【详解】A.碳纤维是一种由有机纤维经过一系列热处理转化而成的无机高性能纤维,其含碳量高于90%,是复合材料,故A正确;
B.纳米颗粒是纯净物,不是分散系,只有分散在分散剂里才是胶体,故B错误;
C.晶体Si的导电性介于导体与绝缘体之间,是良好的半导体材料,芯片的主要成分是单质硅,故C正确;
D.焰色试验是原子核外电子发生跃迁引起的,是物理变化,故D正确;
答案选B。
2. 下列化学用语或图示正确的是
A. 激发态H原子的轨道表示式:
B. 基态Ge原子的简化电子排布式为:
C. 溶液中的水合离子:
D. 分子中键的形成:
【答案】D
【解析】
【详解】A.第一电子层上只有s轨道,不存在1p轨道,故A错误;
B.基态Ge原子的简化电子排布式为:,故B错误;
C.NaCl溶液中的Na+的原子半径Cl-小 ,且Na+带正电荷,应吸引水分子中的氧原子,Cl-带负电荷,应吸引水分子中的氢原子,故C错误;
D.Cl原子最外层单电子位于3p轨道上,p轨道呈哑铃型,在形成氯气分子时,p轨道电子云头碰头重叠形成键,形成过程表示为:,故D正确;
故选:D。
3. 下列叙述正确的是
A. 共价键的极性:B. 沸点:
C. 最高正化合价:D. 碱性:
【答案】A
【解析】
【详解】A.化合物中元素电负性的差值越大,共价键的极性越大,铝元素的电负性小于硅元素,所以Al—Cl键的极性强于Si—Cl键,故A正确;
B.同主族元素,价电子数相同,自上而下原子半径依次增大,金属单质中的金属键依次减弱,沸点依次减小,则沸点的大小顺序为K>Rb>Cs,故B错误;
C.氟元素的非金属性最强,不存在正化合价,故C错误;
D.同主族元素,自上而下金属性依次增强,最高价氧化物对应水化物的碱性依次增强,则氢氧化镁的碱性弱于氢氧化钙,故D错误;
故选A。
4. 下列过程对应的离子方程式正确的是
A. 用氢氟酸刻蚀玻璃:
B. 惰性电极电解水溶液:
C. 硫酸酸化的淀粉碘化钾溶液久置后变蓝:
D. 澄清石灰水中通入过量:
【答案】C
【解析】
【详解】A.玻璃的主要成分为SiO2,氢氟酸为弱酸,不拆,离子方程式为:,A错误;
B.惰性电极电解水溶液,反应在通电条件下进行:,B错误;
C.硫酸酸化的淀粉碘化钾溶液久置后变蓝,碘离子被氧气氧化为碘单质:,C正确;
D.澄清石灰水中通入过量,产物为碳酸氢钙:,D错误;
故选C
5. 设为阿伏加德罗常数的值,下列说法正确的是
A. 常温常压下,的约含有的质子数为
B. 白磷分子()呈正四面体结构,白磷中约含有键的数目为
C. 中B原子最外层电子数为
D. 在足量的氧气中充分燃烧,转移的电子的数目为
【答案】B
【解析】
【详解】A.常温常压下,气体摩尔体积大于22.4L/ml,常温常压下,的物质的量小于1ml,含有质子数小于10NA,A错误;
B.白磷分子(P4)呈正四面体结构,一个P4含有6个P-P键,白磷分子()呈正四面体结构,白磷中含有键的数目为,B正确;
C.三氟化硼分子中,硼原子的孤电子对数为,价层电子对数为3,则硼原子的最外层电子数为6,则中B原子最外层电子数为,C错误;
D.S在足量的氧气中充分燃烧生成二氧化硫,S从0价升高到+4价,失去4个电子,6.4gS的物质的量为0.2ml,故转移电子数为0.8NA,D错误;
选B。
6. X、Y、Z、W为原子序数依次增大的短周期主族元素,单质X2可用作粮仓中的粮食保护气,Y、Z原子的最外层电子数之和等于W原子的最外层电子数,Z原子的核外电子总数是W原子的最外层电子数的2倍,Y、Z、W处于同一周期,Z的氧化物可用来生产光导纤维。下列说法错误的是
A. 原子半径:Y>Z>W>X
B. 简单氢化物的稳定性:X>Z
C. 最高正化合价:W>X>Z>Y
D. 最高价氧化物对应的水化物的酸性:Z>W
【答案】D
【解析】
【分析】短周期主族元素X、Y、Z、W原子序数依次增大,单质X2可用作粮仓中的粮食保护气,X为N元素;Z的氧化物可用来生产光导纤维,Z为Si;Z原子的核外电子总数是W原子的最外层电子数的2倍,则W为Cl;Y、Z、W处于同一周期,Y、Z原子的最外层电子数之和等于W原子的最外层电子数,则Y为Al,综上所述,X、Y、Z、W分别为N、Al、Si、Cl。
【详解】A.X、Y、Z、W分别为N、Al、Si、Cl,同周期从左往右原子半径减小,同主族从上往下原子半径增大,则原子半径:Al>Si>Cl>N,A正确;
B.非金属性:N>Si,则简单氢化物的稳定性:NH3>SiH4,B正确;
C.一般:最高正化合价=主族序数,最高正化合价:Cl>N>Si>Al,C正确;
D.非金属性:Si<Cl,则最高价氧化物对应的水化物的酸性:,D错误;
答案选D。
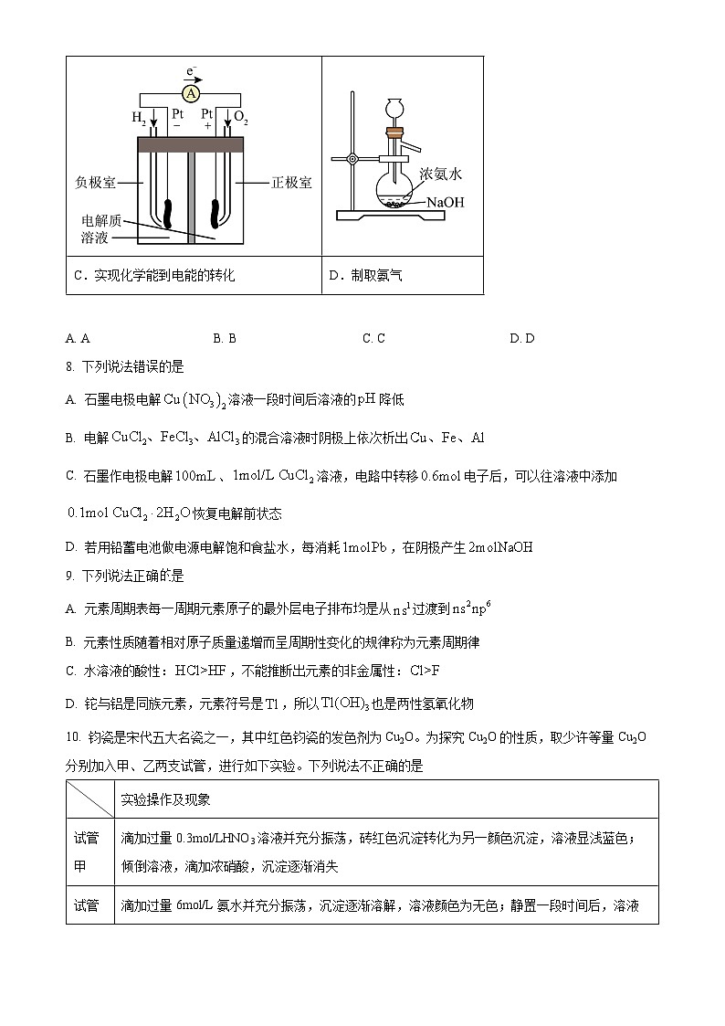
7. 下列实验方案中,实验设计能达成实验目的的是
A. AB. BC. CD. D
【答案】C
【解析】
【详解】A.二氧化硫易溶于水,不能使用排水法收集,A错误;
B.钠在空气中容易反应,故不能再空气中加热,应该隔绝空气,B错误;
C.氢气和氧气构成了氢氧燃料电池,实现了化学能到电能的转化,C正确;
D.氨气有毒,不能使用长颈漏斗制取,应该使用分液漏斗,D错误;
答案选C。
8. 下列说法错误是
A. 石墨电极电解溶液一段时间后溶液的降低
B. 电解的混合溶液时阴极上依次析出
C. 石墨作电极电解、溶液,电路中转移电子后,可以往溶液中添加恢复电解前状态
D. 若用铅蓄电池做电源电解饱和食盐水,每消耗,在阴极产生
【答案】B
【解析】
【详解】A.电解CuSO4溶液,阴极析出Cu,阳极生成氧气,电极反应方程式为2H2O-4e-=O2↑+4H+,溶液酸性增强,pH减小,A正确;
B.根据电解原理,阴极上离子的放电顺序是:Fe3+>Cu2+>H+>Fe2+>H+(水)>Al3+,首先Fe3+得电子成为Fe2+,然后Cu2+放电析出铜,最后Fe2+放电析出铁,不会析出铝,B错误;
C.Cu2+的物质的量为0.1ml,先发生CuCl2Cu+Cl2↑,然后2H2O2H2↑+O2↑,共转移了0.6ml电子,电解0.1mlCuCl2消耗0.2ml电子,电解水0.2ml水消耗0.4ml电子,故加入能恢复原来状态,C正确;
D.消耗1mlPb,转移2ml电子,阴极上2H2O+2e-=H2↑+2OH-,故生成2mlNaOH,D正确;
答案选B。
9. 下列说法正确的是
A. 元素周期表每一周期元素原子的最外层电子排布均是从过渡到
B. 元素性质随着相对原子质量递增而呈周期性变化的规律称为元素周期律
C. 水溶液的酸性:,不能推断出元素的非金属性:
D. 铊与铝是同族元素,元素符号是,所以也是两性氢氧化物
【答案】C
【解析】
【详解】A.第一周期元素的最外层电子排布由1s1过渡到1s2,A错误;
B.元素周期律是元素的性质随着原子序数的递增而呈周期性变化的规律,不是相对原子质量,B错误;
C.根据酸性推出非金属性,应该是最高价氧化物对应水化物的酸性,HF、HCl是无氧酸,C正确;
D.同主族从上到下,金属性依次增强,Tl的金属性比Al强,是碱,D错误;
答案选C。
10. 钧瓷是宋代五大名瓷之一,其中红色钧瓷的发色剂为Cu2O。为探究Cu2O的性质,取少许等量Cu2O分别加入甲、乙两支试管,进行如下实验。下列说法不正确的是
A. 试管甲中新生成的沉淀为金属Cu
B. 试管甲中沉淀的变化说明过程中浓、稀硝酸的作用不一样
C. 试管乙实验可证明Cu(Ⅰ)与NH3形成无色配合物
D. 上述两个实验表明Cu2O为两性氧化物
【答案】D
【解析】
【分析】试管甲中Cu2O滴加过量0.3ml•L-1HNO3溶液并充分振荡,砖红色沉淀转化为另一颜色沉淀,溶液呈浅蓝色,氧化亚铜发生歧化反应,生成铜离子和铜单质,铜单质和浓硝酸反应生成硝酸铜;试管乙中铜离子和过量的氨水反应生成四氨合铜离子,据此进行解答。
【详解】A.由分析可知试管甲中新生成的沉淀为金属Cu,A正确;
B.试管甲中沉淀的变化为Cu2O+2HNO3=Cu(NO3)2+Cu+H2O,该过程硝酸表现酸性,后滴加浓硝酸发生反应为Cu+4HNO3=Cu(NO3)2+2NO2↑+2H2O,该过程HNO3体现氧化性和酸性,说明过程中浓、稀硝酸的作用不一样,B正确;
C.试管乙中Cu2O与NH3形成无色配合物,静置一段时间后溶液颜色变为深蓝色,可证明Cu(Ⅰ)与NH3形成无色配合物易被空气中氧气氧化为深蓝色四氨合铜离子,C正确;
D.既可以和酸反应也可以和碱反应的氧化物为两性氧化物,上述两个实验没有证明Cu2O为两性氧化物,D错误;
故答案为:D。
11. 某CuFeS2样品在空气中煅烧,其中的S元素完全转化为一种常温下为气态的物质,为了验证生成的气体能与某钡盐溶液反应,并以此测定该样品(杂质不参与反应)的纯度,某同学设计了如下实验。下列说法不正确的是
A. 气流顺序是a→b→e→f→g→h→c→d
B. 若移去铜网,对纯度的测定没有影响
C. 样品完全反应后,需要继续通入空气,主要目的是冷却硬质玻璃管
D. 实验中的Ba(NO3)2溶液不可用BaCl2溶液代替
【答案】C
【解析】
【分析】实验的目的是在空气中煅烧CuFeS2,验证生成的气体能与某些钡盐溶液反应和测定该黄铜矿的纯度,故先将空气用浓硫酸干燥除去其中的水蒸气,并通过观察气泡来观察空气的流速,然后煅烧黄铜矿,由于生成的SO2中混有未反应的空气,而空气中的氧气干扰实验,接着通过灼热的铜网除去多余的O2,最后通入Ba(NO3)2溶液验证SO2能与某些钡盐溶液反应,并通过测定生成的沉淀的质量测定黄铜矿的纯度。
【详解】A.根据分析知,气流顺序是a→b→e→f→g→h→c→d,A正确;
B.因为通过测定生成的硫酸钡沉淀的质量测定黄铜矿的纯度,无论有没有铜网,都不影响硫酸钡的质量,即对纯度的测定没有影响,B正确;
C.该实验是通过测定硫酸钡的质量来获得黄铜矿的纯度,所以二氧化硫需要被完全吸收,通入过量的空气可达到此目的,C错误;
D.实验目的之一是验证生成的二氧化硫能与某些钡盐溶液反应,根据强酸制弱酸的原理,二氧化硫与氯化钡溶液不能反应,只能利用酸性条件下硝酸根离子的氧化性进行验证,D正确;
故选C。
12. 利用下图所示装置可合成己二腈[]。充电时生成己二腈,放电时生成,其中a、b是互为反置的双极膜,双极膜中的会解离出和向两极移动。下列说法正确的是
A. 放电时M极为负极,发生氧化反应
B. 放电时,双极膜中向N极移动
C. 放电时,每生成,双极膜解离
D. 充电时,N极的电极反应式为
【答案】D
【解析】
【分析】放电时为原电池,N极上H2O失电子生成O2,则M极为正极,N极为负极,正极反应式为[C(NH3)6]3++e−=[C(NH3)6]2+,负极反应式为2H2O−4e−=O2↑+4H+,放电时,双极膜中OH−向负极移动,H+向正极移动;充电时为电解池,M极为阳极,N极为阴极,阳极反应式为[C(NH3)6]2+−e−=[C(NH3)6]3+,阴极反应式为2CH2=CHCN+2e−+2H+=NC(CH2)4CN。
【详解】A.放电时为原电池,N极上H2O失电子生成O2,则M极为正极,电极反应式为[C(NH3)4]3++e-=[C(NH3)4]2+,发生还原反应,故A错误;
B.放电时为原电池,M极为正极,N极为负极,双极膜中OH−向负极移动,H+向正极移动,即OH−向N极移动,H+向M极移动,故B错误;
C.放电时,N电极为负极,水在负极失去电子发生氧化反应生成氧气和氢离子,电极反应式为解离2ml水,因为a、b是互为反置的双极膜,所以共解离4ml水,故C错误;
D.充电时,N极是阴极,反应式为2CH2=CHCN+2e−+2H+=NC(CH2)4CN,故D正确;
故答案选D。
第Ⅱ卷
注意事项:
1.用黑色墨水的钢笔或签字笔将答案写在答题卡上。
2.本卷共4题,共64分。
13. 回答下列问题
(1)位于元素周期表中的___________区;基态原子的价电子轨道表示式为___________;基态核外电子的空间运动状态有___________种。
(2)氟硼铍酸钾()是制备激光器的核心材料。
①基态氟原子占据最高能级的核外电子的电子云形状为___________形。
②氟硼铍酸钾中非金属元素的电负性由大到小的顺序是___________。
③和B的第一电离能:,其原因是___________。
④氟硼酸钾()是制备氟硼铍酸钾的原料之一,氟硼酸钾在高温下分解为和,二者的沸点分别为1500℃、-101℃。的沸点远高于的原因是___________。
(3)一种新研发出的铁磁性材料M的分子结构如图所示。M分子中共提供6个杂化轨道,则铁原子可能的杂化方式为___________(填序号)。
A. B. C. D.
(4)某铁氧体离子晶体如图,计算该晶体的密度为___________(为阿伏加德罗常数)。
【答案】(1) ①. d ②. ③. 14
(2) ①. 哑铃 ②. ③. 基态原子的价电子排布式为,s能级全充满,结构稳定 ④. 是离子晶体,是分子晶体 (3)D
(4)
【解析】
【小问1详解】
Fe是26号元素,Fe在元素周期表中的位置是第四周期Ⅷ族,位于元素周期表中的d区;Mn是25号元素,Mn原子的电子排布式是1s22s22p63s23p63d54s2,价电子排布在3d、4s能级,价电子轨道表示式为;核外有27个电子,核外电子排布为1s22s22p63s23p63d9,排布在14个原子轨道上,所以有14种空间运动状态;
【小问2详解】
①
基态F原子的电子排布式为1s22s22p5,其最高能级为2p能级,电子云形状为哑铃形;
②氟硼铍酸钾中非金属元素为B、O、F,同周期元素的电负性随原子序数的增大而增强,故这三种元素的电负性从大到小的顺序为;
③基态Be原子的价电子排布式为2s2,s能级全充满,结构稳定,所以Be和B的第一电离能:;
④KF是离子晶体,BF3是分子晶体,所以KF的沸点远高于BF3的;
【小问3详解】
M分子中与上下两个五元环通过配位键相连且亚铁离子提供了6个杂化轨道,则铁原子最可能的杂化方式为,答案选D;
【小问4详解】
1个立方体中含有Fe3+的个数为,含有Fe2+的个数为1,含有O2-的个数为,则晶体的密度为。
14. Q()是一种重要有机合成中间体,工业上制备Q的流程如下:
(1)A的化学名称是___________,C→D的反应类型为___________。
(2)D中含氧官能团的名称为___________。
(3)X的结构简式为___________。
(4)写出H→T的化学方程式(不必注明条件):___________。
(5)化合物M是比C少3个碳的同系物,满足以下条件的M有___________种。
①能发生银镜反应
②能与溶液发生反应,生成两种产物,且产物之一能被催化氧化生成二元醛
其中核磁共振氢谱峰面积之比为的结构简式为___________。
(6)已知:。设计一条以为原料制备化合物的合成路线___________(无机试剂任选)。
【答案】(1) ①. 环己醇 ②. 取代反应
(2)酯基和酮羰基 (3)
(4) (5) ①. 4 ②.
(6)
【解析】
【分析】A被硝酸氧化生成B,B与乙酸在酸性条件下反应生成C,结合C的结构简式及B的分子式可推知,B为,D与X反应生成E,结合D、E的结构简式及X的分子式可推知,发生加成反应,X为;H在一定条件下反应生成T,T与氢气发生加成反应生成,可推知,H脱去水分子得到T,则T为;结合其他有机物的结构简式及反应条件进行分析解答;
【小问1详解】
A为,化学名称是环己醇,C→D是酯基上的C-O键断裂与一个α-H发生取代反应,形成五元环,反应类型为取代反应;
【小问2详解】
D为,含氧官能团的名称为酯基和酮羰基;
【小问3详解】
比较流程中D、E的结构简式,可知X的结构简式为;
【小问4详解】
H→T是H脱去一个水分子得到T,反应的化学方程式为;
【小问5详解】
M的分子式为C6H10O4,能发生银镜反应说明有醛基或甲酸的酯,又因为能与2mlNaOH反应,为甲酸的酯;生成的产物只有两种,为对称结构,能催化氧化生成二元醛,故水解后羟基相连的碳上有两个氢;可以看成2个HCOOC-结构取代三个碳的碳链上的两个氢,有、共四种,核磁共振氢谱峰面积之比为的结构简式为第④种,即;
【小问6详解】
根据化合物的结构可知,它是由有机物分子内发生酯化反应生成的,生成该物质的原物质为含有2个羟基和2个羧基的有机物;目标物含有的碳原子数目为6个,而提供的碳原子数为4个,需要增加2个碳原子才能满足条件,通过题给信息,利用醛基与氢氰酸发生加成反应,在酸性条件下水解生成羧酸,就可以实现碳原子个数的增加,具体流程如下:
。
15. 硫代硫酸钠()俗名“大苏打”,用于鞣制皮革等。它易溶于水,难溶于乙醇,加热、遇酸均易分解。某化学兴趣小组模拟硫化碱法制取硫代硫酸钠。
实验步骤如下:
I.将A中浓硫酸缓缓滴下,调节滴速,使产生的气体较均匀地通入、混合溶液中,同时开启电动搅拌器搅拌,并水浴加热、微沸;
Ⅱ.当B中出现浑浊且不消失时,停止通入气体,并控制溶液的约为7;
III.趁热过滤,将滤液加热浓缩,冷却析出;
Ⅳ.再经过滤、洗涤、干燥,得到所需产品。
(1)A中盛装仪器名称是___________,该仪器使用前需要进行的操作是:___________。
(2)A、B之间“单向阀(只允许气体单向通过)”的作用是___________。
(3)装置B中生成和的化学方程式为___________;为提高硫代硫酸钠的产量,溶液的不能小于7,试用离子方程式解释其原因___________。
(4)步骤Ⅳ中洗涤时,为了减少产物的损失选用的试剂是___________。
(5)制备完成后,兴趣小组选用下列试剂设计实验方案检验硫代硫酸钠中含有硫酸根杂质:
试剂:稀盐酸、稀、溶液、溶液、溶液
(6)硫代硫酸钠用于鞣制皮革时,主要是除去鞣制过程中过量的重铬酸盐,将其还原成,理论上可处理___________。
【答案】(1) ①. 分液漏斗 ②. 检查装置是否漏液
(2)防止发生倒吸 (3) ①. ②.
(4)乙醇 (5) ①. 加过量稀盐酸 ②. 出现淡黄色浑浊 ③. 上层清液滴入氯化钡溶液
(6)0.2
【解析】
【分析】根据图中装置,装置A用浓硫酸与亚硫酸钠反应制备二氧化硫,二氧化硫通入装置B中,与硫化钠、碳酸钠反应,制备硫代硫酸钠,NaOH溶液则用于吸收多余的二氧化硫气体,防止污染空气,据此答题。
【小问1详解】
A中盛装70% H2SO4的仪器名称是分液漏斗;分液漏斗在使用前需要检查是否漏水;
【小问2详解】
“单向阀(只允许气体单向通过)”的作用是防止发生倒吸;
【小问3详解】
装置B中生成Na2S2O3和CO2的化学方程式为4SO2 + 2Na2S + Na2CO3 = 3Na2S2O3 + CO2;硫代硫酸钠遇酸易分解,pH
相关试卷
这是一份天津市滨海新区塘沽紫云中学2024~2025学年高二上期中化学试卷(含答案),共13页。
这是一份天津市滨海新区塘沽第一中学2024~2025学年高二(上)期中化学试卷(含答案),共11页。
这是一份天津市滨海新区塘沽第一中学2024~2025学年高一(上)期中化学试卷(含答案),共9页。

