还剩5页未读,
继续阅读
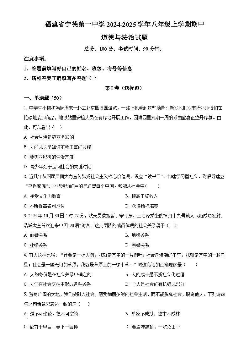
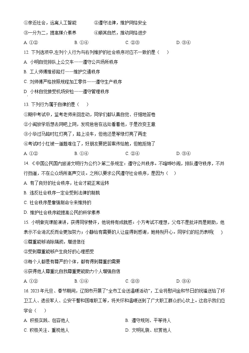
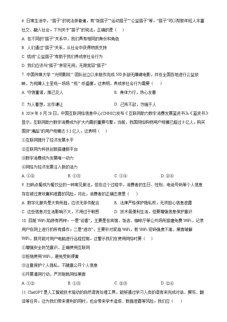
福建省宁德第一中学2024-2025学年八年级上学期期中道德与法治试题(原卷版)-A4
展开相关试卷
福建省厦门市翔安区2024-2025学年八年级上学期期中道德与法治试题(原卷版)-A4:
这是一份福建省厦门市翔安区2024-2025学年八年级上学期期中道德与法治试题(原卷版)-A4,共7页。试卷主要包含了 “不以规矩,不成方圆等内容,欢迎下载使用。
福建省宁德第一中学2024-2025学年八年级上学期期中道德与法治试题(解析版)-A4:
这是一份福建省宁德第一中学2024-2025学年八年级上学期期中道德与法治试题(解析版)-A4,共19页。试卷主要包含了请将答案正确填写在答题卡上等内容,欢迎下载使用。
福建省长乐第一中学 2023-2024学年八年级上学期10月月考道德与法治试题(原卷版)-A4:
这是一份福建省长乐第一中学 2023-2024学年八年级上学期10月月考道德与法治试题(原卷版)-A4,共8页。试卷主要包含了单选题,判断说理题,综合探究题等内容,欢迎下载使用。

