河北省石家庄市辛集市2023-2024学年高二上学期2月期末物理试题(解析版)
展开
这是一份河北省石家庄市辛集市2023-2024学年高二上学期2月期末物理试题(解析版),共15页。试卷主要包含了考试时间75分钟,满分100分等内容,欢迎下载使用。
注意事项:
1.考试时间75分钟,满分100分。
2.答卷前,考生务必将自己的姓名、考生号、考场号、座位号填写在答题卡上。
3.回答选择题时,选出每小题答案后,用铅笔把答题卡上对应题目的答案标号涂黑。如需改动,用橡皮擦干净后,再选涂其它答案标号。回答非选择题时,将答案写在答题卡上。写在本试卷上无效。
4.考试结束后,将本试卷和答题卡一并交回。
一、单项选择题:本题共7小题,每小题4分,共28分。在每小题给出的四个选项中,只有一项是符合题目要求的。
1. 下列关于点电荷的说法中,正确的是( )
A. 点电荷就是体积足够小的电荷
B. 点电荷是电荷量和体积都很小的带电体
C. 根据可知,当r→0时,F→∞
D. 静电力常量的数值是由实验得到的
【答案】D
【解析】
【详解】AB.点电荷是当带电体的大小与所研究的问题相比可以忽略不计时,可把带电体看做点电荷,故体积足够小的电荷和电荷量比较小的带电体不一定可看做是点电荷,故AB错误;
C.当r→0时,两电荷就不能看做点电荷了,库仑定律不能成立,故C错误;
D.静电力常量的数值是库伦由实验得到的,故D正确。
故选D
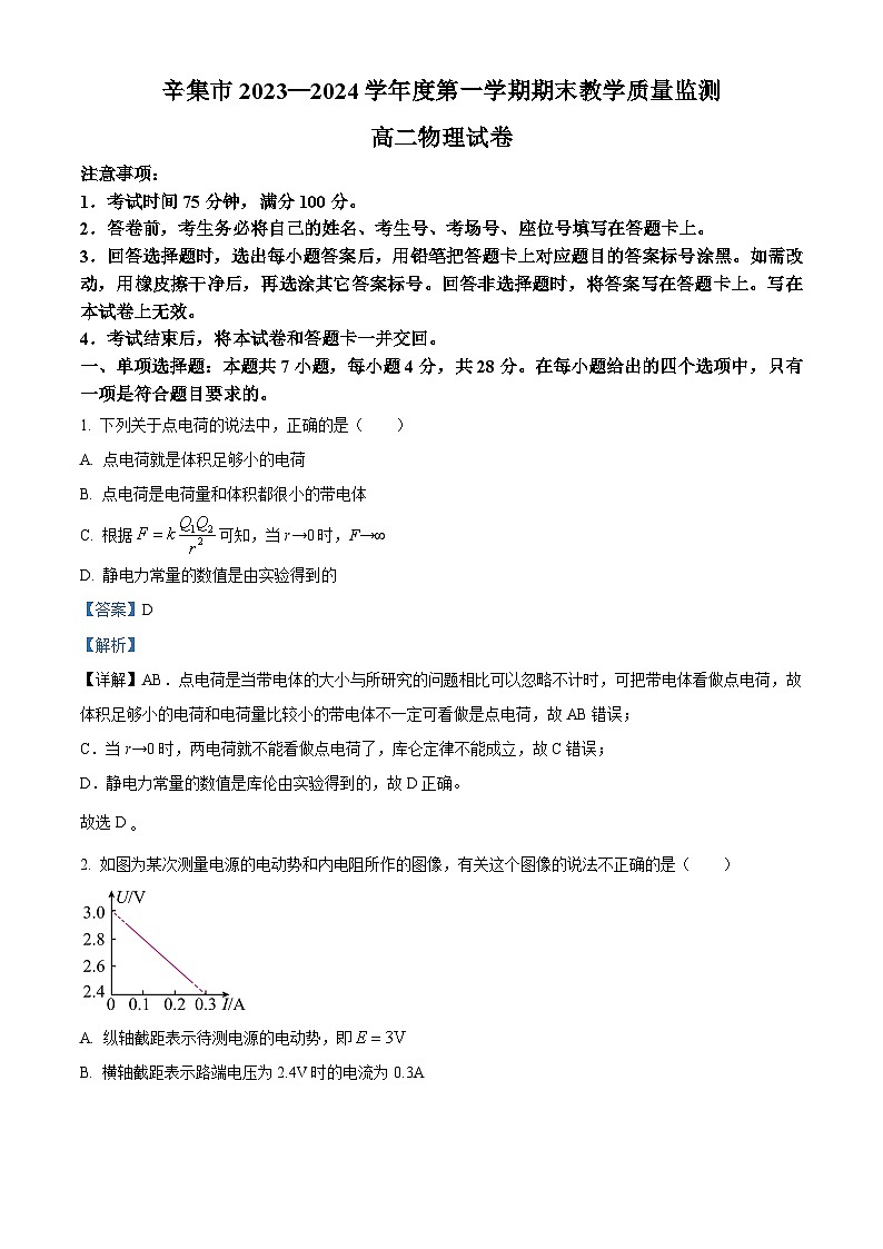
2. 如图为某次测量电源的电动势和内电阻所作的图像,有关这个图像的说法不正确的是( )
A. 纵轴截距表示待测电源的电动势,即
B. 横轴截距表示路端电压为2.4V时的电流为0.3A
C. 根据,计算出待测电源内阻为10Ω
D. 根据,计算出待测电源内阻为2Ω
【答案】C
【解析】
【详解】ACD.根据闭合电路欧姆定律可得
可知图像的纵轴截距表示待测电源的电动势,则有
图像的斜率绝对值等于内阻,则有
故AD正确,不满足题意要求,C错误,满足题意要求;
B.由图像可知,横轴截距表示路端电压为2.4V时的电流为0.3A,故B正确,不满足题意要求。
故选C。
3. 如图所示,一根通电直导线垂直放在磁感应强度为 1T 的匀强磁场中,在以导线截面的中心为圆心,半径为r的圆周上有a、b、c、d四个点,已知a点的实际磁感应强度为零,则下列叙述正确的是( )
A. 直导线中的电流方向垂直纸面向外
B. b点的磁感应强度为,方向斜向右上方,与 B 的夹角为45°
C. c点的实际磁感应强度也为零
D. d点的实际磁感应强度跟 b点的相同
【答案】B
【解析】
【详解】A.题中的磁场是由直导线电流的磁场和匀强磁场共同形成的,磁场中任一点的磁感应强度应为两磁场分别产生的磁感应强度的矢量合。a处磁感应强度为0,说明直导线电流在该处产生的磁感应强度大小与匀强磁场的磁感应强度大小相等、方向相反,可得直导线中电流方向应是垂直纸面向里,故A错误;
B.通电导线在b处的磁感应强度方向竖直向上,根据磁场的叠加原理可得点的磁感应强度大小为,方向与B成45°角斜向右上方,故B正确;
C.在圆周上任一点,由直导线电流产生的磁场的磁感应强度大小均为,方向沿圆周切线方向,可知c点的磁感应强度大小为2T,方向向右,故C错误。
D.通电导线在d处的磁感应强度方向竖直向下,根据磁场的叠加原理可得d点的磁感应强度大小为,方向与B成45°角斜向右下方,故与b点的不相同,故D错误。
故选B。
4. 如图所示,电表均为理想电表,两灯泡的电阻均为(不考虑温度变化对灯泡的影响),为电源内阻的大小,闭合开关S,此时两灯泡正常发光.将滑动变阻器滑片向下滑动,电压表V1、V2示数变化量的绝对值分别为、,电流表A示数变化量的绝对值为,则下列说法不正确的是( )
A. 两灯泡逐渐变暗B. V1示数变小、V2的示数增大
C. 电源的输出功率减小,效率增大D. 与的比值大于与的比值
【答案】D
【解析】
【详解】A.将滑片向下滑动,电路中的总电阻增大,根据
可知电路总电流减小,通过两串联灯泡的电流始终一样且减小,两灯泡逐渐变暗,故A正确;
B.电压表V2测量的是路端电压,电压表V1测量的是灯泡L1两端的电压,因总电流减小,所以V1的示数减小,根据闭合电路欧姆定律得
可知路端电压增大,即V2的示数增大,故B正确;
C.由图可知,外电阻大于内电阻,将滑片向下滑动,电路中的外电阻增大,与内电阻差值变大,电源的输出功率减小。
电源的效率为
可知,路端电压增大,效率增大,故C正确;
D.电压表V2的测量值为路端电压,根据闭合电路欧姆定律可得
V2的变化量为
所以
根据部分电路欧姆定律得
可得
所以与的比值小于与的比值。故D错误。
本题选择不正确的,故选D。
5. 在某电场中建立x坐标轴,一个质子沿x轴正方向运动,途中经过间距相等的A、B、C三点,该质子的电势能随位置坐标x变化的关系如图所示,若该质子只受电场力作用。则( )
A. A点电势高于B点电势
B. A点的电场强度小于B点的电场强度
C. 质子经过A点的速率小于经过B点的速率
D. C、B两点电势差等于B、A两点电势差
【答案】B
【解析】
【详解】A.如图,质子电势能增大,则电场力做负功,电场力方向与质子运动方向相反,质子带正电,说明电场方向与质子运动方向相反,则A点电势低于B点电势,A错误;
B.质子经过相等距离电势能增加量增大,则电场力做功变多,电场强度增大,说明A点的电场强度小于B点的电场强度,B正确;
C.质子做减速运动,质子经过A点的速率大于经过B点的速率,C错误;
D.根据
由于AB段电场力做功小于BC段电场力做功,则C、B两点电势差UCB大于B、A两点电势差UBA,D错误。
故选B。
6. 一束红蓝复合光从空气射入玻璃,光路如图所示,则下列说法正确的是( )
A. a光是红光,b光是蓝光
B. a光在玻璃中的速度比b光在玻璃中的速度小
C. 增大入射角,玻璃的折射率增大
D. 随着入射角的增加,从玻璃射出时a光先发生全反射
【答案】B
【解析】
【详解】A.两光线的入射角相同,由图可知b光的折射角大于a光的折射角,故根据
则
红光折射率小于蓝光折射率,则a光是蓝光,b光是红光,故A错误;
B.根据
可得
故B正确;
C.玻璃的折射率与材质有关,故不会发生变化,故C错误;
D.光线通过玻璃砖发生了两次折射,第二次的入射角等于第一次的折射角,根据光路可逆性原理可知,光不可能在a、b的下表面发生全反射,一定能从下表面射出玻璃砖,故D错误。
故选B。
7. 一列沿x轴正方向传播的简谐横波在时刻的波形图如图甲所示,该时刻波刚好传播到M点,位于处的质点N的振动图像如图乙所示,Q是位于处的质点。下列说法中正确的是( )
A. 该波波长为、传播速度为
B. 该波的波源的起振方向沿y轴负方向
C. 在时,Q点开始振动
D. 在时,M点向平衡位置运动
【答案】D
【解析】
【详解】A.该波的波长,周期,传播速度为
故A错误;
B.波刚好传播到M点时,M点沿y轴正方向振动,所以该波的波源的起振方向沿y轴正方向,故B错误;
C.波传到Q点用时
所以,在时,Q点开始振动,故C错误;
D.因
在时,M点向平衡位置运动,故D正确。
故选D。
二、多选题:本题共3个小题,每小题6分,共18分。在每小题给出的四个选项中,有两个或两个以上选项符合题目要求。全部选对的得6分,选对但不全的得3分,有选错的得0分。
8. 下列有关光的现象的说法正确的是( )
A. 图甲是用干涉法检测工件表面平整程度时得到的干涉图样,弯曲的干涉条纹说明被检测的平面在此处是凸起的
B. 图乙的立体电影原理为光的偏振原理
C. 图丙为某单色光通过双缝后得到的干涉图样
D. 图丁为光照射到圆盘上,在圆盘后面形成的衍射图样
【答案】BD
【解析】
【详解】A.图甲中,干涉条纹弯曲位置是由于空气膜厚度较小的区域提前出现了空气膜厚度较厚的条纹,弯曲的干涉条纹说明被检测工件的平面在此处是凹下去的,故A错误;
B.立体电影技术利用了光的偏振原理,故B正确;
C.干涉条纹为等间距明暗相间的条纹,而衍射条纹是中间最亮、最宽,向两侧越来越暗,越来越窄,因此可知,图丙为某单色光通过单缝后得到的衍射图样,故C错误;
D.图丁为光照射到圆盘上,在圆盘后面形成的衍射图样,该衍射图样称为泊松亮斑,即当单色光照射直径恰当的小圆板或圆珠时,会在其之后的光屏上出现环状的互为同心圆的衍射条纹,且在圆心处出现一个极小的亮斑的现象,故D正确。
故选BD。
9. 林丹是我国获得世界冠军最多的羽毛球选手。在一次奥运会决赛中,球飞来的速度为25m/s,林丹将球以105m/s的速度反向击回。设羽毛球的质量为5g,击球过程只用了0.02s。g取10m/s2,下列说法正确的是( )
A. 击球过程中羽毛球动量变化量大小为0.4kg·m/s
B. 击球过程中羽毛球所受重力的冲量大小为1×10-3N·s
C. 击球过程中羽毛球所受合力的冲量大小为0.4N·s
D. 击球过程中球拍的作用力约为33N
【答案】BD
【解析】
【详解】A.以球被击回的方向为正方向,击球过程中羽毛球动量变化量大小为
故A错误;
B.击球过程中羽毛球所受重力的冲量大小为
故B正确;
C.根据动量定理可得,击球过程中羽毛球所受合力的冲量大小为0.65N·s,故C错误;
D.击球过程中可以忽略重力的冲量,球拍的作用力约为
故D正确。
故选BD。
10. 如图所示为某示波管内的聚焦电场,实线和虚线分别表示电场线和等势线。两电子分别从两点运动到点。设电场力对两电子做的功分别为和,点的电场强度大小分别为和,则( )
A. 电子由运动到过程中电势能减小
B
C. 两点电势和电场强度大小都相等
D.
【答案】AB
【解析】
【详解】A.沿着电场线方向电势降低,a点电势小于同一根电场线上与c点等电势的点处的电势,即a点电势小于c点电势,电子带负电,故电子由a运动到c过程中电势能减小,故A正确;
BCD.电子在电场中运动电场力做功
由于a、b两点位于同一条等势线上,所以
有
可得
电场线的疏密程度反映场强的大小,a点比b点的电场线密,故
a点场强大。故B正确,CD错误。
故选AB。
三、非选择题:共54分。
11. 某同学在学习完单摆的相关知识后,想要在家利用手边的物品测量本地的重力加速度。用不规则的小金属块代替小球做成简易单摆装置,如图1所示,手机上的计时功能代替秒表,实验过程如下:
(1)用家中软尺测得悬挂点O到钥匙扣连接处M的长度为L;
(2)该同学将小金属块拉开较小角度后由静止释放,并在小金属块第1次通过最低点按下计时“开始”按钮,第N次通过最低点停止计时,利用手机记录的时间为t,则单摆的周期T为______;
(3)若该同学改变细线长度后又做了一次实验,得到两组长度和周期的数据:、;、,利用以上两组数据求得重力加速度表达式是__;
(4)若该同学多次改变细线长度得到多组数据,描点作出图像,如图2所示,得到的图像可能是图2中的______(选填“a”或者“b”或者“c”);
(5)小金属块的形状不规则,对上述实验测得的重力加速度______(填“有”或者“无”)影响。
【答案】 ①. ②. ③. a ④. 无
【解析】
【详解】(2)[1]单摆的周期为
(3)[2]设摆线末端与钥匙扣重心间的距离为,根据单摆周期公式
可得
,
联立可得重力加速度为
(4)[3]根据
可得
故与为一次函数关系,且与纵轴正半轴有截距。
故选a。
(5)[4]由(3)(4)数据处理分析可知,钥匙扣的形状不规则虽导致重心位置无法测量,但对重力加速度的测量无影响。
12. 某同学想利用电流表表盘与弹簧制作一个电子测力计。
(1)他在实验室找来一根粗细均匀的导体棒,其每厘米电阻为,如图甲所示,利用游标卡尺测量该导体棒的长度为_______mm。
(2)他设计了如图乙所示的实验原理图,实验器材包括:弹簧(电阻可以忽略,劲度系数为)、电阻箱、电流表(0~0.6A,可看成理想电表)、电源(电动势约3V,内阻未知)、刻度尺。已知滑片固定在弹簧上且与导体棒接触良好,当弹簧处于原长时,滑片位于导体棒最左端。闭合开关,用力拉动拉钩时,电流表示数将______(填“增大”或“减小”)。若在电流表表盘上每隔相同力的大小标注一个刻度,则刻度分布______(填“均匀”或“不均匀”)。
(3)图乙还能用于测量电源电动势与内阻,他调节为,拉动拉钩,改变导体棒接入电路中的长度,测出不同对应的电流表示数,并作出图像如图丙所示,可测得电源内阻为_______(计算结果均保留两位有效数字)。
【答案】 ①. 60.7 ②. 增大 ③. 不均匀 ④. 2.8
【解析】
【详解】(1)[1]该导体棒的长度为。
(2)[2][3]闭合开关,用力拉动拉钩时,弹簧伸长,接入电路的阻值减小,则电流增大。导体棒阻值随拉力均匀变化,根据
在电流表表盘上每隔相同力的大小标注一个刻度,则刻度分布不均匀。
(3)[4]的关系式为
图线与纵轴截距和斜率分别为
,
得源内阻为
13. 某直流电动机的电路如图所示,已知电源电动势,电源内阻,电动机线圈电阻。某次电动机正常工作时测得电压表读数为,提升质量为的重物,不计一切摩擦和空气阻力,电压表为理想电表,取。求:
(1)电动机的热功率;
(2)重物最大的速度。
【答案】(1);(2)
【解析】
【详解】(1)根据题意可知,电动机两端电压为电压表读数,由闭合回路欧姆定律可得
解得电路电流为
电动机的热功率为
(2)电动机的输入功率为
电动机的机械功率为
重物速度最大,做匀速运动,此时有
解得
14. 如图,静止于A处的粒子,经电压为U的加速电场加速后沿图中圆弧虚线通过静电分析器,从P点垂直CN进入矩形区域的有界匀强电场,电场方向水平向左,静电分析器通道内有均匀辐向分布的电场,已知圆弧虚线所在处场强为,方向如图所示;粒子质量为m、电荷量为q;、,离子重力不计。
(1)求粒子离开加速度电场时的速度的大小及圆弧虚线对应的半径R的大小;
(2)若粒子恰好能打在NQ的中点上,求矩形区域QNCD内匀强电场场强E的值。
【答案】(1),;(2)
【解析】
【详解】(1)粒子在加速电场中加速,根据动能定理有
解得,粒子离开加速度电场时的速度的大小为
粒子在辐向分布的电场中做匀速圆周运动,电场力提供向心力,根据牛顿第二定律有
解得,圆弧虚线对应的半径R的大小为
(2)粒子在矩形区域QNCD内做类平抛运动,根据类平抛运动规律有
,
根据牛顿第二定律有
联立解得,矩形区域QNCD内匀强电场场强为
15. 如图所示,光滑水平轨道上放置长木板和滑块,滑块置于的左端,与木板之间的动摩擦因数为质量分别为。开始时静止,以大小为的速度匀速向左运动,与发生弹性碰撞(时间极短),最终恰好未从上滑下,滑块可视为质点。重力加速度为。求:
(1)与发生碰撞后瞬间C和A的速度大小;
(2)与发生碰撞后到达到共同速度的速度和所用时间;
(3)的长度是多少?
【答案】(1);(2);(3)
【解析】
【详解】(1)规定向左为正方向,设和碰撞后的速度大小分别为与发生碰撞满足动量守恒,有
根据机械能守恒,有
解得
(负号表示方向向右)
(2)与发碰撞后,到达到共同速度的速度为,满足动量守恒
解得
对根据动量定理,有
解得
(3)的长度为,根据能量守恒
解得
相关试卷
这是一份河北省石家庄市辛集市2023-2024学年高二上学期2月期末物理试题(原卷版),共7页。试卷主要包含了考试时间75分钟,满分100分等内容,欢迎下载使用。
这是一份河北省石家庄市辛集市2023-2024学年高二上学期2月期末物理试题,文件包含河北省石家庄市辛集市2023-2024学年高二上学期2月期末物理试题原卷版docx、河北省石家庄市辛集市2023-2024学年高二上学期2月期末物理试题解析版docx等2份试卷配套教学资源,其中试卷共22页, 欢迎下载使用。
这是一份2023-2024学年河北省石家庄市辛集市高一(上)期末物理试卷(含解析),共17页。试卷主要包含了单选题,多选题,实验题,简答题,计算题等内容,欢迎下载使用。

