河南省洛阳市2023-2024学年高二上学期期末化学试卷(解析版)
展开
这是一份河南省洛阳市2023-2024学年高二上学期期末化学试卷(解析版),共18页。试卷主要包含了考试结束,将答题卡交回, 下列说法中正确的是, 下列说法中错误的是等内容,欢迎下载使用。
注意事项:
1.答卷前,考生务必将自己的姓名、考号填写在答题卡上。
2.考试结束,将答题卡交回。
本试卷可能用到的相对原子质量:H:1 N:14 O:16
一、选择题(本题共15小题,每小题只有一个选项符合题意,每小题3分,共45分)
1. 化学与生产生活密切相关,下列叙述中错误的是
A 铅酸蓄电池正极板上覆盖有,负极板上覆盖有Pb
B. 纯铁制作的铁锅比生铁制作的铁锅更容易生锈
C. 判断电池的优劣主要看这种电池的比能量或比功率,以及电池可储存时间的长短
D. 在铁器表面镀铜时,铁器要与电源负极相连
【答案】B
【解析】铅酸蓄电池正极板上覆盖有PbO2,反应中得电子生成硫酸铅,负极板上覆盖有Pb,失电子生成硫酸铅,稀硫酸作电解质溶液,故A正确;生铁在潮湿条件下构成原电池,原电池反应使锡腐蚀速率加快,生铁比纯铁更易发生腐蚀被损耗,故B错误;电池的比能量或比功率越高,电池储存的时间越长,电池越好,故C正确;电镀时,阳极发生失去电子的氧化反应,所以镀层金属与电源正极相接,镀件与电源负极相接,即铁表面镀铜时,将铁与电源的负极相连,铜与电源的正极相连,故D正确;
答案选B。
2. 乙烯是一种重要的化工原料,下列关于乙烯分子结构的表述中,错误的是
A. 乙烯分子是平面结构
B. 碳原子的杂化方式为杂化
C. 分子中有4个键1个键
D. 碳碳双键的键能小于二倍的碳碳单键的键能
【答案】C
【解析】乙烯的结构简式为CH2=CH2,碳碳双键中碳的杂化类型是sp2杂化,碳碳双键包含一个σ键和一个π键,乙烯分子是平面结构,据此进行解答。
有上述分析可知,乙烯分子是平面结构,故A正确;碳碳双键中碳原子的杂化类型是sp2杂化,故B正确;烯烃结构中的碳碳双键包含一个σ键和一个π键,分子中有5个σ键1个π键,故C错误;碳碳单键比较稳定,故碳碳双键的键能小于二倍的碳碳单键的键能,故D正确;
答案选C。
3. 下列说法中正确的是
A. 不同元素原子的电子发生跃迁时会吸收或释放不同的光
B. 的核外电子排布式为:
C. 基态Na原子核外电子所占据的最高能级是3p
D. 基态的价电子轨道表示式:
【答案】A
【解析】发生跃迁时,有的吸收能量,有的释放能量,则不同元素的原子发生跃迁时,会释放或吸收不同的光,故A正确;S2-是S原子获得2个电子形成的,则S2-的核外电子排布式是1s22s22p63s23p6,故B错误;基态Na原子核外电子排布式为[Ne]3s1,所占据的最高能级是3s,故C错误;基态Cu+的核外电子排布式为1s22s22p63s23p63d10,价电子轨道表示式为,故D错误;
答案选A。
4. 下列对有关原子或分子性质的叙述中,错误的是
A. N、O、F的电负性依次增大
B. 溶剂和溶质之间的氢键作用力越大,溶解性越好
C. 的VSEPR模型为平面三角形
D. 、的空间结构相似
【答案】C
【解析】同一周期主族元素从左向右电负性逐渐增大,故N、O、F的电负性依次增大,故A正确;溶剂和溶质之间的氢键作用力越大,溶解性越好,故B正确;NH3中N为sp3杂化且含有1对孤电子对,则VSEPR模型为三角锥形,故C错误;O3、H2O都是V形结构,其空间结构相似,故D正确;
答案选C。
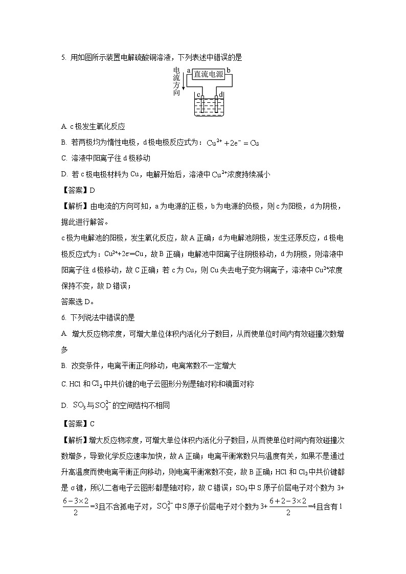
5. 用如图所示装置电解硫酸铜溶液,下列表述中错误的是
A. c极发生氧化反应
B. 若两极均为惰性电极,d极电极反应式为:
C. 溶液中阳离子往d极移动
D. 若c极电极材料为Cu,电解开始后,溶液中浓度持续减小
【答案】D
【解析】由电流的方向可知,a为电源的正极,b为电源的负极,则c为阳极,d为阴极,据此进行解答。
c极为电解池的阳极,发生氧化反应,故A正确;d为电解池阴极,发生还原反应,d极电极反应式为:Cu2++2e-═Cu,故B正确;电解池中阳离子往阴极移动,d为阴极,则溶液中阳离子往d极移动,故C正确;若c为Cu,则Cu失去电子变为铜离子,溶液中Cu2+浓度保持不变,故D错误;
答案选D。
6. 下列说法中错误的是
A. 增大反应物浓度,可增大单位体积内活化分子数目,从而使单位时间内有效碰撞次数增多
B. 改变条件,电离平衡正向移动,电离常数不一定增大
C. HCl和中共价键的电子云图形分别是轴对称和镜面对称
D. 与的空间结构不相同
【答案】C
【解析】增大反应物浓度,可增大单位体积内活化分子数目,从而使单位时间内有效碰撞次数增多,导致化学反应速率加快,故A正确;电离平衡常数只与温度有关,如果不是通过升高温度而使电离平衡正向移动,则电离平衡常数不变,故B正确;HCl和Cl2中共价键都是σ键,所以二者电子云图形都是轴对称,故C错误;SO3中S原子价层电子对个数为3+=3且不含孤电子对,中S原子价层电子对个数为3+=4且含有1个孤电子对,空间构型:前者为平面正三角形、后者为三角锥形,故D正确;
答案选C
7. 2023年10月8日第19届亚运会在杭州圆满闭幕,本届亚运会秉持“绿色、智能、节俭、文明”的办会理念,首次使用废碳再生的绿色甲醇作为主火炬塔燃料。下列说法中正确的是
A. 甲醇中O-H是键
B. 甲醇分子中的碳原子为手性碳原子
C. 甲醇的沸点高于乙醇
D. 用轨道表示式表示甲醇中C原子的杂化:
【答案】D
【解析】H原子只有1s轨道,则甲醇中O-H是s-pσ键,故A错误;甲醇分子中碳原子连接有3个H原子和1个-OH,则该碳原子不是手性碳原子,故B错误;甲醇、乙醇都存在分子间作用力和氢键,但乙醇的相对分子质量大,则乙醇的沸点高于甲醇,故C错误;甲醇中C原子的杂化方式为sp3,由2s、2p轨道杂化形成,即,故D正确;
答案选D。
8. 金属钛具有良好的耐高低温、抗酸碱、高强度和低密度等优良特性,广泛应用于航空航天、医疗等领域。是工业上制备金属钛的重要原料,它的一种制备方法为 。下列说法中错误的是
A. 该反应在任何温度下都可以自发进行
B. 恒温恒容条件下,混合气体的密度保持不变能说明该反应达到平衡状态
C. 该反应在工业生产中的适宜条件是低温、低压
D. 恒温恒容条件下,向平衡体系中再加入少量,的体积分数将减小
【答案】C
【解析】反应为气体体积增大的反应,为熵增的反应,即△S>0,ΔH<0,所以△G=ΔH-T△S<0,该反应自发进行,跟温度无关,故A正确;由方程式知,反应有固体参加,恒温、恒容条件下,混合气体的密度保持不变时,混合气体的质量不再变化,说明反应达到平衡,故B正确;低温、低压条件下反应速率慢,实际生产中不具有经济效益,故C错误;平衡体系中再加入少量,相当于增大压强,相当于平衡逆向移动,TiCl4(g)的体积分数将减小,故D正确;
答案选C。
9. 利用活性石墨电极电解饱和食盐水,进行如图所示实验,M为直流电源。闭合,一段时间后b处出现了蓝色,下列说法正确的是
A. a处布条褪色,说明具有漂白性
B. c处应该使用浸有浓NaOH溶液的棉花
C U形管右侧电势高于左侧电势
D. 一段时间后断开,立刻闭合,电流表不发生偏转
【答案】B
【解析】根据图中装置,M为直流电源,闭合K1,形成电解池,电解饱和食盐水,根据题干信息,一段时间后b处出现了蓝色,说明产生了Cl2,Cl2将碘离子氧化为碘单质,因此左侧为阳极,阳极氯离子失去电子生成氯气,电极反应为:,右侧为阴极,阴极电极反应为:,总反应为:。
左侧生成氯气,氯气遇到水生成HClO,具有漂白性,则a处布条褪色,说明HClO具有漂白性,故A错误;c处应该使用浸有浓NaOH溶液的棉花,可以吸收产生的氯气,避免污染空气,故B正确;根据分析可知,U形管中左侧为阳极,右侧为阴极,阳极电势高于阴极电势,因此左侧电势高于右侧电势,故C错误;由于电解时,阳极产生了氯气,阴极产生了H2,因此断开K1,立刻闭合K2,此时构成氢氯燃料电池,产生电流,电流表发生偏转,故D错误;
故答案选B。
10. 根据下列实验操作及现象,能得出相关结论的是
A. AB. BC. CD. D
【答案】A
【解析】发生,则CCl4层溶液紫色变浅,操作、现象、结论均合理,故A正确;钙离子促进碳酸氢根离子的电离,发生2HCO+Ca2+=CaCO3↓+CO2↑+H2O,与相互促进水解无关,故B错误;相同pH的HCl溶液和CH3COOH溶液,醋酸的浓度大,但溶液的体积未知,不能确定消耗NaOH的量,故C错误;AgNO3溶液过量,分别与NaCl、KI反应,由实验操作和现象,不能比较Ksp(AgCl)、Ksp(AgI)的大小,故D错误;
答案选A。
11. 雄黄(,)与雌黄(,)是古代重要的药物和染料,二者可发生如图转化:雄黄(三元弱酸)雄黄。下列说法错误的是
A. 1ml雄黄中含有极性共价键的数目为
B. 基态As原子最高能级有3个未成对电子
C. 溶液中的离子浓度存在如下关系:
D. 雄黄和雌黄分子中各原子最外层均满足8电子稳定结构
【答案】C
【解析】1ml雄黄中含有极性共价键As-S的数目为8NA,故A正确;基态As原子价电子排布式为1s2s22p63s23p63d104s24p3,最高能级4p上有3个未成对电子,故B正确;0.1ml/LNa2HAsO3溶液中存在电荷守恒,溶液中的离子浓度存在如下关系:,故C错误;每个As原子连接3个S原子,每个S原子连接2个As原子,S、As原子最外层均满足8电子稳定结构,故D正确;
答案选C。
12. 前四周期元素W、X、Y、Z的原子序数依次增大,且互相不同周期不同族。其中W是宇宙中含量最多的元素;X元素基态原子最高能级的不同轨道都有电子,并且自旋方向相同;Y元素基态原子最外层电子数等于其能层数;Z元素基态原子核外未成对电子数同周期最多。下列说法正确的是
A. W和X形成的共价化合物,其分子的空间结构一定为三角锥形
B. 基态X原子核外电子有7种空间运动状态
C. 基态原子中未成对电子数W”或“O>S (3)①. ②.平面三角形
(4)①.> ②.氯原子电负性大,吸电子能力强,羟基极性增大,酸性增强
(5)①. ②.
【解析】
【小问1详解】
Cu原子的价层电子排布式为3d104s1,位于元素周期表的ds区;此区元素的价电子层结构特点是:价层电子排布通式为(或次外层d轨道全充满,最外层电子数不超过2);
【小问2详解】
同周期从左往右第一电离能呈增大趋势,N的核外电子排布半满,第一电离能大于O,同主族从上往下第一电离能减小,故S、O、N三种元素的第一电离能由大到小为:N>O>S;
【小问3详解】
的中心原子S的价层电子对数为:,杂化类型是sp3杂化;的中心原子N的价层电子对数为:,空间结构为:平面三角形;
【小问4详解】
氯原子电负性大,吸电子能力强,羟基极性增大,酸性增强,故酸性:>,原因为:氯原子电负性大,吸电子能力强,羟基极性增大,酸性增强;
【小问5详解】
加入淀粉后变蓝,说明有碘单质生成,离子方程式为:;根据题意可找出关系式:,该溶液的浓度为:。
实验操作及现象
实验结论
A
向盛有1mL的溶液的试管中加入1mLKI浓溶液,振荡,层溶液紫色变浅
(无色)
B
向溶液中加入5mL1ml/L溶液,产生白色沉淀和气体
与发生双水解
C
相同pH的HCl溶液和溶液分别与NaOH溶液中和时,消耗NaOH的物质的量大
酸性:
D
在10mL0.1ml/L的溶液中依次滴入几滴0.1ml/LNaCl溶液和0.1ml/LKI溶液。溶液先产生白色沉淀,后又产生黄色沉淀
相关试卷
这是一份2023-2024学年河南省洛阳市高二上学期期中考试化学试卷及答案,共10页。
这是一份2023-2024学年河南省洛阳市高二上学期期中考试化学试卷及答案,共10页。
这是一份河南省洛阳市2023-2024学年高二上学期期末考试化学试卷(含答案),共13页。试卷主要包含了单选题,填空题等内容,欢迎下载使用。

