还剩15页未读,
继续阅读
2024~2025学年甘肃省武威第二十七中学九年级(上)月考政治试卷(含答案)
展开
这是一份2024~2025学年甘肃省武威第二十七中学九年级(上)月考政治试卷(含答案),共18页。
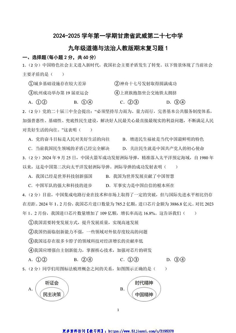
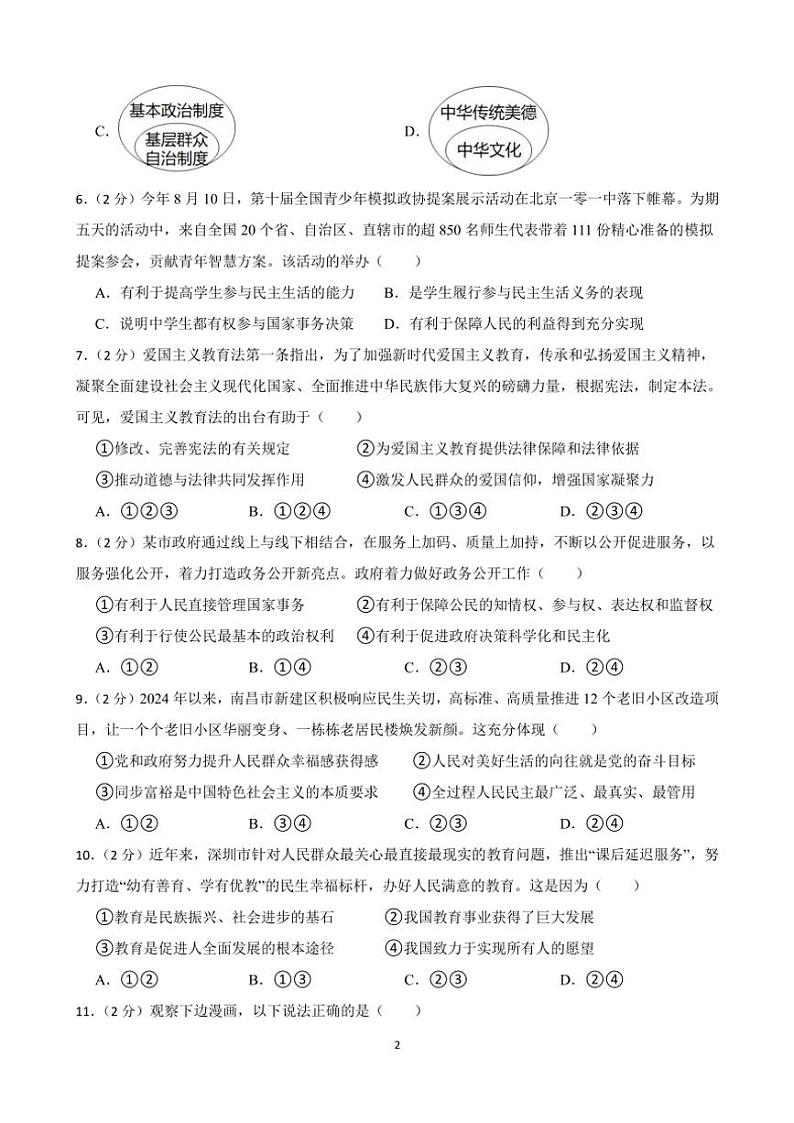
相关试卷
2024~2025学年甘肃省武威市凉州区片区学校九年级(上)12月第二次月考联考(月考)政治试卷(含答案):
这是一份2024~2025学年甘肃省武威市凉州区片区学校九年级(上)12月第二次月考联考(月考)政治试卷(含答案),共6页。
2024~2025学年甘肃省武威市第十中学八年级(上)12月月考政治试卷(含答案):
这是一份2024~2025学年甘肃省武威市第十中学八年级(上)12月月考政治试卷(含答案),共4页。
甘肃省武威市凉州区部分中学2024~2025学年九年级(上)第三次月考政治试卷(含答案):
这是一份甘肃省武威市凉州区部分中学2024~2025学年九年级(上)第三次月考政治试卷(含答案),共6页。

