山西省大同市第一中学校2024-2025学年高三上学期9月月考物理试题
展开
这是一份山西省大同市第一中学校2024-2025学年高三上学期9月月考物理试题,共9页。试卷主要包含了单选题,多选题,实验题,解答题等内容,欢迎下载使用。
(考试时间:75分钟,满分100分)
一、单选题(本小题共7小题,共28分。在每小题给出的四个选项中,只有一项符合题目要求,每小题4分)
1. 在物理学发展过程中,许多物理学家做出了贡献,他们的科学发现和所采用的科学方法推动了人类社会的进步。以下说法正确的是( )
A. 由牛顿第二定律,可以得到加速度的定义式为
B 研究自由落体运动中,伽利略猜想运动速度与下落时间成正比,并直接用实验进行了验证
C. 开普勒通过分析第谷的观测数据,总结出了行星运动三大定律
D. 卡文迪许利用“地-月检验”验证了万有引力定律的正确性,使其得到了广泛的应用
2. 如图所示,光滑竖直平面内的圆轨道半径为R,A、B点分别为轨道的最左侧、最高点。一小球在轨道内运动且始终未离开轨道,重力加速度为g,则( )
A. 若小球运动到A点,小球在该位置所受合力指向圆心
B. 若小球运动到A点,小球在该位置速度一定大于0
C. 若小球运动到B点,小球在该位置一定受到轨道弹力
D. 若小球运动到B点,小球在该位置的速度一定大于等于
3. 如图所示,倾角为的光滑斜面固定在地面上,轻质弹簧一端固定在斜面顶端,另一端与A球相连,A、B间固定一个轻杆,B、C间由一轻质细线连接。已知A、B、C三个小球的质量分别为m、2m、2m,弹簧、轻杆与细线均平行于斜面,初始时系统处于静止状态。细线被烧断的瞬间,已知重力加速度为g,下列说法正确的是( )
A. A球的加速度大小为B. B球的加速度大小为
C. 弹簧的弹力大小为D. 轻杆的拉力大小为
4. 如图所示,水平光滑长杆上套有一物块Q,跨过悬挂于O点的轻小光滑圆环的轻绳一端连接Q,另一端悬挂一物块P。设轻绳的左边部分与水平方向的夹角为θ,初始时θ很小。现将P、Q由静止同时释放,关于P、Q以后的运动下列说法正确的是( )
A. 当θ=60°时,P、Q的速度之比是∶2
B. 当θ=90°时,Q的速度最大
C. 当θ=90°时,P的速度为零
D. 当θ向90°增大的过程中Q的合力一直增大
5. 如图所示,足够长的传送带与水平面的夹角为37°,当传送带静止时,物块以3m/s2的加速度沿着传送带加速下滑,当物块加速至v0时,传送带突然启动并立即逆时针方向做匀加速运动,g取10m/s2,sin37°=0.6,下列判断正确的是( )
A. 启动传送带后物块下滑的加速度大小始终大于3m/s2
B. 若物块与传送带能够共速,则共速后物块一定和传送带相对静止
C. 若物块与传送带能够共速,则共速后物块所受摩擦力可能为0
D. 若物块与传送带能够共速,则共速后物块所受摩擦力的方向一定沿传送带向下
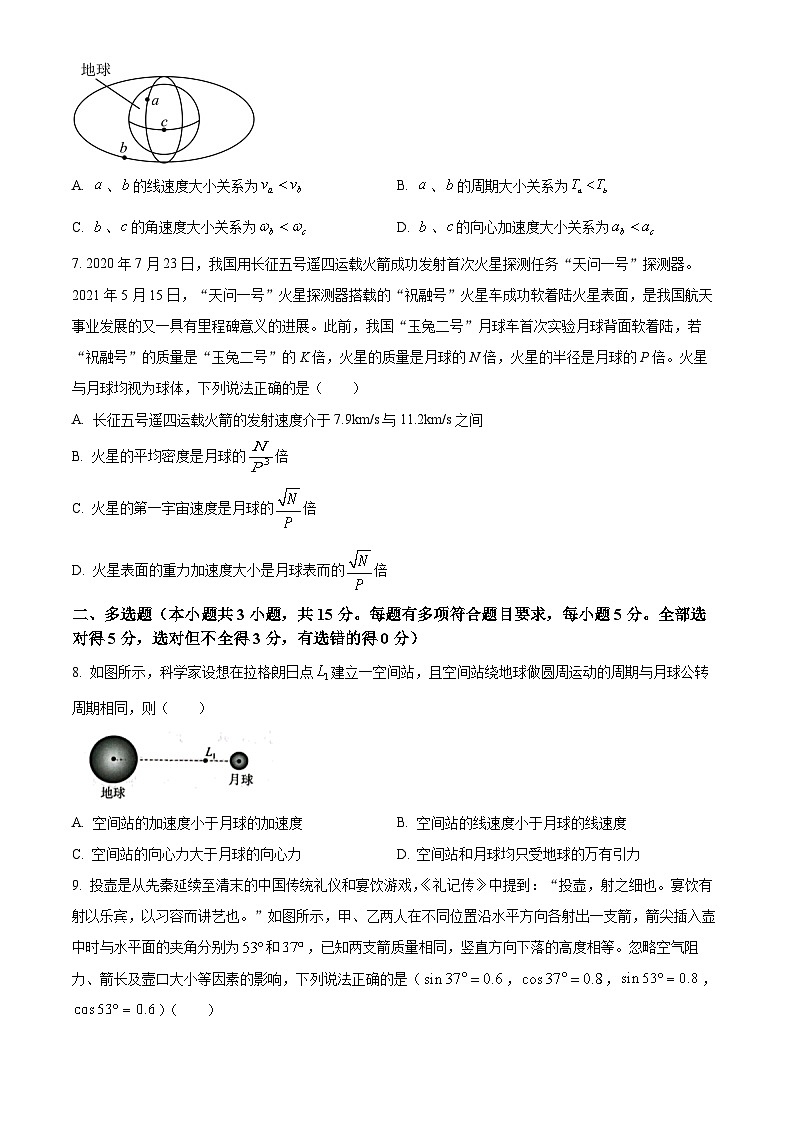
6. 2023年8月13日长征三号乙运载火箭在西昌卫星发射中心点火升空,成功将陆地探测四号01星送入预定轨道。陆地探测四号01星是全球首颗地球同步轨道SAR(合成孔径雷达)卫星,如图中所示;图中为太阳探测卫星“夸父一号”,轨道高度小于地球同步卫星轨道高度;为赤道上的物体。则下列说法正确的是( )
A. 、的线速度大小关系为B. 、的周期大小关系为
C. 、的角速度大小关系为D. 、的向心加速度大小关系为
7. 2020年7月23日,我国用长征五号遥四运载火箭成功发射首次火星探测任务“天问一号”探测器。2021年5月15日,“天问一号”火星探测器搭载的“祝融号”火星车成功软着陆火星表面,是我国航天事业发展的又一具有里程碑意义的进展。此前,我国“玉兔二号”月球车首次实验月球背面软着陆,若“祝融号”的质量是“玉兔二号”的K倍,火星的质量是月球的N倍,火星的半径是月球的P倍。火星与月球均视为球体,下列说法正确的是( )
A. 长征五号遥四运载火箭的发射速度介于7.9km/s与11.2km/s之间
B. 火星的平均密度是月球的倍
C. 火星的第一宇宙速度是月球的倍
D. 火星表面的重力加速度大小是月球表而的倍
二、多选题(本小题共3小题,共15分。每题有多项符合题目要求,每小题5分。全部选对得5分,选对但不全得3分,有选错的得0分)
8. 如图所示,科学家设想在拉格朗日点建立一空间站,且空间站绕地球做圆周运动的周期与月球公转周期相同,则( )
A. 空间站的加速度小于月球的加速度B. 空间站的线速度小于月球的线速度
C. 空间站的向心力大于月球的向心力D. 空间站和月球均只受地球的万有引力
9. 投壶是从先秦延续至清末的中国传统礼仪和宴饮游戏,《礼记传》中提到:“投壶,射之细也。宴饮有射以乐宾,以习容而讲艺也。”如图所示,甲、乙两人在不同位置沿水平方向各射出一支箭,箭尖插入壶中时与水平面的夹角分别为和,已知两支箭质量相同,竖直方向下落的高度相等。忽略空气阻力、箭长及壸口大小等因素的影响,下列说法正确的是(,,,)( )
A. 甲、乙两人所射箭的初速度大小之比为9:16
B. 甲、乙两人所射箭落入壶口时的速度大小之比为3:4
C. 甲、乙两人投射位置与壶口的水平距离之比为16:9
D. 甲、乙两人所射箭落入壶口时的动能之比为16:9
10. 如图所示,平行于光滑斜面的轻弹簧一端固定在倾角为的斜面底端,另一端与物块A连接,物块B沿斜面叠放在物块A上但不黏连。物块A、B质量均为,初始时两物块均静止。现用平行于斜面向上的拉力拉动物块B,使B做加速度为的匀加速运动,两物块在开始一段时间内的图像如图乙所示(时刻A、B的图线相切,时刻对应A图线的最高点),重力加速度为,则下列说法正确的是( )
A. 施加外力前,弹簧的形变量为
B. 外力施加的瞬间,A、B间的弹力大小为
C. 弹簧恢复到原长时,物体A的速度达到最大值
D. A、B在时刻分离,此时弹簧弹力恰好为
三、实验题(本题共2小题,共16分)
11. 某兴趣小组“探究小车加速度与合外力的关系”的实验装置如下图。A为小车(质量为M),B为打点计时器,C为装有沙的沙桶(沙和沙桶的总质量为),D为一端带有定滑轮的长木板,电源频率为50Hz。
(1)下列实验操作中,正确的是( )
A. 调节滑轮的高度,使牵引小车的细绳与长木板保持平行
B 每次实验,都要先放开小车,再接通打点计时器
C. 补偿阻力时,应将沙桶用细绳通过定滑轮系在小车上
D. 补偿阻力时,应将小车后面的纸带连接好
E. 改变小车的质量时,需要重新平衡摩擦力
(2)下图为实验中打出的一条纸带的一部分,从比较清晰的点迹起,在纸带上标出了连续的5个计数点A、B、C、D、E,相邻2个计数点之间有4个点没有标出,测出各计数点到A点之间的距离。则此次实验中小车运动的加速度大小__________。(结果保留两位有效数字)
(3)陈同学根据测量数据作出的a-F图线如图(a)所示,他实验中可能存在的问题是________;李同学根据测量数据作出的a-F图线如图(b)所示,图像末端发生弯曲的原因是________;
(4)胡同学改进实验方案,采用下图的实验装置探究“小车加速度与合外力的关系”时,是否需要平衡摩擦力?________(选填“需要”或“不需要”)。
12. 图甲是“研究平抛物体运动”的实验装置图,在白纸上描绘出小钢球平抛运动的轨迹,然后研究平抛运动的规律。
(1)某同学在实验过程中,记录了小球平抛运动轨迹一部分,如图乙所示。x轴沿水平方向,y轴沿竖直方向,取重力加速度大小,由图中所给的数据可判断出图中坐标原点O_________(选填“是”或“不是”)抛出点;小球由A运动到B的时间________s;小球经过图中的位置A时竖直方向的速度是_______m/s。(结果保留一位小数)
(2)实验结果发现,测出的小钢球做平抛运动的初速度跟实际值相比有较大的误差,可能的原因是( )
A. 斜槽轨道末端水平段过长
B. 没有平衡斜槽轨道的摩擦力
C. 小球没有每次都从斜槽同一高度静止释放
四、解答题(本题共3小题,41分)
13. 如图a所示,一根水平长杆固定不动,一个质量m=1.2kg的小环静止套在杆上,环的直径略大于杆的截面直径,现用斜面向上53°的拉力F作用于小环,将F从零开始逐渐增大,小环静止一段时间后开始被拉动,得到小环的加速度a与拉力F的图象如图b所示,加速度在F达到15N后保持不变。(g=10m/s2,sin53°=0.8,cs53°=0.6)求:
(1)F=15N时长杆对小球的弹力大小,及小环加速度的大小;
(2)环和长杆的动摩擦因数。
14. 如图所示,用细绳一端系着的质量的物体A(可视为质点)静止在水平转盘上,细绳另一端通过转盘中心的光滑小孔O吊着质量的物块B,物体A到O点的距离为。若物体A与转盘盘面间的动摩擦因数,取重力加速度大小,已知最大静摩擦力和滑动摩擦力相等。
(1)当转盘的角速度时,物块B处于静止状态,此时求物体A受到的摩擦力大小及方向;
(2)为使物块B保持静止,求转盘绕中心O旋转的角速度的取值范围(结果可含根号)。
15. 如图甲,足够长、质量的木板Q静止在水平面上,质量的小滑块P(可视为质点)静止在木板左端,滑块与木板间的动摩擦因数,木板与水平面间的动摩擦因数。从零时刻起,对滑块施加水平向右的恒定外力,此时滑块相对木板滑动,经过时间撤去此力。取,则:
(1)撤去外力前,滑块受到的摩擦力大小;
(2)木板的最大速度;
(3)如图乙,若零时刻起,对滑块施加的恒定外力,方向变为与水平面成斜向右上方,经过时间撤去此力,已知,求木板运动的时间。
2024-2025学年高三第二次学情监测
物理试卷
(考试时间:75分钟,满分100分)
一、单选题(本小题共7小题,共28分。在每小题给出的四个选项中,只有一项符合题目要求,每小题4分)
【1题答案】
【答案】C
【2题答案】
【答案】D
【3题答案】
【答案】A
【4题答案】
【答案】BC
【5题答案】
【答案】C
【6题答案】
【答案】B
【7题答案】
【答案】B
二、多选题(本小题共3小题,共15分。每题有多项符合题目要求,每小题5分。全部选对得5分,选对但不全得3分,有选错的得0分)
【8题答案】
【答案】AB
【9题答案】
【答案】AB
【10题答案】
【答案】AB
三、实验题(本题共2小题,共16分)
【11题答案】
【答案】(1)AD (2)
(3) ①. 长木板倾角偏大 ②. 没有满足小车的质量远远大于小砝码和盘的总质量
(4)需要
【12题答案】
【答案】(1) ①. 不是 ②. ③. (2)C
四、解答题(本题共3小题,41分)
【13题答案】
【答案】(1)0,7.5m/s2
(2)μ=0.75
【14题答案】
【答案】(1);方向沿绳指向圆心O;(2)
【15题答案】
【答案】(1)
(2)
(3)
相关试卷
这是一份山西省大同市浑源县第七中学校2024-2025学年高二上学期第一次月考物理试题,共7页。试卷主要包含了请将正确答案填写在答题卡上等内容,欢迎下载使用。
这是一份山西省大同市第一中学2024-2025学年高三上学期9月月考物理试题(PDF版附答案),共9页。
这是一份山西省大同市第一中学校2024-2025学年高三上学期9月月考物理试题(无答案),共6页。试卷主要包含了单选题,多选题,实验题,解答题等内容,欢迎下载使用。

