还剩6页未读,
继续阅读
2024-2025学年度河北省唐县第一中学高二上学期12月考试历史试题
展开相关试卷
河北省唐县第一中学2024-2025学年高一上学期12月月考历史试题:
这是一份河北省唐县第一中学2024-2025学年高一上学期12月月考历史试题,文件包含历史答案pdf、高一历史pdf等2份试卷配套教学资源,其中试卷共3页, 欢迎下载使用。
2024-2025学年度河北省唐县第一中学高一上学期12月月考历史试题:
这是一份2024-2025学年度河北省唐县第一中学高一上学期12月月考历史试题,共6页。试卷主要包含了本试卷主要考试内容,大业元年,隋炀帝诏令,唐代《贷契》规定,图2所示为一部古代著作的封面等内容,欢迎下载使用。
河北省唐县第一中学2024-2025学年高一上学期第三次月考历史试题:
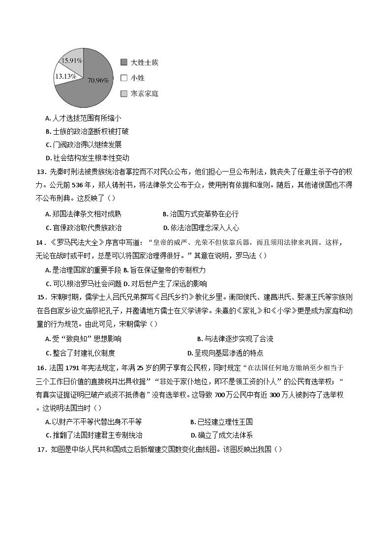
这是一份河北省唐县第一中学2024-2025学年高一上学期第三次月考历史试题,文件包含历史试题pdf、历史答案docx等2份试卷配套教学资源,其中试卷共9页, 欢迎下载使用。

