资料中包含下列文件,点击文件名可预览资料内容
还剩14页未读,
继续阅读
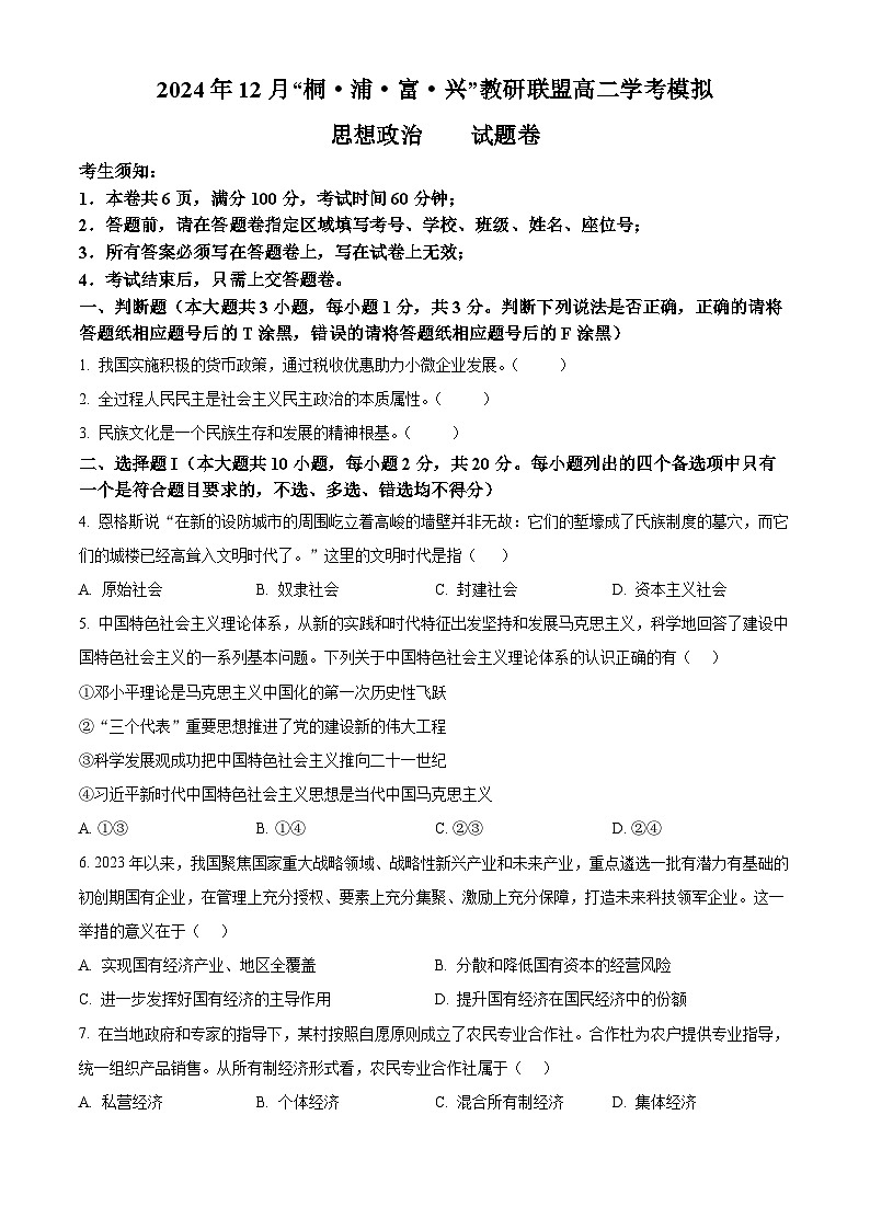
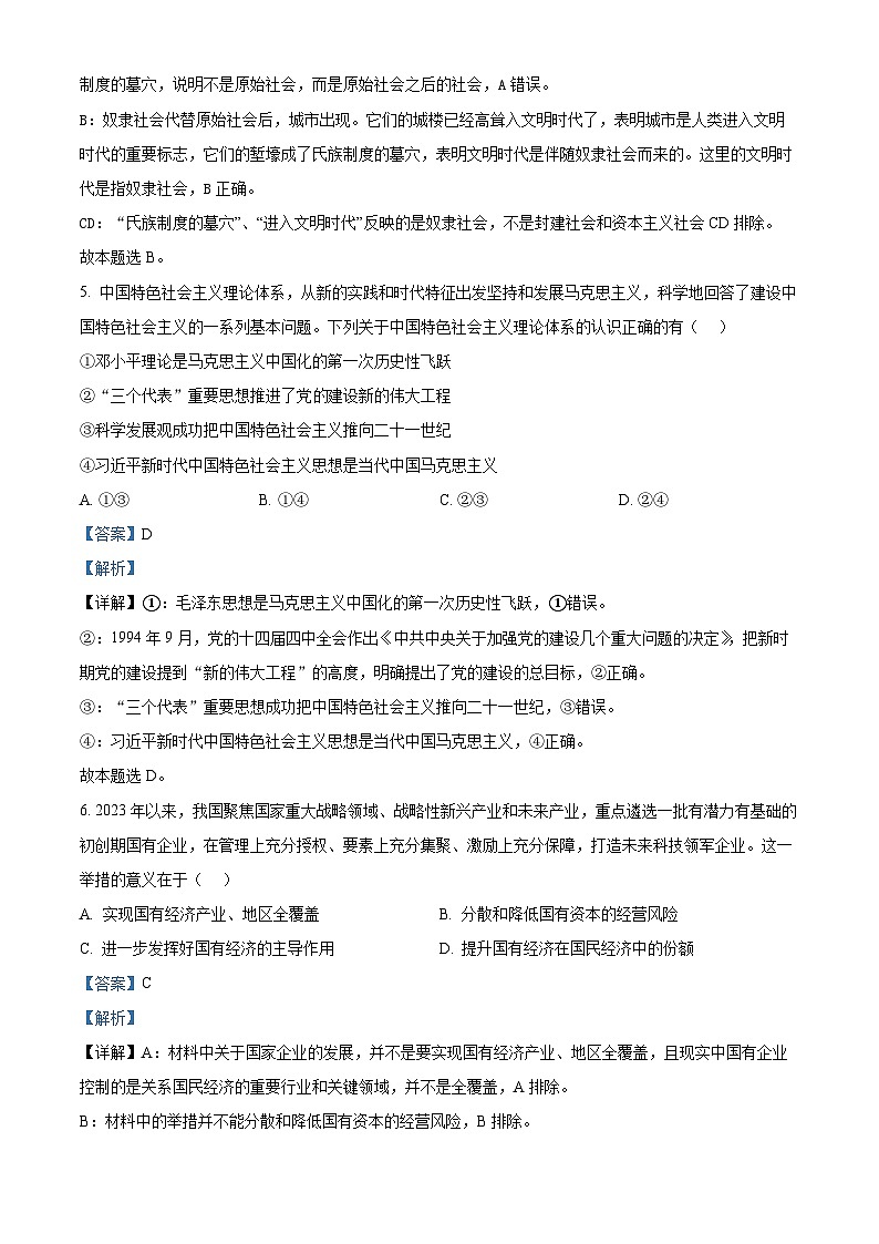
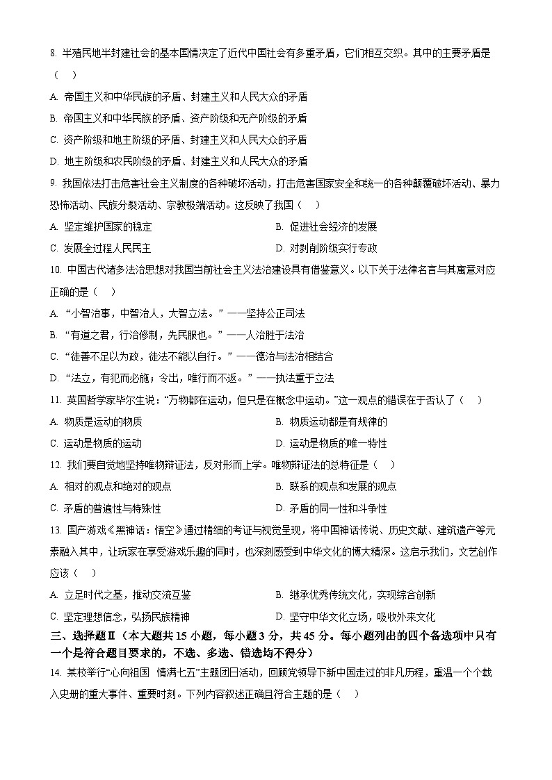
浙江省桐、浦、富、兴教研联盟2024-2025学年高二上学期12月学考模拟政治试卷(Word版附解析)
展开相关试卷
浙江省桐、浦、富、兴教研联盟2024-2025学年高二上学期12月学考模拟政治试题:
这是一份浙江省桐、浦、富、兴教研联盟2024-2025学年高二上学期12月学考模拟政治试题,文件包含“桐·浦·富·兴”教研联盟学考模拟考试政治试卷高二pdf、“桐·浦·富·兴”教研联盟学考模拟考试政治答案高二pdf等2份试卷配套教学资源,其中试卷共7页, 欢迎下载使用。
浙江省桐、浦、富、兴教研联盟2024-2025学年高二上学期12月学考模拟政治试题:
这是一份浙江省桐、浦、富、兴教研联盟2024-2025学年高二上学期12月学考模拟政治试题,共7页。试卷主要包含了判断题,单选题,未知等内容,欢迎下载使用。
2024杭州联谊学校(“桐・浦・富・兴”教研联盟)高二下学期5月联考政治试题含解析:
这是一份2024杭州联谊学校(“桐・浦・富・兴”教研联盟)高二下学期5月联考政治试题含解析,文件包含浙江省杭州市联谊学2023-2024学年高二下学期5月月考政治试题含解析docx、浙江省杭州市联谊学2023-2024学年高二下学期5月月考政治试题无答案docx等2份试卷配套教学资源,其中试卷共27页, 欢迎下载使用。

