还剩5页未读,
继续阅读
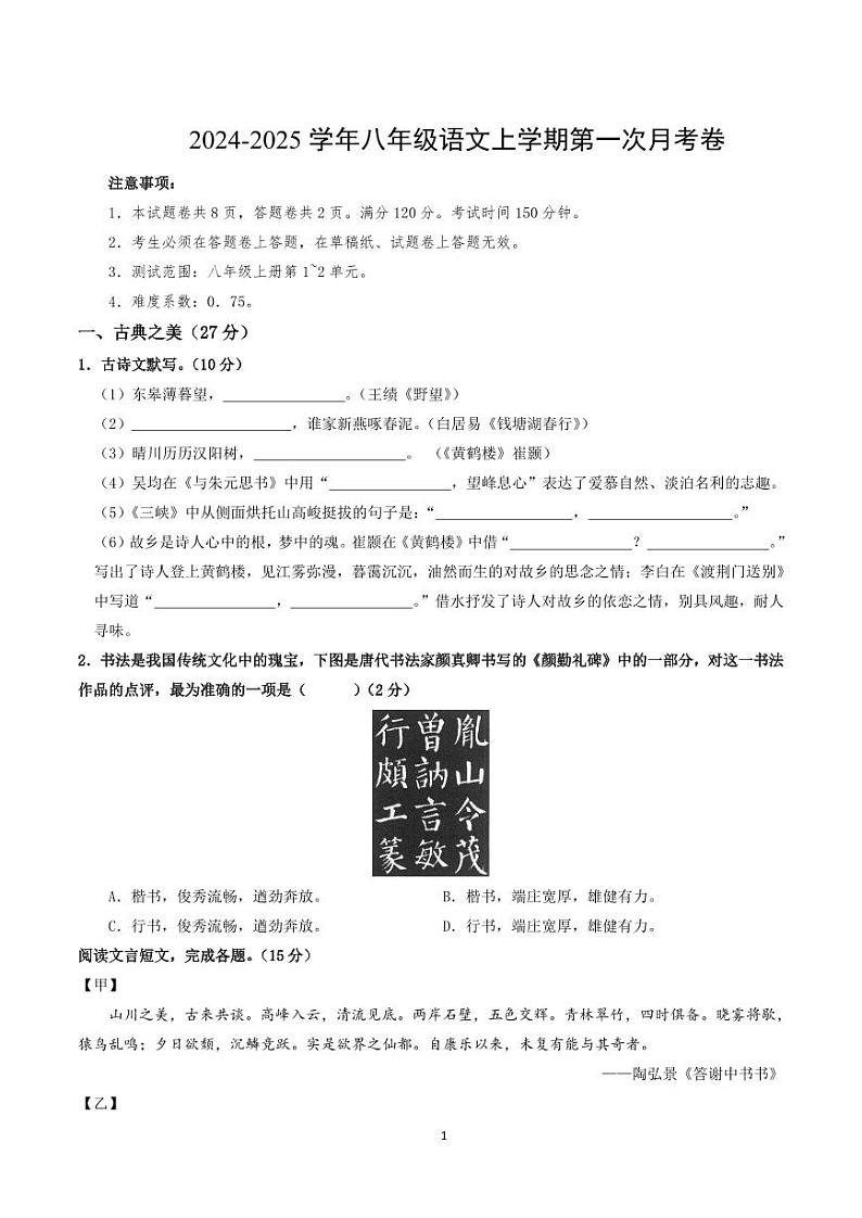
山西省2024-2025 学年八年级语文上学期第一次月考卷
展开
这是一份山西省2024-2025 学年八年级语文上学期第一次月考卷,共8页。
相关试卷
山西省2024-2025 学年八年级语文上学期第一次月考卷 答题卡:
这是一份山西省2024-2025 学年八年级语文上学期第一次月考卷 答题卡,共2页。
山西省2024-2025 学年八年级语文上学期第一次月考卷 参考答案:
这是一份山西省2024-2025 学年八年级语文上学期第一次月考卷 参考答案,共2页。
山西省吕梁市文水县多校2024-2025学年八年级上学期第一次月考语文试题:
这是一份山西省吕梁市文水县多校2024-2025学年八年级上学期第一次月考语文试题,文件包含语文试卷pdf、语文答案pdf等2份试卷配套教学资源,其中试卷共7页, 欢迎下载使用。

