2024-2025学年七年级(上)期末测(粤人版(2024))地理试卷(解析版)
展开
这是一份2024-2025学年七年级(上)期末测(粤人版(2024))地理试卷(解析版),共14页。
(考试时间:60分钟 试卷满分:100分)
【考试范围:七年级上册】
第Ⅰ卷
一、选择题(本大题共25小题,每小题2分,共50分;请从每小题给出的四个选项中选出正确的一项)
南美洲的科隆群岛拥有许多世界上特有的动植物,被称为“生物进化活博物馆”。下图为科隆群岛示意图。据图,完成下面小题。
1.乙地经纬度为( )
A.90°E,1°N B.90°E,1°S C.90°W,1°N D.90°W,1°S
2.科隆群岛周围的海域属于( )
A.太平洋 B.大西洋 C.印度洋 D.北冰洋
【答案】1.D 2.A
【解析】1.由图可知,图中经度数向东渐小为西经度,乙点所在经线为90°W,乙地纬度在赤道以南,为1°S,所以乙点的经纬度是(90°W,1°S),D正确,ABC错误,故选D。
2.由右图可知,科隆群岛周围的海域是太平洋,是世界最大的海洋,约占世界海洋的一半,故A正确。BCD不符合题意,故选A。
2024年3月31日,京东宿迁(属江苏省)马拉松暨大运河马拉松系列赛(宿迁站)在项王故里鸣枪开跑。下图为“某地至宿迁导航路线图”。完成下面小题。
3.某运动员开车到宿迁参赛,途中使用的导航地图属于( )
A.纸质地图 B.电子地图 C.农业图 D.气候图
4.点击地图中“+”号放大地图后( )
A.图幅变大 B.内容变简略 C.实地范围变大 D.比例尺变大
【答案】3.B 4.D
【解析】3.地图的种类很多,有自然地图、社会经济地图等,自然地图包括地形图、水文图、气候图、 植被图等,社会经济地图包括工业图、农业图、商业图、交通图、人口分布图等。某运动员开车到宿迁参赛,途中使用的导航地图属于电子地图,并非纸质地图,农业图和气候图,排除ACD。故选B。
4.读图并结合所学可知,在图幅相同的情况下,比例尺越大,实地范围越小,内容更详细;比例尺越小,实地范围越大,内容更简略,点击地图中“+”号放大地图,相当于图幅不变,比例尺变大,显示的实地范围变小,内容更加详细,D正确,ABC错误,故选D。
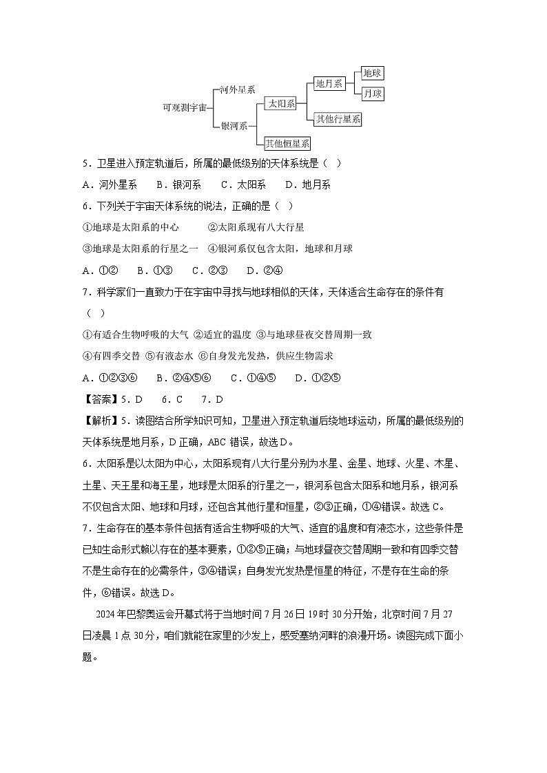
2024年1月11日,全球运力最大固体运载火箭——引力一号在山东附近海域顺利升空,并成功将3颗卫星送入预定轨道。读宇宙天体系统示意图,完成下面小题。
5.卫星进入预定轨道后,所属的最低级别的天体系统是( )
A.河外星系 B.银河系 C.太阳系 D.地月系
6.下列关于宇宙天体系统的说法,正确的是( )
①地球是太阳系的中心 ②太阳系现有八大行星
③地球是太阳系的行星之一 ④银河系仅包含太阳,地球和月球
A.①② B.①③ C.②③ D.②④
7.科学家们一直致力于在宇宙中寻找与地球相似的天体,天体适合生命存在的条件有( )
①有适合生物呼吸的大气 ②适宜的温度 ③与地球昼夜交替周期一致
④有四季交替 ⑤有液态水 ⑥自身发光发热,供应生物需求
A.①②③⑥ B.②④⑤⑥ C.①④⑤ D.①②⑤
【答案】5.D 6.C 7.D
【解析】5.读图结合所学知识可知,卫星进入预定轨道后绕地球运动,所属的最低级别的天体系统是地月系,D正确,ABC错误,故选D。
6.太阳系是以太阳为中心,太阳系现有八大行星分别为水星、金星、地球、火星、木星、土星、天王星和海王星,地球是太阳系的行星之一,银河系包含太阳系和地月系,银河系不仅包含太阳、地球和月球,还包含其他行星和恒星,②③正确,①④错误。故选C。
7.生命存在的基本条件包括有适合生物呼吸的大气、适宜的温度和有液态水,这些条件是已知生命形式赖以存在的基本要素,①②⑤正确;与地球昼夜交替周期一致和有四季交替不是生命存在的必需条件,③④错误;自身发光发热是恒星的特征,不是存在生命的条件,⑥错误。故选D。
2024年巴黎奥运会开幕式将于当地时间7月26日19时30分开始,北京时间7月27日凌晨1点30分,咱们就能在家里的沙发上,感受塞纳河畔的浪漫开场。读图完成下面小题。
8.奥运会开幕当天( )
A.唐山正午影子一年中最短 B.太阳直射点位于赤道
C.唐山的农民伯伯己收割完小麦 D.北极圈有极夜现象
9.奥运会从7月26日开幕,一直持续到8月11日,在此期间,太阳直射点( )
A.从a向b移动 B.从b向c移动 C.从c向d移动 D.从d向e移动
【答案】8.C 9.B
【解析】8.唐山位于北温带,正午影子一年中最短是在6月21日前后的夏至日,A说法错误;运会从7月26日开幕,一直持续到8月11日,这段时间太阳直射在北回归线与赤道之间,北极圈会有极昼现象,BD说法错误;唐山的农民伯伯在6月底已收割完小麦,C说法正确。故选C。
9.运会从7月26日开幕,一直持续到8月11日,在此期间,太阳直射点从b向c移动即从夏至日(6月21日前后)至秋分日(9月23日前后)移动,故选B。
湖北省气象局于2024年1月19日19时30分启动重大气象灾害Ⅳ级应急响应,下图为该省2月21日8时-2月21日20时雨雪预报图,读图完成下面小题。
10.小雪的天气符号是( )
A. B.
C. D.
11.2月21日8时—2月21日20时,湖北省冻雨天气主要分布在( )
A.西北部 B.东北部 C.西南部 D.东南部
【答案】10.D 11.A
【解析】10.A为大雨的符号,A错误;B是大雪的符号,B错误;C是中雪符号,C错误;D是小雪符号,D正确。综上,ABC错误,故选D。
11.读图可知,湖北省冻雨天气主要分布在西北部,A正确。综上,BCD错误,故选A。
12.读漫画“到城里去”,漫画最后结果往往会使城市出现一系列的问题,这些问题不包括( )
A.交通拥挤 B.住房紧张 C.水土流失严重 D.就业困难
【答案】C
【解析】城市在发展过程中往往会产生一系列的城市问题,比如交通阻塞、住房紧张、大气污染、水体污染、噪声污染和生活垃圾污染等,还有一些人难以找到合适的工作,ABD叙述正确,不符合题意。水土流失是指由于自然或人为因素的影响、雨水不能就地消纳、顺势下流、冲刷土壤,造成水分和土壤同时流失的现象。主要原因是地面坡度大、土地利用不当、地面植被遭破坏、耕作技术不合理、土质松散、滥伐森林、过度放牧等。人口的迁移不太会导致城市水土流失。故选C。
下图为联合国徽章,图案是在橄榄枝包围下的南纬60°以北的北极俯视世界地图,象征着世界和平。读图,完成下面小题。
13.北美洲和南美洲的分界线是( )
A.巴拿马运河 B.苏伊士运河 C.土耳其海峡 D.白令海峡
14.下列关于大洲和大洋的说法,正确的是( )
A.亚洲是跨经度最广的大洲
B.北冰洋是纬度最低的大洋
C.大洋洲是世界上面积最小的大洲
D.北美洲和非洲有极昼极夜现象
【答案】13.A 14.C
【解析】13.北美洲和南美洲的分界线是巴拿马运河,苏伊士运河是亚洲与非洲的分界线,土耳其海峡是亚洲与欧洲的分界线,白令海峡是亚洲与北美洲的分界线,A正确、BCD错误。故选A。
14.跨经度最广的大洲是南极洲,A错误;北冰洋是纬度最高的大洋,B错误;大洋洲是世界上面积最小的大洲,面积约900万平方千米,C正确;北美洲有极昼极夜现象,非洲没有极昼极夜现象,D错误。故选C。
国家跳台滑雪中心在建设中充分考虑环境因素,并融入中国元素,整个建筑形似“如意”,被称为“雪如意”。俱乐部位于山顶,如同“柄首”;赛道仿佛是“柄身”;比赛结束区如同“柄尾”。读国家跳台滑雪中心的实景素描图和等高线地形图,完成下面小题。
15.国家跳台滑雪中心所处的地形为( )
A.丘陵 B.盆地 C.高原 D.山地
16.为了减弱风对比赛的影响,跳台滑雪比赛场地最适宜修建在( )
A.山谷 B.山脊 C.陡崖 D.河流沿岸
【答案】15.D 16.A
【解析】15. 人们通常把陆地地形分为平原、高原、山地、丘陵和盆地五种基本类型。丘陵海拔较低,一般在500米以下,地面略有起伏,A错误;盆地四周高中间低,B错误;高原海拔较高,一般在500米以上,地面坦荡,边缘比较陡峻,C错误;山地海拔较高,一般在500米以上,坡度陡峻,沟谷较深,图中等高线在1600米~1800米之间,属于山地地形,D正确。故选D。
16.读图可知,图中等高线凸向高处,地形为山间谷地,可以减弱风对比赛的影响,A正确;山脊处风速较大,B错误;陡崖处风速也较大,而且有落石风险,C错误;河流沿岸有洪水的威胁,D错误。故选A。
2021年6月21日,有研究人员在重庆秀山发现了距今约4.23亿年前、保存完整的有颌鱼类——袖珍边城鱼(生活在海洋)化石。读图完成下面小题。
17.在重庆秀山发现了袖珍边城鱼化石,说明这里曾经是( )
A.冰天雪地 B.茫茫沙漠 C.汪洋大海 D.荒凉戈壁
18.造成这种现象的根本原因是( )
A.全球变暖 B.植被破坏 C.人类活动 D.地壳运动
【答案】17.C 18.D
【解析】17.古生物化石指是人类史前地质历史时期形成并赋存于地层中的生物遗体和活动遗迹。袖珍边城鱼化石是一群已经灭绝的海洋生物总称,在重庆秀山发现了袖珍边城鱼化石,说明几亿年前这里曾经是一片海洋,后来由于地壳隆起并抬升成为高山。故选C。
18.现代科学研究表明,地壳的变动、海平面升降,是造成海陆变迁的主要原因;人类活动也会造成海陆变迁,如填海造陆等。重庆秀山发现了袖珍边城鱼化石,这种现象是由于海陆变迁,造成这种现象的根本原因是地壳运动。故选D。
19.2024年4月份湖南省气象台多次发布强对流蓝色预警,省内多地出现雷暴大风或冰雹天气,并伴有局地短时强降水。该降水类型最有可能是( )
A. B.
C. D.
【答案】A
【解析】读图可知,A为对流雨,B为地形雨,C为锋面雨,D为我国夏季风带来的降水,由题意可得湖南省气象台多次发布强对流蓝色预警,所以该地降水类型最有可能是A对流雨,夏季风带来的降水到湖南一般是6-7月,排除BCD,故选A。
东南亚的中学生马莉娅和西亚的中学生伊斯梅尔是网上结识的好朋友,在网上她们各自晒出了自己的家乡照片。读图,完成下面小题。
20.马莉娅家乡的常见房屋为双层木楼,窗户大、屋顶坡度大,主要原因是( )
A.气候炎热多雨 B.地表崎岖不平 C.四处游牧便于搬迁 D.寒冷多雪,便于积雪滑落
21.伊斯梅尔家乡的房屋多土质墙体,墙体厚、窗户小、屋顶平,可以看出当地自然地理特征是( )
A.海拔高,气候冷 B.降水少,气温高
C.多河流,多洪涝 D.多山地、多大风
【答案】20.A 21.B
【解析】20.马莉娅的家乡在东南亚,聚落中常见双层木楼或竹楼的主要原因是这里以热带雨林、热带季风气候为主,全年气候湿热,A正确,BCD错误。故选A。
21.伊斯梅尔家乡的房屋墙厚、窗小的原因是厚墙是为了减少白天炎热的太阳照射,小窗是为了减少从沙漠地区吹来的热风,因为这里以热带沙漠气候为主,B正确,ACD错误。故选B。
22.一根哈根达斯冰激凌融有波兰的发明,美国的工艺,比利时的巧克力,巴西的咖啡,这说明了( )
A.国际间矛盾和冲突剧烈
B.国际经济交流与合作日益密切
C.国家与国家之间经济各成一体,相对封闭
D.各国之间完全和平发展
【答案】B
【解析】由题目可知,哈根达斯冰激凌融有波兰的发明、美国的工艺、比利时的巧克力和巴西的咖啡国际间的经济合作越来越重要,各国之间的联系越来越密切,经济全球化越来越明显,故B符合题意,ACD不符合题。故选B。
在东非高原上的塞伦盖蒂和马萨伊马拉之间,每年都会出现壮观的角马大迁徙。下图示意东非高原角马大迁徙路线、时间及景观。据此完成下面小题。
23.赤道附近主要为热带雨林气候,而图中所示地区为热带草原气候,其主要影响因素是( )
A.纬度位置 B.地形地势 C.海陆分布 D.人类活动
24.角马从马萨伊马拉开始向塞伦盖蒂迁徙的时间是( )
A.2月 B.8月 C.10月 D.12月
25.东非高原角马大迁徙的主要目的是( )
A.躲避肉食动物 B.利于繁衍后代 C.获得人类保护 D.寻找食物水源
【答案】23.B 24.C 25.D
【解析】23.由图可知,图示区域位于东非高原,东非高原虽然位于赤道附近,但由于其地势较高,气温较低,对流较弱,降水较少,形成了热带草原气候,B正确;纬度位置、海陆分布、人类活动不是非洲东非高原热带草原气候形成的主要原因,故ACD错误。故选B。
24.根据图示,每年 7 - 8 月角马迁徙回到马萨伊马拉,10 月及以后角马又开始迁徙到塞伦盖蒂国家公园,角马从马萨伊马拉开始向塞伦盖蒂迁徙的时间是10,C正确,ABD错误。故选C。
25.由图可知,东非高原动物大迁徙路线为6—8月向赤道以北迁徙,10月—次年5月向赤道以南迁徙。迁徙的地区属于热带草原气候区,由明显的干湿两季,湿季草木茂盛,动物食料丰富,干季草木枯萎,动物食物贫乏;6—9赤道以北的热带草原区进入雨季,动物食料丰富,10月—次年5月向赤道以南的热带草原区进入雨季,动物食料丰富。因此东非高原动物大迁徙的主要原因是为了丰富的食物水源,D正确;躲避肉食动物、 繁衍后代和躲避人类猎捕不是角马迁徙的主要原因,ABC错误。故选D。
第Ⅱ卷
二、综合题:本题共3小题,共50分。
26.项目式学习。(12分)
项目主题:地球与月食现象
项目背景:月食是一种特殊的天文现象,指当太阳、地球、月球几乎处于同一条直线上时,月球被地球影子遮蔽的一种现象。为了探究地球与月食现象,湖北孝感某中学地理社团开展了以“地球与月食现象”为主题的项目式学习活动。下面是同学们项目式学习的过程。
任务一 收集资料
(1)根据月食景观图(图1),可以推断地球的形状是 ,判断依据是 。(4分)
任务二分析探究
(2)同学们使用三球仪装置演示月食现象(如图2所示),图中字母A代表的天体名称是 。发生月食现象时,三球仪中月球在绕地公转轨道上所处的位置是 (填圈码)。(4分)
任务三 成果展示
(3)中国探究月球的脚步从未停止,列举一例我国探月工程中发射的航天器名称: 。(2分)
(4)利用三球仪还可以模拟日食现象。日食发生时,月球所处的位置是 (填圈码)。(2分)
【答案】(1)球体 月食时出现的地球影子是弧形(圆形/圆弧形)的。
(2)地球 ②
(3)嫦娥六号等
(4)①
【解析】(1)月食是一种特殊的天文现象,指当太阳、地球、月球几乎处于同一条直线上时,月球被地球影子遮蔽的一种现象。由图可知月食时出现的地球影子是弧形(圆形/圆弧形)的,故可以推断地球的形状是球体。
(2)由上述分析可知,月食是一种特殊的天文现象,指当太阳、地球、月球几乎处于同一条直线上时,月球被地球影子遮蔽的一种现象。地球位于中间。月球围绕地球旋转,故A是地球。月球在绕地公转轨道上所处的位置是②。
(3)中国探月工程,被誉为“嫦娥工程”,是中国航天事业的重要组成部分,旨在通过一系列的探测任务,实现对月球的科学探测和资源利用。嫦娥一号,嫦娥二号,嫦娥三号,嫦娥四号:嫦娥五号,嫦娥六号。
(4)日食现象即是月球运动到太阳和地球中间,如果三者正好处在一条直线时,月球就会挡住太阳射向地球的光,月球身后的黑影正好落到地球上。日食发生时,月球所处的位置是①。
27.【地理实践实地考察】陕西省延安市某地理兴趣小组在暑假期间对家乡的地理特征进行了实地考察,绘制了家乡局部等高线地形图。结合图文材料,完成下列问题。(18分)
(1)图中北部地形以 为主,南部地势较为平坦;该地夏季多暴雨,同学们判断①地居民比②地居民地更易受到山洪、泥石流灾害影响,理由是 。(4分)
(2)同学们考察了③河,发现该河此季节具有水量较大、 的水文特征;同学们建议当地政府在③河开展漂流活动,原因是该流域等高线 ,水流平缓,适宜更多的人体验漂流活动。(4分)
(3)图中④山峰的海拔范围是 米;同学们测得②居民地此时的气温为35℃,④山峰的气温不低于 ℃。(4分)
(4)同学们发现沟谷地区有许多的淤地坝,试分析其主要作用: 。(答两点)(6分)
【答案】(1)山地 山谷是集水区,①地位于山谷的下方
(2)含沙量大 稀疏
(3)700~800 30.8
(4)滞洪蓄水;拦泥淤地,建设农田,减轻黄河含沙量等等
【解析】(1)读图,图中北部的等高线密集,且海拔高于500米,属于山地地形。读图可知,②地地形平坦,而①地位于等高线向高处凸出的山谷下方,属于集水区,更容易受到山洪、泥石流的影响。
(2)依据材料可知,该区域位于陕西省延安市,属于我国的北方地区,所以③河的水文特征有水量较大、含沙量大、冬季有结冰期等。③河所处的等高线较为稀疏,坡度较小,水流平缓,适宜更多的人体验漂流活动。
(3)读图可知,该图的等高距为100米,可以推知④山峰的海拔范围是700~800米。②地海拔100~200米,与山峰④的相对高度为500~700米,根据海拔上升100米,气温下降约0.6℃可知,两地的温差为3℃~4.2℃,若②地为35℃,可推知④山峰的气温为30.8℃~32℃,即不低于30.8℃。
(4)根据所学知识并读图分析,沟谷地区的淤地坝能够滞洪蓄水;拦泥淤地,建设农田,减轻黄河含沙量等等。
28.根据联合国最新预测,全球人口数量可能在2030年增长到85亿,在2050年增长到97亿。下面是不同海拔人口分布示意图、不同纬度人口分示意图、世界人口密度示意图,据此图文资料,回答问题。(20分)
(1)读上图,从地形和纬度的角度,归纳世界人口的分布特点。(4分)
(2)①地区人口稀疏,主要原因是 。④区域平原面积广大,却人口稀疏,主要原因是 。A、B地区人口稠密的原因是 。(6分)
(3)平原是人口集中的最理想场所,而墨西哥的人口却集中分布在海拔2000米以上的墨西哥高原上,结合墨西哥位置示意图及等高线图,分析其主要的自然原因。(4分)
(4)世界人口分布很不均衡。我们能否用人口迁移的方法使世界人口分布均衡?试说出你的理由。(6分)
【答案】(1)主要分布在中低纬度的海拔较低的平原、低山、丘陵地区。
(2)热带沙漠气候广布,气候极端干旱 气候过于湿热,不适合人类居住 历史悠久,农业基础好
(3)墨西哥高原海拔高,气温低,气候凉爽,适宜人口居住,所以人口密集。
(4)不能,有些地区生态环境脆弱,资源匮乏,无法容纳过多人口。(或有些地区自然环境恶劣,不适合人类居住)
【解析】(1)读图可知,从地形上看,世界人口主要分布在200米-500米的的平原和低山丘陵地区,占比超一半以上;从纬度上看,世界人口主要分布在中、低纬度地区。从海陆位置上看,人口多分布在沿海地区。
(2)读图可知,①区域是非洲北部,虽西临大西洋,但是因为盛行下沉气流,热带沙漠气候广布,气候极端干旱,所以人口稀疏。④区域为亚马孙平原,是世界最大的平原,为热带雨林气候,由于气候过于湿热,不适合人类居住,人口稀疏。A、B地区位于亚洲东部和南部,处于季风气候区,雨热同期,农业基础好,开发历史悠久,适宜人类居住。
(3)读图并结合所学知识可知,墨西哥地处低纬度地区,气候炎热,但是墨西哥高原海拔高,气温低,气候凉爽,适宜人口居住,所以人口密集。
(4)根据所学知识可知,世界各地自然环境条件不同,有些地区自然条件恶劣,资源匮乏,不适宜人们居住,故不能通过人口迁移的方法使世界人口分布均衡。
相关试卷
这是一份2024-2025学年七年级(上)期末测(中图版(2024))地理试卷(解析版),共14页。
这是一份2024-2025学年七年级(上)期末测(湘教版(2024))地理试卷(解析版),共15页。
这是一份2024-2025学年七年级(上)期末测(商务星球版(2024))地理试卷(解析版),共14页。

