还剩27页未读,
继续阅读
福建省福州市屏东中学2022-2023学年八年级上学期期末考试语文试卷-A4
展开
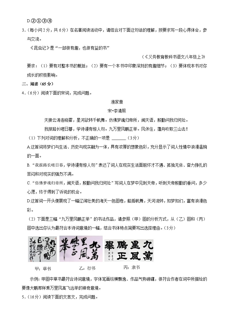
这是一份福建省福州市屏东中学2022-2023学年八年级上学期期末考试语文试卷-A4,共30页。试卷主要包含了阅读,作文等内容,欢迎下载使用。
相关试卷
[语文]福建省福州市屏东中学2024~2025学年九年级上学期第一次月考试题(有答案):
这是一份[语文]福建省福州市屏东中学2024~2025学年九年级上学期第一次月考试题(有答案),共11页。
福建省福州屏东中学2023-2024学年八年级上学期期末语文试题:
这是一份福建省福州屏东中学2023-2024学年八年级上学期期末语文试题,共17页。试卷主要包含了积累与运用,阅读,作文等内容,欢迎下载使用。
福建省福州市屏东中学2023-2024学年八年级上学期第一次月考语文试题:
这是一份福建省福州市屏东中学2023-2024学年八年级上学期第一次月考语文试题,共8页。试卷主要包含了积累与运用,阅读,作文等内容,欢迎下载使用。

