所属成套资源:【备战2025】2025年高考生物大一轮复习课件+讲义+专练+测试(新教材新高考)
- 第20讲 DNA分子的结构、复制与基因的本质(讲义)-2025年高考生物一轮复习课件+讲义+专练(新教材新高考) 课件 0 次下载
- 第20讲 DNA分子的结构、复制与基因的本质(课件)-2025年高考生物一轮复习课件+讲义+专练(新教材新高考) 课件 0 次下载
- 第21讲 基因的表达、基因与性状的关系(讲义)-2025年高考生物一轮复习课件+讲义+专练(新教材新高考) 课件 0 次下载
- 第21讲 基因的表达、基因与性状的关系(课件)-2025年高考生物一轮复习课件+讲义+专练(新教材新高考) 课件 0 次下载
- 第六单元 遗传的物质基础(测试)-2025年高考生物一轮复习测试(新教材新高考) 试卷 0 次下载
第21讲 基因的表达、基因与性状的关系(练习)-2025年高考生物一轮复习课件+讲义+专练(新教材新高考)
展开
这是一份第21讲 基因的表达、基因与性状的关系(练习)-2025年高考生物一轮复习课件+讲义+专练(新教材新高考),文件包含第21讲基因的表达基因与性状的关系练习原卷版docx、第21讲基因的表达基因与性状的关系练习解析版docx等2份课件配套教学资源,其中PPT共0页, 欢迎下载使用。
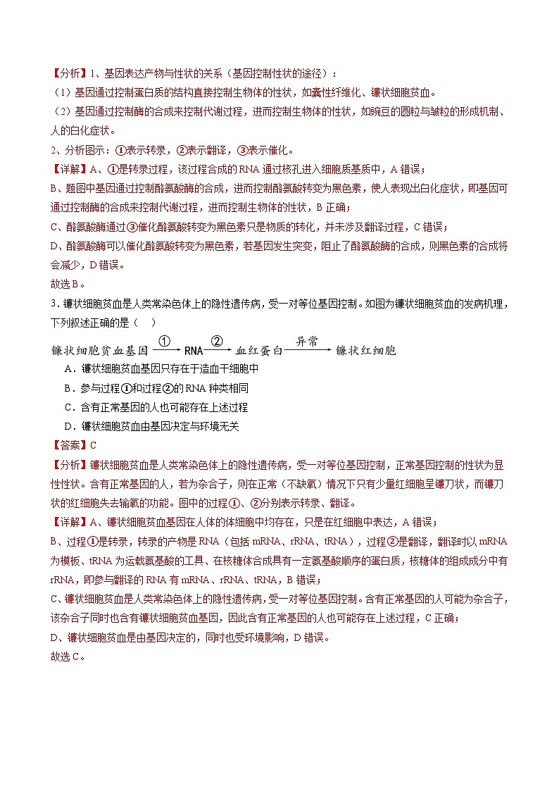
高考一轮生物复习策略1、落实考点。一轮复习时要在熟读课本、系统掌握基础知识、基本概念和基本原理后,要找出重点和疑点;通过结合复习资料,筛选出难点和考点,有针对地重点复习。2、注重理论联系实际,高三生物的考试并不仅仅是考概念,学会知识的迁移非常重要,并要灵活运用课本上的知识。不过特别强调了从图表、图形提取信息的能力。历年高考试题,图表题都占有比较大的比例。3、一轮复习基础知识的同时,还要重点“攻坚”,突出对重点和难点知识的理解和掌握。这部分知识通常都是学生难于理解的内容,做题时容易出错的地方。分析近几年的高考生物试题,重点其实就是可拉开距离的重要知识点。 4、学而不思则罔,思而不学则殆。这一点对高三生物一轮复习很重要。尤其是对于错题。错题整理不是把错题抄一遍。也不是所有的错题都需要整理。第21讲 基因的表达、基因与性状的关系题型一 转录和翻译过程1.劳氏肉瘤病毒(RSV)是一种癌病毒,其内部含有RNA和蛋白质。RSV会导致鸡肉瘤,对养鸡场危害非常大。如图为RSV遗传信息的流动过程。下列叙述错误的是( )A.逆转录产生的DNA整合到宿主细胞的DNA上属于基因重组B.逆转录形成的DNA利用宿主细胞提供的酶和原料进行转录C.过程①②③④的遗传信息传递过程都存在T-A、A-U的配对D.研究RSV的遗传信息流动能为鸡肉瘤的防治提供新的思路2.通过研究已经证明,生物体的性状是由基因控制的,人的白化病症状是由编码酪氨酸酶的基因异常引起的,如图为该基因对白化病性状控制过程的示意图。下列相关叙述正确的是( ) A.图中①过程合成的RNA通过胞吐进入细胞质基质中B.基因可通过控制酶的合成来控制代谢过程,进而控制白化病性状C.酪氨酸酶通过③使酪氨酸形成黑色素的过程中存在mRNA与RNA的结合D.若相关基因发生突变,阻止了酪氨酸酶的合成,则黑色素的合成增多3.镰状细胞贫血是人类常染色体上的隐性遗传病,受一对等位基因控制。如图为镰状细胞贫血的发病机理,下列叙述正确的是( )A.镰状细胞贫血基因只存在于造血干细胞中B.参与过程①和过程②的RNA种类相同C.含有正常基因的人也可能存在上述过程D.镰状细胞贫血由基因决定与环境无关题型二 遗传信息、密码子、反密码子4.某种 tRNA 能够携带谷氨酰胺,其上的反密码子序列为5´-CUG-3´,能与mRNA 上对应的密码子互补配对。编码蛋白质的基因编码链(模板链的互补链)上与该反密码子对应的碱基序列为( )A.5´-GAC-3´ B.5´-CAG-3´C.5´-CIG-3´ D.5´-GTC-3´5.如图所示为细胞中三种主要的RNA示意图,下列有关三种RNA 的结构和功能叙述正确的是( )A.在正常的真核细胞中,三种RNA都是由DNA转录形成B.三种RNA中,有两种是单链结构,一种为双链结构C.mRNA和tRNA参与蛋白质的合成,而rRNA不参与D.tRNA可以通过反密码子识别mRNA和rRNA上的密码子6.细胞中的核糖体由大、小2个亚基组成。在真核细胞的核仁中,由核rDNA转录形成的rRNA与相关蛋白组装成核糖体亚基。下列说法正确的是( )A.原核细胞无核仁,不能合成rRNAB.真核细胞的核糖体蛋白在核糖体上合成C.rRNA上3个相邻的碱基构成一个密码子D.细胞在有丝分裂各时期都进行核rDNA的转录题型三 中心法则的过程7.中心法则概括了自然界生物的遗传信息的流动途径,如图为中心法则的图解。下列相关说法正确的是( ) A.1957年梅塞尔森和斯塔尔提出的中心法则内容只包括图中的①②③B.图中③④过程均有碱基互补配对,且配对方式完全相同C.图中①⑤过程的酶是DNA聚合酶,②过程是RNA聚合酶D.在人体胚胎干细胞和心肌细胞中均存在图中①②③过程8.中心法则是生物体内遗传信息传递所遵循的规律,下列相关叙述错误的是( )A.遗传信息可通过DNA的复制由DNA流向DNAB.遗传信息可通过翻译过程由RNA流向蛋白质C.遗传信息由DNA流向RNA的过程可发生在细胞核外D.在生物界中不存在遗传信息由RNA流向RNA的过程9.RNA的生物合成有两种方式,一种是转录,即以DNA为模板的RNA合成;另一种是以RNA为模板的RNA合成,即RNA的复制。下列说法正确的是( )A.通过DNA合成的RNA只能是mRNAB.因为RNA一般是单链,所以RNA不会有氢键,但是双链DNA有氢键C.RNA的复制,是某些RNA病毒特有的合成RNA的方式,但此过程在宿主细胞中进行D.这两种RNA的生物合成有完全相同的碱基互补配对方式题型四 表观遗传10.有氧运动能改变骨骼肌细胞中的DNA甲基化状态,引发骨骼肌的结构和代谢变化,改善肥胖、延缓衰老。下列叙述正确的是( )A.DNA甲基化能改变骨骼肌细胞中基因的碱基序列B.DNA甲基化程度可能影响相关基因的转录C.基因的某区域发生甲基化可能影响该基因与核糖体的结合D.骨骼肌细胞中的DNA甲基化状态可以遗传给后代11.下列有关表观遗传的叙述错误的是( )A.表观遗传可以对基因表达进行调控,常见修饰方式有DNA甲基化B.异卵双胞胎差异的根本原因是表观遗传C.发生甲基化的DNA分子的碱基序列保持不变D.表观遗传现象普遍存在于生物体的生长、发育和衰老的整个生命活动过程中12.柳穿鱼花的形态结构与Lcyc基因的表达直接相关。现有柳穿鱼甲和乙,二者Lcyc基因碱基序列相同。柳穿鱼甲Lcyc基因未甲基化,能正常表达;柳穿鱼乙Lcyc基因高度甲基化,不能表达。下列相关叙述正确的是( )A.甲基化导致Lcyc基因碱基序列发生改变B.甲基化导致Lcyc基因编码的蛋白质结构发生改变C.构成染色体的组蛋白发生甲基化、乙酰化修饰会影响基因的表达D.甲基化修饰导致的性状改变不可遗传一、单选题1.M基因表达的蛋白质是一种信号蛋白,能够分泌到细胞外。当胞外环境呈酸性时,该蛋白质能够与分生区细胞细胞膜上的特异性受体结合,引起分生区细胞分裂。当植株被病原体侵染时,胞外环境变为碱性,该蛋白质空间构象发生改变而不能与特异性受体结合。下列叙述错误的是( )A.合成该信号蛋白时至少需要三种RNA 参与B.细胞中的内质网可能参与了该信号蛋白的合成C.该信号蛋白分泌到细胞外时,需要膜上蛋白质的参与D.病原体侵染时,分生区细胞的细胞周期变短2.基因通过表达进而控制性状,基因表达与性状的关系如图所示。下列关于细胞中基因、蛋白质和性状的关系的叙述,正确的是( )A.囊性纤维病的形成原因可以用图中的①→②→④来解释B.细胞中的基因控制蛋白质合成的过程需要通过信使RNA来传递信息C.基因控制性状都是通过控制蛋白质的结构来体现的D.蛋白质都是在基因控制下合成的,所有基因的表达过程都包含图中的①和②3.在真核生物中,几乎所有基因中能够编码蛋白质的序列(外显子)被不能够编码蛋白质的序列(内含子)分隔开,成为一种断裂形式。在转录过程中以DNA模板链转录出的最初转录产物,经过一系列的加工后,其上由内含子转录而来的片段被剪切,再重新将其余片段拼接起来,形成成熟的mRNA分子。下列有关叙述错误的是( )A.转录产物是在细胞核中以DNA的一条链为模板合成的B.真核生物的外显子和成熟的RNA产物的基本组成单位不相同C.以成熟的mRNA为模板逆转录得到的DNA中存在内含子D.若最初转录产物在剪切过程中某一核苷酸的碱基发生改变,可能会导致生物性状的改变4.当培养大肠杆菌的培养基中只有乳糖一种底物时,大肠杆菌在乳糖的诱导下可使其体内控制乳糖水解酶的基因(其编码链上的3个碱基是5′-AGT-3')表达,产生大量催化分解乳糖的酶,进而为大肠杆菌的生命活动提供能量。下列叙述错误的是( )A.大肠杆菌体内转录完成后再进行翻译,两者发生的场所不同B.合成分解乳糖的酶时,核糖体在mRNA上的移动方向为5'→3'C.翻译时当核糖体到达mRNA上的终止密码子时,肽链合成停止D.控制乳糖水解酶的基因对应的密码子的3个碱基是5'-AGU-3'5.艾滋病,又称获得性免疫缺陷综合征(AIDS),是由于机体感染人类免疫缺陷病毒(HIV)而引发的全身性疾病。感染(HIV)可导致人体不同程度的免疫功能缺陷,未经治疗的感染者在疾病晚期易于并发各种严重感染和恶性肿瘤,最终导致死亡。如图所示为HIV的增殖过程,下列相关叙述正确的是( )A.转录过程的产物均可作为蛋白质合成的模板B.过程①②③需要的模板和原料均来自HIVC.HIV的前病毒复制时以DNA的一条链为模板D.利用逆转录抑制药物能抑制HIV的增殖6.下图为人体内蛋白质合成的部分过程,I、Ⅱ、Ⅲ是与蛋白质合成相关的三种重要结构。下列叙述正确的是( ) A.图中结构Ⅱ在结构Ⅲ上移动的方向是从右向左B.结构Ⅰ、Ⅲ都是以DNA上的基因区段为模板转录而来的C.结构I所携带的氨基酸就是遗传密码GAA所对应的氨基酸D.一个结构Ⅲ上往往可以结合多个结构 II,多个结构I共同合成一条肽链二、多选题7.原核细胞中同一个mRNA分子在不同的位点结合多个核糖体的示意图如下,已知有些核糖体可以从mRNA的内部开始翻译,图中的三个核糖体上合成的产物分别为①②③。下列叙述错误的是( ) A.原核细胞的翻译场所和转录场所由不同的膜系统分隔开B.与原核生物相比,真核生物核基因的转录和翻译在时间和空间上没有分开C.图中三个核糖体在mRNA上的结合位点不同将导致产物①②③不一定相同D.图中多个核糖体共同合成一个蛋白质分子的过程提高了翻译效率8.人体中受核基因调控的促红细胞生成素(EPO)能够促进红细胞的成熟。当机体缺氧时,低氧诱导因子(HIF)与EPO基因的低氧应答元件结合,使EPO基因表达加强,促进EPO的合成,过程如图所示。下列叙述正确的是( ) A.过程①发生在细胞核,过程②发生在细胞质B.过程①和过程②都有氢键的断裂和形成C.低氧应答元件的序列中含有起始密码子D.过程①中解旋酶将HIF基因的两条链解开9.科研人员用甲基磺酸乙酯(EMS)诱变剂处理果蝇,获得的果蝇M 突变体不能进行正常有丝分裂,M突变体与正常有丝分裂果蝇的某个基因的部分碱基序列如下图所示,其中②为模板链,起始密码子为 AUG。下列叙述正确的是( )…ATGTCCTGGAAGACT…① …ATGTCCTGTAAGACT…①…TACAGGACCTTCTGA…② …TACAGGACATTCTGA…② M 突变体 正常有丝分裂A.突变基因中有 RNA 聚合酶识别并结合的部位B.模板链②转录的产物只能与一个核糖体结合C.M突变体基因突变位点对应的密码子是 UGGD.与正常基因相比,突变基因中C—G比例减少10.杜氏肌肉营养不良症(DMD)是细胞中编码某种蛋白质的基因发生了碱基的替换,导致木应编码色氮酸的密码子(UGG)变成了终止密码子(UAG),使肽链的合成提前终止所致。科研人员成功合成了一种特殊的tRNA(sup-tRNA),其上的反密码子为AUC,sup-tRNA能够携带色氨酸与终止密码子(UAG)进行碱基互补配对,从而能够对DMD进行治疗。下列分析错误的是( )A.该基因模板链上色氨酸对应的位点由TGG突变为TAGB.该基因发生了碱基的替换后,其编码的蛋白质的肽链变长C.sup-tRNA上的反密码子在自然界是不存在的D.当基因中发生了单个碱基的缺失时,也能够采用sup-tRNA进行治疗11.果蝇的棒眼基因(B)和野生正常眼基因(b)只位于X染色体上,B和b指导合成的肽链中只有第8位的氨基酸不同。研究人员构建了一个棒眼雌果蝇品系XhBXb(如下图所示)。h为隐性致死基因且与棒眼基因B始终连锁在一起,B纯合((XhBXhB 、XhBY)时能使胚胎致死。下列说法错误的是( )A.B基因和b基因的碱基对数目可能相同B.h基因进行基因表达的场所是细胞核C.次级精母细胞中移向两极的X染色体分别携带B、b基因,可能是基因重组导致的D.该品系的棒眼雌果蝇与野生正常眼雄果蝇杂交,F₁不会出现棒眼雄果蝇12.核基因转录出的前体mRNA需要剪掉部分片段,再在mRNA的3'最末端连接上一段poly(A)尾序列(由多个腺苷酸组成,维持mRNA的稳定),最终成为成熟的mRNA。下列相关叙述错误的是( )A.翻译过程有mRNA与氨基酸之间的碱基互补配对B.翻译过程涉及3种RNA,有的RNA中存在氢键C.前体mRNA形成成熟mRNA的过程中有DNA聚合酶参与D.终止密码子位于成熟mRNA的poly(A)尾中三、非选择题13.经导管肝动脉化疗栓塞术(TACE),俗称“饥饿疗法”,是中晚期肝癌患者最常用的治疗方法。具体操作是:通过微导管向肿瘤供血动脉内注入栓塞和化疗药物,从而使肿瘤发生缺血坏死,同时化疗药能够进到肿瘤的区域,达到杀灭肿瘤的目的。如图为饥饿疗法的部分作用机制,回答下列问题: (1)过程①称为 ,该过程所需的酶是 ,以四种 作为原料。(2)过程②以 为原料,若该过程某tRNA的反密码子序列为5'-GAA-3',则其识别的密码子序列为 。(3)过程②上核糖体的移动方向是 (填“从右向左”或“从左向右”),最终形成的多肽链a、b、c、d上的氨基酸的种类和序列 (填“相同”或“不相同”),原因是 。(4)研究发现,当细胞中缺乏氨基酸时,负载tRNA会脱去氨基酸变成空载tRNA参与基因表达的调控。根据上图展示的调控过程,从两个方面说明空载tRNA是如何通过抑制蛋白质的合成来控制癌细胞的增殖: 。14.图甲表示人类镰刀型细胞贫血症的病因,图乙是一个家庭中该病的遗传系谱图(Hba代表致病基因,HbA代表正常的等位基因),请据图回答问题(已知谷氨酸的密码子是GAA、GAG): (1)α链碱基组成为 ,β链碱基组成为 。(2)镰刀型细胞贫血症的致病基因位于 染色体上,属于 性遗传病。(3)Ⅱ8的基因型是 ,Ⅱ6和Ⅱ7再生一个患病男孩的概率为 。(4)若图中正常基因片段中CTT突变为CTC,由此控制的生物性状是否可能发生改变?为什么? 。15.MMP-9是一种明胶酶,能促进肿瘤细胞的浸润、转移。科研人员通过人工合成与MMP-9基因互补的双链RNA,利用脂质体转入低分化胃腺癌细胞中,干扰细胞中MMP-9基因的表达,从而达到一定的疗效,部分图示如下。请据图回答:(1)过程①是 ,需要的酶是 ,需要的原料是 。(2)根据图示推测沉默复合体中的蛋白质具有的作用可能是 。(3)过程③表示 ,从而干扰了基因表达的 过程,最终使得细胞中MMP-9 的含量减少。(4)上述技术具有广泛的应用前景,如用于乙型肝炎的治疗时,可以先分析乙肝病毒基因中的 ,据此通过人工合成 ,注入被乙肝病毒感染的细胞,可抑制乙肝病毒的繁殖。16.重叠基因是指两个或两个以上的基因共有一段DNA 序列,或是指一段 DNA 序列成为两个或两个以上基因的组成部分。重叠基因用不同的阅读方式可得到不同的蛋白质,在细菌、病毒等生物中广泛存在。某种噬菌体的单链环状 DNA 分子部分序列示意图如图所示,回答下列问题:(1)该DNA复制时要以该链为模板,利用 为原料,在 DNA 聚合酶的催化作用下进行半保留复制,复制所需要的原料和酶都由 提供。(2)基因是有遗传效应的DNA片段,D基因可编码 个氨基酸,第59号氨基酸的密码子为 。(3)若在E基因中编码第2个和第3 个氨基酸的碱基序列之间插入一个脱氧核苷酸,则 (填“会”或“不会”)引起D基因发生基因突变,原因是 。(4)基因重叠增大了遗传信息储存的容量,D基因和E基因的重叠部分指导合成的肽链中对应的氨基酸种类和排列顺序一般不相同,理由是 。一、单选题1.(2024·贵州·高考真题)大鼠脑垂体瘤细胞可分化成细胞Ⅰ和细胞Ⅱ两种类型,仅细胞Ⅰ能合成催乳素。细胞Ⅰ和细胞Ⅱ中催乳素合成基因的碱基序列相同,但细胞Ⅱ中该基因多个碱基被甲基化。细胞Ⅱ经氮胞苷处理后,再培养可合成催乳素。下列叙述错误的是( )A.甲基化可以抑制催乳素合成基因的转录B.氮胞苷可去除催乳素合成基因的甲基化C.处理后细胞Ⅱ的子代细胞能合成催乳素D.该基因甲基化不能用于细胞类型的区分2.(2024·甘肃·高考真题)癌症的发生涉及原癌基因和抑癌基因一系列遗传或表观遗传的变化,最终导致细胞不可控的增殖。下列叙述错误的是( )A.在膀胱癌患者中,发现原癌基因H-ras所编码蛋白质的第十二位氨基酸由甘氨酸变为缬氨酸,表明基因突变可导致癌变B.在肾母细胞瘤患者中,发现抑癌基因WT1的高度甲基化抑制了基因的表达,表明表观遗传变异可导致癌变C.在神经母细胞瘤患者中,发现原癌基因N-myc发生异常扩增,基因数目增加,表明染色体变异可导致癌变D.在慢性髓细胞性白血病患者中,发现9号和22号染色体互换片段,原癌基因abl过度表达,表明基因重组可导致癌变3.(2024·浙江·高考真题)某种蜜蜂的蜂王和工蜂具有相同的基因组。雌性工蜂幼虫主要食物是花蜜和花粉,若喂食蜂王浆,也能发育成为蜂王。利用分子生物学技术降低 DNA 甲基化酶的表达后, 即使一直喂食花蜜花粉,雌性工蜂幼虫也会发育成蜂王。下列推测正确的是( )A.花蜜花粉可降低幼虫发育过程中DNA的甲基化B.蜂王DNA的甲基化程度高于工蜂C.蜂王浆可以提高蜜蜂DNA的甲基化程度D.DNA的低甲基化是蜂王发育的重要条件4.(2023·浙江·高考真题)“替诺福韦”能与艾滋病病毒逆转录酶结合并抑制其功能。下列过程可直接被“替诺福韦”阻断的是( )A.复制 B.转录 C.翻译 D.逆转录5.(2023·河北·高考真题)DNA中的胞嘧啶甲基化后可自发脱氨基变为胸腺嘧啶。下列叙述错误的是( )A.启动子被甲基化后可能影响RNA聚合酶与其结合B.某些甲基化修饰可以遗传给后代,使后代出现同样的表型C.胞嘧啶的甲基化能够提高该位点的突变频率D.基因模板链中的甲基化胞嘧啶脱氨基后,不影响该基因转录产物的碱基序列6.(2023·河北·高考真题)关于基因、DNA、染色体和染色体组的叙述,正确的是( )A.等位基因均成对排布在同源染色体上B.双螺旋DNA中互补配对的碱基所对应的核苷酸方向相反C.染色体的组蛋白被修饰造成的结构变化不影响基因表达D.一个物种的染色体组数与其等位基因数一定相同7.(2022·天津·高考真题)染色体架起了基因和性状之间的桥梁。有关叙述正确的是( )A.性状都是由染色体上的基因控制的B.相对性状分离是由同源染色体上的等位基因分离导致的C.不同性状自由组合是由同源染色体上的非等位基因自由组合导致的D.可遗传的性状改变都是由染色体上的基因突变导致的8.(2022·重庆·高考真题)研究发现在野生型果蝇幼虫中降低lint基因表达,能影响另一基因inr的表达(如图),导致果蝇体型变小等异常。下列叙述错误的是( )WT:野生型果蝇幼虫lintRi:降低lint基因表达后的幼虫A.lint基因的表达对inr基因的表达有促进作用B.提高幼虫lint基因表达可能使其体型变大C.降低幼虫inr基因表达可能使其体型变大D.果蝇体型大小是多个基因共同作用的结果9.(2023·重庆·高考真题)某小组以拟南芥原生质体为材料,研究了生长素(IAA)、组蛋白乙酰化及R基因对原生质体形成愈伤组织的影响。野生型(WT)和R基因突变型(rr)的原生质体分别经下表不同条件培养相同时间后,检测培养材料中R基因表达量,并统计愈伤组织形成率,结果如图所示。据此推断,下列叙述正确的是( )A.组蛋白乙酰化有利于WT原生质体形成愈伤组织B.R基因通过促进IAA的合成提高愈伤组织形成率C.组蛋白乙酰化通过改变DNA碱基序列影响R基因表达量D.若用IAA合成抑制剂处理WT原生质体,愈伤组织形成率将升高二、非选择题10.(2024·北京·高考真题)玉米是我国栽培面积最大的农作物,籽粒大小是决定玉米产量的重要因素之一,研究籽粒的发育机制,对保障粮食安全有重要意义。(1)研究者获得矮秆玉米突变株,该突变株与野生型杂交,F1表型与 相同,说明矮秆是隐性性状。突变株基因型记作rr。(2)观察发现,突变株所结籽粒变小。籽粒中的胚和胚乳经受精发育而成,籽粒大小主要取决于胚乳体积。研究发现,R基因编码DNA去甲基化酶,亲本的该酶在本株玉米所结籽粒的发育中发挥作用。突变株的R基因失活,导致所结籽粒胚乳中大量基因表达异常,籽粒变小。野生型及突变株分别自交,检测授粉后14天胚乳中DNA甲基化水平,预期实验结果为 。(3)已知Q基因在玉米胚乳中特异表达,为进一步探究R基因编码的DNA去甲基化酶对Q基因的调控作用,进行如下杂交实验,检测授粉后14天胚乳中Q基因的表达情况,结果如表1。表1综合已有研究和表1结果,阐述R基因对胚乳中Q基因表达的调控机制 。(4)实验中还发现另外一个籽粒变小的突变株甲,经证实,突变基因不是R或Q。将甲与野生型杂交,F1表型正常,F1配子的功能及受精卵活力均正常。利用F1进行下列杂交实验,统计正常籽粒与小籽粒的数量,结果如表2。表2已知玉米子代中,某些来自父本或母本的基因,即使是显性也无功能。①根据这些信息,如何解释基因与表2中小籽粒性状的对应关系?请提出你的假设 。②若F1自交,所结籽粒的表型及比例为 ,则支持上述假设。11.(2024·吉林·高考真题)作物在成熟期叶片枯黄,若延长绿色状态将有助于提高产量。某小麦野生型在成熟期叶片正常枯黄(熟黄),其单基因突变纯合子ml在成熟期叶片保持绿色的时间延长(持绿)。回答下列问题。(1)将ml与野生型杂交得到F1,表型为 (填“熟黄”或“持绿”),则此突变为隐性突变(A1基因突变为al基因)。推测A1基因控制小麦熟黄,将A1基因转入 个体中表达,观察获得的植株表型可验证此推测。(2)突变体m2与ml表型相同,是A2基因突变为a2基因的隐性纯合子,A2基因与A1基因是非等位的同源基因,序列相同。A1、A2、a1和a2基因转录的模板链简要信息如图1。据图1可知,与野生型基因相比,a1基因发生了 ,a2基因发生了 ,使合成的mRNA都提前出现了 ,翻译出的多肽链长度变 ,导致蛋白质的空间结构改变,活性丧失。A1(A2)基因编码A酶,图2为检测野生型和两个突变体叶片中A酶的酶活性结果,其中 号株系为野生型的数据。 (3)A1和A2基因位于非同源染色体上,ml的基因型为 ,m2的基因型为 。若将ml与m2杂交得到F1,F1自交得到F2,F2中自交后代不发生性状分离个体的比例为 。12.(2023·河北·高考真题)某家禽等位基因M/m控制黑色素的合成(MM与Mm的效应相同),并与等位基因T/t共同控制喙色,与等位基因R/r共同控制羽色。研究者利用纯合品系P1(黑喙黑羽)、P2(黑喙白羽)和P3(黄喙白羽)进行相关杂交实验,并统计F1和F2的部分性状,结果见表。回答下列问题:(1)由实验1可判断该家禽喙色的遗传遵循 定律,F2的花喙个体中纯合体占比为 。(2)为探究M/m基因的分子作用机制,研究者对P1和P3的M/m基因位点进行PCR扩增后电泳检测,并对其调控的下游基因表达量进行测定,结果见图1和图2。由此推测M基因发生了碱基的 而突变为m,导致其调控的下游基因表达量 ,最终使黑色素无法合成。 (3)实验2中F1灰羽个体的基因型为 ,F2中白羽个体的基因型有 种。若F2的黑羽个体间随机交配,所得后代中白羽个体占比为 ,黄喙黑羽个体占比为 。(4)利用现有的实验材料设计调查方案,判断基因T/t和R/r在染色体上的位置关系(不考虑染色体交换)。调查方案: 。结果分析:若 (写出表型和比例),则T/t和R/r位于同一对染色体上;否则,T/t和R/r位于两对染色体上。13.(2023·江苏·高考真题)帕金森综合征是一种神经退行性疾病,神经元中α-Synuclein蛋白聚积是主要致病因素。研究发现患者普遍存在溶酶体膜蛋白TMEM175变异,如图所示。为探究TMEM175蛋白在该病发生中的作用,进行了一系列研究。请回答下列问题:(1)帕金森综合征患者TMEM175蛋白的第41位氨基酸由天冬氨酸突变为丙氨酸,说明TMEM175基因发生 而突变,神经元中发生的这种突变 (从“能”“不能”“不一定”中选填)遗传。(2)突变的TMEM175基因在细胞核中以 为原料,由RNA聚合酶催化形成 键,不断延伸合成mRNA.(3)mRNA转移到细胞质中,与 结合,合成一段肽链后转移到粗面内质网上继续合成,再由囊泡包裹沿着细胞质中的 由内质网到达高尔基体。突变的TMEM175基因合成的肽链由于氨基酸之间作用的变化使肽链的 改变,从而影响TMEM175蛋白的功能。(4)基因敲除等实验发现TMEM175蛋白参与溶酶体内酸碱稳态调节。如图1所示,溶酶体膜的 对H+具有屏障作用,膜上的H+转运蛋白将H+以 的方式运入溶酶体,使溶酶体内pH小于细胞质基质。TMEM175蛋白可将H+运出,维持溶酶体内pH约为4.6.据图2分析,TMEM175蛋白变异将影响溶酶体的功能,原因是 。(5)综上推测,TMEM175蛋白变异是引起α-Synuclein蛋白聚积致病的原因,理由是 。目录01 模拟基础练【题型一】转录和翻译过程 【题型二】遗传信息、密码子、反密码子【题型三】中心法则的过程【题型四】表观遗传02 重难创新练03 真题实战练编号原生质体培养条件①WT培养基②WT培养基+合适浓度的IAA③rr培养基④rr培养基+合适浓度的IAA⑤WT培养基+组蛋白乙酰化抑制剂组别杂交组合Q基因表达情况1RRQQ(♀)×RRqq(♂)表达2RRqq(♀)×RRQQ(♂)不表达3rrQQ(♀)×RRqq(♂)不表达4RRqq(♀)×rrQQ(♂)不表达组别杂交组合正常籽粒:小籽粒5F1(♂)×甲(♀)3:16F1(♀)×甲(♂)1:1实验亲本F1F21P1×P3黑喙9/16黑喙,3/16花喙(黑黄相间),4/16黄喙2P2×P3灰羽3/16黑羽,6/16灰羽,7/16白羽
相关课件
这是一份第27讲 体液调节与神经调节的关系(练习)-2025年高考生物一轮复习课件+讲义+专练(新教材新高考),文件包含第27讲体液调节与神经调节的关系练习原卷版docx、第27讲体液调节与神经调节的关系练习解析版docx等2份课件配套教学资源,其中PPT共0页, 欢迎下载使用。
这是一份第27讲 体液调节与神经调节的关系(讲义)-2025年高考生物一轮复习课件+讲义+专练(新教材新高考),文件包含第27讲体液调节与神经调节的关系讲义原卷版docx、第27讲体液调节与神经调节的关系讲义解析版docx等2份课件配套教学资源,其中PPT共0页, 欢迎下载使用。
这是一份第21讲 基因的表达、基因与性状的关系(课件)-2025年高考生物一轮复习课件+讲义+专练(新教材新高考),共1页。

