还剩3页未读,
继续阅读
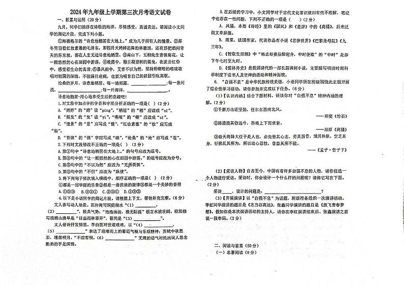
湖南省岳阳市岳阳县十校联考2024-2025学年九年级上学期12月月考语文试题
展开
这是一份湖南省岳阳市岳阳县十校联考2024-2025学年九年级上学期12月月考语文试题,共6页。
相关试卷
湖南省岳阳市岳阳县岳阳县十校联考2024-2025学年九年级上学期12月月考语文试题:
这是一份湖南省岳阳市岳阳县岳阳县十校联考2024-2025学年九年级上学期12月月考语文试题,共4页。
湖南省岳阳市岳阳县2024-2025学年七年级上学期11月期中语文试题:
这是一份湖南省岳阳市岳阳县2024-2025学年七年级上学期11月期中语文试题,共4页。
湖南省岳阳市岳阳县2024-2025学年九年级上学期11月期中语文试题:
这是一份湖南省岳阳市岳阳县2024-2025学年九年级上学期11月期中语文试题,共4页。

