内蒙古鄂尔多斯市西四旗2024-2025学年高一上学期期中考试地理试卷(Word版附答案)
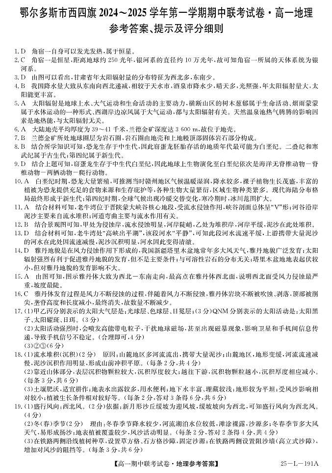
展开
这是一份内蒙古鄂尔多斯市西四旗2024-2025学年高一上学期期中考试地理试卷(Word版附答案),文件包含试题docx、25-L-191A-地理DApdf等2份试卷配套教学资源,其中试卷共5页, 欢迎下载使用。
高 一 地 理
考生注意:
1.本试卷分选择题和非选择题两部分。满分100分,考试时间75分钟。
2.答题前,考生务必用直径0.5毫米黑色墨水签字笔将密封线内项目填写清楚。
3.考生作答时,请将答案答在答题卡上。选择题每小题选出答案后,用2B铅笔把答题卡上对应题目的答案标号涂黑;非选择题请用直径0.5毫米黑色墨水签字笔在答题卡上各题的答题区域内作答,超出答题区域书写的答案无效,在试题卷、草稿纸上作答无效。
4.本卷命题范围:湘教版必修第一册第一章至第二章第二节。
一、选择题:本大题共16小题,每小题3分,共48分。在每小题给出的四个选项中,只有一项是符合题目要求的。
角宿一,也称为处女座α星,自身可以发光发热,是处女座中最亮的星,距离地球约有250光年之遥。在星空中可使用北斗七星来定位,如右图所示。据此完成1~2题。
1.从天体类型来看,角宿一为
A.卫星
B.行星
C.彗星
D.恒星
2.角宿一所属的天体系统是
A.地月系
B.太阳系
C.银河系
D.河外星系
下图示意甘肃省年太阳辐射量(单位: MJ/m²)分布。 据此完成3~5题。
3.甘肃省年太阳辐射量的分布特征为
A.南北多,中部少 B.东南多,西北少 C.中部多,南北少 D.西北多,东南少
4.相较于天水市,酒泉市太阳能更丰富,主要原因是酒泉市
A.海拔较低 B.气候干旱 C.地处中纬 D.荒漠广布
5.太阳辐射与人类生产生活息息相关,下列现象与太阳辐射无关的是
A.天然温泉池热气腾腾 B.横断山区树木葱郁
C.清明时节烟雨蒙蒙 D.西湖岸边凉风习习
南非兰德金矿是世界最大的金矿,开采深度已达3 600m。下图为兰德金矿景观图。据此完成6~7题。
6.兰德金矿最深处位于
A.地壳 B.上地幔 C.下地幔 D.外核
7.兰德金矿所处地球圈层的组成结构为
A.地壳+地幔 B.地壳+上地幔顶部固体岩石部分
C.地壳+软流层 D.地核+下地幔底部固体岩石部分
广东河源恐龙博物馆最新展出6窝62枚恐龙蛋、3枚独立恐龙蛋以及8件许氏禄丰龙恐龙骨骼化石,其中两枚罕见的窃蛋龙胚胎化石(出土于江西赣州)尤为珍贵。右图示意窃蛋龙胚胎化石。 据此完成8~10题。
8.窃蛋龙胚胎存活的地质年代最可能是
A.二叠纪 B.白垩纪
C.第四纪 D.寒武纪
9.截至窃蛋龙生存时期,下列关于地球上生物演化的顺序排列正确的是
A.两栖动物-脊椎动物—爬行动物—海洋无脊椎动物
B.海洋无脊椎动物—两栖动物—脊椎动物—哺乳动物
C.脊椎动物—海洋无脊椎动物—两栖动物—爬行动物
D.海洋无脊椎动物—脊椎动物—两栖动物—爬行动物
10.推测窃蛋龙生存的地质时期,江西赣州地区的古地理环境特点是
①气候温暖湿润,降水较多 ②裸子植物茂盛,生物种类繁多 ③联合古陆解体,现代海陆分布格局形成 ④气候冷暖交替,冰川范围扩大
A.①② B.②③ C.③④ D.①④
老牛湾国家地质公园地处黄河晋陕蒙大峡谷的核心地段,位于山西省和内蒙古交界处,老牛湾河谷两岸壁立万仞,呈现出高峡出平湖的景观,被称为中国最美十大峡谷之一。黄河在这一段之前和之后都是浑浊奔涌的,但这一段河水却是平静清澈的。下图示意老牛湾景观,据此完成11~13题。
11.下列关于老牛湾附近地貌特征说法正确的是
A.河谷剖面呈“V”形 B.河谷沿岸泥沙主要来自冰川堆积
C.地下溶洞广泛发育 D.风力侵蚀作用使沿岸河道多弯曲
12.下图中阴影部分为泥沙沉积区,最符合老牛湾附近甲、乙两侧河谷剖面的是
13.老牛湾处河水较为清澈,主要原因是
A.沿岸植被覆盖率高,河流含沙量小
B.峡谷地区的水流速度快,泥沙携带至下游
C.景区人为清理,保持旅游地观赏性
D.河水流速平缓,泥沙在该段沉积作用明显
雅丹地貌是我国新疆塔里木盆地常见的风沙地貌。下图示意塔里木盆地某地雅丹体空间分布。 据此完成14~16题。
雅丹体最高点
14.该地雅丹地貌广泛发育的主要有利条件是
A.太阳辐射强烈 B.可溶性岩石广布
C.地表起伏较小 D.常年多大风天气
15.图示雅丹体受风力侵蚀最严重的一面是
A.西北面 B.东北面
C.西南面 D.东南面
16.随着不断发育,该地区的雅丹体演变趋势是
A.数量逐渐增多 B.垄脊高度变高
C.垄脊长度变短 D.顶部逐渐平坦
二、非选择题:共52分。
17.阅读图文材料,完成下列问题。(16分)
2023 年,某企业研发出了一款卫星电话手机,直接通过卫星传输信号,信号传输过程为:卫星电话-通信卫星-卫星电话,所以在没有地面网络时也能发送、接收信息和通话。手机与卫星间以电磁波的形式传递信息。下图示意太阳大气层结构。
(1)分别指出图中甲乙丙表示的太阳大气层,及QNM表示的太阳活动。(6分)
(2)卫星手机在太阳活动强烈时信号会不稳定,简述其发生过程。(4分)
(3)上一次太阳活动峰年是2013年,下列是来自不同国家的几位学生的表述,合理的是 。(6分)
①纽约学生:天文台预测2030年我们将面临强烈的太阳活动干扰 ②芬兰学生:气象局发布信息称太阳活动强烈时在夜间可以观测到极光 ③中国学生:山西太原南寨公园里的部分信鸽在太阳活动强烈时会迷失飞行方向 ④意大利学生:2013年机械手表修理数量增加与太阳活动有关
18.阅读图文材料,完成下列问题。(18分)
天山北麓地区冰雪融水形成的河流较多,山麓地区常发育有山前冲积平原,常形成重要的农业生产基地。下面左图示意天山北麓部分区域,右图示意AB沿线地形剖面及物质组成。
(1)形成山前冲积平原的主要外力作用是 ,说出其多发育在山麓地区的原因。(6分)
(2)描述图中山前冲积平原处沉积物的颗粒大小和厚度分布特点。(6分)
(3)简述山前冲积平原上常形成农业生产基地的有利条件。(6分)
19.阅读图文材料,完成下列问题。(18分)
西藏地区冬春季节多大风天气,位于桑曲和巴索曲之间的青藏铁路路段(左图)风沙灾害较为严重,其沙源主要来自附近河湖滩涂,河流附近多有新月形沙丘(右图)形成。
(1)判断图示地区盛行风向,并说出依据。(6分)
(2)当地沙丘堆积速度较快的季节是 ,说明理由。(6分)
(3)为减少风沙对铁路造成的破坏,简述可采取的措施。(6分)
相关试卷
这是一份内蒙古鄂尔多斯市西四旗2023-2024学年高一(上)期末考试地理试卷(解析版),共19页。试卷主要包含了单项选择,综合题等内容,欢迎下载使用。
这是一份内蒙古自治区鄂尔多斯市西四旗2023_2024学年高一地理上学期11月期中联考试题,共7页。试卷主要包含了本试卷分选择题和非选择题两部分,答题前,考生务必用直径0,本卷命题范围,由图示可知,太阳黑子数达最大值时,图中各地理要素中,属于水圈的是,图中湖泊涉及的圈层主要有等内容,欢迎下载使用。
这是一份2024-2025学年内蒙古鄂尔多斯市西四旗高二(上)期中联考地理试卷(解析版),共10页。试卷主要包含了选择题,非选择题等内容,欢迎下载使用。

