2024-2025学年度陕西省西安市蓝田县城关中学大学区联考高二上学期第三次阶段检测历史试题
展开
这是一份2024-2025学年度陕西省西安市蓝田县城关中学大学区联考高二上学期第三次阶段检测历史试题,共6页。试卷主要包含了考试结束后将答题卡收回,恩格斯在《反杜林论》中指出,阅读材料,回答问题等内容,欢迎下载使用。
注意事项:
1.本试卷满分100分,考试时间75分钟。
2.答卷前,考生务必将自己的姓名、准考证号填写在答题卡上。
3.回答选择题时,选出每小题答案后,用2B铅笔把答题卡上对应题目的答案标号涂黑。回答非选择题时,将答案直接写在答题卡上。
4.考试结束后将答题卡收回。
第1卷(选择题)
一.选择题(共16小题,每小题3分,共48分)
1.我国古代历法起源很早,原始社会末期可能已出现原始历法。夏朝时,我国就有了历法《夏小正》,商朝改进为“殷历”。这表明()
A.原始历法诱导了原始农业的出现B.古代重视利用物候知识发展农业
C.原始历法适应了小农经济的发展D.农业的出现和发展形成农时观念
2.种植甘蔗需要充足的阳光和极其繁重的人工劳动。在中世纪,并不适宜种植甘蔗的欧洲,蔗糖价格极其昂贵,是贵族才能享用到的奢侈品。以英国为例,15世纪英国人年均糖摄取量接近于零;但是到19世纪初,这一数字已上升至8公斤。这一变化()
A.反映工业革命改变了民众消费结构B.全面促进全球医疗卫生条件的改善
C.是殖民扩张和奴隶贸易兴盛的结果D.说明新航路开辟使东西方互通有无
3.2000.5,采用现代企业管理制度的中储粮总公司成立。2001.1,中国人民解放军总后勤部向中储粮总公司移交了嫩江基地(当时全军最大的旱田农场)的管理权。这些做法()
A.大大提高了我国粮食储备的规模B.有助于提高我国粮食安全的保障水平
C.推动了东北地区食物生产现代化D.促进了先进食物储备技术的引进推广
4.生产工具的进步是生产力发展的重要标志。四川成都天回镇老官山出土了四件蜀锦提花机模型,堪称迄今为止世界最早的提花机模型。下列选项中,与提花机朝代相同的是()
A.都江堰水利工程修建B.许多地区采用坯车制坯
C.南阳杜诗发明冶铁工具水排D.马钧革新翻车并在民间广泛使用
5.恩格斯在《反杜林论》中指出:“如果说以前在光天化日之下肆无忌惮地干出来的封建罪恶虽然没有消灭,但18世纪的法国终究已经暂时被迫收敛了,那么,以前只是暗中偷着干的资产阶级罪恶却更加猖獗了。商业日益变成欺诈。革命的箴言博爱化为竞争中的蓄意刁难和忌妒。”其意在说明()
A.封建贵族与资产阶级达成妥协B.民主共和制政体阻碍社会进步
C.启蒙运动的思想主张不切实际D.早期工业社会的弊病日益显露
6.2020年,太空全球经济总量达万亿美元,商业卫星占总卫星比例从冷战时期4%到2017年36%,而且一些商业卫星的性能已达到甚至超过军用卫星水平。商业航天从传统通信、导航、遥感应用卫星领域,拓展到载人航天、空间探测、在轨服务等多个领域。这表明()
A.现代科技孕育经济新增长点B.科技革命推动经济全球化
C.航天技术威胁各国国家安全D.现代科技各领域互相渗透
7.原产于美洲的可可豆被西班牙殖民者误称为巧克力豆,因物以稀为贵,在中美洲部分地区一度被当作货币使用。16世纪后传播到欧洲,随着可可树被广泛引种,以及可可豆加工技术和食用方法的不断改进,19世纪后半叶,巧克力成为大众化商品。引起这一变化的根本原因是()
A.新航路开辟促进物种交流B.欧洲的商业格局发生变化
C.资本主义世界经济的驱动D.世界殖民体系的初步形成
8.宋神宗元丰年间,两浙户均耕地为20.38亩,南宋时跌至16.1亩。浙西一带的农民每到秋熟,就到“土沃多旷”的两淮,帮助淮民收获,田主仅取收获的一半,“他皆为浙人得之,以舟载所得而归。”这表明南宋()
A.人口增长压力导致季节性流动B.长途贩运和大额贸易获得发展
C.政府对百姓职业更换限制松弛D.经济重心尚未转移到江南地区
9.17世纪初,英国上流社会的女性流行喝加糖红茶,并以此为高贵的象证。从17世纪中期开始,英国的糖进口量成倍增长,到18世纪中期,英国民众的人均糖用量是法国人的8到9倍,与此相应,红糖和茶逐渐惠及下层民众。以上变化反映了()
A.工业革命改变生活方式B.英国逐步确立殖民霸权
C.自由贸易有利糖的进口D.启蒙运动促进社会平等
10.明朝嘉靖年间,山西武城县县令鉴于该县“集日寡而旷多”,每逢集日,便组织“歌舞剧戏之徒,各呈其技于要街”,结果“众且观且市,远近毕至,喧声沸腾粟米丝麻布帛,禽而鸡鹜,兽而牛羊,食而鱼肉果菰,与夫南北水陆之产,可以供民生所需者,错然填街溢巷”。从史料可知,当时武城县()
A.农村集市贸易从无到有B.文化与商业结合活跃经济
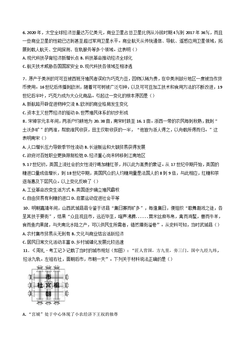
C.居民日常文化活动丰富D.乡村城镇化发展比较迅速11.《周礼·考工记》记载了当时的城市规划(如图):“匠人营国,方九里,旁三门。国中九经九纬,经涂九轨。左祖右社,面朝后市,市朝一夫”。下列关于材料说法正确的是()
A.“宫城”处于中心体现了小农经济下王权的独尊
B.都城规划中的“社稷坛”反映宗法观念的影响
C.“后市”中可能使用铜铸币进行商品交换
D.“后市”的存在说明“工商食官”的格局突破
12.地处川鄂陕三省交界的十堰,早在1960年代前,还只是一个名不见经传的山区小镇,1969年起中国第二汽车制造厂、襄渝铁路(十堰段)、东风轮胎厂等的建设使来自祖国四面八方的劳动大军聚集十堰地区,将秦巴山下的荒芜乡村建设成为一座现代化的英雄城市。十堰市的发展反映了()
A.国家政策对城市发展起决定性作用B.“五讲四美三热爱”运动效果显著
C.交通的改进加快了城市现代化进程D.产业迁移促进城市的工业化进程
13.19世纪前期,英国蒸汽机车的制造技术进一步改进。且到1831年,英国铁的价格只及
1770年的31%。此时,英国熟铁不仅大量出口,而且价格大大低于瑞士条铁。这些现象()
A.推动了瓦特改良蒸汽机的推广B.表明英国产品质优价廉竞争力强
C.说明工业革命侧重于重化工业D.推动了英国交通运输领域的革新
14.运河文化是中华传统文化的重要组成部分,同时经过数千年的历史变迁,往往会形成一种极富特色的区域文化。有关中国古代运河的表述,符合史实的是()
A.春秋时期的邗沟连接了黄淮两河B.灵渠沟通了中国南方和北方地区
C.元运河沿岸兴起很多工商业集镇D.清江浦因漕运路线的改变而崛起
15.中东铁路建成后,旅顺通往圣彼得堡的旅程只要十三四天;转至伦敦,也不过十五天左
右。与走海道相比减省一半时间,路费也大为减少,只及原需路费的半数。解释合理的是()
A.俄国对中国的资本输出较多B.英俄间贸易往来比较频繁
C.近代交通发展便利商品出口D.近代交通发展促进人员流动
16.元朝政府在西藏地区设置了30多处驿站,将其周边藏民编为“站户”,驿站日常用度由“站户”供应,驿站官员专责税收和赈济贫困“站户”。西藏地区驿站的设置()
A.扩大了元朝疆域面积B.强化了对西藏的地方管理
C.增加了藏民劳动收入D.促进了行省制度发展第11卷(非选择题)
二、非选择题(共52分)
17.阅读材料,完成下列要求。(14分)
材料一 据统计,从康熙二十四年(1685年)到乾隆二十二年(1757年)的72年中,到中国贸易的欧美各国商船有312艘,而且船的吨位也不小。如康熙三十八年(1699年)至康熙六十一年(1722年)到广州的英国货船,最小者为140吨,最大者达到480吨,一般者也达到300吨,多数为410吨。清撤销了闽、浙、江三关后,欧美各国来中国贸易的商船仍然不断增加。如乾隆二十三年(1758年)至道光十八年(1838年),到粤海关贸易的商船共5107艘,平均每年为63.8艘。其中,以英国的商船最多,乾隆五十四年(1789年)为58艘,占外船总数的67%;道光六年(1826年)为85艘,占外船总数的82%;道光十三年(1833年)为107艘,占外船总数的80%。
-摘编自张海英《明清江南商品流通与市场体系》
材料二 1785年,英国出口到法国的陶瓷的贸易额为641英镑,而1786年英国同法国签约相互降低关税后,1789年的贸易额就猛增到7920英镑。1784-1786年,英国的年外贸出口额为1361.4万英镑,1804-1806年增长到4124.1万英镑。1813年,英国东印度公司对印度贸易的垄断权被取消,英国商人可以在印度自由开展贸易。1846年,政府废除了“谷物法”,从而宣告农业保护主义的终结。1849年,英国又取消了实施近200年的“航海条例”。1834-1836年英国的年外贸出口额为4619.3万英镑,1854-1856年达到10250.1万英镑。从此,英国商人无论是在殖民地,还是在其他地方贸易,都不再受到政府的特别保护。
-摘编自刘金源著《现代化与英国社会转型》
(1)根据材料一并结合所学知识,概述清代前期中国经济领域的发展趋向及其原因。
(2)根据材料二并结合所学知识,指出英国这一时期的对外贸易政策并简析其影响。
(3)根据材料并结合所学知识,说明中英社会经济发展的历史启示。
18.阅读材料,回答问题(12分)
材料一 如果从莱布尼茨1700年创立的普鲁士科学院算起,德国科研建制走了300多年的不平坦之路。差不多每隔100年,德国的科研体制都会发生根本性变革。1810年柏林大学的建立,1887年帝国物理技术研究所的成立,1900年前后高等工学院升格为大学并拥有博士学位授予权,以及20世纪末以来开展的“卓越战略”计划等,都是标志性的事件。1871-1914年,德国在短短的40多年时间里,建立了一个分工明确的科研创新体制。此外,德国科学家和具有忧患意识的科学政策制定者扮演了极为重要的角色。
-摘编自方在庆《持续不间断地推进科研体制创新》
材料二 日本经济在第二次世界大战后迅速发展,与其适应时代发展、与时俱进地调整科技发展与创新战略密不可分。“日本是继美国后,第二个在国家层面推进科技政策成为一门科学的国家”。二战后的日本在“重经济、轻军备”的政策指导下,通过长期引进、利用、优化和发展其他发达国家已有的先进技术,实现了技术产业化。自20世纪80年代初开始,日本文部省、通商产业省、科学技术厅等政府职能机构为推动科学技术的发展,陆续制定和实施了一系列具有改革色彩的方针政策,走出了一条具有日本特色的科技发展路线:以民用科技为主,实现其与高新技术、军用科技的转化,引进、优化先进技术以进行集成性创新。
-摘编自夏婷《日本科技创新政策学发展的启示》
(1)根据材料一并结合所学知识,分析德国成为科技强国的原因。
(2)根据材料二并结合所学知识,概括二战后德国与日本科技发展的共性,说明日本科技发展的影响。
19.阅读材料,回答问题。(12分)
材料潍县开埠以后,逐渐成为资本主义市场经济体系中的一分子,潍县商业结构相应地发生了改变。最明显的表征就是洋商的纷至沓来。潍县的资本结构也发生了改变,清末以前,潍县商人大多把资本投入银钱业。民国初年,随着烟草的广泛种植,以及20世纪20年代织布业成为潍县主要商业命脉,不少富绅将资本逐渐转移到这两个行业。随着烟台、青岛的相继开埠以及胶济铁路、烟潍公路的通车,舶来品逐渐进入潍县境内,洋货在商品流通中所占的比重不断增加,潍县的商品流通结构形成了土洋货双向流通的新格局。潍县商业的日臻兴盛使得因所从事的传统手工业解体而破产的部分农民进入城市谋生,成为市民,商业的繁华推动当局改造完善一些城市基础设施,这一切都促进了近代潍县城市化的发展。(1)根据材料,概括近代潍县商业贸易变迁的表现。
(2)根据材料并结合所学知识,简述近代烟台商业贸易变迁的背景。
20.阅读材料,回答问题(14分)
材料一 京杭大运河,简称大运河,是古代一项伟大的水利工程。春秋末期,吴王夫差开凿连通长江与淮河的运河-邗沟。隋统一后,隋炀帝征发民夫开凿了以东都洛阳为中心,北抵涿郡,南至余杭,全长2500公里的大运河,沟通了海河、黄河、淮河、长江、钱塘江五大水系,对南北经济文化交流、维护全国统一作用显著。此后,唐、宋、元均重视漕运,在整治河道的同时建立了漕运仓储制度。大运河的辉煌是在明清时期,中央设置京畿都漕运司,以漕运使主之;地方以府佐、院道和科道官吏掌管本地漕事。
晚清大运河的衰败是多种原因造成的。1851年的农民起义动摇了清政府的统治,战乱中江浙一带的漕运几乎处于瘫痪状态。铁路的兴起对大运河漕运打击沉重,原先需经数月以上的运输时间,现在快则不足10天,慢则一月以内就可以运入京城。1901年,清政府废除漕运制度,大运河多处淤塞,曾经的辉煌逐渐变成了历史的记忆。
-摘编自胡梦飞《辉煌与没落-明清大运河漕运的兴衰》
材料二 1953年后兴建江阴船闸和杨柳青、宿迁千吨级船闸,开始了对大运河的部分恢复和扩建工作、结合南水北调工程,重点扩建了滁州至长江的河段,使运河单向年通过能力达到近8000万吨,并扩大了沿岸灌溉面积和排涝面积,取得了多方面的效益。2006年,京杭大运河被国务院批准列入第六批全国重点文物保护单位名单。2014年,大运河项目成功入选《世界文化遗产名录》,成为中国第46个世界遗产项目。
-摘编自刘璐《京杭大运河以世界开凿最早里程最长航运能力最大的美名驰名天下》(1)根据材料一并结合所学知识,概括大运河发展呈现的特点及近代走向衰败的原因。
(2)根据材料二并结合所学知识,说明建国后大运河建设的作用。
(3)根据材料并结合所学知识,简析大运河兴衰的历史启示。高二历史参考答案
1-5DCBCD6-10ACABB11-16CDDCCB
17.【答案】
(1)趋向:欧美各国来华贸易的商船数量不断增加;外国市场与中国经济的联系日益紧密。原因:地理大发现后到工业革命时期,西方航海贸易势力纷纷东扩,东西方原来相对封闭、各自发展的格局逐渐被打破;清代前期商业性农业及民营手工业的发展,国内商品流通日趋增加,东南沿海地区对外贸易日益活跃;清代前期“海禁”政策的逐步解除,海外市场的拓展,中国商品具有强劲的竞争力。
(2)政策:英国工业革命时期推行自由贸易政策。
影响:使英国顺利完成了工业化,巩固了英国的世界贸易优势地位和世界工厂地位,同时,密切了世界各地的经济联系,推动了资本主义世界市场的形成和发展。
(3)启示:国际经济环境的变动影响社会经济的发展;经济政策的调整推动社会经济的发展。
18.【答案】
(1)原因:注重科研体制创新和变革;忧患意识成为科研的重要推动力;把握三次科技革命的机遇;德国走向统一。
(2)共性:实行国家干预经济模式和科教兴国战略;科技发展与工业发展相结合;注重科技创新。
影响:日本成为世界经济强国;为世界科技发展做出了贡献;促使日本右翼势力不断抬头。
19.【答案】
(1)表现:洋商涌入,商业结构改变;资本从银钱业流向烟草业和织布业;商人资本不断壮大;商品流通形成了土洋货双向流通的新格局;城市规模的扩大,城市基础设施得到发展。
(2)背景:西方列强的侵略;烟台等城市成为通商口岸;近代交通的发展;资本主义世界市场的形成。
20.【答案】
(1)特点:历史悠久,修建时间早;功能多样,兼具政治和经济功能;规模大,涉及区域多;具有时代性,随时代发展而兴衰。
原因:太平天国运动,战乱频繁,政局动荡;新式交通工具的使用;漕运制度的废除;列强的经济侵略,西方工业文明的冲击。
(2)推动工业化发展与社会主义建设,促进交通运输业的进步,加快城市化进程,有利于农业发展,改善民生;保护传统文化,是人类宝贵的文化遗产。
(3)国家和政府要重视大运河的利用与开发;要随时代的变化而创新其功能,以人民的福祉为宗旨;民众要积极参与文化遗产的保护与传承。
相关试卷
这是一份陕西省西安市蓝田县城关中学大学区联考2024-2025学年高一上学期期中历史试题,共11页。试卷主要包含了单选题,材料题等内容,欢迎下载使用。
这是一份陕西省西安市蓝田县城关中学大学区联考2024-2025学年高一上学期期中历史试题(解析版),共13页。试卷主要包含了汉文帝时贾谊上《治安策》,指出,唐朝时,西州,唐朝士人存在“觅举” 风气,魏源论及元代省域时写道等内容,欢迎下载使用。
这是一份陕西省西安市蓝田县城关中学大学区联考2024-2025学年高一上学期11月期中考试历史试题,共6页。试卷主要包含了汉文帝时贾谊上《治安策》,指出,唐朝时,西州,唐朝士人存在“觅举”的风气,宋代前,谏官和御史,魏源论及元代省域时写道等内容,欢迎下载使用。

