还剩4页未读,
继续阅读
2024-2025学年度吉林省长春市第十七中学高一上学期期中考试历史试题
展开相关试卷
吉林省长春市第十七中学2024-2025学年高一上学期期中考试历史试题:
这是一份吉林省长春市第十七中学2024-2025学年高一上学期期中考试历史试题,文件包含历史期中试题B5纸排版pdf、历史创建考试所需材料1docx、历史期中答案料1docx、长春市第十七中学高一历史期中答题卡pdf等4份试卷配套教学资源,其中试卷共11页, 欢迎下载使用。
吉林省长春市第二实验中学2024-2025学年高一上学期期中考试历史试题:
这是一份吉林省长春市第二实验中学2024-2025学年高一上学期期中考试历史试题,文件包含5165A历史pdf、5165A历史DApdf、5165A历史彩卡pdf等3份试卷配套教学资源,其中试卷共10页, 欢迎下载使用。
吉林省长春市第十七中学2024-2025学年高一上学期10月月考历史试题(解析版):
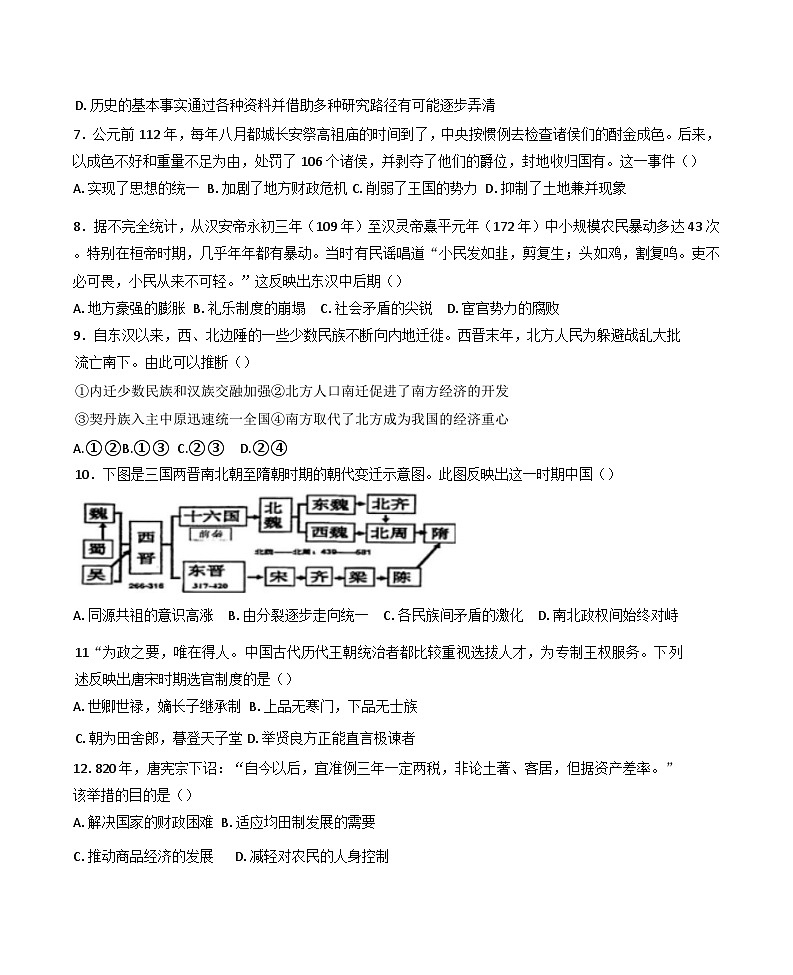
这是一份吉林省长春市第十七中学2024-2025学年高一上学期10月月考历史试题(解析版),共14页。

