河南省安阳市2023—2024学年高二(上)期末历史试卷(解析版)
展开
这是一份河南省安阳市2023—2024学年高二(上)期末历史试卷(解析版),共14页。
1.答题前,考生务必将自己的姓名、考生号填写在试卷和答题卡上,并将考生号条形码粘贴在答题卡上的指定位置。
2.回答选择题时,选出每小题答案后,用铅笔把答题卡对应题目的答案标号涂黑。如需改动,用橡皮擦干净后,再选涂其他答案标号。回答非选择题时,将答案写在答题卡上。写在本试卷上无效。
3.考试结束后,将本试卷和答题卡一并交回。
一、选择题:本题共16小题,每小题3分,共48分。在每小题给出的四个选项中,只有一项是符合题目要求的。
1. 春秋时期的史书中,公室旧贵族集团的不断衰落和卿大夫集团的崛起占据着大量篇幅。比,如鲁宣公十五年楚庄王围宋时,两国大夫私自和谈而国君却无可奈何。这反映出当时( )
A. 诸侯采用新选官制度B. 政治权力的下移趋势
C. 官僚政治制度已产生D. 改革和变法运动兴起
【答案】B
【解析】
本题是单类型单项选择题。据本题主题干的设问词,可知这是本质题。据本题时间信息可知准确时空是:春秋时期中国。根据材料可知,春秋时期的史书中,公室旧贵族集团的不断衰落和卿大夫集团的崛起占据着大量篇幅,这反映出当时权力中心下移的趋势明显,B项正确;新选官制度出现、官僚政治制度产生、改革和变法运动主要发生在战国时期,排除A、C、D三项。故选B项。
2. 公元前5世纪,雅典的立法权掌握在公民大会手中。公元前4世纪,公民大会的立法权移交给新设立的立法委员会,公民大会通过的法令有时要受到陪审法庭的审查。这反映出( )
A. 公民大会不再是最高权力机关B. 陪审法庭的地位明显提高
C. 三权分立与制衡体制逐渐形成D. 民主政治得到一定发展
【答案】D
【解析】
本题是单类型单项选择题。据本题主题干的设问词,可知这是本质题。据本题时间信息可知准确时空是:古代世界。根据材料可知,公元前4世纪,公民大会的立法权被剥夺并被移交给新设立的立法委员会,且公民大会通过的法令有时还要受到陪审法庭的审查,可知当时公民大会权力受到了更多约束,这体现了分权制衡趋势,反映出民主政治进一步发展,D项正确;仅从公民大会权力受制约不能得出其不再是最高权力机关的结论,排除A项;仅凭材料无法得出“陪审法庭的地位明显提高”,排除B项;材料看不出三权分立与制衡体制,排除C项。故选D项。
3. 1905年,直隶总督袁世凯领衔,盛京将军赵尔巽、湖广总督张之洞、两江总督周馥、两广总督岑春煊、湖南巡抚端方六名大员联名上《立停科举推广学校折》,要求立即废除科举。该奏请很快被批准。清政府废科举旨在( )
A. 稳定封建统治B. 安抚地方要员
C. 压制反清革命D. 拯救民族危机
【答案】A
【解析】
本题是单类型单项选择题。据题干设问词,可知这是目的题。据题干时间信息可知准确时空是1905年。清政府废科举主要是因为其封建统治危机日益严重,为了稳定自身封建统治的需要,A项正确;废科举与安抚地方要员无关,排除B项;废科举兴学校是为清政府提供人才,不是压制反清革命,排除C项;拯救民族危机不是废科举的根本目的,排除D项。故选A项。
4. 下表为拿破仑颁布的《法国民法典》概况。据此可知,该法典( )
A. 以罗马法为基础B. 注重保护私有财产
C. 提倡自由和平等D. 反专制色彩的浓厚
【答案】B
【解析】
本题是单类型单项选择题。据本题主题干的设问词,可知这是推断题。据本题时间信息可知准确时空是:近代法国。根据材料可知,该法典共三编,其中两编大部分条文内容都涉及私有财产,可见它注重保护私有财产,B项正确;《法国民法典》属于大陆法系,受到罗马法的影响,但材料未体现该法典以罗马法为基础,排除A项;材料强调该法典注重保护私有财产,未涉及自由和平等,排除C项;材料强调该法典注重保护私有财产,“反专制色彩的浓厚”不符合材料主旨,排除D项。故选B项。
5. 1947年6月,东蒙银行改组为内蒙古银行。内蒙古银行成立后即发行“内蒙古各旗县公私款通用地方流通券”(统称内蒙币)。1950年,内蒙古在全区范围内用人民币取代内蒙币。这一变化反映出当时( )
A. 民族区域自治制度的建立B. 各民族认同新政府
C. 人民币开始成为法定货币D. 新中国金融的统一
【答案】D
【解析】
本题是单类型单项选择题。据本题主题干的设问词,可知这是本质题。据本题时间信息可知准确时空是:近现代中国。根据材料“1950年,内蒙古在全区范围内用人民币取代内蒙币”可知,内蒙古自治区的货币由内蒙币变为人民币,这反映出1950年国家金融领域货币的统一,D项正确;内蒙古民族区域自治制度早在1947年5月建立,这不能解释1950年改用人民币的原因,排除A项;材料仅显示内蒙古自治区改用人民币,不能据此得出“各民族认同新政府”,排除B项;1948年人民币发行后就成为法定货币,排除C项。故选D项。
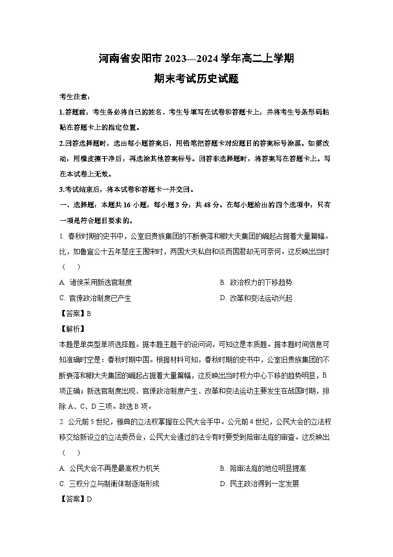
6. 居延是汉代西北地区的军事重镇,在此出土的汉简中有一简(下图)记载主管侦察、报警官员礼忠的情况。这反应出,汉代( )
A. 监察制度细致B. 赋税来源广泛
C. 户籍管理严格D. 官员财产公开
【答案】C
【解析】
本题是单类型单项选择题。据题干设问词,可知这是本质题。据题干时间信息可知准确时空是汉代。汉代对西北一个主管侦察、报警的官员的籍贯、仆奴、财产等进行详细统计,可知当时户籍管理严格,C项正确;A项错把户籍管理制度解读为监察制度,排除A项;从材料中看不出赋税来源广泛,排除B项;此简在当时属于政府户籍档案,并不对社会公开,排除D项。故选C项。
7. 北魏孝文帝曾于太和十二、十三年两次下诏,不仅要求全国普遍修治水田,还要求派遣熟悉水工的工匠前往,进行技术指导。这说明,当时( )
A. 生产力水平明显提高B. 全国经济得到恢复发展
C. 统治者提倡精耕细作D. 政府鼓励发展庄园经济
【答案】C
【解析】
本题是单类型单项选择题。据本题主题干的设问词,可知这是本质题。据本题时间信息可知准确时空是:魏晋时期中国。根据材料可知,北魏孝文帝两次下诏兴修水利,体现了他对农业的重视,反映了他提倡精耕细作,C项正确;材料不涉及生产力水平提高,排除A项;不能把修水利等同于经济恢复发展、政府鼓励发展庄园经济,排除B、D两项。故选C项。
8. 西班牙史学家奥维多于1526年、1537年先后出版了《西印度自然简史》《西印度自然通史》,书中都有专门章节描述玉米的种植和用途等。此后,记载、描述、研究玉米的欧洲人及其著述逐渐增多。这反映了当时( )
A. 玉米在欧洲的种植和推广B. 欧洲人把玉米当成了主食
C. 科学家对美洲的兴趣大增D. 欧洲与美洲物种交流频繁
【答案】A
【解析】
本题是单类型单项选择题。据本题主题干的设问词,可知这是本质题。据本题时间信息可知准确时空是:近代世界。根据材料“书中都有专门章节描述玉米的种植和用途等”可知,16世纪的西欧著作中便出现了玉米的记载,之后逐步增多,而玉米原产于美洲,体现了玉米在欧洲种植并逐步推广,A项正确;欧洲的主食还是小麦和大米,并非玉米,排除B项;材料体现的是史学家,而非科学家,排除C项;仅凭玉米不能得出“欧洲与美洲物种交流频繁”,排除D项。故选A项。
9. 元政府明确要求官方在采买中增加棉布收购数量,并使之成为惯例。成宗元贞二年(1296年),正式将棉布纳入政府的税赋中。大德六年(1302年),在江西行省的临江路,棉布开始取代麻布。这反映出当时( )
A. 棉织机成为重要生产工具B. 棉布是民众主要衣料
C. 江南经济重心地位的凸显D. 民营手工业后来居上
【答案】A
【解析】
本题是单类型单项选择题。据本题主题干的设问词,可知这是本质题。据本题时间信息可知准确时空是:元代中国。根据材料可知,元代用棉布交税,政府采买棉布,一些地区棉布已开始取代麻布,可见当时棉布产量增加,生产扩大,侧面反映了棉织机成为重要生产工具,A项正确;明代棉布成为民众主要衣料,排除B项;仅凭江西行省临江路棉布取代麻布,看不出江南经济重心地位的凸显,排除C项;仅凭棉布在当时生产的扩大,看不出“民营手工业后来居上”,排除D项。故选A项。
10. 1873年1月,招商局在上海正式开局,其中官股10万两,商人朱其昂及其弟各10万两,李鸿章5万两,轮船4艘,从事江浙漕粮运输及各种客货运输业务。这反映出该局( )
A. 利于政府创办军事工业B. 吸纳了一定的民间资本
C. 成为洋务派的投资重点D. 增加了政府的财政收入
【答案】B
【解析】
本题是单类型单项选择题。据题干设问词,可知这是本质题。据题干时间信息可知准确时空是1873年。由材料中商人“朱其昂及其弟各10万两”可知,该局吸纳了一定的民间资本,B项正确;上海轮船招商局不属于军事工业,排除A项;洋务派投资的重点在于军事工业,民用企业只是为军事工业提供资金支持的,排除C、D项;故选B项。
11. 据考古发现,公元前28世纪中叶埃及法老就率领船队从尼罗河进入地中海,最后抵达腓尼基海滨进行贸易活动。法老还派出商队从尼罗河出发抵达今天的苏丹等地。这说明当时埃及( )
A. 实行重商主义政策B. 对外贸易对国家意义重大
C. 农业文明闻名于世D. 是沟通东西方贸易桥梁
【答案】B
【解析】
本题是单类型单项选择题。据本题主题干的设问词,可知这是本质题。据本题时间信息可知准确时空是:古代埃及。根据材料可知,公元前28世纪中叶埃及法老亲自率船队开展对外贸易,说明当时对外贸易对埃及意义重大,B项正确;重商主义是欧洲封建时代的经济政策,排除A项;仅凭材料看不出埃及农业文明闻名于世、沟通东西方贸易的桥梁作用,排除C、D两项。故选B项。
12. 据统计,16世纪最初的5年里,葡萄牙香料贸易金额由22万英镑迅速上升至230万英镑,16世纪末世界金银总产量中有83%被西班牙占有。形成这种状况的主要原因是( )
A. 世界市场扩大和商品交流不断B. 西欧国家较少参与殖民活动
C. 葡萄牙和西班牙主导世界贸易D. 欧洲殖民者热衷于三角贸易
【答案】C
【解析】
本题是单类型单项选择题。据本题主题干的设问词,可知这是原因题。据本题时间信息可知准确时空是:近代世界。根据材料可知,16世纪西班牙掠夺的金银数量惊人、葡萄牙从香料贸易中牟取暴利,这主要是由于当时两国主导国际贸易,C项正确;世界市场扩大和商品交流不断,是当时西欧各国共有的特征,不是西、葡获利丰厚的主要原因,排除A项;当时西欧国家竞相从事殖民活动,排除B项;从事三角贸易并不影响掠夺金银和香料,排除D项。故选C项。
13. 按照IMF(国际货币基金组织)的规定,接受IMF的国际贷款援助的国家,必须在IMF的指导下进行一系列的经济整顿和政治改革,受援国政府实行的重大政治、经济举措也都需要得到IMF的首肯。此规定( )
A. 便利北约插手各国事务B. 势必造成南北问题严重
C. 是美国冷战政策反映D. 影响该机构作用的发挥
【答案】D
【解析】
本题是单类型单项选择题。据本题主题干的设问词,可知这是推断题。据本题时间信息可知准确时空是:现代世界。根据材料“接受IMF的国际贷款援助的国家,必须在IMF的指导下进行一系列的经济整顿和政治改革,受援国政府实行的重大政治、经济举措也都需要得到IMF的首肯”可知,该规定会使受援国担忧自己独立自主的地位受此规定的干扰,进而影响该机构援助效果的发挥,D项正确;该机构并不被北约控制,排除A项;南北问题是发达国家和发展中国家的发展差距问题,IMF是经济机构,在金融危机、地震等时给予及时援助,这项规定不会造成南北问题严重,B项错误;国际货币基金组织成立于1945年,此时冷战尚未开始,排除C项。故选D项。
14. 下表为明清时期江南地区市镇分布统计情况。据此可知,明清时期江南地区( )
A. 城乡经济联系密切B. 商业环境宽松
C. 市镇经营方式多样D. 小农经济解体
【答案】A
【解析】
本题是单类型单项选择题。据本题主题干的设问词,可知这是推断题。据本题时间信息可知准确时空是:明清时期中国。根据表格信息可知,市镇是沟通城乡经济的纽带,明清时期江南地区专业化市镇的兴起,反映了当地城乡经济联系的密切,A项正确;市镇经济兴起不等于商业经营宽松,且当时明清政府都厉行重农抑商政策,排除B项;材料看不出市镇经营方式多样,排除C项;小农经济解体发生在鸦片战争后,排除D项。故选A项。
15. 下列两幅图片反映出20世纪80年代以来,广州( )
图1 1983年广州建成的区庄立交桥 图2 2023年广州地铁线路图
A. 市容越变越美B. 城市文明程度高
C. 深化改革开放D. 城市化快速发展
【答案】D
【解析】
本题是单类型单项选择题。据本题主题干的设问词,可知这是本质题。据本题时间信息可知准确时空是:现代中国。根据图片信息可知,从20世纪80年代广州建成的立交桥到2023年广州的发达的地铁线路图可以看出,广州城市基础设施不断改进,体现了广州城市化进程迅猛发展,D项正确;立交桥和地铁的建立不代表市容美丽,排除A项;城市文明主要体现在市民素质,排除B项;仅凭材料不能得出改革开放深化的结论,只能体现广州城市化的快速发展,排除C项。故选D项。
16. 1956年,新中国第一个生产载重汽车的工厂——长春第一汽车制造厂生产出第一辆汽车,长春也由此成为我国的汽车城;同年,新中国第一个飞机制造厂——沈阳飞机制造厂试制成功第一架喷气式飞机。这说明新中国( )
A. 将东北作重工业基地B. 城市交通得到根本改变
C. 交通领域取得重大突破D. 科技创新促进交通进步
【答案】C
【解析】
本题为单类型单项选择题。根据设问可知,这是本质题。时空范围为1956年(中国)。1956年长春一汽生产出第一辆汽车,沈阳飞机制造厂试制成功第一架喷气式飞机,这说明新中国在交通领域取得重大突破,C项正确;仅凭长春一汽和沈阳飞机制造厂,不能得出当时国家将东北作为重工业基地的结论,排除A项;材料反映一五计划的成就,中国工业化发展刚刚起步,仅凭材料不能得出城市交通从根本上改变,B项表述绝对,排除B项;材料未显示新中国的科技创新,排除D项。故选C项。
二、非选择题:本题共4小题,共52分。
17. 阅读材料,完成下列要求
材料一 “汉兴……高祖以是约法省禁轻田租,十五而税一”。文帝时期,有“田租减半”之诏,景帝时(前155年)复“三十税一”制。东汉时,刘秀曾实行“什一之税”,不久又恢复“三十税一”旧制。汉初规定,不分男女,每人每年缴纳“口赋”20钱;15岁至56岁,不分男女,每人每年征112钱,谓之“一算”。据《三国志·魏志·武帝记》记载,曹魏“其收田租亩四升,户出绢二匹、绵二斤而已,他不得擅兴发。郡国守相,明检察之,无令强民有所隐藏,而弱民兼赋也”。
——摘编自王文东《浅析中国古代赋税制度的发展演变》
材料二 秦汉至明清各朝赋役制度屡有更改变化,考察时有四个方面值得注意:①赋与役分和合及其程度;②赋与役各自所占的比重;③赋役征派的主要依据或标准;④赋役的课征形态。若从这四方面纵观我国封建赋役制度的演变过程,唐代废租庸调制而实行两税法,是一个转折性变化,一个区分阶段性的标志。
——摘编自林正根《隋唐至明清土地、赋役与农民起义问题》
(1)根据材料一,概括汉代与曹魏赋税制度的不同之处。
(2)根据材料一、二并结合所学知识,说明两税法是“一个转折性变化,一个区分阶段性的标志”的理由。
(3)根据上述材料及所学知识,谈谈中国古代赋税制度的变革和演变对当今社会税制变革的启示。
【答案】(1)不同之处:土地税的征收标准,汉代是按土地的收成量,曹魏是按亩计算;户口税的征收标准,汉代是按人口,曹魏是按户;户口税的征收形式,汉代征收钱币,曹魏征收实物。(言之成理即可)
(2)理由:两税法实施前,租庸调制及之前的赋役制,赋役相分离,名目繁多;课征依据主要是丁、户、口,田亩、资产居次要地位;两税法实施前,课征形态以实物为主。两税法及其后,赋役渐趋合一,名目简化;课征以田亩、资产为主要标准,丁、户、口次之;课征形态虽以实物为主,但货币形态不断上升。(言之成理即可)
(3)启示:税制变革必须基于国内的政治、经济形势变化;税制变革必须考虑财政状况的变革;税制变革要贴近民生;税制变革要以满足“社会共同需要”为制度落脚点,须与时俱进。(任答1点,言之成理即可)
【解析】
【小问1】
本题是对比类材料分析题。时空是古代中国。根据材料一“高祖以是约法省禁轻田租,十五而税一”“其收田租亩四升”可知,土地税的征收标准,汉代是按土地的收成量,曹魏是按亩计算;根据材料一“不分男女,每人每年缴纳“口赋”20钱”“户出绢二匹、绵二斤而已”可知,户口税的征收标准,汉代是按人口,曹魏是按户;根据材料一“每人每年征112钱”“绢二匹、绵二斤”可知,户口税的征收形式,汉代征收钱币,曹魏征收实物。
【小问2】
本题是特点类材料分析题。时空是古代中国。根据材料二“赋与役分和合及其程度”可知,两税法实施前,租庸调制及之前的赋役制,赋役相分离,名目繁多;根据材料二“赋役征派的主要依据或标准”可知,课征依据主要是丁、户、口,田亩、资产居次要地位;根据材料二“赋役的课征形态”可知,两税法实施前,课征形态以实物为主。结合所学两税法的相关知识可知,两税法及其后,赋役渐趋合一,名目简化;课征以田亩、资产为主要标准,丁、户、口次之,课征形态虽以实物为主,但货币形态不断上升。
【小问3】
本题是认识类材料分析题。时空是现代中国。对当今社会税制变革的启示从基于国情、符合人民需要等情况进行叙述,如税制变革必须基于国内的政治、经济形势变化;税制变革必须考虑财政状况的变革;税制变革要贴近民生;税制变革要以满足“社会共同需要”为制度落脚点,须与时俱进。
18. 阅读材料,完成下列要求。
材料一 “榷场,与敌国互市之所也。皆设场官,严厉禁,广屋宇,以通二国之货,岁之所获亦大有助于经用焉。”从1120年到1142年,宋、金忙于战事,双方对建立榷场贸易的问题仅进行商讨。绍兴和议后的1142年5月,双方榷场贸易建立起来。宋金对峙时期,政府三令五申,不许民间过界买卖,但无法禁止,政府出面建榷场,顺应并承认民间经济交往。
——摘编自靳华《宋、金榷场贸易的特点》
材料二 南方各省商人赴东北贸易始于康熙中叶的海禁开放后。如康熙四十九年,上海县上字73号商船“装载各客布匹、瓷器,货值数万金,由海关输税前往辽东贸易”;华亭县华字90号商船领有“县照及江南海关部牌,揽装茶叶、布、碗等货”“前往关东贸易”。康熙后期大量南方海商前往辽东半岛,乾隆以降南方海船到辽东贸易的数量大大增加,位于渤海湾西岸的锦州开始成为闽广商人贸易的重要港口。东北向南方输出的主要是农副产品,从南方输入以棉布等手工业品为主。
——摘编自许檀《清代前中期东北的沿海贸易与营口的兴起》
(1)根据材料一并结合所学知识,说明南宋与金榷场贸易开展的背景。
(2)根据材料二,说明清代前期江南与东北贸易的意义。
(3)根据材料一、二并结合所学知识,简析南宋与清代前期影响区域贸易发展的因素。
【答案】(1)背景:双方战事结束;民间经济交往发展;民族间交流交融加强。(言之成理即可)
(2)意义:密切了江南与东北经济联系;促进了江南与东北经济发展;推动了长途贸易发展;促进了海运贸易的发展。(任答3点,言之成理即可)
(3)因素:政局的稳定;统治者政策;区域经济差异;商人群体的推动。
【解析】
【小问1】
本题为背景类材料题。时空范围为古代(中国)。背景:根据材料“绍兴和议后的1142年5月,双方榷场贸易建立起来”可知,双方战事结束;根据材料“宋金对峙时期,政府三令五申,不许民间过界买卖,但无法禁止,政府出面建榷场,顺应并承认民间经济交往”可知,民间经济交往发展;根据所学知识可知,民族间交流交融加强。
【小问2】
本题为影响类材料题。时空范围为清代前期(中国)。意义:根据材料“东北向南方输出主要是农副产品,从南方输入以棉布等手工业品为主”可知,密切了江南与东北经济联系;根据材料“乾隆以降南方海船到辽东贸易的数量大大增加,位于渤海湾西岸的锦州开始成为闽广商人贸易的重要港口”可知,促进了江南与东北经济发展;江南与东北的贸易推动了长途贸易发展;根据材料“装载各客布匹、瓷器,货值数万金,由海关输税前往辽东贸易”可知,促进了海运贸易的发展。
【小问3】
本题为背景类材料题。时空范围为古代(中国)。因素:从南宋与金的贸易来看,政局的稳定;根据材料“南方各省商人赴东北贸易始于康熙中叶的海禁开放后”可知,统治者政策;根据材料“东北向南方输出的主要是农副产品,从南方输入以棉布等手工业品为主”可知,区域经济差异;根据材料“康熙后期大量南方海商前往辽东半岛,乾隆以降南方海船到辽东贸易的数量大大增加”可知,商人群体的推动。
19. 阅读材料,完成下列要求。
材料一 自19世纪中叶开埠以来,随着生产力的发展和城市化的步步推进,上海转变为世界的“东方巴黎”,成为中国最为现代化的都市,英文mdern在上海有了它的第一个译音——摩登。城市化伴随着上海的国际化、商业化、现代化,使其成为中国现代化城市的象征。城市化和工业化都离不开人口的增加。上海的城市化也同样表现为人口集中和城市人口的不断增加。中国早期的城市化更多是在外力推动下,以商业化为主要动力。在经济因素推动的人口聚集过程中,商业贸易成为其中更重要、更突出的一大环节。随商业贸易而移民上海的商人成为上海都市移民中重要的一部分。
——摘编自艾萍《近代上海城市化特征初探》
材料二 19世纪中叶以后,中国城市出现了不同于乡村的变化,形成了城乡分离的趋势。近代城市从物质外观到文化样式上都呈现出了迥异于传统乡村的新局面。然而在近代中国,城市化进程并不是一个普遍的问题。在全国范围内,中国近代城市的变迁不仅有着明显的不同步性,而且也因城市近代化进程的差异性与不平衡性,形成了相互对立的两个世界。
——摘编自翟志宏《论中国近代城市化进程中的文化冲突和价值演变》
(1)根据材料一并结合所学知识,概括近代上海城市化的特征。
(2)根据材料一、二并结合所学知识,简析推动近代中国城市化进程的因素。
【答案】(1)特征:逐步推进;国际化程度高;以商业为主要推动力;移民占有重要地位;具有半殖民地色彩。(任答3点,言之成理即可)
(2)因素:中国社会性质的变化;通商口岸的开放;租界的划定;生产力的发展;工商业的发展;近代企业发展;人口的增加。(任答3点,言之成理即可)
【解析】
【小问1】
本题是特点类材料分析题。时空是近代中国。根据材料一“自19世纪中叶开埠以来,随着生产力的发展和城市化的步步推进”可知,逐步推进;根据材料一“成为中国最为现代化的都市”可知,国际化程度高;根据材料一“中国早期的城市化更多是在外力推动下,以商业化为主要动力”可知,以商业为主要推动力;根据材料一“随商业贸易而移民上海的商人成为上海都市移民中重要的一部分”可知,移民占有重要地位;根据材料一“19世纪中叶开埠”可知,具有半殖民地色彩。
【小问2】
本题是背景类材料分析题。时空是近代中国。根据材料二“19世纪中叶以后”并结合所学可知,中国社会性质的变化;根据材料二“自19世纪中叶开埠”可知,通商口岸的开放,租界的划定;结合所学可知,生产力的发展;根据材料二“以商业化为主要动力”可知,工商业的发展;根据材料二“城市化伴随着上海的国际化、商业化、现代化,使其成为中国现代化城市的象征”并结合所学可知,近代企业发展;根据材料二“城市化和工业化都离不开人口的增加”可知,人口的增加。
20. 阅读材料,完成下列要求。
材料
——摘编自李詹《近代欧洲民族主义的蜕变和亚非拉应激型民族主义的兴起》
根据材料并结合所学知识,就材料整体或任选一个阶段围绕“近代欧洲民族主义”拟定一个论题,并予以阐述。(要求:论题明确,持论有据,论证充分,表达清晰。)
【答案】论题:17—18世纪是近代欧洲民族主义形成的重要阶段。
阐述:17世纪欧洲各国都强调国家利益至上,国家之间利益纷争加剧;格劳秀斯的《战争与和平法》确定了国际法的主体是主权国家;1648年形成的威斯特伐利亚体系确立了国际关系中的国家领土、主权和独立等原则;近代外交制度也在欧洲建立起来。这些体现了17世纪欧洲民族国家意识觉醒,民族主义的形成。18世纪,法国大革命促进了欧洲各国民族意识的进一步觉醒,表现在:个人对国家的忠诚越来越超过对国王和宗教的忠诚;各国都鼓励和组织对爱国人士的崇拜,出现国旗、国歌和各种国家节日;国家在人们的意识中日益重要;欧洲各专制王权国家变为具有独立主权的民族国家。(言之成理即可)
总之,17—18世纪,随着国家主权意识的加强和反封建斗争的兴起,近代欧洲民族主义形成。
【解析】
本题是论述题之历史事物阐释题,时空是近代欧洲。设问是就材料整体或任选一个阶段围绕“近代欧洲民族主义”拟定一个论题,并予以阐述。首先,根据材料“近代欧洲民族主义的形成”及所学可得出论题:17—18世纪是近代欧洲民族主义形成的重要阶段。其次,结合所学知识可知,分别从《战争与和平法》的内容;威斯特伐利亚体系的影响;法国大革命的影响等方面分析说明,例如:17世纪欧洲各国都强调国家利益至上,国家之间利益纷争加剧;格劳秀斯的《战争与和平法》确定了国际法的主体是主权国家;1648年形成的威斯特伐利亚体系确立了国际关系中的国家领土、主权和独立等原则;近代外交制度也在欧洲建立起来。这些体现了17世纪欧洲民族国家意识觉醒,民族主义的形成。18世纪,法国大革命促进了欧洲各国民族意识的进一步觉醒,表现在:个人对国家的忠诚越来越超过对国王和宗教的忠诚;各国都鼓励和组织对爱国人士的崇拜,出现国旗、国歌和各种国家节日;国家在人们的意识中日益重要;欧洲各专制王权国家变为具有独立主权的民族国家。最后,总结升华,明确主旨,17—18世纪,随着国家主权意识的加强和反封建斗争的兴起,近代欧洲民族主义形成。注意史实正确,史论结合,逻辑清晰。目录
主要内容
涉及法律条文
第一编人
民事权利的享有及消失
从第7条至第515条
第二编财产法
关于财产和所有权的规定
从第516条到710条
第三编取得财产所有权的各种方法
关于取得财产各种方法的规定
从第711条到第2281条
侯长。得广昌里公乘礼忠年卅
小奴二人直三万。用马五匹直二万。宅一区万
大婢一人二万。牛车二两直四千。田五顷五万
轺车一乘直万。服牛二六千·凡赀直十五万
蚕桑与丝织市镇
唐栖、硖石、南浔、菱湖、双林、王江泾、濮院、盛泽、震泽等
棉花与棉纺织市镇
三林塘、朱家角、江湾、罗店、南翔、新泾、枫泾等
米粮市镇
枫桥、浒墅关、黎里等
以冶铁著称
嘉兴炉镇、吴江村等
以陶业著称
嘉兴千家窑、杭州瓶窑镇等
阶段
演变特点
中世纪末期
近代欧洲民族主义的缘起
17—18世纪
近代欧洲民族主义的形成
19世纪至一战前后
近代欧洲民族主义的发展和扩散
相关试卷
这是一份河南省驻马店市2023-2024学年高二(上)期末历史试卷(解析版),共16页。试卷主要包含了本卷命题范围, 《唐律疏议》记载, 《宋史·选举志》载等内容,欢迎下载使用。
这是一份河南省郑州市2023-2024学年高二(上)期末历史试卷(解析版),共21页。试卷主要包含了选择题,非选择题等内容,欢迎下载使用。
这是一份河南省新乡市2023-2024学年高二(上)期末历史试卷(解析版),共15页。试卷主要包含了本试卷主要考试内容, 乾隆四十三年等内容,欢迎下载使用。

