九年级上学期物理期末考试模拟测试(解析版)-A4
展开
这是一份九年级上学期物理期末考试模拟测试(解析版)-A4,共24页。试卷主要包含了测试范围,g=10N/kg,下列有关电现象的说法正确的是,对下列图中各现象的描述正确的是等内容,欢迎下载使用。
注意事项:
1.测试范围:苏科版九年级上册第11~14章、九年级下册第15章。
2.g=10N/kg。
第Ⅰ卷 选择题
一、选择题(本题共12小题,每小题2分,共24分。在每小题给出的四个选项中,只有一项是符合题目要求的)
1.小明在用橙子做水果电池时,用导线将电压表的两个接线柱分别连在铜片和锌片上,观察到电压表指针如图所示。下列说法正确的是( )
A.该水果电池的铜片端是负极B.该水果电池两端的电压为3V
C.该电池内部的电流方向是从铜片到锌片D.该现象说明橙子内部是导体
【答案】D
【详解】A.由图得,电压表正向偏转,说明与电压表正接线柱相连接的铜片端是正极,故A错误;
B.电压表测量水果电池的电压,电压表量程选用0~3V,分度值为0.1V,示数为0.6V,则该水果电池两端的电压为0.6V,故B错误;
C.铜片失去电子带正电,锌片得到电子带负电,该电池内部的电子移动方向是从铜片到锌片,电流方向与电子移动方向相反,则该电池内部的电流方向是从锌片到铜片,故C错误;
D.该现象说明橙子内部的电子会发生定向移动,是导体,故D正确。
故选D。
2.小明在学习了功、功率和机械效率的知识后,总结了如下规律,你认为正确的是( )
A.机械做功越快,机械效率越高
B.机械做功越多,机械效率越高
C.机械的功率越小,机械做功越慢
D.机械越省力,机械的功率越大
【答案】C
【详解】A.机械做功越快表示功率越大,而功率与机械效率是两个完全不同的概念,故A错误;
B.机械做功越多,但不知道有用功多少,故机械效率也无法判断,故B错误;
C.功率是描述物体做功快慢的物理量,则功率小的机器做功慢,故C正确;
D.机械效率与机械是否省力没有关系,故D错误。
故选C。
3.如图所示,灯的电阻不随温度变化,闭合开关后,发现灯比亮,电压表的示数为3V,电流表的示数为0.2A。则( )
A.灯的功率小于0.6WB.灯的电阻小于15Ω
C.通过导线①的电流小于0.4AD.若拆下导线②,灯仍比亮
【答案】B
【详解】分析电路可知,电阻R1、与R2并联,电流表测L2这条支路的电流,电压表测电源电压。由此可知:
A.灯L1比L2亮,灯L1的功率大于L2的功率0.6W,故A不符合题意;
B C.灯L1比L2亮,灯L1 、L2电压相同,通过灯L1的电流大于于L2的电流,根据欧姆定律,灯L1的电阻小于L2的电阻15Ω,通过导线①的电流即干路电流大于0.4A,故B符合题意,C不符合题意;
D.若拆下导线②,电压表串联在干路,灯L1 、L2都不亮,故D不符合题意。
故选B。
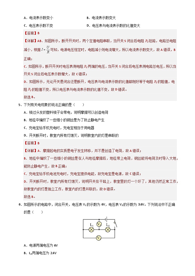
4.如图所示的电路中,电源电压恒定,R1和R2为定值电阻,当开关S闭合后,下列说法中正确的是( )
A.电流表示数变小B.电流表示数变大
C.电压表示数不变D.电压表与电流表示数的比值变大
【答案】B
【详解】AB.如图所示,断开开关时,两个定值电阻串联,当开关S闭合后电阻R2短路,电路总电阻减小,根据可知,电源电压恒定时,电阻减小则电流增大,所以电流表示数变大,故A错误,B正确;
C.如图所示,断开开关时电压表测电阻R1两端的电压,当开关S闭合后电压表测电路总电压,所以当开关S闭合后电压表示数增大,故C错误;
D.如图所示,无论开关是闭合还是断开,电压表与电流表示数的比值都刚好等于电阻R1的阻值,电阻R1的阻值不变,所以电压表与电流表示数的比值不变,故D错误。
故选B。
5.下列有关电现象的说法正确的是( )
A.梳过头发的塑料梳子会带电,说明摩擦可以创造电荷
B.地毯中编织了一些细小的钢丝是为了防止静电产生
C.充电宝给手机充电时,充电宝相当于用电器
D.开关断开时,教室内所有灯熄灭,说明教室内的灯是串联的
【答案】B
【详解】A.摩擦起电的实质是电子发生转移,并不是创造了电荷,故A错误;
B.地毯中编织了一些细小的钢丝是在人与地毯摩擦后,地毯带上电荷,钢丝能将电荷及时导入大地,能防止静电产生,故B正确;
C.充电宝给手机电池充电时,充电宝提供电能,故充电宝是电源,故C错误;
D.开关断开时,教室内所有灯熄灭,说明开关在干路上,教室里的灯一个坏了,其他仍然正常工作,故教室内的灯是独立工作,教室内的灯是并联的,故D错误。
故选B。
6.如图所示的电路中,闭合开关,电压表V1的示数为6V,电压表V2的示数为3.6V。下列说法中不正确的是( )
A.电源两端电压为6V
B.L2两端电压为2.4V
C.将电压表V1换成电流表,则L1与L2并联
D.将电压表V2换成电流表,则L1不亮,L2亮
【答案】C
【详解】A.由图可知,电压表V1测量的是灯泡L1和L2组成的串联电路的总电压,电压表V1的示数为6V,即电源电源为6V,故A正确,不符合题意;
B.电压表V2测量的是灯泡L1两端的电压,电压表V2的示数为3.6V,因此L1两端电压为3.6V,根据串联电路的电压特点可得,灯L2两端的电压为
U1=U-U2=6V-3.6V=2.4V
故B正确,不符合题意;
C.将电压表都换成电流表,由于电流表相当于导线,所以此时电源发生短路,故C错误,符合题意;
D.将电压表V2换成电流表,则灯泡L1被短路,因此灯泡L1不亮,L2亮,故D正确,不符合题意。
故选C。
7.如图甲所示,放在水平地面上的物体,受到方向不变的水平拉力F的作用,其F﹣t和v﹣t图象分别如图乙、丙所示,下列说法正确的是( )
A.4~6s内,拉力F做的功是16J
B.2~4s内,物体的机械能保持不变
C.当t=3s时,物体受到摩擦力是6N
D.当t=1s时,物体处于静止状态,受摩擦力是0 N
【答案】A
【详解】A.4~6s时,物体做匀速直线运动,拉力F=4N,拉力作用下移动的距离
拉力做功
故A正确;
B.2~4s内,物体做加速直线运动,重力势能不变但动能增大,故机械能变大,故B错误;
C.t=3s时,物体加速运动,此时受滑动摩擦力作用,因为其压力和接触面粗糙程度不变,故第3s时的摩擦力和第4s时相同,因为4~6s时物体做匀速直线运动,故物体所受摩擦力f=F=4N,故C错误;
D.t=1s时,物体静止,受到静摩擦力作用,静摩擦力等于拉力等于2N,故D错误。
故选A。
8.对下列图中各现象的描述正确的是( )
A.水中下沉的苹果不受浮力
B.拉弯的弓具有弹性势能
C.人造地球卫星从近地点向远地点运动时,动能增大。
D.老人和小孩一起爬楼梯,小孩跑得快,说明小孩做功快。
【答案】B
【详解】A.水中下沉的苹果,由于下部有水,因此会受到浮力的作用,故A错误;
B.拉弯的弓发生弹性形变,具有弹性势能,故B正确;
C.人造地球卫星从近地点向远地点运动时,高度增加,重力势能会增加,由于人造地球卫星机械能守恒,则动能会减小,故C错误;
D.老人和小孩一起爬楼梯,小孩跑得快,只能说时间短,老人的重力大,做的功多,由于不知道具体的功和时间的关系,根据无法比较功率的大小,故D错误。
故选B。
9.在步行街风貌改造的过程中,体重为500N的工人师傅选用了如图所示的简易滑轮组,用大小300N的拉力将重700N的砖块运送到离地4m高的砌墙处,用时40s,两脚与地面的总接触面积,不计绳重及摩擦。以下分析正确的是( )
A.工人拉绳的速度是0.1m/s
B.上升过程中对动滑轮做功2800J
C.工人对地面的压强为
D.滑轮组的机械效率为78%
【答案】D
【详解】A.由图可知动滑轮上有三段绳子,则拉力移动的距离为物体上升高度的三倍,故工人拉绳的速度为
故A错误;
B.有用功为
总功为
不计绳重及摩擦,则对动滑轮做的功为额外功,即
故B错误;
C.工人受到绳子对他向上的拉力,竖直向上的支持力,竖直向下的重力,工人处于静止状态,地面对工人的支持力与工人对地面的压力是一对相互作用力,所以工人对地面的压力为
工人对地面的压强为
故C错误;
D.滑轮组的机械效率为
故D正确。
故选D。
10.如图是小明家的电能表表盘示意图,表盘上“3000r/(kW·h)”表示用电器每消耗1kW·h的电能,电能表上的转盘转动3000r。断开其他用电器,只让热水壶单独工作2min,转盘转动了100r。下列选项正确的是( )
A.电能表是用来测量用电器消耗电能快慢的仪器
B.若接在该电能表上的用电器再消耗5kW·h的电能,显示示数将为782kW·h
C.该电热水壶在1min内消耗电能6000J
D.该电热水壶的实际功率为1000W
【答案】D
【详解】A.电能表是用来测量用电器消耗电能多少的仪器,故A错误;
B.电能表最后一位是小数,若接在该电能表上的用电器再消耗5kW·h的电能,显示示数将为786.5kW·h,故B错误;
C.热水壶单独工作2min,转盘转动了100r,则该电能表消耗的电能为
则该电热水壶在1min内消耗电能
故C错误;
D.该电热水壶的实际功率为
故D正确。
故选D。
11.如图是某同学设计的电子身高测量仪的示意图,其中R1是定值电阻,电源电压恒定不变,R2是变阻器,可以由〇表测量出人的身高。下列说法错误的是( )
A.〇表是由电压表改装而成的
B.当被测者的身高比前者更高时,电表〇的示数会变小
C.R1在电路中的作用只是保护电路
D.所接〇表的示数来反映人身高示数的变化,符合人们的思维习惯
【答案】BC
【详解】A.根据图示可知,两个电阻串联,电表与滑动变阻器并联,为电压表,故A正确,不符合题意;
BD.当被测者的身高比前者更高时,滑动变阻器接入电路的电阻变大,根据串联电路的分压规律可知,电压表的示数会变大,所以用电压表的示数来反映人身高示数的变化,符合人们的思维习惯,故B错误,符合题意,D正确,不符合题意;
C.R1在电路中的作用可以起到保护电路的作用;根据串联电路的分压规律可知,R1在电路中可以分担一部分电压,故C错误,符合题意。
故选BC。
12.如图所示的甲、乙两个M形硬质轻杆可绕中间转轴O灵活转动,杆两端分别用细绳悬挂两个质量相等的重物,现保持平衡状态,用手使两个右端的重物略微下降一小段距离后再松手,出现的结果应该是( )
A.甲能恢复平衡B.乙能恢复平衡
C.都不能恢复平衡D.都能恢复平衡
【答案】B
【详解】如图所示的甲乙M形硬质轻杆,处于保持平衡状态。由于悬挂的两个重物质量相等,则作用在M形硬质轻杆两端的上的拉力相等,则杠杆示意图分别如下图:
甲硬质轻杆,根据杠杆平衡条件可得Gl1=Gl2,则l1=l2;乙硬质轻杆,同理可得Gl3=Gl4,则l3=l4;用手使两个右端的重物略微下降一小段距离后,则杠杆示意图分别如下图:
由于轻杆端点的位置不同,右端的重物略微下降一小段距离后,由力臂的变化图可知,甲硬质轻杆l1′<l1,l2′>l2则Gl1′<Gl2′所以,甲杆右端的重物继续下降,则不能恢复到原来平衡位置。乙硬质轻杆l3′>l3,l4′<l4则Gl3′>Gl4′所以,乙杆左端的重物会下降,则乙能恢复到原来平衡位置。
故选B。
二、填空题(本题共10小题,每空1分,共20分)
13.如图所示为等刻度轻质杠杆,A处挂4N的物体,若使杠杆在水平位置平衡,则应在B处施加的力方向向 (选填“上”或“下”), 大小为 N。
【答案】 上 2
【详解】[1][2]设每一小格的长度为1,O为支点,在A点为物体的重力,为阻力,方向竖直向下,OA为阻力臂,长为2,在B点施加的力为动力,OB为阻力臂,长为4,根据杠杆平衡条件可知,在B处施加的力为
解得在B处施加的力大小为2N,方向向上。
14.荡秋千是人们常玩的游戏(如图所示)。当秋千从高处向下荡时,机械能之间的转化情况是重力势能转化为 能,荡的时间越长,会发现秋千慢慢会停下来,这是由于在荡的过程中有一部分机械能转化成了 能。
【答案】 动 内
【详解】[1]当秋千从最高处向下荡的过程中,质量不变,高度降低,同时速度增大,即重力势能减小,动能增大,所以是重力势能转化为动能。
[2]当秋千从最高处向下荡的过程中,由于空气阻力的作用,秋千与空气摩擦做功,一部分机械能转化为内能,使得秋千会越荡越低,直至停下来。
15.如图甲所示电路,电源电压为12V,当S闭合时,电压表的读数如图乙所示,则两端的电压为 V;当S闭合改为断开时,电压表示数将 (选填“变大”“变小”或“不变”)。
【答案】 4.5 变大
【详解】[1]由电路图可知,闭合开关时,灯泡和串联,电压表测灯泡两端的电压;如图乙所示,电压表的量程为0~15V,分度值为0.5V,故电压表示数为7.5V,故灯泡两端的电压为7.5V;根据串联电路电压规律可知,灯泡两端的电压为
[2]如图,当S由闭合改为断开时,电压表的正负接线柱与电源两极相连,因此电压表的示数变大,接近于电源电压。
16.小明设计了如图甲所示的模型装置来提升物体,虚线框内是由两个相同的滑轮组装成的滑轮组。利用该滑轮组提升质量为27kg的物体所用的拉力为100N。物体和绳子自由端的运动情况如图乙所示,不计绳重和摩擦,则滑轮组中每个滑轮重 N,滑轮组的机械效率为 。
【答案】 30 90%
【详解】[1]由图乙得,滑轮组的
由得,滑轮组中动滑轮重
[2]该滑轮组的机械效率为
17.如题图所示甲、乙两个质量不同(m甲>m乙)的小球从相同高度静止释放,假球下落过程中经过P、Q两点,忽略空气阻力,从能量转化分析是由 能转化为动能,落回地面中动能较大的是 球。设甲球经过P、Q两点机械能分别为EP和EQ,则EP EQ(选填“>”、“
相关试卷
这是一份九年级上学期物理期末考试模拟测试卷(原卷版)-A4,共10页。试卷主要包含了选择题,多选题等内容,欢迎下载使用。
这是一份九年级上学期物理期末考试模拟测试卷(解析版)-A4,共21页。试卷主要包含了选择题,多选题等内容,欢迎下载使用。
这是一份九年级上学期物理期末考试模拟测试(原卷版)-A4,共11页。试卷主要包含了测试范围,g=10N/kg,下列有关电现象的说法正确的是,对下列图中各现象的描述正确的是等内容,欢迎下载使用。

