所属成套资源:2025山西省部分学校高三上学期11月期中-及答案(九科)
2025山西省部分学校高三上学期11月期中生物含解析
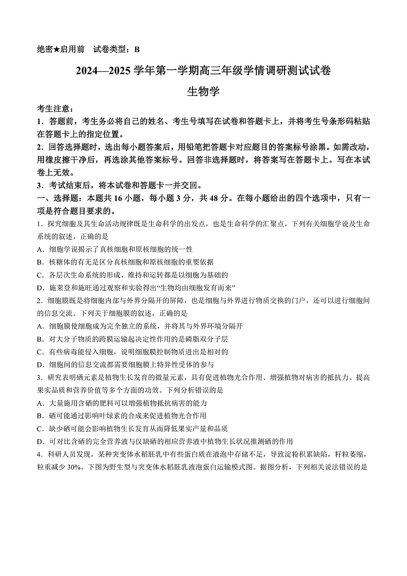
展开绝密★启用前 试卷类型:B2024—2025学年第一学期高三年级学情调研测试试卷生物学考生注意:1.答题前,考生务必将自己的姓名、考生号填写在试卷和答题卡上,并将考生号条形码粘贴在答题卡上的指定位置。2.回答选择题时,选出每小题答案后,用铅笔把答题卡对应题目的答案标号涂黑。如需改动,用橡皮擦干净后,再选涂其他答案标号。回答非选择题时,将答案写在答题卡上。写在本试卷上无效。3.考试结束后,将本试卷和答题卡一并交回。一、选择题:本题共16小题,每小题3分,共48分。在每小题给出的四个选项中,只有一项是符合题目要求的。1.探究细胞及其生命活动规律既是生命科学的出发点,也是生命科学的汇聚点。下列有关细胞学说及生命系统的叙述,正确的是A.细胞学说揭示了真核细胞和原核细胞的统一性B.核糖体的有无是区分真核细胞和原核细胞的重要依据C.各层次生命系统的形成、维持和运转都是以细胞为基础的D.施莱登和施旺通过观察和实验得出“生物均由细胞发育而来”2.细胞膜既是将细胞内部与外界分隔开的屏障,也是细胞与外界进行物质交换的门户,还可以进行细胞间的信息交流。下列关于细胞膜的叙述,正确的是A.细胞膜使细胞成为完全独立的系统,并将其与外界环境分隔开B.对大分子物质的跨膜运输起决定性作用的是磷脂双分子层C.有些病毒能侵入细胞,说明细胞膜控制物质进出是相对的D.细胞间的信息交流都需要细胞膜上特异性受体的参与3.研究表明硒元素是植物生长发育的微量元素,具有促进植物光合作用、增强植物对病害的抵抗力、提高果实品质和营养价值等多个方面的功效。下列分析错误的是A.大量施用含硒的肥料可以增强植物抵抗病害的能力B.硒可能通过影响叶绿素的合成来促进植物光合作用C.缺少硒可能会影响植物生长发育从而降低果实产量和品质D.可对比含硒的完全营养液与仅缺硒的相应营养液中植物生长状况推测硒的作用4.科研人员发现,某种突变体水稻胚乳中有些蛋白质在液泡中存储不足,导致淀粉积累缺陷,籽粒萎缩,粒重减少30%。下图为野生型与突变体水稻胚乳液泡蛋白运输模式图。据图分析,下列相关说法错误的是A.蛋白质的合成起始于水稻胚乳细胞游离的核糖体B.内质网膜、高尔基体膜、液泡膜均通过囊泡相互转化C.野生型水稻胚乳细胞中的蛋白质可靶向运输至液泡内存储D.液泡中蛋白质的存储量会影响淀粉积累,进而影响水稻产量5.下图为ATP/AMP比值调控拟南芥NO3转运蛋白(CLCa)活性的分子机制模型。液泡膜上的CLCa负责将H+顺浓度梯度运出液泡,同时将细胞质基质中的NO3转运进入液泡。在NO3通道的细胞质基质侧存在一个发夹结构,堵塞了NO3通道而抑制CLCa的转运活性,ATP的存在可稳定发夹结构。AMP可与ATP竞争性结合CLCa,从而打开离子通道。下列相关说法正确的是A.图中NO3通过CLCa进入液泡的过程中需要直接消耗ATPB.H+通过离子通道蛋白运输时,需要与通道蛋白特异性结合C.AMP可能因缺乏稳定的发夹结构而丧失抑制CLCa转运活性的能力D.CLCa活性受到ATP/AMP比值调节,该比值下降可促进NO3进入液泡储存6.在探索生物学的广阔领域时,“骨架”“支架”不仅是理解细胞结构和功能的基础,也是揭示细胞生命活动过程以及遗传信息传递等关键问题的“钥匙”。下列相关叙述正确的是A.磷酸和核糖交替连接排列在外侧构成DNA分子的基本骨架B.磷脂双分子层和蛋白质分子共同构成了细胞膜的基本支架C.由纤维素组成的细胞骨架与细胞运动、物质运输等生命活动密切相关D.每一个单体及由单体连接成的生物大分子都以“碳链”作为基本骨架7.ATP作为细胞的“能量货币”,其独特的结构和功能在细胞的能量代谢中发挥着举足轻重的作用。下列关于ATP的叙述,正确的是A.人体肌细胞中储存着大量的ATP以供运动所需B.细胞生命活动所需要的能量都是由ATP直接提供的C.ATP水解脱去两分子磷酸基团后可成为合成DNA的原料D.载体蛋白分子的磷酸化导致其空间结构和活性均发生变化8.实验所用试剂种类及浓度会直接影响实验结果的准确性。下列实验所用试剂及目的对应正确的是9.在作物育种过程中,作物种类不同,处理方式也不同。下列相关叙述不合理的是A.豌豆杂交过程中,应先除去母本未成熟的雄蕊并套袋处理B.玉米杂交过程中,通常需要对雌蕊和雄蕊分别进行套袋处理C.小麦为雌雄同花植物,自然状态下自花传粉得到的全为纯合子D.水稻杂交制种时,可采用雄性不育系以减少去雄的工作量—10.某同学对动物细胞分裂过程中染色体形态、数目和分布进行了观察分析。图1表示某二倍体动物细胞分裂模式图,图2表示该动物体内细胞正常分裂过程中不同时期细胞内染色体、染色单体和核DNA含量的关系。下列叙述错误的是A.细胞甲的染色体数和核DNA分子数均为细胞乙的两倍B.细胞丙处于减数分裂I的后期,含有两个染色体组C.Ⅱ所处阶段可发生染色体互换和非等位基因的自由组合D.减数分裂过程会依次出现Ⅱ→Ⅲ→IV→V的连续变化过程11.PDX-1是维持胰岛细胞发育和功能所必需的转录因子。在2型糖尿病患者中,PDX-1基因的甲基化程度与其表达水平呈强负相关,从而影响胰岛功能。研究表明,高脂饮食会使PDX-1基因的甲基化水平升高。下列相关叙述错误的是A.PDX-1基因被甲基化修饰后引起该基因的碱基序列发生改变B.甲基化修饰可通过抑制PDX-1基因的表达对表型产生影响C.2型糖尿病患者可通过PDX-1基因的去甲基化改善胰岛功能D.孕妇合理控制高脂饮食的摄入可降低胎儿患2型糖尿病的风险12.马科动物起源于约5500万年前在森林中生活的始祖马,随着地形、气候变化,始祖马慢慢演变成躯体增大、腿脚变长,适于在草原奔跑的马。下列相关叙述错误的是A.马科动物从森林生活到草原生活的适应性变化过程是自然环境定向选择的结果B.化石、比较解剖学、胚胎学、细胞和分子水平的研究为生物进化提供了直接证据C.马科动物进化的过程实际上是马科动物与其他生物以及无机环境协同进化的过程D.漫长的协同进化过程形成了基因多样性、物种多样性及生态系统多样性13.某生物小组研究标有“0脂肪”字样的含糖饮料对体重的影响,结果表明实验者连续饮用一个月后体重增加。查阅资料发现,糖类和脂质的代谢可通过细胞呼吸过程联系起来,如图所示(编号表示过程,字母表示物质)。下列分析正确的是A.有氧呼吸过程的三个阶段可分别用图中的②③④表示B.物质A为NADH,可转化为甘油和脂肪酸进而合成脂肪C.④过程产生的能量大部分储存在ATP中,用于各项生命活动D.有氧运动可促进②③④过程,减弱⑦⑧转化为甘油和脂肪酸的过程14.我国科学家首次发现,潜伏在人类基因组中的远古逆转录病毒ERV在细胞衰老过程中能被唤醒,并在器官、组织、细胞间传递且放大衰老信号,最终使得年轻细胞因受“感染”而老化。下列说法错误的是A.衰老细胞内多种酶活性降低,新陈代谢速率减慢B.受“感染”而老化的细胞越多,个体的衰老也就越快C.正常的细胞衰老不利于机体更好地实现自我更新D.干预阻断ERV逆转录过程,可能抑制ERV“复活”15.如图为某DNA复制过程示意图及其局部放大图。下列有关DNA结构和复制的叙述,正确的是A.图示结构①是氢键,其断裂和形成都需要酶A的催化B.b链和c链的合成方向相反,但都沿3'→5'进行延伸C.在真核生物中,图示过程发生时常伴随着染色体的复制D.若G+C在a链中占38%,则它们在d链中占62%16.基因组编辑技术能对基因进行定点“修改”,以改变目的基因的序列和功能,可应用于物种改良和基因治疗。下列分析错误的是A.对目的基因的碱基进行定点替换、增添或敲除,会引起基因突变B.编辑过程中造成DNA小片段异常插入某基因中,将导致染色体变异C.将抗性基因编辑后插入农作物基因组中改良物种,利用了基因重组原理D.可通过导入正常基因或者精准编辑修复缺陷基因,达到治疗疾病的目的二、非选择题:本题共5小题,共52分。17.(10分)酪蛋白约占牛乳中蛋白质含量的80%,牛乳酪蛋白经胰蛋白酶水解后可使牛乳变得澄清,其水解率越高,澄清度也就越大,水解生成的活性肽对多种微量元素的吸收有促进作用。某团队为研究胰蛋白酶水解牛乳酪蛋白制备活性肽乳的最佳工艺条件进行了相关实验。请回答下列问题:(1)胰蛋白酶在常温下放置存在催化自身水解的现象,据此可知胰蛋白酶的化学本质是_________。为避免自身水解现象,工业用胰蛋白酶常需冷藏保存,原因是_________。(2)研究人员对活性肽乳制备反应中胰蛋白酶在不同条件下活性的差异进行了研究,结果如下图所示:①实验的因变量为_________,可用_________作为观测指标。②结果表明,在温度为_________、pH为_________条件范围内酶活性最强。③结合上述研究结果,欲进一步探究胰蛋白酶水解活性最佳的温度和pH条件组合,作为制备活性肽乳的最佳工艺条件,请写出实验设计的思路:_________18.(11分)为筛选适宜与玉米套作的大豆品种,研究人员以大豆品种ND38和HX5为材料,模拟研究轻度遮阴处理对荫蔽期和光照恢复期的大豆光合特性变化的影响,相关测定结果如下表。请回答下列问题:注:荫蔽期和光照恢复期分别指大豆—玉米套作阶段和玉米成熟被收割后大豆的生长阶段。(1)结果显示,与正常光照条件相比,轻度遮阴条件下叶绿素含量_________,从其合成与分解角度分析,其原因可能是_________(2)气孔主要由保卫细胞构成,保卫细胞吸收水分,气孔导度增大;保卫细胞失水,则气孔导度变小。据此推测,当大豆由荫蔽期到光照恢复期,短时间内保卫细胞会_________(填“吸水”或“失水”),该变化对于大豆生长的积极意义是_________(3)综合表中实验结果及上述分析,你认为更适合与玉米进行套作的大豆品种是_________理由是_________19.(10分)已知S型菌分为I-S、Ⅱ-S、Ⅲ-S类型,R型菌分为I-R、Ⅱ-R、Ⅲ-R类型。研究发现许多细菌有自然转化能力。在格里菲思所做的肺炎链球菌转化实验中,无毒性的Ⅱ-R型活细菌与被加热杀死的Ⅲ-S型细菌混合后注射到小鼠体内,从小鼠体内分离出了有毒性的S型活细菌。对于S型活细菌是怎样出现的,主要存在3种假说。假说一:S型菌复活;假说二:R型菌突变为S型菌;假说三:加热杀死的S型菌有某种物质进入了R型菌体内导致其转化。请回答下列问题:(1)研究表明,加热灭活的S型菌会遗留下完整的DNA片段,包括控制荚膜形成的基因。若假说一正确,则构成S型菌的蛋白质也应该具有较高的活性,该推测的依据是_________(2)自然状态下会有S型菌突变为同型的R型菌,如I-S可突变为I-R,但不会突变为Ⅲ-R。若假说二成立,则从小鼠体内分离出的S型活细菌应为型。事实上,格里菲思从小鼠体内分离出了有毒性的型活细菌,且其后代也是同型的S型菌,证实了假说二是不合理的。(3)为研究R型菌转化为S型菌的转化物质是DNA还是蛋白质,某同学进行了肺炎链球菌体外转化实验,部分实验流程如图所示。步骤①中加入酶处理S型菌匀浆的目的是_________在实验变量的控制上采用了_________原理。步骤⑤中,若观察到DNA酶处理组的培养基上有_________(填“R型菌”“S型菌”或“R型菌和S型菌”)的菌落,蛋白酶处理组的培养基上有_________(填“R型菌”“S型菌”或“R型菌和S型菌”)的菌落,则说明DNA是促使R型菌转化为S型菌的转化物质。20.(10分)图1表示某种单基因遗传病的家系图,Ⅲ1的性状未知。图2表示该家系部分成员相关基因电泳后的结果,图中条带表示基因特定长度的酶切片段,bp表示碱基对数目。不考虑X、Y染色体同源区段上基因的遗传,请回答下列问题:(1)图2中表示致病基因酶切片段的是_________条带,判断的依据是_________(2)该遗传病的遗传方式是_________,其致病基因可能是由正常基因发生碱基的_________(填“增加”“缺失”或“替换”)形成的。(3)若该遗传病的相关基因用A、a表示,则Ⅱ1和Ⅱ2的基因型分别是_________,Ⅲ患病的概率为_________(4)若Ⅲ1与某正常女性婚配,要想避免患该种遗传病后代的出生,请你给Ⅲ1提出两条合理的建议:_________21.(11分)在大多数情况下,基因与性状并不是简单的一一对应关系。果蝇翅的形状有3种类型:长翅、小翅和残翅,由A/a和B/b基因控制,当果蝇存在A基因时表现出正常翅,否则为残翅;正常翅果蝇中,当B基因存在时,果蝇表现为长翅,B基因不存在时,果蝇表现为小翅。为探究两对等位基因的位置关系,研究人员选用黑腹果蝇的纯种残翅和纯种小翅进行正反交实验,观察F1翅的形态和性别并统计数目,结果如下表。(1)对比正反交实验结果可知,果蝇A/a基因位于常染色体上,B/b基因只位于X染色体上,你的推断理由是_________反交实验中亲本的基因型组合为_________(2)某研究小组以上述正交实验中F1果蝇为材料设计一个杂交实验,进一步验证A/a与B/b基因的位置以及与性状的关系,请写出杂交的基因型组合和预期实验结果。杂交的基因型组合:_________预期实验结果:_________(3)研究者还发现,果蝇幼虫正常的培养温度为25℃,将刚孵化的残翅果蝇幼虫放在31℃的环境中培养,得到了一些长翅和小翅果蝇成虫,这些长翅和小翅果蝇在正常环境温度下产生的后代仍然是残翅果蝇。结合题干信息,说明_________之间存在复杂的相互作用,精细地调控着生物体的性状。2024—2025学年第一学期高三年级学情调研测试试卷生物学(B卷)答案第1~16小题,每小题3分,共48分。1.答案C命题透析 本题考查细胞学说的内容和生命系统结构层次的知识,旨在考查考生的理解能力,以及生命观念、科学思维的核心素养。思路点拨 细胞学说由施莱登和施旺提出,它揭示了动植物细胞的统一性,但并未指出真核细胞和原核细胞的统一性,A项错误;真核细胞和原核细胞的本质区别是有无以核膜为界限的细胞核,真核细胞和原核细胞中均有核糖体,B项错误;各层次生命系统的形成、维持和运转都是以细胞为基础的,C项正确;施莱登和施旺通过观察多种生物的组织和细胞,运用不完全归纳法和实验得出“所有动植物都是由细胞构成的”这一结论,但他们并没有得出“生物均由细胞发育而来”的结论,D项错误。2.答案C命题透析 本题考查细胞膜作为系统的边界、进行物质运输与信息交流机制的知识,旨在考查考生的理解能力和解决问题能力,以及生命观念、科学思维的核心素养。思路点拨 细胞膜将细胞与外界环境分隔开,使细胞成为一个相对独立的系统,A项错误;对大分子物质的跨膜运输起着决定性作用的是膜上的蛋白质,B项错误;细胞膜控制物质进出细胞的作用是相对的,C项正确;并非所有细胞间的信息交流都需要受体的参与,例如植物细胞间可以通过胞间连丝进行信息交流,D项错误。3.答案A命题透析 本题以硒元素对植物的影响为情境,考查元素、化合物的作用,旨在考查考生的理解能力和解决问题能力,以及生命观念、科学思维和社会责任的核心素养。思路点拨 大量施用肥料会造成植物“烧苗”,对植物造成伤害,A项错误;根据题干,“硒具有促进植物光合作用、增强植物对病害的抵抗力、提高果实品质和营养价值等多个方面的功效”,推测硒可能通过影响叶绿素的合成促进植物光合作用,缺少硒可能会影响植物生长发育从而降低果实产量和品质,B、C两项正确;通过对比含硒的完全营养液与仅缺硒的相应营养液中植物生长状况,判断硒元素的作用,D项正确。4.答案B命题透析 本题以水稻胚乳液泡蛋白运输途径为情境,考查细胞器的结构和功能的知识,旨在考查考生的理解能力、解决问题能力和创新能力,以及生命观念、科学思维的核心素养。思路点拨 胞内蛋白在游离的核糖体中合成,分泌蛋白首先在游离的核糖体中开始多肽链的合成,当合成一段肽链后,这段肽链会与核糖体一起转移到粗面内质网上继续其合成过程,故蛋白质的合成起始于游离的核糖体,A项正确;图中液泡膜不能通过囊泡转化成内质网膜和高尔基体膜,B项错误;由图可知,野生型水稻胚乳细胞中的蛋白质靶向运输至液泡内存储,而突变体水稻囊泡靶向运输障碍,导致大部分蛋白质积累在细胞壁一侧,液泡中相关蛋白质存储量减少,从而导致胚乳中淀粉积累缺陷,说明液泡中蛋白质的存储量会影响淀粉积累,进而影响水稻产量,C、D两项正确。5.答案D命题透析 本题以液泡膜上通道蛋白转运离子及其调控过程为情境,考查物质的跨膜运输,旨在考查考生的理解能力、解决问题能力和创新能力,以及生命观念、科学思维的核心素养。思路点拨 据题可知,CLCa转运蛋白将NO3运入液泡的同时,将H+运出液泡,ATP的存在稳定了发夹结构,NO3运入液泡的方式是主动运输,动力来自膜两侧H+的电化学势能,A项错误;H+通过离子通道蛋白运输时,不需要与通道蛋白结合,B项错误;ATP可抑制CLCa的转运活性,关闭离子通道,AMP可与ATP竞争性结合CLCa,从而打开离子通道,从ATP和AMP的结构差异可推测,AMP可能是因为缺乏磷酸基团而丧失抑制CLCa转运活性的能力,C项错误;CLCa活性受到ATP/AMP比值调节,该比值降低,AMP竞争作用强,打开离子通道,促进NO3进入液泡储存,D项正确。6.答案D命题透析 本题以“骨架”“支架”为情境,考查细胞骨架、细胞膜的基本支架以及生物大分子的相关知识,旨在考查考生的理解能力和解决问题能力,以及生命观念、科学思维的核心素养。思路点拨 DNA分子中的磷酸和脱氧核糖交替连接排列在外侧,构成DNA分子的基本骨架,A项错误;磷脂双分子层构成了细胞膜的基本支架,B项错误;由蛋白质纤维组成的细胞骨架与细胞运动、物质运输等多种生命活动密切相关,C项错误;单体及生物大分子都是以“碳链”作为基本骨架的,D项正确。7.答案D命题透析 本题考查ATP的结构和功能的相关知识,旨在考查考生的理解能力和解决问题能力,以及生命观念、科学思维的核心素养。思路点拨 细胞中的ATP含量很少,但ATP与ADP相互转化速率很快,所以人体肌细胞中不可能储存着大量的ATP,A项错误;细胞中绝大多数需要能量的生命活动都是由ATP直接提供能量的,B项错误;ATP脱掉两个磷酸基团后成为RNA的基本组成单位之一,C项错误;ATP水解释放的磷酸基团使蛋白质等分子磷酸化,这些蛋白质分子磷酸化后,空间结构发生改变,活性也改变,D项正确。8.答案A命题透析 本题考查教材经典实验的知识,旨在考查考生的理解能力和实验探究能力,以及生命观念、科学探究的核心素养。思路点拨 “检测生物组织中的脂肪”实验需要滴加1~2滴体积分数为50%的酒精溶液洗去浮色,A项正确;“绿叶中色素的提取和分离”实验中需用无水乙醇溶解并提取色素,B项错误;过氧化氢的分解受温度的影响,一般情况下,温度越高,过氧化氢分解速率越快,因而不能使用过氧化氢酶探究温度对酶活性的影响,C项错误;“观察根尖分生区组织细胞的有丝分裂”实验需用清水进行漂洗以防解离过度,D项错误。9.答案C命题透析 本题以作物育种过程中不同作物杂交处理方式为情境,考查遗传杂交实验的方法等知识,旨在考查考生的理解能力、实验探究能力和创新能力,以及科学思维、科学探究和社会责任的核心素养。思路点拨 豌豆的花为两性花,因此杂交过程中应在母本的花未成熟时去除雄蕊并套袋处理,A项合理;玉米为雌雄同株异花植物,因此杂交过程中需对雌蕊和雄蕊分别进行套袋处理,以避免外来花粉干扰,待花粉成熟后进行人工授粉,B项合理;小麦在自然状态下可以进行自花传粉或异花传粉,若亲本不是纯合子,自花传粉得到的子代不一定全是纯合子,C项不合理;水稻的花为两性花,因其花小,不易进行人工去雄操作,杂交制种时采用雄性不育系可以免去人工去雄的麻烦,减少工作量,进而实现杂交制种的规模化生产,D项合理。10.答案D命题透析 本题以细胞分裂模式图和相关物质数量变化图为情境,考查减数分裂和有丝分裂的知识,旨在考查考生的理解能力和解决问题能力,以及生命观念、科学思维的核心素养。思路点拨 图1中细胞甲处于有丝分裂中期,含有4条染色体、8个核DNA;细胞乙处于减数分裂Ⅱ中期,含有2条染色体、4个核DNA;细胞丙处于减数分裂I后期,含有2个染色体组,A、B两项正确。图2中,I表示有丝分裂后期和末期,Ⅱ表示减数分裂I和有丝分裂前期、中期,Ⅲ表示细胞分裂前的间期和减数分裂Ⅱ后期、末期,IV表示减数分裂Ⅱ前期、中期,V表示配子期,染色体互换和非等位基因的自由组合分别发生在减数分裂I的前期和后期,均包含在阶段Ⅱ中,C项正确。减数分裂过程会依次出现(Ⅲ→)Ⅱ→V→Ⅲ→V的连续变化过程,D项错误。11.答案A命题透析 本题以高脂饮食、PDX-1基因的甲基化水平与2型糖尿病的关系为情境,考查表观遗传的概念、环境因素与性状的关系等知识,旨在考查考生的理解能力和解决问题能力,以及生命观念、科学思维和社会责任的核心素养。思路点拨 DNA的甲基化不改变基因的碱基序列,但可以抑制基因的表达,进而对表型造成影响,A项错误,B项正确;2型糖尿病患者中,PDX-1基因的甲基化水平升高导致胰岛功能衰退,故2型糖尿病患者可通过PDX-1基因的去甲基化改善胰岛功能,C项正确;孕妇合理控制高脂饮食的摄入可降低胎儿患2型糖尿病的风险,D项正确。12.答案B命题透析 本题以马科动物的进化过程为情境,考查生物进化的直接证据、自然选择与适应的形成、生物多样性的形成等知识,旨在考查考生的理解能力和解决问题能力,以及生命观念、科学思维的核心素养。思路点拨 适应的形成是自然选择的结果,A项正确;化石为研究生物进化提供了直接的证据,比较解剖学、胚胎学、细胞和分子水平的研究为生物进化论提供了有力的支持,B项错误;生物进化的过程实际上是生物与生物、生物与无机环境协同进化的过程,C项正确;生物多样性是协同进化的结果,D项正确。13.答案D命题透析 本题以糖类和脂质的代谢与细胞呼吸的联系图为情境,考查糖类与脂肪转化、有氧呼吸过程等知识,旨在考查考生的理解能力和解决问题能力,以及生命观念、科学思维的核心素养。思路点拨 有氧呼吸过程的三个阶段可分别用图中的①③④表示,A项错误;分析图可知,A为在细胞质基质中分解葡萄糖产生的丙酮酸,丙酮酸可转化为甘油和脂肪酸,再通过反应合成脂肪,B项错误;④过程消耗O2,同时产生水,为有氧呼吸的第三阶段,该阶段产生的能量大部分转化为热能,C项错误;分析题图可知,进行有氧运动消耗能量增多,可促进丙酮酸进入线粒体氧化分解,进而减弱其转化为甘油和脂肪酸的途径,最终导致合成脂肪减少,D项正确。14.答案C命题透析 本题以远古逆转录病毒为情境,考查细胞衰老的相关知识,旨在考查考生的理解能力和解决问题能力,以及生命观念、科学思维的核心素养。思路点拨 衰老细胞内多种酶的活性降低,呼吸速率减慢,新陈代谢速率减慢,A项正确;个体衰老的过程是组成个体的细胞普遍衰老的过程,受“感染”而老化的细胞越多,衰老细胞越多,个体衰老也越快,B项正确;细胞衰老是人体内发生的正常生命现象,正常细胞衰老有利于机体更好地实现自我更新,C项错误;ERV是逆转录病毒,干预阻断ERV的逆转录过程,可抑制该病毒逆转录,从而抑制ERV“复活”,D项正确。15.答案C命题透析 本题以DNA分子的复制和平面结构图为情境,考查DNA分子的复制过程、DNA的结构特点及相关计算等,旨在考查考生的理解能力和解决问题能力,以及生命观念、科学思维的核心素养。思路点拨 题图中A为解旋酶,B为DNA聚合酶,①为氢键,氢键的断裂需要解旋酶的催化,但形成不需要解旋酶催化,A项错误;a、d为DNA母链,二者方向相反,b、c为DNA子链,二者方向相反,且延伸方向均为子链的5'→3',B项错误;图示过程为DNA复制过程,真核生物核DNA的复制发生在细胞分裂前的间期,伴随着染色体的复制,C项正确;C与G之和在DNA分子两条链中占比相等,且与整个DNA分子中的占比相等,D项错误。16.答案B命题透析 本题以基因组编辑技术为情境,考查基因突变、基因重组和染色体变异,旨在考查考生的理解能力和解决问题能力,以及科学思维、社会责任的核心素养。思路点拨 基因组编辑时对基因进行定点修改,以改变目的基因的碱基序列,属于基因突变,A项正确;编辑过程中造成DNA小片段异常插入某基因中,将导致基因中的碱基序列增添,属于基因突变,B项错误;将抗性基因编辑后插入农作物基因组中,通过基因重组使该农作物获得抗性性状,改良物种,C项正确;导入正常基因或者精准编辑修复缺陷基因,可纠正因遗传物质改变引起的病变,达到治疗疾病的目的,D项正确。17.答案(共10分)(1)蛋白质(1分) 低温条件下,酶的活性很低,不易发生自身水解反应(2分)(2)①水解率(1分) (牛乳)澄清度(1分) ②40~60℃(1分) 6~8(1分) ③在pH为6~8的范围内设置更小的pH梯度,每个pH下在40~60℃范围内设置不同的温度梯度组,水解率最高组的pH和温度组合即胰蛋白酶制备活性肽乳的最佳工艺条件(答案合理即可给分,3分)命题透析 本题以胰蛋白酶水解牛乳酪蛋白制备活性肽乳为情境,考查酶的化学本质、影响酶活性的因素及相关实验设计的知识,旨在考查考生的理解能力、解决问题能力和实验探究能力,以及科学思维、科学探究的核心素养。思路点拨 (1)胰蛋白酶的作用底物是蛋白质,存在催化自身水解现象,说明胰蛋白酶的化学本质是蛋白质。为避免自身水解现象,工业用胰蛋白酶需冷藏保存,原因是在低温条件下,酶的活性很低,不易发生自身水解反应。(2)①根据题图中纵坐标可知,因变量为酪蛋白的水解率,根据题干信息“牛乳酪蛋白经胰蛋白酶水解后可使牛乳变澄清”可知,澄清度可作为观测指标。②最适pH和最适温度范围的确定方法是在最高值两侧取值,根据题图曲线可知,最适温度范围为40~60℃、最适pH范围为6~8。③欲进一步探究胰蛋白酶水解活性最佳的温度和pH组合,需在pH为6~8的范围内设置更小的pH梯度,每个pH下在40~60℃范围内设置不同的温度梯度组,水解率最高组的pH和温度组合即胰蛋白酶制备活性肽乳的最佳工艺条件。18.答案(共11分)(1)降低(1分) 轻度遮阴降低了叶绿素的合成速率(或轻度遮阴增大了叶绿素的分解速率,2分)(2)吸水(2分) 气孔导度增大,使CO2的吸收量增大,光合速率增强,能合成更多的有机物(2分)(3)ND38(2分) 荫蔽期轻度遮阴组与正常光照组相比,HX5的净光合速率较ND38减小幅度更大;光照恢复期轻度遮阴组与正常光照组相比,ND38的净光合速率增大,而HX5的净光合速率减小,表明ND38比HX5更适合在下层生长(答案合理即可给分,2分)命题透析 本题以筛选适宜与玉米套作的大豆品种为情境,考查光合作用的过程及影响因素的知识,旨在考查考生的理解能力、解决问题能力和创新能力,以及科学思维、科学探究的核心素养。思路点拨 (1)由表中数据可知,与正常光照条件相比,轻度遮阴条件下叶绿素含量降低,从其合成与分解角度分析,原因可能是轻度遮阴降低了叶绿素的合成速率或增大了叶绿素的分解速率。(2)由表中数据可知,光照恢复期气孔导度增大,而保卫细胞吸水时,气孔导度增大。据此推测,当大豆由荫蔽期到光照恢复期,短时间内保卫细胞会吸水;该变化对于大豆生长的积极意义是气孔导度增大使CO2的吸收量增大,光合速率增强,能合成更多的有机物,有利于大豆快速生长。(3)由表中数据可知,荫蔽期轻度遮阴组与正常光照组相比,叶绿素含量、气孔导度、净光合速率均减小,其中HX5较ND38减幅更大;光照恢复期轻度遮阴组与正常光照组相比,ND38的净光合速率增大,而HX5的净光合速率减小,表明ND38比HX5更适合在下层生长。19.答案(共10分)(1)蛋白质是生命活动的主要承担者,一旦失活,S型菌将无法进行正常的生命活动,也就难以复活(2分)(2)Ⅱ-S(1分) Ⅲ-S(1分)(3)去除匀浆中的蛋白质或DNA(或催化匀浆中的蛋白质或DNA水解,1分) 减法(1分) R型菌(2分) R型菌和S型菌(2分)命题透析 本题以肺炎链球菌的转化实验为情境,考查DNA是遗传物质的知识,旨在考查考生的理解能力、实验探究能力和创新能力,以及科学思维、科学探究的核心素养。思路点拨 (1)蛋白质是生命活动的主要承担者,一旦失活,S型菌将无法进行正常的生命活动,也就难以复活。因此若假说一正确,则构成S型菌的蛋白质也应该具有较高的活性。(2)由题干信息“自然状态下会有S型菌突变为同型的R型菌”分析可知,若假设二是正确的,则Ⅱ-R型活细菌应突变为Ⅱ-S型活细菌,而事实上从小鼠体内分离出来的是Ⅲ-S型活细菌,说明假设二不合理。(3)步骤①加入了蛋白酶、DNA酶的目的是去除匀浆中的蛋白质或DNA,从而鉴定出DNA是转化物质,蛋白质不是转化物质,该步骤在实验变量的控制上采用了减法原理。步骤⑤中,若DNA是促使R型菌转化为S型菌的转化物质,则DNA酶处理组的培养基上应只出现R型菌的菌落,蛋白酶处理组的培养基上应同时有R型菌和S型菌的菌落。20.答案(共10分)(1)2(1分) I2患病,只含条带2,说明该条带代表致病基因(2分)(2)伴X染色体隐性遗传(2分)缺失(1分)(3)XAY、XAx+(1分)1/2(1分)(4)生育前进行遗传咨询,妻子怀孕后做基因检测(或产前诊断)(2分)命题透析 本题以遗传系谱图和电泳图为情境,考查人类遗传病的判断、概率计算和预防,旨在考查考生的理解能力和解决问题能力,以及科学思维、社会责任的核心素养。思路点拨 (1)结合遗传系谱图和电泳图可知,I2患病,且只含条带2,说明该条带代表致病基因。(2)根据电泳图可知,Ⅱ2为杂合子,其表型正常,说明致病基因为隐性基因。I2为隐性纯合子,Ⅱ1不携带致病基因,故致病基因不位于常染色体上,则该遗传病的遗传方式为伴X染色体隐性遗传。正常基因为1100bp,致病基因为1010bp,推测致病基因可能是正常基因发生碱基对缺失形成的。(3)根据电泳结果及遗传系谱图可确定,I1的基因型为XAXA,I2的基因型为XaY,I2的致病基因位于X染色体上,则I2的致病基因一定会传递给Ⅱ2,即Ⅱ2的基因型为XAXa,Ⅱ1的基因型为XAY。Ⅱ3的基因型为XAY,Ⅲ1为男孩,其患病的概率为1/2。(4)由于Ⅲ1的基因型可能为XAY或X⁴Y,若携带致病基因则有可能会遗传给后代,要想避免患病后代的出生,可建议Ⅲ1在生育前进行遗传咨询,妻子怀孕后做基因检测(产前诊断)等。21.答案(共11分)(1)根据正反交实验结果,F1果蝇均为正常翅(即长翅和小翅),无残翅,说明A/a基因位于常染色体上;根据正交实验F1雌雄果蝇均为长翅,而反交实验F1雌果蝇均为长翅,雄果蝇均为小翅,说明B/b基因位于X染色体上(答案合理即可给分,2分)AAXbXb×aaXBY(2分)(2)AaXBXb×AaXBY(2分) 长翅♀:残翅♀:长翅♂:小翅♂:残翅♂=6:2:3:3:2(3分)(3)基因与基因、基因与环境(缺一不可,2分)命题透析 本题以果蝇翅形的遗传机制为情境,考查基因的遗传规律和摩尔根实验的设计方法,旨在考查考生的理解能力、解决问题能力和实验探究能力,以及生命观念、科学思维和科学探究的核心素养。思路点拨 (1)根据正反交实验结果,F1果蝇均为正常翅(即长翅和小翅),无残翅,说明A/a基因位于常染色体上;根据正交实验F1雌雄果蝇均为长翅,而反交实验F1雌果蝇均为长翅,雄果蝇均为小翅,说明B/b基因位于X染色体上。反交实验亲本的基因型组合为AAXbXb×aaXBY。(2)正交实验亲本杂交组合为AAXbY×aaXBXB,F1的基因型为AaXBXb、AaXBY,F1杂交,F2的基因型及性状如下表。(3)果蝇翅形这一性状不仅受到两对等位基因的控制,而且还受到培养温度的影响,说明基因与基因、基因与环境之间存在着复杂的相互作用,精细地调控着生物体的性状。选项高中生物学实验内容所用试剂及目的A检测生物组织中的脂肪用体积分数为50%的酒精溶液洗去浮色B绿叶中色素的提取和分离用层析液提取并分离绿叶中的色素C影响酶活性的条件用过氧化氢酶探究温度对酶活性的影响D观察根尖分生区组织细胞的有丝分裂用盐酸进行漂洗以防解离过度品种处理荫蔽期光照恢复期净光合速率/(μmol·m-2·s-1)气孔导度/(μmol·m-2·s-1)叶绿素含量/(mg·d·m-2)净光合速率/(μmol·m-2)气孔导度/(μmol·m-2·s-1)叶绿素含量/(mg·dm-2)ND38正常光照13.020.643.3223.430.664.22轻度遮阴10.540.542.7224.120.673.94HX5正常光照13.420.673.2423.190.684.08轻度遮阴9.130.512.420.570.613.79F1正交(残翅♀×小翅♂)反交(小翅♀×残翅♂)长翅♀117164长翅♂1280小翅♂0156性别长翅(A_XB_)小翅(A_XbXb、A_XbY)残翅(aa__)F2雌果蝇3/16A_XBXB3/16A_XBXb1/16A_XBXB1/16A_XBXbF2雄果蝇3/16A_XBY3/16A_XbY1/16AaaXBY1/16AaaXbY

